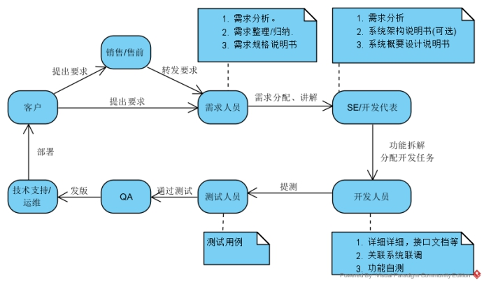
我现在一家传统的软件公司,专注在监控行业。就客户需求与研发流程管理,现在的研发模式大概如下图:

上图中,我把客户的需求定义为要求,是有带有我们行业相关背景的,客户是对系统不会有很深的认识的,而且客户绝大部分对其提出的要求是不清晰的,借用伟大乔布斯的话“用户不知道自己要什么”。
在此模式下,我们的需求人员在对接了来自客户的要求后,分析整理后,输出需求规格说明书,下发任务给开发代表(或系统SE)。在明确需求后,开发代表(或系统SE)输出架构说明(可选)和概要设计,并与开发、测试一起明确功能点(测试项),做好任务分配与排期。后续流程大体也与图上一置。
在这里面,其实有两次的需求分析(需求人员与技术人员对需求的解释角度是有区别的)与相关文档输出。这是与流行的敏捷最大区别的地方,在敏捷的流程里,需求是要直接与研发体系人员(开发,测试)一起需求讨论和澄清并完成任务分配的。
再明确一需求的行业定义:功能性需求,非功能性需求,(设计与实现)约束条件。在现体系下,需求人员更多完成的是“功能性需求”。而且需求人员的责任是承接客户要求并输出给开发代表,很容易出现将客户的需求简单转化后就交由后方研发,最终变化为开发代表转化客户要求到系统需求的情况。实际的结果变成:开发代表完成需求的分析,明细,设计与研发任务的转换。
此研发模式我的理解为:对客户我们是2阶段提交。

在“两阶段提交”模式下。我们需求同学在需求收集并分发研发后,对该需求的掌控就失去了。如果这里遇到需求变更,自然就带来了大家的拒绝(名人言:研发不是惧怕需求变更,怕变更导致的混乱)。“两阶段提交”中还有一个隐藏的角色:项目经理,他需要监控项目的进度与风险。
有“两阶段提交”,那么我们应该还有一种模式:“三阶段提交”。

提出此想法是基于一个简单原则:“功能性需求”应该是可以通过原型呈现的。那么需求人员是需要输出原型的,而且还得比较详细、全面的呈现(毕竟要给客户确认嘛)。那么在分析需求并制作原型时,需求到技术的翻译,研发代表要配合。提交研发时可以直接与研发人员(包含测试)同步,也可交由开发代表分配功能,但需求的澄清应该由需求人员发起。
在此图中,我调整需求人员角色为产品经理。因为我觉得产品经理的职位是不仅仅关注系统(或需求)本身,还要关注其价值。应该在原型阶段让客户看到的不仅仅是功能的呈现,更要感觉到其可带来的价值,从客户得到更多Confirm,减少Cancle。
以上都是我在学习需求分析后的感想。欢迎板砖来拍,期待能与优秀的你更多的沟通与交流。