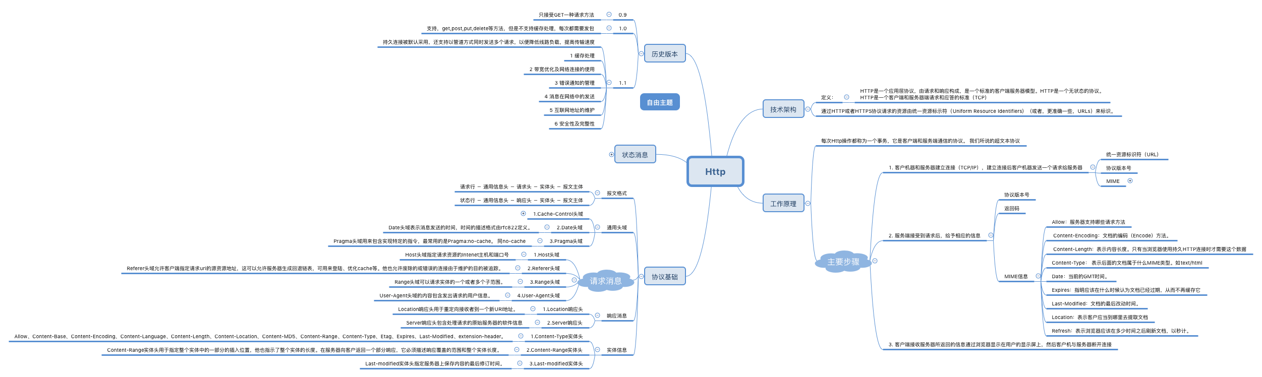
HTTP的知识点的xmind整理 中米AI 2019-09-01 404 阅读1分钟 对于WEB开发或者前后端接口的开发,绝大部分都是处理HTTP的,方法请求。 对于HTTP的知识点进行整理,也方便大家对http知识的进一步细化 1. HTTP的知识点 2. xmind的下载地方 github.com/secret-supe…