作者简介
杨俊明,携程云客服平台研发部软件技术专家。从事IT行业10余年,腾讯云+社区、阿里云栖社区、华为云社区认证专家。近年来主要研究分布式架构、微服务、java技术等方向。
“java的内存布局以及GC原理”是java开发人员绕不开的话题,也是面试中常见的高频问题之一。
java发展历史上出现过很多垃圾回收器,各有各的适应场景,很多网上的旧文章已经跟不上最新的变化。本文详细介绍了java的内存布局以及各种垃圾回收器的原理(包括最新的ZGC),希望阅读完后,大家对这方面的知识不再陌生,有所收获,同时也欢迎大家留言讨论。
一、JVM运行时内存布局
按java 8虚拟机规范的原始表达:(jvm)Run-Time Data Areas, 暂时翻译为“jvm运行时内存布局”。
从概念上大致分为6个(逻辑)区域,参考下图。注:Method Area中还有一个常量池区,图中未明确标出。

这6块区域按是否被线程共享,可以分为两大类:

一类是每个线程所独享的:
1)PC Register:也称为程序计数器, 记录每个线程当前执行的指令信。eg:当前执行到哪一条指令,下一条该取哪条指令。
2)JVM Stack:也称为虚拟机栈,记录每个栈帧(Frame)中的局部变量、方法返回地址等。注:这里出现了一个新名词“栈帧”,它的结构如下:

线程中每次有方法调用时,会创建Frame,方法调用结束时Frame销毁。
3)Native Method Stack:本地(原生)方法栈,顾名思义就是调用操作系统原生本地方法时,所需要的内存区域。
上述3类区域,生命周期与Thread相同,即:线程创建时,相应的区域分配内存,线程销毁时,释放相应内存。
另一类是所有线程共享的:
1)Heap:即鼎鼎大名的堆内存区,也是GC垃圾回收的主站场,用于存放类的实例对象及Arrays实例等。
2)Method Area:方法区,主要存放类结构、类成员定义,static静态成员等。
3)Runtime Constant Pool:运行时常量池,比如:字符串,int -128~127范围的值等,它是Method Area中的一部分。
Heap、Method Area 都是在虚拟机启动时创建,虚拟机退出时释放。
注:Method Area 区,虚拟机规范只是说必须要有,但是具体怎么实现(比如:是否需要垃圾回收? ),交给具体的JVM实现去决定,逻辑上讲,视为Heap区的一部分。所以,如果你看见类似下面的图,也不要觉得画错了。

上述6个区域,除了PC Register区不会抛出StackOverflowError或OutOfMemoryError ,其它5个区域,当请求分配的内存不足时,均会抛出OutOfMemoryError(即:OOM),其中thread独立的JVM Stack区及Native Method Stack区还会抛出StackOverflowError。
最后,还有一类不受JVM虚拟机管控的内存区,这里也提一下,即:堆外内存。

可以通过Unsafe和NIO包下的DirectByteBuffer来操作堆外内存。如上图,虽然堆外内存不受JVM管控,但是堆内存中会持有对它的引用,以便进行GC。
提一个问题:总体来看,JVM把内存划分为“栈(stack)”与“堆(heap)”两大类,为何要这样设计?
个人理解,程序运行时,内存中的信息大致分为两类,一是跟程序执行逻辑相关的指令数据,这类数据通常不大,而且生命周期短;一是跟对象实例相关的数据,这类数据可能会很大,而且可以被多个线程长时间内反复共用,比如字符串常量、缓存对象这类。
将这两类特点不同的数据分开管理,体现了软件设计上“模块隔离”的思想。好比我们通常会把后端service与前端website解耦类似,也更便于内存管理。
二、GC垃圾回收原理
2.1 如何判断对象是垃圾 ?
有两种经典的判断方法,借用网友的图(文中最后有给出链接):

引用计数法,思路很简单,但是如果出现循环引用,即:A引用B,B又引用A,这种情况下就不好办了,所以JVM中使用了另一种称为“可达性分析”的判断方法:

还是刚才的循环引用问题(也是某些公司面试官可能会问到的问题),如果A引用B,B又引用A,这2个对象是否能被GC回收?
答案:关键不是在于A、B之间是否有引用,而是A、B是否可以一直向上追溯到GC Roots。如果与GC Roots没有关联,则会被回收,否则将继续存活。

上图是一个用“可达性分析”标记垃圾对象的示例图,灰色的对象表示不可达对象,将等待回收。
2.2 哪些内存区域需要GC ?

在第一部分JVM内存布局中,我们知道了thread独享的区域:PC Regiester、JVM Stack、Native Method Stack,其生命周期都与线程相同(即:与线程共生死),所以无需GC。线程共享的Heap区、Method Area则是GC关注的重点对象。
2.3 常用的GC算法
1)mark-sweep 标记清除法

如上图,黑色区域表示待清理的垃圾对象,标记出来后直接清空。该方法简单快速,但是缺点也很明显,会产生很多内存碎片。
2)mark-copy 标记复制法

思路也很简单,将内存对半分,总是保留一块空着(上图中的右侧),将左侧存活的对象(浅灰色区域)复制到右侧,然后左侧全部清空。避免了内存碎片问题,但是内存浪费很严重,相当于只能使用50%的内存。
3)mark-compact 标记-整理(也称标记-压缩)法

避免了上述两种算法的缺点,将垃圾对象清理掉后,同时将剩下的存活对象进行整理挪动(类似于windows的磁盘碎片整理),保证它们占用的空间连续,这样就避免了内存碎片问题,但是整理过程也会降低GC的效率。
4)generation-collect 分代收集算法
上述三种算法,每种都有各自的优缺点,都不完美。在现代JVM中,往往是综合使用的,经过大量实际分析,发现内存中的对象,大致可以分为两类:有些生命周期很短,比如一些局部变量/临时对象,而另一些则会存活很久,典型的比如websocket长连接中的connection对象,如下图:

纵向y轴可以理解分配内存的字节数,横向x轴理解为随着时间流逝(伴随着GC),可以发现大部分对象其实相当短命,很少有对象能在GC后活下来。因此诞生了分代的思想,以Hotspot为例(JDK 7):

将内存分成了三大块:年青代(Young Genaration),老年代(Old Generation),永久代(Permanent Generation),其中Young Genaration更是又细为分eden,S0,S1三个区。
结合我们经常使用的一些jvm调优参数后,一些参数能影响的各区域内存大小值,示意图如下:

注:jdk8开始,用MetaSpace区取代了Perm区(永久代),所以相应的jvm参数变成-XX:MetaspaceSize 及 -XX:MaxMetaspaceSize。
以Hotspot为例,我们来分析下GC的主要过程:
刚开始时,对象分配在eden区,s0(即:from)及s1(即:to)区,几乎是空着。

随着应用的运行,越来越多的对象被分配到eden区。

当eden区放不下时,就会发生minor GC(也被称为young GC),第1步当然是要先标识出不可达垃圾对象(即:下图中的黄色块),然后将可达对象,移动到s0区(即:4个淡蓝色的方块挪到s0区),然后将黄色的垃圾块清理掉,这一轮过后,eden区就成空的了。
注:这里其实已经综合运用了“【标记-清理eden】 + 【标记-复制 eden->s0】”算法。

随着时间推移,eden如果又满了,再次触发minor GC,同样还是先做标记,这时eden和s0区可能都有垃圾对象了(下图中的黄色块),注意:这时s1(即:to)区是空的,s0区和eden区的存活对象,将直接搬到s1区。然后将eden和s0区的垃圾清理掉,这一轮minor GC后,eden和s0区就变成了空的了。

继续,随着对象的不断分配,eden空可能又满了,这时会重复刚才的minor GC过程,不过要注意的是,这时候s0是空的,所以s0与s1的角色其实会互换,即:存活的对象,会从eden和s1区,向s0区移动。然后再把eden和s1区中的垃圾清除,这一轮完成后,eden与s1区变成空的,如下图。

对于那些比较“长寿”的对象一直在s0与s1中挪来挪去,一来很占地方,而且也会造成一定开销,降低gc效率,于是有了“代龄(age)”及“晋升”。
对象在年青代的3个区(edge,s0,s1)之间,每次从1个区移到另1区,年龄+1,在young区达到一定的年龄阈值后,将晋升到老年代。下图中是8,即:挪动8次后,如果还活着,下次minor GC时,将移动到Tenured区。

下图是晋升的主要过程:对象先分配在年青代,经过多次Young GC后,如果对象还活着,晋升到老年代。

如果老年代,最终也放满了,就会发生major GC(即Full GC),由于老年代的的对象通常会比较多,因为标记-清理-整理(压缩)的耗时通常会比较长,会让应用出现卡顿的现象,这也是为什么很多应用要优化,尽量避免或减少Full GC的原因。

注:上面的过程主要来自oracle官网的资料,但是有一个细节官网没有提到,如果分配的新对象比较大,eden区放不下,但是old区可以放下时,会直接分配到old区(即没有晋升这一过程,直接到老年代了)。
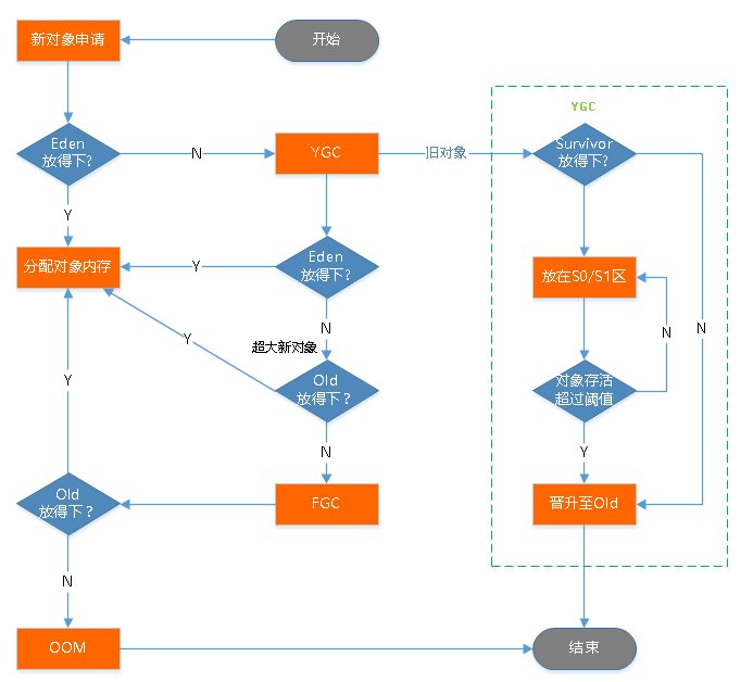
下图引自阿里出品的《码出高效-Java开发手册》一书,梳理了GC的主要过程。

三、垃圾回收器
不算最新出现的神器ZGC,历史上出现过7种经典的垃圾回收器。

这些回收器都是基于分代的,把G1除外,按回收的分代划分,横线以上的3种:Serial ,ParNew, Parellel Scavenge都是回收年青代的,横线以下的3种:CMS,Serial Old, Parallel Old 都是回收老年代的。
3.1 Serial 收集器
单线程用标记-复制算法,快刀斩乱麻,单线程的好处避免上下文切换,早期的机器,大多是单核,也比较实用。但执行期间,会发生STW(Stop The World)。
3.2 ParNew 收集器
Serial的多线程版本,同样会STW,在多核机器上会更适用。
3.3 Parallel Scavenge 收集器
ParNew的升级版本,主要区别在于提供了两个参数:-XX:MaxGCPauseMillis 最大垃圾回收停顿时间;-XX:GCTimeRatio 垃圾回收时间与总时间占比,通过这2个参数,可以适当控制回收的节奏,更关注于吞吐率,即总时间与垃圾回收时间的比例。
3.4 Serial Old 收集器
因为老年代的对象通常比较多,占用的空间通常也会更大,如果采用复制算法,得留50%的空间用于复制,相当不划算,而且因为对象多,从1个区,复制到另1个区,耗时也会比较长,所以老年代的收集,通常会采用“标记-整理”法。从名字就可以看出来,这是单线程(串行)的, 依然会有STW。
3.5 Parallel Old 收集器
一句话:Serial Old的多线程版本。
3.6 CMS 收集器
全称:Concurrent Mark Sweep,从名字上看,就能猜出它是并发多线程的。这是JDK 7中广泛使用的收集器,有必要多说一下,借一张网友的图说话:

相对3.4 Serial Old收集器或3.5 Parallel Old收集器而言,这个明显要复杂多了,分为4个阶段:
1)Inital Mark 初始标记:主要是标记GC Root开始的下级(注:仅下一级)对象,这个过程会STW,但是跟GC Root直接关联的下级对象不会很多,因此这个过程其实很快。
2)Concurrent Mark 并发标记:根据上一步的结果,继续向下标识所有关联的对象,直到这条链上的最尽头。这个过程是多线程的,虽然耗时理论上会比较长,但是其它工作线程并不会阻塞,没有STW。
3)Remark 再标志:为啥还要再标记一次?因为第2步并没有阻塞其它工作线程,其它线程在标识过程中,很有可能会产生新的垃圾。
试想下,高铁上的垃圾清理员,从车厢一头开始吆喝“有需要扔垃圾的乘客,请把垃圾扔一下”,一边工作一边向前走,等走到车厢另一头时,刚才走过的位置上,可能又有乘客产生了新的空瓶垃圾。所以,要完全把这个车厢清理干净的话,她应该喊一下:所有乘客不要再扔垃圾了(STW),然后把新产生的垃圾收走。当然,因为刚才已经把收过一遍垃圾,所以这次收集新产生的垃圾,用不了多长时间(即:STW时间不会很长)。
4)Concurrent Sweep:并行清理,这里使用多线程以“Mark Sweep-标记清理”算法,把垃圾清掉,其它工作线程仍然能继续支行,不会造成卡顿。
等等,刚才我们不是提到过“标记清理”法,会留下很多内存碎片吗?确实,但是也没办法,如果换成“Mark Compact标记-整理”法,把垃圾清理后,剩下的对象也顺便排整理,会导致这些对象的内存地址发生变化,别忘了,此时其它线程还在工作,如果引用的对象地址变了,就天下大乱了。
另外,由于这一步是并行处理,并不阻塞其它线程,所以还有一个副使用,在清理的过程中,仍然可能会有新垃圾对象产生,只能等到下一轮GC,才会被清理掉。
虽然仍不完美,但是从这4步的处理过程来看,以往收集器中最让人诟病的长时间STW,通过上述设计,被分解成二次短暂的STW,所以从总体效果上看,应用在GC期间卡顿的情况会大大改善,这也是CMS一度十分流行的重要原因。
3.7 G1 收集器
G1的全称是Garbage-First,为什么叫这个名字,呆会儿会详细说明。鉴于CMS的一些不足之外,比如: 老年代内存碎片化,STW时间虽然已经改善了很多,但是仍然有提升空间。G1就横空出世了,它对于heap区的内存划思路很新颖,有点算法中分治法“分而治之”的味道。
如下图,G1将heap内存区,划分为一个个大小相等(1-32M,2的n次方)、内存连续的Region区域,每个region都对应Eden、Survivor 、Old、Humongous四种角色之一,但是region与region之间不要求连续。
注:Humongous,简称H区是专用于存放超大对象的区域,通常>= 1/2 Region Size,且只有Full GC阶段,才会回收H区,避免了频繁扫描、复制/移动大对象。
所有的垃圾回收,都是基于1个个region的。JVM内部知道,哪些region的对象最少(即:该区域最空),总是会优先收集这些region(因为对象少,内存相对较空,肯定快),这也是Garbage-First得名的由来,G即是Garbage的缩写, 1即First。

G1 Young GC
young GC前:

young GC后:

理论上讲,只要有一个Empty Region(空区域),就可以进行垃圾回收。

由于region与region之间并不要求连续,而使用G1的场景通常是大内存,比如64G甚至更大,为了提高扫描根对象和标记的效率,G1使用了二个新的辅助存储结构:
Remembered Sets:简称RSets,用于根据每个region里的对象,是从哪指向过来的(即:谁引用了我),每个Region都有独立的RSets。(Other Region -> Self Region)。
Collection Sets :简称CSets,记录了等待回收的Region集合,GC时这些Region中的对象会被回收(copied or moved)。

RSets的引入,在YGC时,将年青代Region的RSets做为根对象,可以避免扫描老年代的region,能大大减轻GC的负担。注:在老年代收集Mixed GC时,RSets记录了Old->Old的引用,也可以避免扫描所有Old区。
Old Generation Collection(也称为 Mixed GC)
按oracle官网文档描述分为5个阶段:Initial Mark(STW) -> Root Region Scan -> Cocurrent Marking -> Remark(STW) -> Copying/Cleanup(STW && Concurrent)
注:也有很多文章会把Root Region Scan省略掉,合并到Initial Mark里,变成4个阶段。

存活对象的“初始标记”依赖于Young GC,GC 日志中会记录成young字样。
2019-06-09T15:24:37.086+0800: 500993.392: [GC pause (G1 Evacuation Pause) (young), 0.0493588 secs] [Parallel Time: 41.9 ms, GC Workers: 8] [GC Worker Start (ms): Min: 500993393.7, Avg: 500993393.7, Max: 500993393.7, Diff: 0.1] [Ext Root Scanning (ms): Min: 1.5, Avg: 2.2, Max: 4.4, Diff: 2.8, Sum: 17.2] [Update RS (ms): Min: 15.8, Avg: 18.1, Max: 18.9, Diff: 3.1, Sum: 144.8] [Processed Buffers: Min: 110, Avg: 144.9, Max: 163, Diff: 53, Sum: 1159] [Scan RS (ms): Min: 4.7, Avg: 5.0, Max: 5.1, Diff: 0.4, Sum: 39.7] [Code Root Scanning (ms): Min: 0.0, Avg: 0.0, Max: 0.0, Diff: 0.0, Sum: 0.0] [Object Copy (ms): Min: 16.4, Avg: 16.5, Max: 16.6, Diff: 0.2, Sum: 132.0] [Termination (ms): Min: 0.0, Avg: 0.0, Max: 0.0, Diff: 0.0, Sum: 0.0] [Termination Attempts: Min: 1, Avg: 4.9, Max: 7, Diff: 6, Sum: 39] [GC Worker Other (ms): Min: 0.0, Avg: 0.0, Max: 0.1, Diff: 0.1, Sum: 0.3] [GC Worker Total (ms): Min: 41.7, Avg: 41.8, Max: 41.8, Diff: 0.1, Sum: 334.1] [GC Worker End (ms): Min: 500993435.5, Avg: 500993435.5, Max: 500993435.5, Diff: 0.0] [Code Root Fixup: 0.0 ms] [Code Root Purge: 0.0 ms] [Clear CT: 0.2 ms] [Other: 7.2 ms] [Choose CSet: 0.0 ms] [Ref Proc: 4.3 ms] [Ref Enq: 0.1 ms] [Redirty Cards: 0.1 ms] [Humongous Register: 0.1 ms] [Humongous Reclaim: 0.1 ms] [Free CSet: 0.6 ms] [Eden: 1340.0M(1340.0M)->0.0B(548.0M) Survivors: 40.0M->64.0M Heap: 2868.2M(12.0G)->1499.8M(12.0G)] [Times: user=0.35 sys=0.00, real=0.05 secs]

并发标记过程中,如果发现某些region全是空的,会被直接清除。

进入重新标记阶段。

并发复制/清查阶段。这个阶段,Young区和Old区的对象有可能会被同时清理。GC日志中,会记录为mixed字段,这也是G1的老年代收集,也称为Mixed GC的原因。
2019-06-09T15:24:23.959+0800: 500980.265: [GC pause (G1 Evacuation Pause) (mixed), 0.0885388 secs] [Parallel Time: 74.2 ms, GC Workers: 8] [GC Worker Start (ms): Min: 500980270.6, Avg: 500980270.6, Max: 500980270.6, Diff: 0.1] [Ext Root Scanning (ms): Min: 1.7, Avg: 2.2, Max: 4.1, Diff: 2.4, Sum: 17.3] [Update RS (ms): Min: 11.7, Avg: 13.7, Max: 14.3, Diff: 2.6, Sum: 109.8] [Processed Buffers: Min: 136, Avg: 141.5, Max: 152, Diff: 16, Sum: 1132] [Scan RS (ms): Min: 42.5, Avg: 42.9, Max: 43.1, Diff: 0.5, Sum: 343.1] [Code Root Scanning (ms): Min: 0.0, Avg: 0.0, Max: 0.0, Diff: 0.0, Sum: 0.1] [Object Copy (ms): Min: 14.9, Avg: 15.2, Max: 15.4, Diff: 0.5, Sum: 121.7] [Termination (ms): Min: 0.0, Avg: 0.0, Max: 0.0, Diff: 0.0, Sum: 0.1] [Termination Attempts: Min: 1, Avg: 8.2, Max: 11, Diff: 10, Sum: 66] [GC Worker Other (ms): Min: 0.0, Avg: 0.0, Max: 0.0, Diff: 0.0, Sum: 0.2] [GC Worker Total (ms): Min: 74.0, Avg: 74.0, Max: 74.1, Diff: 0.1, Sum: 592.3] [GC Worker End (ms): Min: 500980344.6, Avg: 500980344.6, Max: 500980344.6, Diff: 0.0] [Code Root Fixup: 0.0 ms] [Code Root Purge: 0.0 ms] [Clear CT: 0.5 ms] [Other: 13.9 ms] [Choose CSet: 4.1 ms] [Ref Proc: 1.8 ms] [Ref Enq: 0.1 ms] [Redirty Cards: 0.2 ms] [Humongous Register: 0.1 ms] [Humongous Reclaim: 0.1 ms] [Free CSet: 5.6 ms] [Eden: 584.0M(584.0M)->0.0B(576.0M) Survivors: 28.0M->36.0M Heap: 4749.3M(12.0G)->2930.0M(12.0G)] [Times: user=0.61 sys=0.00, real=0.09 secs]

上图是,老年代收集完后的示意图。
通过这几个阶段的分析,虽然看上去很多阶段仍然会发生STW,但是G1提供了一个预测模型,通过统计方法,根据历史数据来预测本次收集,需要选择多少个Region来回收,尽量满足用户的预期停顿值(-XX:MaxGCPauseMillis参数可指定预期停顿值)。
注:如果Mixed GC仍然效果不理想,跟不上新对象分配内存的需求,会使用Serial Old GC(Full GC)强制收集整个Heap。
小结:与CMS相比,G1有内存整理过程(标记-压缩),避免了内存碎片;STW时间可控(能预测GC停顿时间)。
3.8 ZGC (截止目前史上最好的GC收集器)
在G1的基础上,做了很多改进(JDK 11开始引入)
3.8.1 动态调整大小的Region
G1中每个Region的大小是固定的,创建和销毁Region,可以动态调整大小,内存使用更高效。

3.8.2 不分代,干掉了RSets
G1中每个Region需要借助额外的RSets来记录“谁引用了我”,占用了额外的内存空间,每次对象移动时,RSets也需要更新,会产生开销。
注:ZGC没有为止,没有实现分代机制,每次都是并发的对所有region进行回收,不象G1是增量回收,所以用不着RSets。不分代的带来的可能性能下降,会用下面马上提到的Colored Pointer && Load Barrier来优化。
3.8.3 带颜色的指针 Colored Pointer

这里的指针类似java中的引用,意为对某块虚拟内存的引用。ZGC采用了64位指针(注:目前只支持linux 64位系统),将42-45这4个bit位置赋予了不同的含义,即所谓的颜色标志位,也换为指针的metadata。
finalizable位:仅finalizer(类比c++中的析构函数)可访问;remap位:指向对象当前(最新)的内存地址,参考下面提到的relocation;marked0 && marked1 位:用于标志可达对象;
这4个标志位,同一时刻只会有1个位置是1。每当指针对应的内存数据发生变化,比如内存被移动,颜色会发生变化。
3.8.4 读屏障 Load Barrier
传统GC做标记时,为了防止其它线程在标记期间修改对象,通常会简单的STW。而ZGC有了Colored Pointer后,引入了所谓的读屏障,当指针引用的内存正被移动时,指针上的颜色就会变化,ZGC会先把指针更新成最新状态,然后再返回。(大家可以回想下java中的 volatile关键字,有异曲同工之妙),这样仅读取该指针时可能会略有开销,而不用将整个heap STW。
3.8.5 重定位 relocation

如上图,在标记过程中,先从Roots对象找到了直接关联的下级对象1,2,4。

然后继续向下层标记,找到了5,8对象, 此时已经可以判定 3,6,7为垃圾对象。

如果按常规思路,一般会将8从最右侧的Region移动或复制到中间的Region,然后再将中间Region的3干掉,最后再对中间Region做压缩compact整理。但ZGC做得更高明,它直接将4,5复制到了一个空的新Region就完事了,然后中间的2个Region直接废弃,或理解为“释放”,做为下次回收的“新”Region。这样的好处是避免了中间Region的compact整理过程。

最后,指针重新调整为正确的指向(即:remap),而且上一阶段的remap与下一阶段的mark是混在一起处理的,相对更高效。
Remap的流程图如下:

3.8.6 多重映射 Multi-Mapping
这个优化,说实话没完全看懂,只能谈下自己的理解(如果有误,欢迎指正)。虚拟内存与实际物理内存,OS会维护一个映射关系,才能正常使用。如下图:

zgc的64位颜色指针,在解除映射关系时,代价较高(需要屏蔽额外的42-45的颜色标志位)。考虑到这4个标志位,同1时刻,只会有1位置成1(如下图),另外finalizable标志位,永远不希望被解除映射绑定(可不用考虑映射问题)。
所以剩下3种颜色的虚拟内存,可以都映射到同1段物理内存。即映射复用,或者更通俗点讲,本来3种不同颜色的指针,哪怕0-41位完全相同,也需要映射到3段不同的物理内存,现在只需要映射到同1段物理内存即可。


3.8.7 支持 NUMA架构
NUMA是一种多核服务器的架构,简单来讲,一个多核服务器(比如2core),每个cpu都有属于自己的存储器,会比访问另一个核的存储器会慢很多(类似于就近访问更快)。
相对之前的GC算法,ZGC首次支持了NUMA架构,申请堆内存时,判断当前线程属是哪个CPU在执行,然后就近申请该CPU能使用的内存。
小结:革命性的ZGC经过上述一堆优化后,每次GC总体卡顿时间按官方说法<10ms。注:启用zgc,需要设置-XX:+UnlockExperimentalVMOptions -XX:+UseZGC。
四、实战练习
前面介绍了一堆理论,最后来做一个小的练习,下面是一段模拟OOM的测试代码,我们在G1、CMS这二种常用垃圾回收器上试验一下。
import sun.misc.Unsafe; import java.lang.reflect.Field;import java.util.ArrayList;import java.util.List; public class OOMTest { public static void main(String[] args) { OOMTest test = new OOMTest(); //heap区OOM测试 //test.heapOOM(); //虚拟机栈和本地方法栈溢出 //test.stackOverflow(); //metaspace OOM测试 //test.metaspaceOOM(); //堆外内存 OOM测试 //test.directOOM(); } /** * heap OOM测试 */ public void heapOOM() { List<OOMTest> list = new ArrayList<>(); while (true) { list.add(new OOMTest()); } } private int stackLength = 1; public void stackLeak() { stackLength += 1; stackLeak(); } /** * VM Stack / Native method Stack 溢出测试 */ public void stackOverflow() { OOMTest test = new OOMTest(); try { test.stackLeak(); } catch (Throwable e) { System.out.println("stack length:" + test.stackLength); throw e; } } public void genString() { List<String> list = new ArrayList<>(); int i = 0; while (true) { list.add("string-" + i); i++; } } /** * metaspace/常量池 OOM测试 */ public void metaspaceOOM() { OOMTest test = new OOMTest(); test.metaspaceOOM(); } public void allocDirectMemory() { final int _1MB = 1024 * 1024; Field unsafeField = Unsafe.class.getDeclaredFields()[0]; unsafeField.setAccessible(true); Unsafe unsafe = null; try { unsafe = (Unsafe) unsafeField.get(null); } catch (IllegalArgumentException | IllegalAccessException e) { e.printStackTrace(); } while (true) { unsafe.allocateMemory(_1MB); } } /** * 堆外内存OOM测试 */ public void directOOM() { OOMTest test = new OOMTest(); test.allocDirectMemory(); }}
4.1 openjdk 11.0.3 环境:+ G1回收
4.1.1 验证heap OOM
把main方法中的test.heapOOM()行,注释打开,然后命令行下运行:
|
最后会输出:
[1.892s][info][gc ] GC(42) Concurrent Cycle 228.393msException in thread "main" java.lang.OutOfMemoryError: Java heap space at java.base/java.util.Arrays.copyOf(Arrays.java:3689) at java.base/java.util.ArrayList.grow(ArrayList.java:237) at java.base/java.util.ArrayList.grow(ArrayList.java:242) at java.base/java.util.ArrayList.add(ArrayList.java:485) at java.base/java.util.ArrayList.add(ArrayList.java:498) at oom.OOMTest.heapOOM(OOMTest.java:37) at oom.OOMTest.main(OOMTest.java:16)[1.895s][info][gc,heap,exit ] Heap
其中 OutOfMemoryError:Java heap space即表示heap OOM。
4.1.2 验证stack溢出
把main方法中的test.stackOverflow()行,注释打开,然后命令行下运行:
|
最后会输出:
|
其中 StackOverflowError 即表示stack栈区内存不足,导致溢出。
4.1.3 验证metaspace OOM
把main方法中的test.metaspaceOOM()行,注释打开,然后命令行下运行:
|
最后会输出:
|
其中 OutOfMemoryError: Metaspace 即表示Metaspace区OOM。
4.1.4 验证堆外内存OOM
把main方法中的test.directOOM()行,注释打开,然后命令行下运行:
最后会输出:
|
其中OutOfMemoryError行并没有输出具体哪个区(注:堆外内存不属于JVM内存中的任何一个区,所以无法输出),但紧接着有一行jdk.internal.misc.Unsafe.allocateMemory 可以看出是“堆外内存直接分配”导致的异常。
4.2 openjdk 1.8.0_212 + CMS回收
jdk1.8下,java命令无法直接运行.java文件,必须先编译,即:
|
(注:-encoding utf-8 是为了防止中文注释javac无法识别)成功后,会生成OOMTest.class文件, 然后再可以参考下面的命令进行测试。
4.2.1 heap OOM测试:
|
4.2.2 验证stack溢出
|
4.2.3 验证metaspace OOM
|
4.2.4 验证堆外内存OOM
|
4.3 GC日志查看工具
生成的gc日志文件,可以用开源工具GCViewer查看,这是一个纯java写的GUI程序,使用很简单,File→Open File 选择gc日志文件即可。目前支持CMS/G1生成的日志文件,另外如果GC文件过大时,可能打不开。


GCViewer可以很方便的统计出GC的类型,次数,停顿时间,年青代/老年代的大小等,还有图表显示,非常方便。
参考文章:
www.programcreek.com/2013/04/jvm…
cloud.tencent.com/developer/a…
calvin1978.blogcn.com/articles/di…
inbravo.github.io/html/jvm.ht…
wiki.openjdk.java.net/display/zgc…
cr.openjdk.java.net/~pliden/sli…
www.ishenping.com/ArtInfo/437…
【推荐阅读】
