前端路由

299 阅读3分钟

路由最先是在后端出现的,之前是通过服务端渲染返回页面。

响应过程如下:

  1. 浏览器发出请求
  2. 服务端监听端口请求,解析url路径
  3. 根据服务器的路由配置,返回相应信息(html,图片,json数据)
  4. 浏览器根据响应头的Content-Type来决定如何解析数据
// Content-Type 

Content-Type: text/html;charset=utf-8   // html文件
Content-Type: text/css                  // css文件
Content-Type: text/javascript           // js文件
Content-type: application/javascript    // js文件
Content-type: application/x-javascript  // js文件
Content-type: application/json;charset=utf-8 // json 文件
Content-Type: image/x-icon              // favicon.icon
Content-Type: image/png                 // png图片
Content-Type: image/gif                 // gif图片
Content-Type: image/ipeg                // jpeg图片

简单地说路由就是用来跟后端服务器进行交互的一种方式,通过不同的路径,来请求不同的资源,请求不同的页面是路由的其中一种功能。

前端路由的来源

  1. 90年代,大多数的网页都是通过直接返回HTML的,每次用户的更新操作都需要重新刷新页面,非常影响交互体验
  2. ajax(Asynchronous JavaScript And XML)的出现,用户不需要刷新页面,从而异步的更新,体验带来了非常大的提升
  3. 异步交互的更高级版本就是SPA(single-page application)-单页应用。单页应用不仅仅在当前页面交互是无刷新的,连页面的跳转都是无刷新的,为了实现单页应用,就有了前端路由。SPA的概念是伴随着MVVM出现的,也就出现优秀的vue和react等框架

前端路由实现原理

本质上就是检测url的变化,截获url地址,然后解析匹配路由规则。

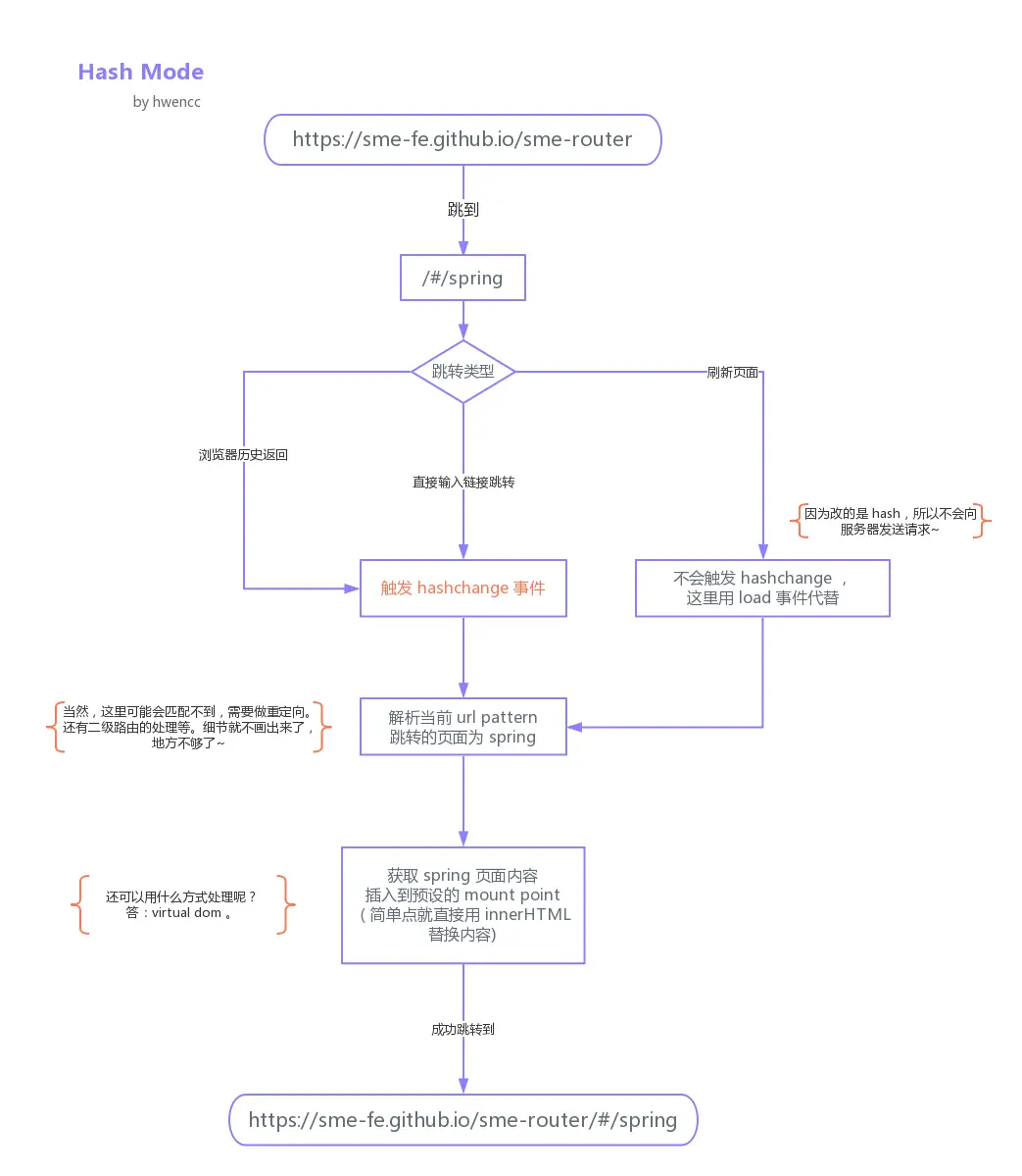
hash(‘#’)模式

但是会有疑问:url每次变化都会刷页面啊?页面都刷新了,JavaScript怎么检测和截获url?

通过hash来实现,"#"来实现

https://juejin.im/timeline#test

"#"并不会导致浏览器向服务器发送请求,也不会刷新页面。仅仅是页面的url发生了变化,另外url中hash的变化,还会触发hashchange事件,通过这个事件可以知道hash值发生的变化

通过hash的模式来实现路由,流程如下

hash的实现相对来说方便,并且不需要服务端来支持

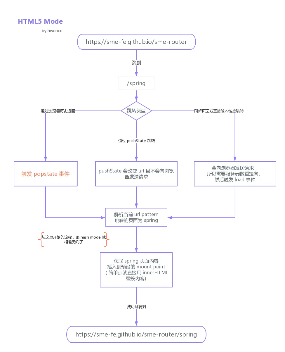
history模式

  1. html5提供了pushState和replaceState方法,这两个方法改变URL的path部分不会引起页面刷新。用history实现的方式,单页路由的url就没有‘#’,URL就会变得美观。但是当用户刷新页面之类的操作时,浏览器会给服务器发送请求,会出现页面丢失的情况。为了避免出现这种情况,需要服务端支持,需要把所有路由重定向到根页面。vue-router中history模式下的后端配置
  2. html5提供类似hashchange事件的popstate事件。

通过history的模式来实现路由,流程如下

我只是个搬运工

原文章地址:前端路由的前生今世及实现原理

MDN: history中的pushState和replaceState