移动端布局

324 阅读4分钟

整理了一些相关的较为浅显的资料,也有自己整理的思考过程。具体的适配还需要阅读更多的书籍才能够完善。

1.相关概念

  • CSS像素(DIP、虚拟像素、逻辑像素、设备独立像素)

    • CSS和JS使用的抽象单位,浏览器的CSS和JS都是以CSS像素为单位的,CSS像素的单位是px,具有相对性。
  • 物理像素(DP、设备像素)

    • 如显示屏是由一个个物理像素点组成的,每个设备的物理像素点固定不变。单位是pt。1pt=1/72(inch),1inch=2.54cm
  • 设备像素比(dpr)

    • dpr= 物理像素/逻辑像素(未缩放状态下,物理像素和CSS像素的初始比例关系)
  • viewport

    • layout viewport 布局视窗

    网站的宽度,可以通过document.documentElement.clientWidth获取,通过viewport meta标签设置

    • visual viewport——视觉视窗

    代表浏览器可视区域的大小,可以通过 document.documentElement.innerWidth或者window.innerWidth来获取

    • ideal viewport——理想视窗

    跟移动设备相关的viewport,移动设备的宽度。不需要用户缩放和横向滚动条就能查看网站的所有内容。ideal viewport没有固定的尺寸,不同的设备有不同的ideal viewport。

    • <meta name="viewport" content="width=device-width, initial-scale=1.0, maximum-scale=1.0, minimum-scale=1.0, user-scalable=0">
  • font-size:css属性指定字体的大小。

    em:相对于父元素的字体大小的单位。

    rem:相当于根元素的字体大小的单位。

详情看:CSS像素等相关概念详解

2.移动端计算示例

我们所用的设计稿是基于IPhone6设计的,750px是IPhone6的设备像素。

像素

假设要完成设计稿上400px的div

<meta name="viewport" content="width=device-width,initial-scale=1.0,maximum-scale=1.0,user-scalable=no" />

计算过程:

iPhone6的dpr=2,物理像素是750,所以理想视口为375px。

如果只针对iphone6,直接用400px/2即可。

3.问题

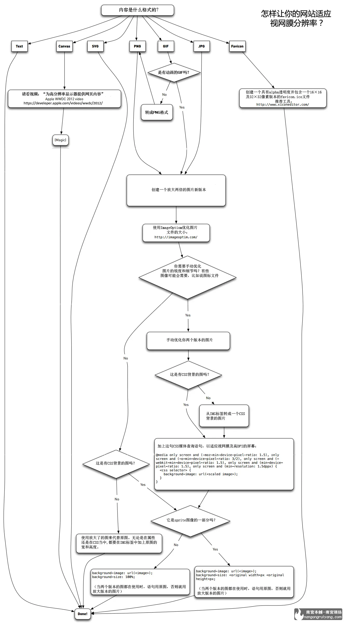
1.图片适配

Flexible实现手淘H5页面的终端适é


Png、jpg等位图图像,需要一个像素点对应一个设备像素才清晰,而针对Retina屏一个逻辑像素对应多个设备像素,会使得图片比较模糊,所以原来100x 100的图在dpr=2的屏幕上需要放200x 200的图。

2.1px

即原来1px的边框对应的是2设备像素,所以看起来会很粗,且很多浏览器不支持0.5px的写法。

4.适配方案思考过程

1.viewport方案

如果是直接用viewport缩放,原750px的设计稿,对应375px的逻辑像素,让scale=1/dpr,这时候直接用设计稿中的尺寸即可,如设计稿是100px,写时写100px,对自动/2,即尺寸会自动变成50px。

750px/100px = deviceWidth / size

但是这会影响全局,且无法设定固定尺寸。

2.rem方案

  • 如果不考虑对viewport进行缩放,直接让布局视口=理想视口

<meta name="viewport" content="width=device-width, initial-scale=1">

  • 这时候以iphone6的标准设计图,宽是750px,以设计图为标准的html标签的font-size为100px,所以1rem=100px,所以设计图共有7.5rem。
  • 以iphone6为例,布局视口为375px(宽度7.5rem),这时候对于html的font-size进行设置,即font-size*7.5=375px,所以font-size=50px。
document.documentElement.style.fontSize='${document.documentElement.clientWidth / 7.5}px'
  • 这时候我们就可以直接将设计图的px换算成rem单位,即300px/100=3rem
  • 这种方案就可以对需要缩放的元素使用rem,固定尺寸的直接使用px,但存在着1px问题以及图片适配问题。

3.改进版rem方案

①scale

由于dpr的存在,所以我们要进行缩放,缩小倍数=1/dpr

<script>
  var dpr = window.devicePixelRatio;
  var scale = 1 / dpr;
  document.querySelector('meta[name="viewport"]').setAttribute('content','width=device-width,initial-scale='+ scale +',maximum=scale='+ scale +',minimum-scale=' + scale + ',user-scalable=no');
  
  var $viewport = document.querySelector('meta[name="viewport"]');
  var content =  'initial-scale=' + scale + ',maximum-scale=' + scale + ',minimum-scale=' + scale + ',user-scalable=no';
</script>

现在布局的视口尺寸已经和设备像素一致了,只需要对设计稿进行等比缩放即可。

这时候1px css像素就严格等于1px 的设备像素,只针对iphone进行处理的原因具体可看再谈Retina下1px的解决方案

②rem

这时候由于scale的存在,以iphone6为例,font-size进行计算,此时font-size / dpr = 100/2 = 50px,所以我们用rem单位时候需要将100px的单位计算为100 x dpr / 100=100 x 2 /100 = 2rem。

font-size = layout viewport / designWidth x 100

这种方案是手淘的Flexible方案(也类似移动端高清、多屏适配方案)。

上面有两种viewport方案

4.vw方案

vw也是相对单位,相对的是布局视口,1vw就是1%的布局视口宽度,rem方案就是在模拟vw

思想:(以iPhone6为例)

  • 假设1vw = 1%的视口宽度,则750px = 100 vw,1vw = 7.5px
  • 如果一个元素是100px,则 x (vw) * 7.5 = 100,则x = 100 / 7.5
  • 详情看再聊移动端页面的适配

参考资料:

不要再问我移动适配的问题了

CSS像素等相关概念详解

使用Flexible实现手淘H5页面的终端适配