长安十二时辰大结局一段时间了

524 阅读10分钟

分析一下优酷独播的长安十二时辰。

小说:

先从小说开始,小说原著中没有李必,而是李泌。

主要人物是从网上搜的:

['李泌','张小敬','龙波','姚汝能','曹破延','元载','伊斯','葛老','崔器','徐宾','檀棋','闻染','鱼肠','王韫秀','毛顺','闻无忌','陈玄礼','永王','封大伦','太子','萧规','天子']

主要人物出场频次:

在这里插入图片描述
以上为各个人物出场频次图

详细情况:

下图并非是出场前七名,只是因为我懒着去看电视剧截图,而又只找到这七个人的海报。

在这里插入图片描述

原著中男一男二男三出场次数各差一倍,也可以说只有一个男主角:张小敬,其他都是配角。李泌不到其二分之一(已统计其别称: 李司)。

社交关系:

统计方法:每句话中出现两人名字,则交往次数+1

由于Pyecharts不能以线条粗细表现交往频次,下图不能看出交往的密切程度,由于时间关系,也不准备换工具了。

在这里插入图片描述

其中只有张小敬与以上列举的人物全部都有所交往。

男主十二个时辰出场走势:

先普及一下,在古代一个时辰等于现代两个小时。每个时辰又分为初、正、末,每个对应现代四十分钟时长。

原著小说中自巳正开始到次日巳初结束:9:40开始到次日9:39结束,一天之内发生的事情。

在这里插入图片描述

作者可能在憋大招(做铺垫),未时两个男主都没怎么出场,申时就迎来了爆发。可以看出张小敬绝大多数时辰都比李泌出场频次高。张小敬酉时的起伏据说好像是因为他入狱了,我没看过这个小说不好分析。

小说词云:

主角就是主角。

在这里插入图片描述

电视剧:

电视剧是优酷独播,所以选择的弹幕评论都是出自优酷。弹幕共计 68万余条,评论近11万条。

弹幕、评论用户重叠度:

这里发现一个很有意思的现象:

在这里插入图片描述

评论、弹幕两种互动方式都参加的人数占比 不到2%,实锤这两种群体几乎不重合,各自爱着各自的表达方式。

弹幕:

人物人气排名:

根据该人物名字在68万条弹幕中出现的频率排名。

在这里插入图片描述

考虑到李必扮演者,我原以为李必人气会远高于其他人物,没想到依然是张小敬稍多一些。

造成这个匪夷所思现象的原因其实已经在上面说过了:弹幕有很强的时效性,旧弹幕活不过一天就会被其他观看者的新弹幕替代。距离这部剧完结已过去不少日子,李必扮演者的粉丝大部分应该都已经看完了这部剧,其粉丝当时发的的弹幕,已被其他人的弹幕替代了。现在的弹幕也更理性一些,也更能显示出真实人气。

下图为小说人物出场频率排名:

在这里插入图片描述

其中龙波当属最大黑马,出场排名中压根就没上榜,但是在电视剧里人气达到了第三名。而姚汝能就有点惨,本是出场第三,但是人气却掉到了最后一名。因为龙波扮演者的很多油腻举动,造成龙波人气非常高?看过的说一下。

大佬:

分析弹幕时,见到了真大佬。

在这里插入图片描述

这是一个大佬的弹幕,那些低于200的情况应该是被其他弹幕刷新了。

其中第41集发了512条弹幕,平均每5秒发一条弹幕,这个频率还能看得下去电视剧吗?

重点看一下这位大佬第41集的弹幕。去重之后还剩262条,大约每9秒手打一条弹幕。再看看质量:

在这里插入图片描述

弹幕数量高于 99.9% 以上用户,弹幕长度高出平均长度两倍有余,弹幕质量紧贴剧情发展。这个数量、长度,还能认认真真看电视剧结合剧情发弹幕,真大佬无疑。

考虑到弹幕的时效性,网上应该还有很多很多这些大佬。

评论:

优酷评论虽然相对于豆瓣质量差很多,但是评论是永久保存的,还是比弹幕更有价值。

弹幕中李必和张小敬人气相差无几,在评论里就能看出真实差距了。

雷佳音&易烊千玺人气:

为了避免统计疏漏,我做了很多关于这两位演员的功课,尽可能把所有别称都统计下来。

雷佳音别称:张小敬、小敬、大头、雷大头、大脸、雷大脸、脸盆、南瓜头、南瓜脸、冬瓜头、冬瓜脸。(非恶意抹黑,真实统计)

易烊千玺别称:李必、李司、千玺、王源、王俊凯、TF/tf、yyqx、弟弟、四字弟弟、哥哥、我家哥哥、老公。(王源、王俊凯应该是网友无意或故意叫错名字)

在这里插入图片描述

即便雷佳音才是男主角,演技也较好一些,但十万条评论里涉及易烊千玺的评论比雷佳音高了一倍,这个似乎挺符合正常逻辑。

每日评论走势:

在这里插入图片描述

每集评论走势图:

在这里插入图片描述

两幅图走势很相似!6月27日首播也就是在第一集评论迎来大爆发。

之后每过几天都会迎来一个小高峰,小高峰日期大多为更新时间,也就是在更新的四集/二集中的最后一集评论迎来小高峰,看来大部分同学是一口气看完更新的剧集之后再发表评论。

最后于8月12日大结局时在第四十八集评论迎来第二波爆发。

按周细分评论走势:

在这里插入图片描述
在这里插入图片描述

周四平均评论数3738条远高于其他日子,应该与会员每周四更新有关。

但是为什么周一平均评论数也那么多,而周末又那么低?难道是周末出去玩,到上班了再补上周四没看的剧?

每小时平均评论、弹幕量走势:

五十天的评论汇总,纵坐标为每小时发的评论数量、弹幕数量的平均数。

在这里插入图片描述

弹幕评论两条走势基本相同。

这部剧是会员20: 00更新,也就是在这个时间点附近,弹幕和评论量相继降到了最低,之后开始回升。

有意思的是两条曲线都是到22: 00 之后才开始快速回升,看来蹲点等更新的人并不多,大部分用户是选择洗漱完毕躺床上之后才开始愉快的追剧之旅。

而从20:00到次日凌晨4:00这个时间段 几乎是线性相关增长的趋势,似乎表现出了现代人休息时间的高度不统一,躺床上开始看剧的时间非常不协调。

从4:00到9:00走势趋于平稳,但是高度并不低,也就是说在凌晨也有很多人追剧,作息时间有点乱!

自9:00开始追剧人数呈爆发增长,这个走势?9:00 应该是大多数人刚好开始上班的时间吧,上班摸鱼追剧系列?

优酷用户:

本来只是想看看这部剧的情况,由于它的大火,这次拿到的数据很多。再加上这部电视剧是会员每周四更新四集,非会员每周一到周五更新一集,不是那种只有会员能看、或所有用户都能看的视频,所以用户数据很有代表性。

顺带就看看优酷用户的情况吧。

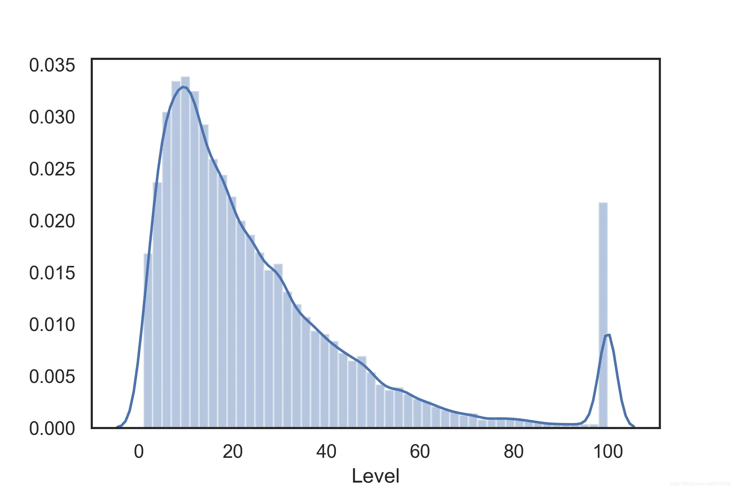
优酷用户等级分布:

在这里插入图片描述
优酷用户等级大多集中在40级以下,而由于优酷等级封顶100级,所以在100级处也积累了很多用户。

优酷会员等级划分情况:

在这里插入图片描述

提升等级分的途径只有开会员,连续包月+100分,连续包季+300分,连续包年+1600分,会员到期后每日降低20点会员等级分。

优酷VIP用户分布:

在这里插入图片描述

接近67%的用户为会员,也能理解。因为现在就算是会员,某些视频平台还是会给弄点广告、弹窗什么的,不是会员岂不是更肆无忌惮**了。

VIP7用户占0.39%,如果优酷会员等级规则未变的话,达到VIP7最低标准大概要连续包年超过20年以上才能到VIP7。

VIP1是300积分以下,可以确定观看该剧的 5.81%的 VIP1 用户,是单纯为了看这个电视剧才开会员的。

考虑到该剧跨6、7、8三个月,应该有一部分用户选择包季VIP则刚好可达到VIP2。所以VIP2用户中一部分是为了追剧重新开通会员的老用户,一部分是开了包季的新用户。

VIP4 - VIP7占比达到了50%,VIP4至少是两年以上会员才能达到这个等级,优酷VIP用户黏度还是蛮高的。

追这部剧的人那么热情,而这部剧的33%的非会员 短期之内应该不会有开会员的欲望。VIP1是单纯为了这部剧开的一个月或者两个月会员,所以该剧一结束,用户留存可能性很低。

而VIP2和VIP3就是最需要挖掘的潜在用户,优酷平台应该想办法引导这两个等级的VIP用户继续开会员才更有意义。

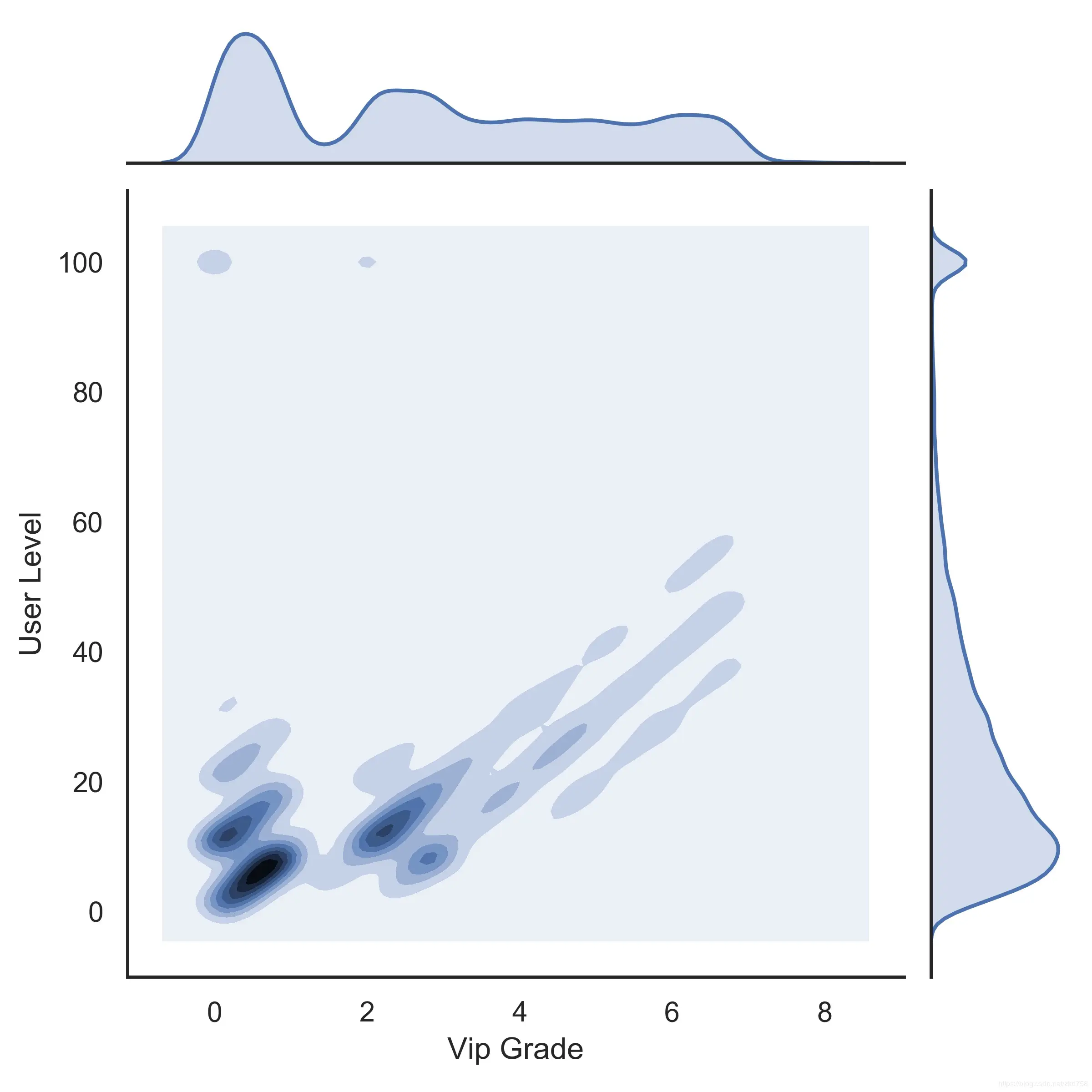
会员等级与用户等级关系:

在这里插入图片描述
大部分用户都等级低于20级,VIP级别低于2级。在等级为100级的用户中大部分是非VIP用户,,,想让我充钱是不可能的。

VIP用户的普通等级也相对高一些,大家充钱开会员之后似乎愿意花更多时间在优酷平台上了。

用户名规律:

这种视频平台纯中文名应该会远高于其他昵称,事实上统计结果却并不符合预期。

以数字开头的用户非常少,很符合逻辑。而以数字结尾的人占了三成有余,而以字母或数字作为开头或结尾的人数竟达到了一半,一般情况下只有用户名不可重复的以昵称作为账号的平台才会出现这种情况。

这应该是优酷与支付宝的深度合作造成的这种现象,直接在支付宝开联名会员、蚂蚁积分兑会员、直接支付宝冲会员,优酷也在强推用支付宝冲会员,所以很多人直接用支付宝登录优酷。

而优酷默认是直接拿淘宝昵称做用户名的,淘宝昵称又不可重复,大部分人会在昵称之后加上数字字母以避免重复。

证实支付宝为优酷带来了很多用户。

优酷用户名词云:

在这里插入图片描述

数字使用率最高、接着周围一圈字母、其次是汉字。

‘1’ 的使用率最高,频次达到了三万多,整体大家还是偏爱数字以避免昵称重复。不知道你的昵称是否也用了上面的汉字?

关注微.信公.众号:爱写Bug,第一时间获得更新文章