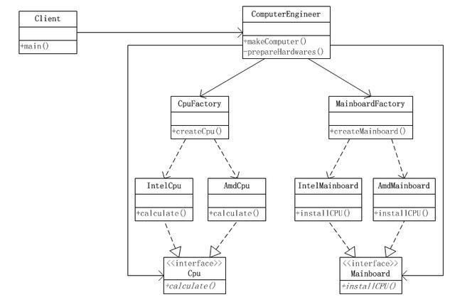
举个生活中常见的例子——组装电脑,我们在组装电脑的时候,通常需要选择一系列的配件,比如CPU、硬盘、内存、主板、电源、机箱等。为讨论使用简单点,只考虑选择CPU和主板的问题。
使用简单工厂模式的解决方案

public interface Cpu {
public void calculate();
}
public class IntelCpu implements Cpu {
/**
* CPU的针脚数
*/
private int pins = 0;
public IntelCpu(int pins){
this.pins = pins;
}
@Override
public void calculate() {
// TODO Auto-generated method stub
System.out.println("Intel CPU的针脚数:" + pins);
}
}
public class AmdCpu implements Cpu {
/**
* CPU的针脚数
*/
private int pins = 0;
public AmdCpu(int pins){
this.pins = pins;
}
@Override
public void calculate() {
// TODO Auto-generated method stub
System.out.println("AMD CPU的针脚数:" + pins);
}
}
public interface Mainboard {
public void installCPU();
}
public class IntelMainboard implements Mainboard {
/**
* CPU插槽的孔数
*/
private int cpuHoles = 0;
/**
* 构造方法,传入CPU插槽的孔数
* @param cpuHoles
*/
public IntelMainboard(int cpuHoles){
this.cpuHoles = cpuHoles;
}
@Override
public void installCPU() {
// TODO Auto-generated method stub
System.out.println("Intel主板的CPU插槽孔数是:" + cpuHoles);
}
}
public class AmdMainboard implements Mainboard {
/**
* CPU插槽的孔数
*/
private int cpuHoles = 0;
/**
* 构造方法,传入CPU插槽的孔数
* @param cpuHoles
*/
public AmdMainboard(int cpuHoles){
this.cpuHoles = cpuHoles;
}
@Override
public void installCPU() {
// TODO Auto-generated method stub
System.out.println("AMD主板的CPU插槽孔数是:" + cpuHoles);
}
}
public class CpuFactory {
public static Cpu createCpu(int type){
Cpu cpu = null;
if(type == 1){
cpu = new IntelCpu(755);
}else if(type == 2){
cpu = new AmdCpu(938);
}
return cpu;
}
}
public class MainboardFactory {
public static Mainboard createMainboard(int type){
Mainboard mainboard = null;
if(type == 1){
mainboard = new IntelMainboard(755);
}else if(type == 2){
mainboard = new AmdMainboard(938);
}
return mainboard;
}
}
public class ComputerEngineer {
/**
* 定义组装机需要的CPU
*/
private Cpu cpu = null;
/**
* 定义组装机需要的主板
*/
private Mainboard mainboard = null;
public void makeComputer(int cpuType , int mainboard){
/**
* 组装机器的基本步骤
*/
//1:首先准备好装机所需要的配件
prepareHardwares(cpuType, mainboard);
//2:组装机器
//3:测试机器
//4:交付客户
}
private void prepareHardwares(int cpuType , int mainboard){
//这里要去准备CPU和主板的具体实现,为了示例简单,这里只准备这两个
//可是,装机工程师并不知道如何去创建,怎么办呢?
//直接找相应的工厂获取
this.cpu = CpuFactory.createCpu(cpuType);
this.mainboard = MainboardFactory.createMainboard(mainboard);
//测试配件是否好用
this.cpu.calculate();
this.mainboard.installCPU();
}
}
public class Client {
public static void main(String[]args){
ComputerEngineer cf = new ComputerEngineer();
cf.makeComputer(1,1);
}
}


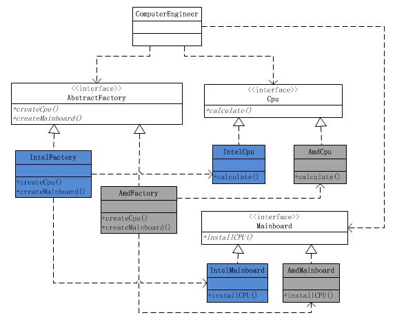
引进抽象工厂模式



抽象工厂模式结构



源代码
public interface AbstractFactory {
/**
* 创建CPU对象
* @return CPU对象
*/
public Cpu createCpu();
/**
* 创建主板对象
* @return 主板对象
*/
public Mainboard createMainboard();
}
public class IntelFactory implements AbstractFactory {
@Override
public Cpu createCpu() {
// TODO Auto-generated method stub
return new IntelCpu(755);
}
@Override
public Mainboard createMainboard() {
// TODO Auto-generated method stub
return new IntelMainboard(755);
}
}
public class AmdFactory implements AbstractFactory {
@Override
public Cpu createCpu() {
// TODO Auto-generated method stub
return new IntelCpu(938);
}
@Override
public Mainboard createMainboard() {
// TODO Auto-generated method stub
return new IntelMainboard(938);
}
}
public class ComputerEngineer {
/**
* 定义组装机需要的CPU
*/
private Cpu cpu = null;
/**
* 定义组装机需要的主板
*/
private Mainboard mainboard = null;
public void makeComputer(AbstractFactory af){
/**
* 组装机器的基本步骤
*/
//1:首先准备好装机所需要的配件
prepareHardwares(af);
//2:组装机器
//3:测试机器
//4:交付客户
}
private void prepareHardwares(AbstractFactory af){
//这里要去准备CPU和主板的具体实现,为了示例简单,这里只准备这两个
//可是,装机工程师并不知道如何去创建,怎么办呢?
//直接找相应的工厂获取
this.cpu = af.createCpu();
this.mainboard = af.createMainboard();
//测试配件是否好用
this.cpu.calculate();
this.mainboard.installCPU();
}
}
public class Client {
public static void main(String[]args){
//创建装机工程师对象
ComputerEngineer cf = new ComputerEngineer();
//客户选择并创建需要使用的产品对象
AbstractFactory af = new IntelFactory();
//告诉装机工程师自己选择的产品,让装机工程师组装电脑
cf.makeComputer(af);
}
}


在什么情况下应当使用抽象工厂模式
抽象工厂模式的起源



抽象工厂模式的优点
- 分离接口和实现
- 使切换产品族变得容易
抽象工厂模式的缺点
- 不太容易扩展新的产品
更多技术咨可关注:gzitcast