前段时间时间为大家讲解了如何使用requests库模拟登录淘宝,而今天我们将对该功能进行丰富。所以我们把之前的那个版本定为1.0,而今天修改的版本定为2.0。版本的地跌意味着功能的升级,那今天的2.0版本较之前的1.0版本有哪些改进呢?我们一起来看看!
一、1.0版本实现步骤
我们先来回顾一下模拟登录淘宝的步骤吧,我们还是先看看淘宝登录的详细时序图:
这是淘宝网登录的一个请求流程,而我们模拟登录也是根据这样的一个流程。但是在代码模拟登录的时候就不会分的这么细,我们根据封装的思想将整个登录流程封装在四个方法里面,可以看看下图。
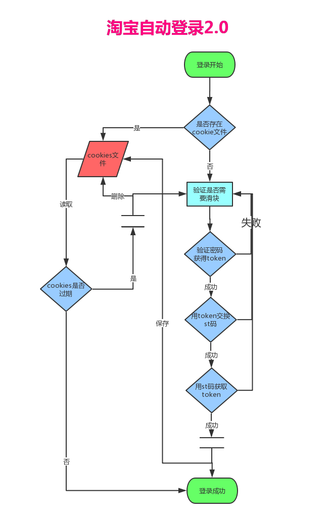
为了便于大家理解四步登录法,猪哥又画了一个流程图给大家看看
结合流程图,给大家简单 的 再讲解一遍这四步具体做了啥:
- 拿着用户名向淘宝(taobao.com)发起一个post的请求,判断是否出现滑块验证。
- 向淘宝(taobao.com)又发起一个post请求,验证用户名密码是否正确,如果正确则返回一个token。
- 拿着token去阿里巴巴(alibaba.com)交换st码。
- 获取st码之后,拿着st码获取cookies,登录成功。
在面试的 时候也许面试官会问你是否爬取或自动登录过淘宝,流程是怎么的?大家 就这个把这个四步登录法讲给面试官听 ,面试官不仅不会你的技术认可,也为夸张你的逻辑思维缜密!
二、2.0版本新增功能
为什么要做2.0版本?因为猪哥在做爬取淘宝商品的时候发现之前登录有一个很不方便的 地方:每次程序运行完后,登录的cookies就没了,也就是说下次又要重新登录。
而浏览器却可以保存cookies信息,所以猪哥自然的想到了:将cookies序列化。
序列化 (Serialization)是将对象的状态信息转换为可以存储或传输的形式的过程。——百度百科
简单说序列化就是将对象持久性保存起来,因为原来对象是在内存中,程序运行完了就要释放内存,所有的对象、变量等都会被清除,而序列化则可以把他们保存到文件。即使程序关闭了,下次启动的时候可以读取文件到内存转回对象继续使用,而这个过程叫反序列化。
所以我们2.0的功能就是:将登录后的cookies保存到文件中,下次再登录先从cookies文件读取!也就是增加了一个保存cookies 的功能,我们再看看2.0的流程图。
与1.0的流程图相比,其实就多了左边的cookies文件和cookies文件的校验,这也就是我们今天要讲的内容!
别看只是增加了一点点功能,却意义重大:因为这是一个 授人予渔的功能,你学会之后其他所有的登录都可以做序列化保存cookies,而且还可以做cookies池!
三、2.0版本新功能实现
根据上面的流程图,我们可以简单的分析量化一下增加的保存cookies这个共功能:
- 保存cookies:增加一个方法,当使用st码登录成功后,用来将cookies对象转化为文件
- 读取cookies:增加一个方法,用来读取cookies文件,将它转化为cookies对象
- 检查cookies:增加一个方法,用来判断cookies是否失效,如果失效则删除cookies文件,如果有效则直接登录成功!
根据以上三步,我们就可以开始撸代码了
1.保存cookies
保存cookies其实就叫序列化,我们先来看看代码:
我们先获取cookies,然后再转为dict对象,最后将dict转化为json对象保存起来!
2.读取cookies
读取cookies就是将文件转转化为cookies对象,这一步叫反序列化,直接上代码:
其实反序列化就是与序列化的步骤相反,先将文件转化为dict对象,然后再转化为cookies对象,最后赋值给Session对象!
3.检查cookies
这一步我们需要先判断cookies文件是否存在,如果存在则读取cookies,之后再访问淘宝主页看看是否能成功,如果失败则说明cookies已过期,我们就删除cookies文件。
四、重构代码
功能点实现之后我们看看怎么重构代码,根据流程图,我们需要在方法开头增加加载cookies的功能,再最后登录成功的时候增加保存cookies的方法,所以改动只有两处!
五、功能测试
在我们实际开发工作中 ,测试是一项非常重要的步骤。一般开发都需要先自测,如果不自测就直接提测的话,测试测出bug你不仅会被怼被鄙视有些公司还会影响你的kpi。
我们来说说序列化cookies功能自测的流程吧:
- 首先我们登录,看看登录成功会不会将cookies保存为文件,这一步是测试序列化
- 然后我们再登录一次,根据打印信息,看看是不是直接读取cookies文件登录的,这一步测试反序列化
- 最后我们测试当cookies过期之后,会不会删除cookies文件,然后使用用户名密码登录,最后保存新的cookies文件
1.测试正常登录
第一次登录是没有cookies文件的,所以正常使用用户名和密码登录,登录成功后保存cookies文件。
2.测试加载cookies登录
再正常登录之后,保存了cookeis文件,这里我们要测试是否能成功加载文件中的cookies。
3.测试cookies过期
大家都知道cookies都会有一个过期时间,而经过猪哥测试淘宝登录的过期时间为xx分钟!cookies过期之后我们需要重新登录然后重新保存cookeis文件。
至此所有的功能点 已经自测完毕,这时候就可以提测给测试人员,而测试人员测试通过之后,便可以上预发环境测试,预发测试通过之后才是正式环境!
现在一般的小功能都在白天发布了,而比较大的改版还是会安排在深夜,用户少的时候!
六、总结
今天我们学习了如何保存登录信息,下期猪哥将会教大家如何爬取淘宝商品信息并做数据分析,还是挺有意思的,期待吧!
看到很多同学会在学习群里交流一些猪哥以前写的案例,感觉自己做的这些教程有意义,看到大家在学习,猪哥心里超开心!
获取淘宝自动登录源码,请关注vx公众号「裸睡的猪」回复 淘宝登录