这一节主要记录一下:Vue 的初始化过程
以下正式开始:
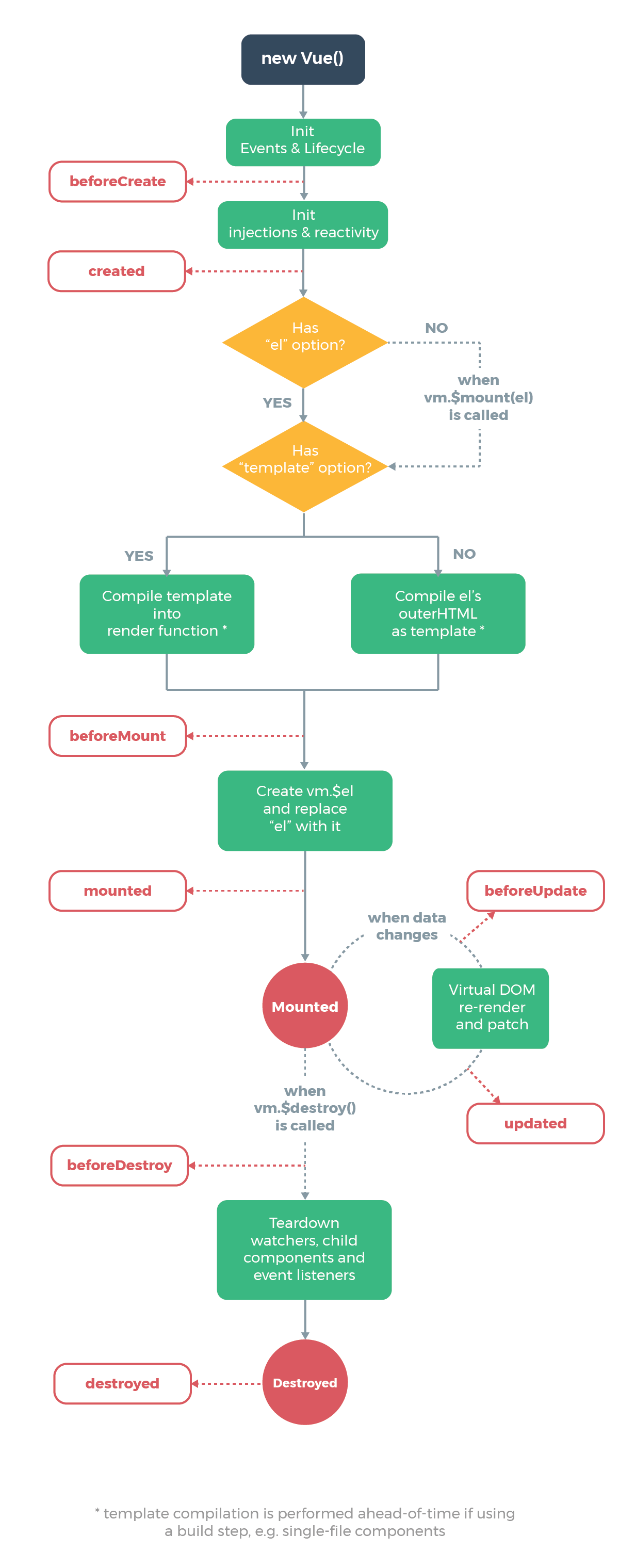
Vue官网的生命周期图示表

重点说一下 new Vue()后的初始化阶段,也就是created之前发生了什么。

initLifecycle 阶段
export function initLifecycle (vm: Component) {
const options = vm.$options
// locate first non-abstract parent
let parent = options.parent
if (parent && !options.abstract) {
while (parent.$options.abstract && parent.$parent) {
parent = parent.$parent
}
parent.$children.push(vm) // 自己把自己添加到父级的$children数组中
}
vm.$parent = parent // 父组件实例
vm.$root = parent ? parent.$root : vm // 根组件 如果不存在父组件,则本身就是根组件
vm.$children = [] // 用来存放子组件
vm.$refs = {}
vm._watcher = null
vm._inactive = null
vm._directInactive = false
vm._isMounted = false
vm._isDestroyed = false
vm._isBeingDestroyed = false
}
接下来是initEvents 阶段
// v-on如果写在平台标签上如:div,则会将v-on上注册的事件注册到浏览器事件中
// v-on如果写在组件标签上,则会将v-on注册的事件注册到子组件的事件系统
// 子组件(Vue实例)在初始化的时候,有可能接收到父组件向子组件注册的事件。
// 子组件(Vue实例)自身模板注册的事件,只要在渲染的时候才会根据虚拟DOM的对比结果
// 来确定是注册事件还是解绑事件
// 这里初始化的事件是指父组件在模板中使用v-on注册的事件添加到子组件的事件系统也就是vue的事件系统。
export function initEvents (vm: Component) {
vm._events = Object.create(null) // 初始化
vm._hasHookEvent = false
// init parent attached events 初初始化腹肌组件添加的事件
const listeners = vm.$options._parentListeners
if (listeners) {
updateComponentListeners(vm, listeners)
}
}
export function updateComponentListeners (
vm: Component,
listeners: Object,
oldListeners: ?Object
) {
target = vm
updateListeners(listeners, oldListeners || {}, add, remove, createOnceHandler, vm)
target = undefined
}
initjections 阶段
export function initInjections (vm: Component) {
// 自下而上读取inject
const result = resolveInject(vm.$options.inject, vm)
if (result) {
// 设置为false 避免defineReactive函数把数据转换为响应式
toggleObserving(false)
Object.keys(result).forEach(key => {
defineReactive(vm, key, result[key])
})
// 再次更改回来
toggleObserving(true)
}
}
export function resolveInject (inject: any, vm: Component): ?Object {
if (inject) {
// inject is :any because flow is not smart enough to figure out cached
const result = Object.create(null)
// 如果浏览器支持Symbol,则使用Reflect.ownkyes(),否则使用Object.keys()
const keys = hasSymbol
? Reflect.ownKeys(inject)
: Object.keys(inject)
for (let i = 0; i < keys.length; i++) {
const key = keys[i]
// #6574 in case the inject object is observed...
if (key === '__ob__') continue
const provideKey = inject[key].from
let source = vm
// 当provided注入内容的时候就是把内容注入到当前实例的_provided中
// 刚开始的时候 source就是实本身,挡在source._provided中找不到对应的值
// 就会把source设置为父实例
// Vue实例化的第一步就是规格化用户传入的数据,所以inject不管时数组还是对象
// 最后都会变成对象
while (source) {
if (source._provided && hasOwn(source._provided, provideKey)) {
result[key] = source._provided[provideKey]
break
}
source = source.$parent
}
// 处理默认值的情况
if (!source) {
if ('default' in inject[key]) {
const provideDefault = inject[key].default
result[key] = typeof provideDefault === 'function'
? provideDefault.call(vm)
: provideDefault
} else if (process.env.NODE_ENV !== 'production') {
warn(`Injection "${key}" not found`, vm)
}
}
}
return result
}
}
initState 阶段
在 Vue 中,我们经常会用到 props 、methods 、 watch 、computed 、data 。这些状态在使用前都需要初始化。而初始化的过程正是在 initState 阶段完成。
因为 injects 是在 initState 之前完成,所以可以在 State 中使用 injects 。
export function initState (vm: Component) {
vm._watchers = []
// 获取到经过初始化的用户传进来的options
const opts = vm.$options
if (opts.props) initProps(vm, opts.props)
if (opts.methods) initMethods(vm, opts.methods)
if (opts.data) {
initData(vm)
} else {
observe(vm._data = {}, true /* asRootData */)
}
if (opts.computed) initComputed(vm, opts.computed)
if (opts.watch && opts.watch !== nativeWatch) {
initWatch(vm, opts.watch)
}
}
initProps
function initProps (vm: Component, propsOptions: Object) {
const propsData = vm.$options.propsData || {}
const props = vm._props = {}
// cache prop keys so that future props updates can iterate using Array
// instead of dynamic object key enumeration.
// 缓存props的key值
const keys = vm.$options._propKeys = []
const isRoot = !vm.$parent
// root instance props should be converted
// 如果不是跟组件则没必要转换成响应式数据
if (!isRoot) {
// 控制是否转换成响应式数据
toggleObserving(false)
}
for (const key in propsOptions) {
keys.push(key)
// 获取props的值
const value = validateProp(key, propsOptions, propsData, vm)
defineReactive(props, key, value)
// static props are already proxied on the component's prototype
// during Vue.extend(). We only need to proxy props defined at
// instantiation here.
// 把props代理到Vue实例上来,可以直接通过this.props访问
if (!(key in vm)) {
proxy(vm, `_props`, key)
}
}
toggleObserving(true)
}
initMethods
function initMethods (vm: Component, methods: Object) {
const props = vm.$options.props
for (const key in methods) {
if (process.env.NODE_ENV !== 'production') {
// 如果key不是一个函数 报错
if (typeof methods[key] !== 'function') {
warn(
`Method "${key}" has type "${typeof methods[key]}" in the component definition. ` +
`Did you reference the function correctly?`,
vm
)
}
// 如果props中存在同名的属性 报错
if (props && hasOwn(props, key)) {
warn(
`Method "${key}" has already been defined as a prop.`,
vm
)
}
// isReserved判断是否以$或_开头
if ((key in vm) && isReserved(key)) {
warn(
`Method "${key}" conflicts with an existing Vue instance method. ` +
`Avoid defining component methods that start with _ or $.`
)
}
}
// 把methods的方法绑定到Vue实例上
vm[key] = typeof methods[key] !== 'function' ? noop : bind(methods[key], vm)
}
}
initData
function initData (vm: Component) {
let data = vm.$options.data
data = vm._data = typeof data === 'function'
? getData(data, vm)
: data || {}
// isPlainObject监测data是不是对象
if (!isPlainObject(data)) {
data = {}
process.env.NODE_ENV !== 'production' && warn(
'data functions should return an object:\n' +
'https://vuejs.org/v2/guide/components.html#data-Must-Be-a-Function',
vm
)
}
// proxy data on instance
const keys = Object.keys(data)
const props = vm.$options.props
const methods = vm.$options.methods
let i = keys.length
// 循环data
while (i--) {
const key = keys[i]
if (process.env.NODE_ENV !== 'production') {
// 如果在methods中存在和key同名的属性 则报错
if (methods && hasOwn(methods, key)) {
warn(
`Method "${key}" has already been defined as a data property.`,
vm
)
}
}
// 如果在props中存在和key同名的属性 则报错
if (props && hasOwn(props, key)) {
process.env.NODE_ENV !== 'production' && warn(
`The data property "${key}" is already declared as a prop. ` +
`Use prop default value instead.`,
vm
)
} else if (!isReserved(key)) {
// isReserved判断是否以$或_开头
// 代理data,使得可以直接通过this.key访问this._data.key
proxy(vm, `_data`, key)
}
}
// observe data
// 把data转换为响应式数据
observe(data, true /* asRootData */)
}
initComputed
const computedWatcherOptions = { lazy: true }
function initComputed (vm: Component, computed: Object) {
// $flow-disable-line
const watchers = vm._computedWatchers = Object.create(null)
// computed properties are just getters during SSR
// 判断是不是服务端渲染
const isSSR = isServerRendering()
for (const key in computed) {
const userDef = computed[key]
const getter = typeof userDef === 'function' ? userDef : userDef.get
if (process.env.NODE_ENV !== 'production' && getter == null) {
warn(
`Getter is missing for computed property "${key}".`,
vm
)
}
// 如果不是ssr,则创建Watcher实例
if (!isSSR) {
// create internal watcher for the computed property.
watchers[key] = new Watcher(
vm,
getter || noop,
noop,
computedWatcherOptions
)
}
// component-defined computed properties are already defined on the
// component prototype. We only need to define computed properties defined
// at instantiation here.
// 如果vm不存在key的同名属性
if (!(key in vm)) {
defineComputed(vm, key, userDef)
} else if (process.env.NODE_ENV !== 'production') {
if (key in vm.$data) {
warn(`The computed property "${key}" is already defined in data.`, vm)
} else if (vm.$options.props && key in vm.$options.props) {
warn(`The computed property "${key}" is already defined as a prop.`, vm)
}
}
}
}
sharedPropertyDefinition = {
enumerable: true,
cnfigurable: true,
get: noop,
set: noop
}
export function defineComputed (
target: any,
key: string,
userDef: Object | Function
) {
// 如果是服务端渲染,则computed不会有缓存,因为数据响应式的过程在服务器是多余的
const shouldCache = !isServerRendering()
// createComputedGetter返回计算属性的getter
// createGetterInvoker返回userDef的getter
if (typeof userDef === 'function') {
sharedPropertyDefinition.get = shouldCache
? createComputedGetter(key)
: createGetterInvoker(userDef)
sharedPropertyDefinition.set = noop
} else {
// 当userDef为一个对象时
sharedPropertyDefinition.get = userDef.get
? shouldCache && userDef.cache !== false
? createComputedGetter(key)
: createGetterInvoker(userDef.get)
: noop
sharedPropertyDefinition.set = userDef.set || noop
}
if (process.env.NODE_ENV !== 'production' &&
sharedPropertyDefinition.set === noop) {
sharedPropertyDefinition.set = function () {
warn(
`Computed property "${key}" was assigned to but it has no setter.`,
this
)
}
}
// 在tearget上定义一个属性, 属性名为key, 属性描述符为sharedPropertyDefinition
Object.defineProperty(target, key, sharedPropertyDefinition)
}
function createComputedGetter (key) {
return function computedGetter () {
// 查找是否存在key的Watcher
const watcher = this._computedWatchers && this._computedWatchers[key]
if (watcher) {
// 如果dirty为true,则重新计算,否则返回缓存
if (watcher.dirty) {
watcher.evaluate()
}
if (Dep.target) {
watcher.depend()
}
return watcher.value
}
}
}
function createGetterInvoker(fn) {
return function computedGetter () {
return fn.call(this, this)
}
}
initWatch
function initWatch (vm: Component, watch: Object) {
for (const key in watch) {
const handler = watch[key]
// 处理数组类型
if (Array.isArray(handler)) {
for (let i = 0; i < handler.length; i++) {
createWatcher(vm, key, handler[i])
}
} else {
createWatcher(vm, key, handler)
}
}
}
function createWatcher (
vm: Component,
expOrFn: string | Function,
handler: any,
options?: Object
) {
// isPlainObject检查是否是对象
if (isPlainObject(handler)) {
options = handler
handler = handler.handler
}
if (typeof handler === 'string') {
handler = vm[handler]
}
// 最后调用$watch
return vm.$watch(expOrFn, handler, options)
}
initProvide阶段
export function initProvide (vm: Component) {
const provide = vm.$options.provide
if (provide) {
// 把provided存到_provided上
vm._provided = typeof provide === 'function'
? provide.call(vm)
: provide
}
}
到这里 Vue 的初始化就结束了,接下来就是触发生命周期函数 created 。
总结一下:new Vue() 执行之后,Vue 进入初始化阶段。
初始化流程如下:
- 规格化
$options,也就是用户自定义的数据 initLifecycle注入生命周期initEvents初始化事件,注意:这里的事件是值在父组件在子组件上定义的事件initRenderinitjections初始化jetctioninitProps初始化propsinitState包括props、methods、data、computed、watchinitProvided初始化provide