要求:掌握常见的布局和布局参数
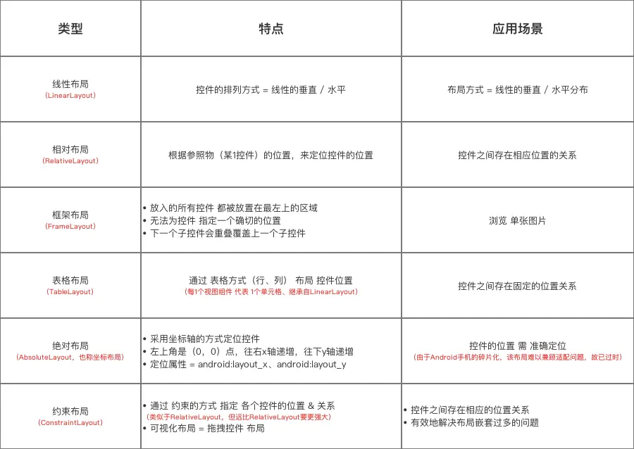
官方提供的有 6 个布局:LinearLayout 线性布局、TableLayout 表格布局、RelativeLayout 相对布局、FrameLayout 框架布局、AbsoluteLayou 绝对布局、ConstraintLayout 约束布局
几个布局的介绍:

布局的属性:


关于 ConstraintLayout 布局的详细介绍请学习郭霖的 Android新特性介绍,ConstraintLayout完全解析
要求:掌握常见的布局和布局参数
官方提供的有 6 个布局:LinearLayout 线性布局、TableLayout 表格布局、RelativeLayout 相对布局、FrameLayout 框架布局、AbsoluteLayou 绝对布局、ConstraintLayout 约束布局
几个布局的介绍:

布局的属性:


关于 ConstraintLayout 布局的详细介绍请学习郭霖的 Android新特性介绍,ConstraintLayout完全解析