Mina各组件介绍上一篇文章已经系统的介绍了Mina的运行流程,Apache推出的Mina性能上很是高效,上章节我们知道内部有很多的类,各个类之间的依赖也是很多,他们之家都是相互依赖。下面主要看看各个类中的方法。本篇就当是Mina的文档了。一下总结来源于网络:
IoService
- 这个接口是服务端IoAcceptor、客户端IoConnector 的抽象,提供IO 服务和管理IoSession的功能,它有如下几个常用的方法:
+ <font color="blue">TransportMetadata getTransportMetadata()</font>:
这个方法获取传输方式的元数据描述信息,也就是底层到底基于什么的实现,譬如:nio、apr 等。
+ <font color="blue">void addListener(IoServiceListener listener)</font>:
这个方法可以为IoService 增加一个监听器,用于监听IoService 的创建、活动、失效、空闲、销毁,具体可以参考IoServiceListener 接口中的方法,这为你参与IoService 的生命周期提供了机会。
+ <font color="blue">void removeListener(IoServiceListener listener)</font>:
这个方法用于移除上面的方法添加的监听器。
+ <font color="blue">void setHandler(IoHandler handler)</font>:
这个方法用于向IoService 注册IoHandler,同时有getHandler()方法获取Handler。
+ <font color="blue">Map<Long,IoSession> getManagedSessions()</font>:
这个方法获取IoService 上管理的所有IoSession,Map 的key 是IoSession 的id。
+ <font color="blue">IoSessionConfig getSessionConfig()</font>:
这个方法用于获取IoSession 的配置对象,通过IoSessionConfig 对象可以设置Socket 连接的一些选项。
IoAcceptor
- IoAcceptor主要就是bind方法。之前文章已经介绍过了。这里一带而过
IoConnector
- 这个接口是TCPClient 的接口, 主要增加了ConnectFuture connect(SocketAddressremoteAddress,SocketAddress localAddress)方法,用于与Server 端建立连接,第二个参数如果不传递则使用本地的一个随机端口访问Server 端。这个方法是异步执行的,同样的,也可以同时连接多个服务端。
IoSession
- 这个接口用于表示Server 端与Client 端的连接,IoAcceptor.accept()的时候返回实例。
+ <font color="blue">WriteFuture write(Object message)</font>
用于异步写数据
+ <font color="blue">CloseFuture close(boolean immediately)</font>
这个方法用于关闭IoSession,该操作也是异步的,参数指定true 表示立即关闭,否则就在所有的写操作都flush 之后再关闭
+ <font color="blue">Object setAttribute(Object key,Object value)</font>
这个方法用于给我们向会话中添加一些属性,这样可以在会话过程中都可以使用,类似于HttpSession 的setAttrbute()方法。IoSession 内部使用同步的HashMap 存储你添加的自
定义属性。
+ <font color="blue">SocketAddress getRemoteAddress()</font>
这个方法获取远端连接的套接字地址
+ <font color="blue">void suspendWrite()</font>
这个方法用于挂起写操作,那么有void resumeWrite()方法与之配对。对于read()方法同样适用
+ <font color="blue"> ReadFuture read()</font>
这个方法用于读取数据, 但默认是不能使用的, 你需要调用IoSessionConfig 的setUseReadOperation(true)才可以使用这个异步读取的方法。一般我们不会用到这个方法,因为这个方法的内部实现是将数据保存到一个BlockingQueue,假如是Server 端,因为大量的Client 端发送的数据在Server 端都这么读取,那么可能会导致内存泄漏,但对于Client,可能有的时候会比较便利
+ <font color="blue"> IoService getService()</font>
这个方法返回与当前会话对象关联的IoService 实例.关于TCP连接的关闭:无论在客户端还是服务端,IoSession 都用于表示底层的一个TCP 连接,那么你会发现无论是Server 端还是Client 端的IoSession 调用close()方法之后,TCP 连接虽然显示关闭, 但主线程仍然在运行,也就是JVM 并未退出,这是因为IoSession 的close()仅仅是关闭了TCP的连接通道,并没有关闭Server 端、Client 端的程序。你需要调用IoService 的dispose()方法停止Server 端、Client 端
IoSessionConfig
- 这个方法用于指定此次会话的配置,它有如下常用的方法
+ <font color="blue"> void setReadBufferSize(int size)</font>
这个方法设置读取缓冲的字节数,但一般不需要调用这个方法,因为IoProcessor 会自动调整缓冲的大小。你可以调用setMinReadBufferSize()、setMaxReadBufferSize()方法,这样无论IoProcessor 无论如何自动调整,都会在你指定的区间
+ <font color="blue">void setIdleTime(IdleStatus status,int idleTime)</font>
这个方法设置关联在通道上的读、写或者是读写事件在指定时间内未发生,该通道就进入空闲状态。一旦调用这个方法,则每隔idleTime 都会回调过滤器、IoHandler 中的sessionIdle()方法
+ <font color="blue"> void setWriteTimeout(int time)</font>
这个方法设置写操作的超时时间
+ <font color="blue">void setUseReadOperation(boolean useReadOperation)</font>
这个方法设置IoSession 的read()方法是否可用,默认是false
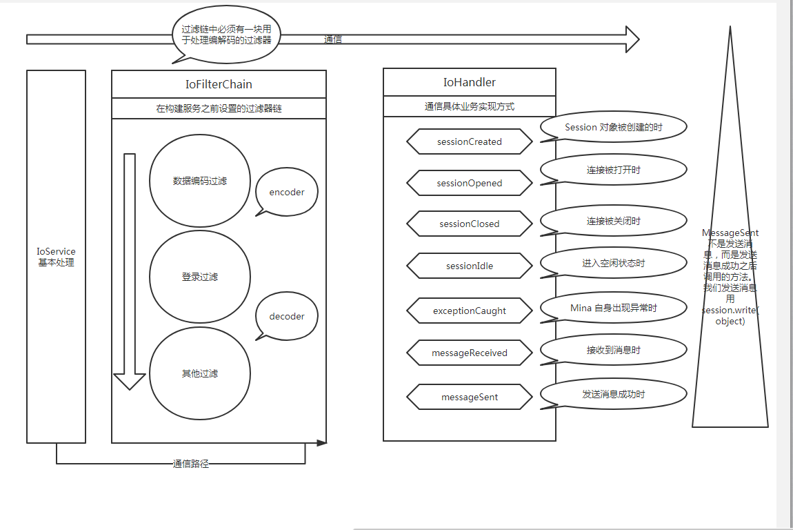
IoHandler
- 这个接口是你编写业务逻辑的地方,从上面的示例代码可以看出,读取数据、发送数据基本都在这个接口总完成,这个实例是绑定到IoService 上的,有且只有一个实例(没有给一个IoService 注入一个IoHandler 实例会抛出异常)。它有如下几个方法
+ <font color="blue">void sessionCreated(IoSession session)</font>
这个方法当一个Session 对象被创建的时候被调用。对于TCP 连接来说,连接被接受的时候调用,但要注意此时TCP 连接并未建立,此方法仅代表字面含义,也就是连接的对象IoSession 被创建完毕的时候,回调这个方法。对于UDP 来说,当有数据包收到的时候回调这个方法,因为UDP 是无连接的
+ <font color="blue">void sessionOpened(IoSession session)</font>
这个方法在连接被打开时调用,它总是在sessionCreated()方法之后被调用。对于TCP 来说,它是在连接被建立之后调用,你可以在这里执行一些认证操作、发送数据等。对于UDP 来说,这个方法与sessionCreated()没什么区别,但是紧跟其后执行。如果你每隔一段时间,发送一些数据,那么sessionCreated()方法只会在第一次调用,但是sessionOpened()方法每次都会调用
+ <font color="blue">void sessionClosed(IoSession session)</font>
对于TCP 来说,连接被关闭时,调用这个方法。对于UDP 来说,IoSession 的close()方法被调用时才会毁掉这个方法
+ <font color="blue">void sessionIdle(IoSession session, IdleStatus status)</font>
这个方法在IoSession 的通道进入空闲状态时调用,对于UDP 协议来说,这个方法始终不会被调用
+ <font color="blue">void exceptionCaught(IoSession session, Throwable cause)</font>
这个方法在你的程序、Mina 自身出现异常时回调,一般这里是关闭IoSession
+ <font color="blue">void messageReceived(IoSession session, Object message)</font>
接收到消息时调用的方法,也就是用于接收消息的方法,一般情况下,message 是一个IoBuffer 类,如果你使用了协议编解码器,那么可以强制转换为你需要的类型。通常我们都是会使用协议编解码器的, 就像上面的例子, 因为协议编解码器是TextLineCodecFactory,所以我们可以强制转message 为String 类型
+ <font color="blue">void messageSent(IoSession session, Object message)</font>
当发送消息成功时调用这个方法,注意这里的措辞,发送成功之后,也就是说发送消息是不能用这个方法的。发送消息的时机:发送消息应该在sessionOpened()、messageReceived()方法中调用IoSession.write()方法完成。因为在sessionOpened()方法中,TCP 连接已经真正打开,同样的在messageReceived()方法TCP 连接也是打开状态,只不过两者的时机不同。sessionOpened()方法是在TCP 连接建立之后,接收到数据之前发送;messageReceived()方法是在接收到数据之后发送,你可以完成依据收到的内容是什么样子,决定发送什么样的数据。因为这个接口中的方法太多,因此通常使用适配器模式IoHandlerAdapter,覆盖你所感兴趣的方法即可
IoBuffer
- 这个接口是对JAVA NIO 的ByteBuffer 的封装,这主要是因为ByteBuffer 只提供了对基本数据类型的读写操作,没有提供对字符串等对象类型的读写方法,使用起来更为方便,另外,ByteBuffer 是定长的,如果想要可变,将很麻烦。IoBuffer 的可变长度的实现类似于StringBuffer。IoBuffer 与ByteBuffer 一样,都是非线程安全的。本节的一些内容如果不清楚,可以参考java.nio.ByteBuffer 接口。这个接口有如下常用的方法
+ <font color="blue">static IoBuffer allocate(int capacity,boolean useDirectBuffer)</font>
这个方法内部通过SimpleBufferAllocator 创建一个实例,第一个参数指定初始化容量,第二个参数指定使用直接缓冲区还是JAVA 内存堆的缓存区,默认为false
+ <font color="blue">void free()</font>
释放缓冲区,以便被一些IoBufferAllocator 的实现重用,一般没有必要调用这个方法,除非你想提升性能(但可能未必效果明显)
+ <font color="blue">IoBuffer setAutoExpand(boolean autoExpand)</font>
这个方法设置IoBuffer 为自动扩展容量,也就是前面所说的长度可变,那么可以看出长度可变这个特性默认是不开启的
+ <font color="blue">IoBuffer setAutoShrink(boolean autoShrink)</font>
这个方法设置IoBuffer为自动收缩,这样在compact()方法调用之后,可以裁减掉一些没有使用的空间。如果这个方法没有被调用或者设置为false,你也可以通过调用shrink()方法手动收缩空间
+ <font color="blue">IoBuffer order(ByteOrder bo)</font>
这个方法设置是Big Endian 还是Little Endian,JAVA 中默认是Big Endian,C++和其他语言一般是Little Endian
+ <font color="blue">IoBuffer asReadOnlyBuffer()</font>
这个方法设置IoBuffer 为只读的
+ <font color="blue">Boolean prefixedDataAvailable(int prefixLength,int maxDataLength)</font>
这个方法用于数据的最开始的1、2、4 个字节表示的是数据的长度的情况,prefixLentgh表示这段数据的前几个字节(只能是1、2、4 的其中一个),代表的是这段数据的长度,maxDataLength 表示最多要读取的字节数。返回结果依赖于等式remaining()-prefixLength>=maxDataLength,也就是总的数据-表示长度的字节,剩下的字节数要比打算读取的字节数大或者相等
+ <font color="blue">String getPrefixedString(int prefixLength,CharsetDecoder decoder)</font>
如果上面的方法返回true,那么这个方法将开始读取表示长度的字节之后的数据,注意要保持这两个方法的prefixLength 的值是一样的。G、H两个方法在后面讲到的PrefixedStringDecoder 中的内部实现使用。IoBuffer 剩余的方法与ByteBuffer 都是差不多的,额外增加了一些便利的操作方法,例如:IoBuffer putString(String value,CharsetEncoder encoder)可以方便的以指定的编码方式存储字符串、InputStream asInputStream()方法从IoBuffer 剩余的未读的数据中转为输入流等
IoFuture
- 在Mina的很多操作中,你会看到返回值是XXXFuture,实际上他们都是IoFuture的子类,看到这样的返回值,这个方法就说明是异步执行的,主要的子类有ConnectFuture、CloseFuture 、ReadFuture 、WriteFuture 。这个接口的大部分操作都和java.util.concurrent.Future接口是类似的,譬如:await()、awaitUninterruptibly()等,一般我们常用awaitUninterruptibly()方法可以等待异步执行的结果返回。这个接口有如下常用的方法
+ <font color="blue">IoFuture addListener(IoFutureListener<?> listener)</font>
这个方法用于添加一个监听器, 在异步执行的结果返回时监听器中的回调方法operationComplete(IoFuture future),也就是说,这是替代awaitUninterruptibly()方法另一种等待异步执行结果的方法,它的好处是不会产生阻塞
+ <font color="blue">IoFuture removeListener(IoFutureListener<?> listener)</font>
这个方法用于移除指定的监听器
+ <font color="blue">IoSession getSession()
这个方法返回当前的IoSession。举个例子,我们在客户端调用connect()方法访问Server 端的时候,实际上这就是一个异步执行的方法,也就是调用connect()方法之后立即返回,执行下面的代码,而不管是否连接成功。那么如果我想在连接成功之后执行一些事情(譬如:获取连接成功后的IoSession对象),该怎么办呢?按照上面的说明,你有如下两种办法:

[//]:https://blog.csdn.net/orangefly0214/article/details/78317118
加入战队
微信公众号

主题

加入战队
微信公众号
