Socket通信封装MIna框架--含羞代放

1,829 阅读5分钟

[TOC]

Mina异步IO使用的Java底层JNI框架,Mina提供服务端和客户端,将我们的业务解耦开发.真正做到高内聚低耦合的思想

核心类

  • IoService :Mina中将服务端和客户端都看成是服务,这里提供统一接口IoService,这个接口的作用就是用来处理套接字机制。也正是IoService来监听消息返回消息这些步骤,
    可以说IoService就是我们Mina中核心
  • IoProcessor:这个接口在另一个线程上,负责检查是否有数据在通道上读写,也就是说它也拥有自己的Selector,这是与我们使用JAVA NIO 编码时的一个不同之处,通常在JAVA NIO 编码中,我们都是使用一个Selector,也就是不区分IoService与IoProcessor 两个功能接口。另外,IoProcessor 负责调用注册在IoService 上的过滤器,并在过滤器链之后调用IoHandler
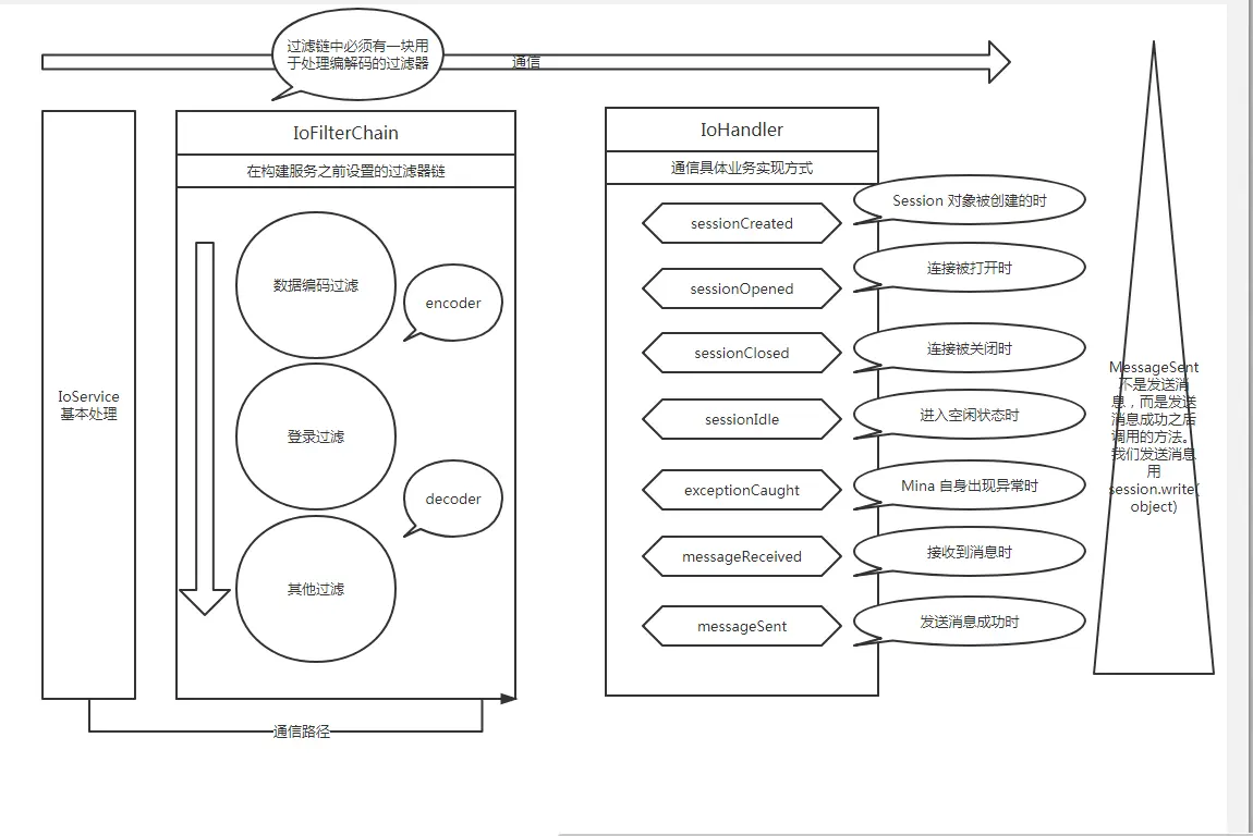
  • IoFilter : 定义了一些拦截器 , 和我们web中拦截器一样,用来横向拦截处理一些全局的操作(日志处理,编码处理)。其中我们必须注意的是加解密消息。
    作为一个好的框架肯定是有默认的拦截器的(TextLineCodecFactory )。默认拦截器可以叫消息强制转换为String类型。毕竟String最通用
  • IoHandler : 这个是我们处理消息的逻辑,前面的拦截器只是在接受是进行一些验证、翻译的功能。拿到数据之后我们需要做的事情就是在IoHandler中

各个击破

IoService

  • 首先我们已服务端NioSocketAcceptor为列,看看我们的服务类之间的结构依赖关系
    NioSocketAcceptor结构图
  • IoService是服务的鼻祖,无论在我们看来的服务端还是客户端都得继承它(间接继承)。在IoService中我们会定义我们消息的处理过滤器(上文的拦截器),消息处理的业务类
    在上文简介中我们知道,这一步其实是IoProcessor来完成,那么IoProcessor在什么出现呢。比如Mina框架中用来创建服务端类NioSocketAcceptor。他直接继承了AbstractPollingIoAcceptor。而AbstractPollingIoAcceptor类中根据参数创建了我们需要的IoProcessor.从而我们有了IoProcessor就可以执行消息间的通信了。
    IoProcess的产生
  • 所以过滤器、处理器实在我们服务启动之前配置好的。一旦启动成功就无法再修改了。我们服务端NioSocketAcceptor通过bind方法就可以绑定到指定端口上。我们这里的绑
    定实现了多态绑定。我们可以绑定多个服务。

/**
* {@inheritDoc}
*/
@Override
public final void bind(Iterable<? extends SocketAddress> localAddresses) throws IOException {
    if (isDisposing()) {
        throw new IllegalStateException("The Accpetor disposed is being disposed.");
    }

    if (localAddresses == null) {
        throw new IllegalArgumentException("localAddresses");
    }

    List<SocketAddress> localAddressesCopy = new ArrayList<>();

    for (SocketAddress a : localAddresses) {
        checkAddressType(a);
        localAddressesCopy.add(a);
    }

    if (localAddressesCopy.isEmpty()) {
        throw new IllegalArgumentException("localAddresses is empty.");
    }

    boolean activate = false;
    synchronized (bindLock) {
        synchronized (boundAddresses) {
            if (boundAddresses.isEmpty()) {
                activate = true;
            }
        }

        if (getHandler() == null) {
            throw new IllegalStateException("handler is not set.");
        }

        try {
            Set<SocketAddress> addresses = bindInternal(localAddressesCopy);

            synchronized (boundAddresses) {
                boundAddresses.addAll(addresses);
            }
        } catch (IOException | RuntimeException e) {
            throw e;
        } catch (Exception e) {
            throw new RuntimeIoException("Failed to bind to: " + getLocalAddresses(), e);
        }
    }

    if (activate) {
        getListeners().fireServiceActivated();
    }
}

在上面我们可以看到bind最后是去激活对应的监听器。我们一个IoServer处理一个线程中的消息。我们监听器就是监听线程内的消息。每一次的绑定都会有不同的监听器、ioSession去专门处理消息之间的通信。我们可以通过IoSession设置一些请求数据完成数据的权限验证。

  • 在服务创建的时候我们正常需要设置IoSession的一些配置。通过getSessionConfig方法获取IoSessionConfig。里面设置参数常用如下:
    • setReadBufferSize : 设置读取数据的缓冲区大小
    • setMinReadBufferSize: 设置缓冲区最大值
    • setMaxReadBufferSize: 设置缓冲区最小值
    • setThroughputCalculationInterval: 设置通道计算时间 默认3s
    • setIdleTime(IdleStatus status, int idleTime): status 设置是一方还是双方 , idLetime 是超过多久就会进入空闲状态
IoAcceptor acceptor=new NioSocketAcceptor();    
acceptor.getSessionConfig().setReadBufferSize(2048);    
acceptor.getSessionConfig.setIdleTime(IdleStatus.BOTH_IDLE,10);

IoFilter

在IoService中有获取filter链的一个方法 DefaultIoFilterChainBuilder getFilterChain() , 我们需要做的就是定义过滤器,然后通过该方法获取过滤链加入到请求链上。我们自定义过滤器也很简单,只需要继承IoFilterAdapter这个类就好了。

  acceptor.getFilterChain().addLast("codec",  new ProtocolCodecFilter(new TextLineCodecFactory( 
Charset.forName("UTF-8"),LineDelimeter.WINDOWS.getValue(),LineDelimiter. WINDOWS.getValue()))    
);    

TextLineCodecFactory 这个类是Mina提供的编解码工厂,这个工厂的特性是以换行符'rn'为结束通信的标志。也就是说如果我们传递消息没有换行符,另外一段会继续接受消息知道接受到'rn'才会接受,并把接受到的消息通过编解码器转到IoHandler层供业务层处理。(这里博主被坑在这里了)

IoHandler

  • 到了这一步,我们的通信基本就已经完成了。剩下的事情已经和Mina基本没多大关联了。我们将在这里处理业务逻辑,使用到的就是Handler提供的接收消息和发送消息两个功能。
    这里我们需要注意的是Handler提供messageReceivedmessageSent并不是字面意思。前者就是消息的接受,但是后者并不是消息的发送。我们常用的发送消息是session.write方法。

总结

    今天我们了解了Mina工作的流程,主要就是IoFilter和IoHandler实现消息的通信 。 千里之行始于足下,一点一点的进步。下面贴出一份总结的图谱帮助我们理解Mina流程

Mina流程

加入战队

加入战队

微信公众号

微信公众号