
极力推荐文章:欢迎收藏 Android 干货分享

#####阅读五分钟,每日十点,和您一起终身学习,这里是程序员Android
本篇文章主要介绍 Android 开发中的部分知识点,通过阅读本篇文章,您将收获以下内容:
一、 如何抓取开机问题Log 二、开机问题Log 分析流程 三、 kernel Log 搜索关键字fs_mgr 初步分析定位 四、uart log中搜索关键字 SBC,是否存在error/ fail/ assert 五、开始时间长的问题分析方法
一、 如何抓取开机问题Log
当我们遇到开机问题时候,不同阶段,我们需要不同的Log分析,这样才可以快速方便的解决开机问题,如果没有Log,我们几乎很难分析解决开机问题。
开机问题 抓取 Log 流程如下:

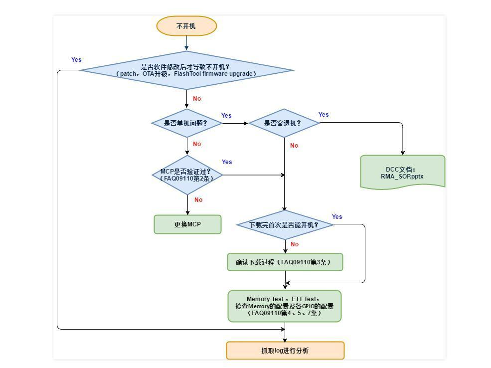
#二、开机问题Log 分析流程
通过不同阶段的Log,我们进行不同的重点分析。
开机问题Log 分析流程如下:

三、 kernel Log 搜索关键字 fs_mgr
在 kernel Log 中搜索关键字 fs_mgr 初步分析定位分区问题。
##1. fs_mgr: __mount(source=/dev/block/dm-0,target=/system,type=ext4)=-1
System分区mount失败debug方法
- a.
Kernel log中有emmc “I/O error”,需要检查emmc相关供电,替换物料交叉实验 - b.
Log中没有I/O error, 回读system分区对比正常机器system.img看文件是否被破坏
2.fs_mgr: __mount(source=/dev/block/dm-0,target=/data,type=ext4)=-1
Data分区mount失败debug方法
a.一般加密的情况/userdata分区会先出现 mount fail情况, 然后才解密节点/dev/block/dm-0 or dm-1 , target=/data mount成功 ,正常
b.如果只有userdata mount失败, 可能是分区数据毁损, 请先readback img, 然后手动进recovery mode 做factory reset 看能否恢复
c.Readback 的userdata img可以对比正常机器看是哪个文件毁损
3. init: fs_mgr_mount_all returned an error
###Dm-verity配置错误引起user版本开不了机(eng版本正常)
同步打开/kernel-3.18/arch/arm/configs/${project}_defconfig中如下两个定义:
CONFIG_DM_VERITY=y
CONFIG_DM_VERITY_FEC=y
4.fs_mgr: Error loading verity table (Invalid argument) 跳转至3
四、uart log中搜索关键字 SBC,是否存在error/ fail/ assert
五、开始时间长的问题分析方法
1. MTK 平台开机时间保存的文件
a.手机中(/proc/bootprof)
b.mobile Log中的bootprof文件。
c. Kernel Log 中搜索关键字 BOOTPROF
2. 开机时间耗时分解
a.Preloader耗时(5~8s): preloader
b.Lk耗时(4~6s): lk
c.Kernel初始化完成(5~10s): Kernel_init_done
d.开始播放动画30~35s: BOOT_Animation:START
e.动画播放完毕: BOOT_Animation:END
/proc/bootprof记录开机时间的文件举例如下:
<< /proc/bootprof >>:
----------------------------------------
0 BOOT PROF (unit:msec)
----------------------------------------
// preloader LK
1336 : preloader
8331 : lk (Start->Show logo: 1382)
----------------------------------------
... ...
// Kernel 初始化完成
2902.540083 : 1-swapper/0 : Kernel_init_done
... ...
// 开机动画开始
7958.560172 : 705-SurfaceFlinger: : BOOT_Animation:START
... ...
// 开机动画播放完毕
298996.885174 : 2097-Binder:463_5 : BOOT_Animation:END
299055.478251 : 1083-ActivityManager : AP_Init:[service]:[com.android.bluetooth]:[com.android.bluetooth/.btservice.AdapterService]:pid:3854
299079.525174 : OFF
----------------------------------------
================ END of FILE ===============

至此,本篇已结束,如有不对的地方,欢迎您的建议与指正。同时期待您的关注,感谢您的阅读,谢谢!
