导读: 数据是最基本的数据结构,能解决很多问题,比如常见的,
求解,使用数组来解决重复递归过程,动态规划使用数组记录最近解过程中的各个步骤的解。今天我们用几个常见的面试题来谈一谈算法——数据结构【数组】那些事
背景
数组是最常见的也是经常使用的数据结构,大多数语言的封装类型(List/Map)都含有数组的身影。我们知道数组时一块连续的内存区域,访问某个数据时用数组下标访问,当扩容和删除时略显麻烦.
那我们怎么才能用好数组呢?怎么能快速使用数组这种简单的数据结构来解决复杂的问题呢?
下面我们从一到题来引入讲解数组解一些常见的算法题.
给定一个整数数组 nums ,找到一个具有最大和的连续子数组(子数组最少包含一个元素),返回其最大和。
示例: 输入: [-2,1,-3,4,-1,2,1,-5,4],
输出: 6
解释: 连续子数组 [4,-1,2,1] 的和最大,为 6。
最大子序列求和的解法
在我的思维里,如果一个问题,你之前没做过,没有系统的学习过此类通用算法解决,那么暴力就是能想到的第一种解法思路。
下面我们来看一下暴力解题法,怎么去做?首先我们可以想到
列举 数组中的所有可能的连续区间/子集?然后把连续区间相加,求和,判断最大.
解法一: 时间复杂度 )
public int maxSubArray(int[] nums) {
int max = Integer.MIN_VALUE;
int sum;
//使用两个for循环来列举出所有的连续区间/子集
for (int i = 0; i < nums.length; i++) {
for (int j = i; j < nums.length; j++) {
sum = 0;
//列举出来的子集,在通过一个for循环相加
for (int k = i; k <= j; k++) {
sum += nums[k];
}
if (sum > max) {
max = sum;
}
}
}
return max;
}
解法二: 时间复杂度 )
其实我们在列举的过程中就可以把和相加起来,进行判断,所有有了解法二
public int maxSubArray(int[] nums) {
int max = Integer.MIN_VALUE;
int sum;
for (int i = 0; i < nums.length; i++) {
sum = 0;
for (int j = i; j < nums.length; j++) {
//列举子序列求和的过程中解决此问题
sum += nums[j];
if (sum > max)
max = sum;
}
}
return max;
}
解法三:动态规划 时间复杂度)
看了上述的暴力解题法,我们发现一些可以优化的东西,因为他有重复的子结构性质,那就是每次相加都从开始的那个元素去相加,那我们可以从动态规划的角度想一下这个问题。
设sum[i]为以第i个元素结尾且和最大的连续子数组,那我们可以把上述问题描述为这样的一个公式
把公式化解一下就是这样的.
那么算法可以描述为
public int maxSubArray(int[] nums) {
int sums[] = new int[nums.length];
sums[0] = nums[0];
int max = nums[0];
for (int i = 1; i < nums.length; i++) {
if (sums[i-1] > 0) sums[i] += nums[i];
else sums[i] = nums[i];
if (max < sums[i]) max = sums[i];
}
return max;
}
这样算法的空间复杂度为,如果原数据数组nums可以被更改,那么我们的sums数组可以省略.
public int maxSubArray(int[] nums) {
int currnetValue = nums[0];
int max = nums[0];
for (int i = 1; i < nums.length; i++) {
if (currnetValue > 0) currnetValue += nums[i];
else currnetValue = nums[i];
if (max < currnetValue) max = currnetValue;
}
return max;
}
n层for循环求解 
排列问题和组合问题很相似(经典问题有全排列),这里列举一道
相关的题
给定一个无重复元素的数组candidates和一个目标数target,找出candidates中所有可以使数字和为target的组合。
candidates中的数字可以无限制重复被选取。
说明: 所有数字(包括target)都是正整数。 解集不能包含重复的组合。
示例1: 输入: candidates = [2,3,6,7], target = 7, 所求解集为: [ [7], [2,2,3] ]示例2: 输入: candidates = [2,3,5], target = 8, 所求解集为: [ [2,2,2,2], [2,3,3], [3,5] ]
解法
按我的思路来,第一就去想暴力解法,然后再去想办法优化(如果你之前做过这题,或者直接能想到什么动态规划算法,可以直接使用,不要在暴力。)
想讲一个暴力通用解法模型,就是本节所说的n层for循环求解 .
这可以解决很多与组合相关的问题,如密码暴力破解等.
给你一个字符串,列举里面所有可能的三位密码,(字符串里面字母都不相同,不考虑密码顺序)
这样我们能很简单的想到一个算法
int len = str.length();
for(int i = 0;i < len - 2;i++){
for(int j = i +1;j<len - 1;j++){
for(int k = j+1;k<len;k++){
String password = ""+ str.charAt(i) + str.charAt(j) + str.charAt(k);
}
}
}
那要是现在列举100位密码呢?不可能写这样的循环了吧?
一般解法,是使用递归来替代n层for循环,一般解法模型,伪代码如下
void find(int start,int count,int passwordLen,int array[]){
if(count == passwordLen){
//得到结果
return;
}
for(int i = start;i<array.length;i++){
find(i + 1,count+1,passwordLen,array);
}
}
那么上面那道题,使用这个模型来解决代码如下:
class Solution {
public List<List<Integer>> combinationSum(int[] candidates, int target) {
List<List<Integer>> listAll = new ArrayList<>();
List<Integer> currentList = new ArrayList<>();
Arrays.sort(candidates);
find(listAll,currentList,candidates,target,0);
return listAll;
}
private void find(List<List<Integer>> listAll,List<Integer> currentList,int[] candidates,int target,int currentIndex) {
if(target < 0) return;
if(target == 0){
listAll.add(currentList);
}else{
for(int i = currentIndex;i<candidates.length && candidates[i]<=target;i++){
List<Integer> list=new ArrayList<>(currentList);
list.add(candidates[i]);
find(listAll,list,candidates,target - candidates[i],i);
//currentList.remove(currentList.size()-1);
}
}
}
}
爬楼梯
假设你正在爬楼梯。需要 n 阶你才能到达楼顶。 每次你可以爬 1 或 2 个台阶。你有多少种不同的方法可以爬到楼顶呢?
如果你之前见过这题,那应该知道这是一个斐波那契数列(相似的问题还有很多,如兔子繁殖问题等都是斐波那契数列),可以描述为
那么求这个公式怎么解呢?我们可以想到一个递归过程,如下
public int fib(int n) {
if(n <= 2) return 1;
else{
return fib(n-1) + fib(n-2);
}
}
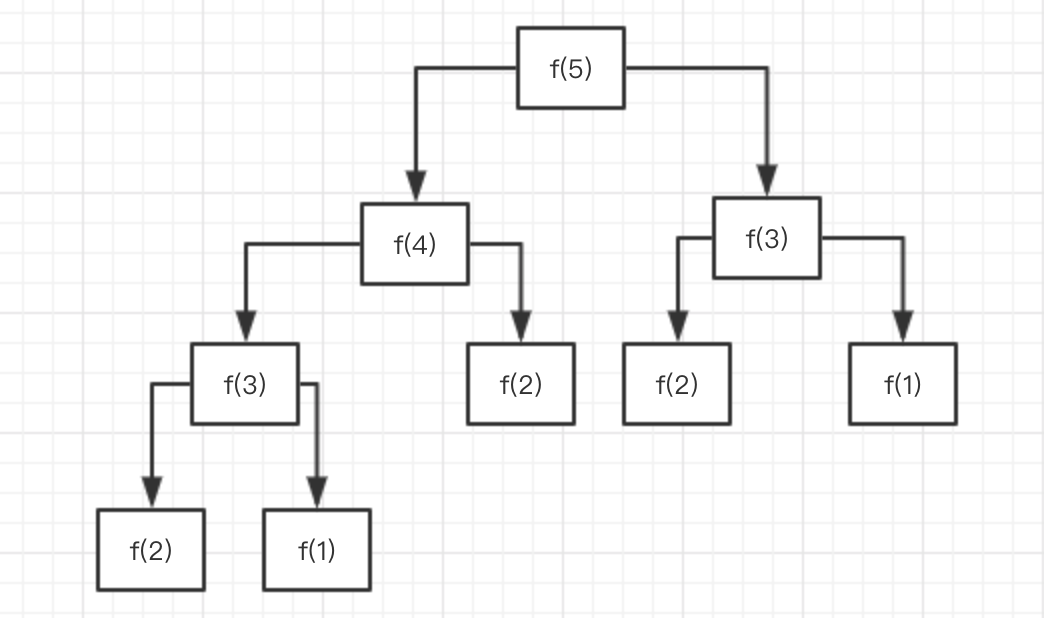
我们知道递归过程中会有很多重复计算,这里列举一张法f(5)的计算过程,如下

那我们怎么解决这个问题呢,使用一个数组来保存结果,避免重复计算,(也被成为备忘录法则),这里其实已经是动态规划了。
public int fib(int n) {
if(n <= 2) return 1;
if(save[n] > 0){
return save[n];
}else{
save[n] = save[n-1]+save[n-2];
return save[n];
}
}
我们知道递归有一个函数栈的调用过程,那我们可以尝试把递归去了
public int fib(int n) {
save[0] = 1;
save[1] = 1;
for(int i = 2;i < n;i++){
save[i] = save[i-1]+ save[i-2];
}
return save[n-1];
}
}
其实这个如果只是一次计算f(n)的结果,不用使用数组,可以优化为
int v1 = 1,v2=1;
for(int i = 2;i < n;i++){
int temp = v1 + v2;
v1 = v2;
v2 = temp;
}
return v2;
}
拓展:看完上述内容,你应该能轻松解决,如果楼梯不是一次只能上1或者2层,他能上任意层,怎么解决这个问题呢?欢迎留言区评论
关于二维数组
二维数组是在一维数组的基础上,增加了纵向。那二维数组一般的暴力解法和一维数组基本类似。常见的二维数组经典题目有 【n皇后问题】【走迷宫】 对应的回溯算法,也是暴力算法的一种,有一个剪枝,优化过程。 在这里举一个二维数组例子。
一个机器人位于一个 m x n 网格的左上角 (起始点在下图中标记为“Start” )。
机器人每次只能向下或者向右移动一步。机器人试图达到网格的右下角(在下图中标记为“Finish”)。 问总共有多少条不同的路径?

有了上面的暴力解题思路过程,并且此题也有一些重叠子问题,那我们这题,直接考虑动态规划解决. 可以想到递归函数为
根据递归公式代码,也能轻松写出
class Solution {
public int uniquePaths(int m, int n) {
int sum[][] = new int[m][n];
for(int i = 0;i<m;i++){
sum[i][0] = 1;
}
for(int i = 0;i<n;i++){
sum[0][i] = 1;
}
for(int i = 1;i<m;i++){
for(int j = 1;j<n;j++){
sum[i][j] = sum[i-1][j] + sum[i][j-1];
}
}
return sum[m-1][n-1];
}
}
总结
本文主要介绍了一些数组的算法,一些解题思路,从问题的暴力解法开始(通用的暴力解法:两个for循环列举,n层for循环等),逐步优化,一些能想到的优化方式,节省空间,时间。到后面一些可以用动态规划解决的问题,(此处没有列举一些回溯常见解法,但是思路都是从暴力解法开始,逐步剪枝,优化的过程)
文末
因为本人技术有限,文中如有错误之处,还请大佬指教,感谢.
文中题目来源 LeetCode
如果你正在准备面试,或者你喜欢算法,刷题推荐LeetCode,挺不错的网站.