reference: ug1146
包含
- processing system
- processing system
- external memory interfaces
- custom input/output
- a software runtime with an operating system (possibly"bare-metal")
- boot-loaders
- drivers for platform peripherals
- a root file system
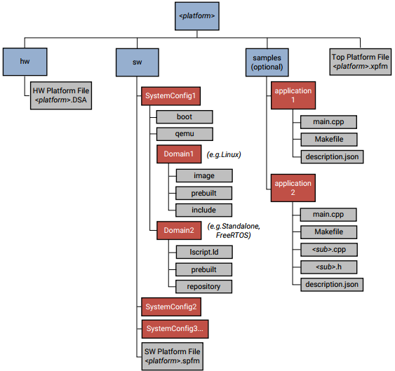
DSA文件
- Vivado IP integrator design
- required processor
- memory system configuration
- all board interfaces
- I/O connections
Platform setting->prebuilt data
-
inclusion of bitstream
-
auto-generation
save time when creating software solution with hardware accelerators required.
System configuration settings
- generate software component
- refrence prebuilt software componet
- Linkable Format (ELF) files
- Boot Image Format (BIF) files
- Flattened Image Tree (FIT) image
Domain settings
- processor selection
- operating system
- the runtime environment

Directory Structure
