
极力推荐文章:欢迎收藏 Android 干货分享

#####阅读五分钟,每日十点,和您一起终身学习,这里是程序员Android
本篇文章主要介绍 Android 开发中的部分知识点,通过阅读本篇文章,您将收获以下内容:
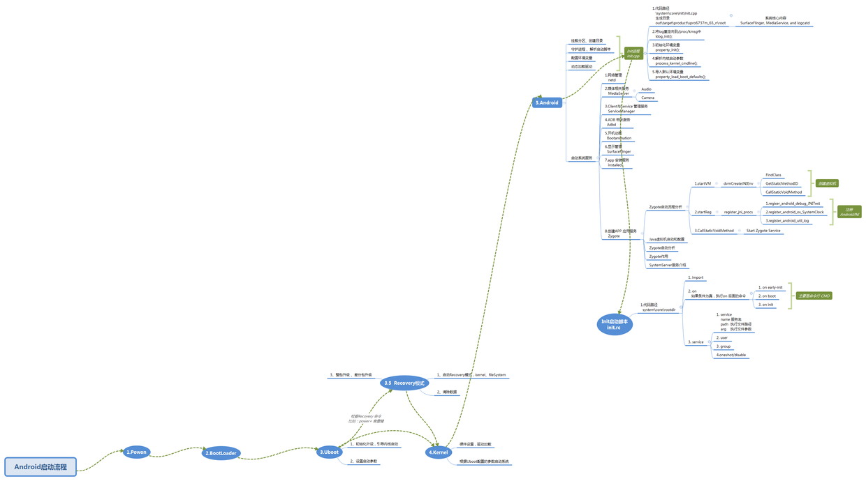
一、启动流程概述 二、Android启动分析 三、init 进程启动分析 四、init 启动脚本分析 五、init 进程分析 六、init 脚本执行 七、init 进程守护 八、init rc 脚本启动Zygote 九、启动分析小结
一、 启动流程概述
Android启动流程跟 Linux启动类似,大致分为如下五个阶段。
- 1.开机上电,加载固化的
ROM。 - 2.加载
BootLoader,拉起Android OS。 - 3.加载
Uboot,初始外设,引导Kernel启动等。 - 4.启动
Kernel,加载驱动,硬件。 - 5.启动
Android,挂载分区,加载驱动、服务,init进程等。
Android系统启动大致过程如下:

由于水平有限,无法深入了理解驱动层代码,本文主要对 Android上层启动流程进行分析。
二、Android启动分析
Uboot启动Kernel完成系统设置后,会首先在系统中寻找init.rc文件(文件多存放在/system/core/init目录下),并启动init进程。
Android启动 主要包含如下两种
- 1.启动脚本
- 2.Zygote 启动
Android 启动分析主要内容如下:

三、init 进程启动分析
Init进程是是Android启动的第一个进程,进程号为1,是Android的系统启动的核心进程,主要用来创建Zygote、属性服务等。源码主要存在\system\core\init目录下。
常见init.xxx.rc 进程如下:

init 进程的入口 main 函数
init.cpp 中的main 函数,是init进程的入口函数(代码路径:\system\core\init\init.cpp)
main 函数主要做的事情
1.创建挂载启动所需的文件系统(tmpfs、 devpts、 proc、 sysfs、 selinuxfs等)。
2.初始化并启动属性服务
3.解析init.rc 脚本配置文件,并启动Zygote 进程。

init.cpp main 函数实现代码如下:
int main(int argc, char** argv) {
if (!strcmp(basename(argv[0]), "ueventd")) {
return ueventd_main(argc, argv);
}
if (!strcmp(basename(argv[0]), "watchdogd")) {
//启动看门狗函数
return watchdogd_main(argc, argv);
}
if (argc > 1 && !strcmp(argv[1], "subcontext")) {
InitKernelLogging(argv);
const BuiltinFunctionMap function_map;
return SubcontextMain(argc, argv, &function_map);
}
if (REBOOT_BOOTLOADER_ON_PANIC) {
InstallRebootSignalHandlers();
}
bool is_first_stage = (getenv("INIT_SECOND_STAGE") == nullptr);
//启动第一阶段
if (is_first_stage) {
boot_clock::time_point start_time = boot_clock::now();
// 清理 umask.
umask(0);
clearenv();
setenv("PATH", _PATH_DEFPATH, 1);
// 在RAM内存上获取基本的文件系统,剩余的被 rc 文件所用
mount("tmpfs", "/dev", "tmpfs", MS_NOSUID, "mode=0755");
mkdir("/dev/pts", 0755);
mkdir("/dev/socket", 0755);
mount("devpts", "/dev/pts", "devpts", 0, NULL);
#define MAKE_STR(x) __STRING(x)
mount("proc", "/proc", "proc", 0, "hidepid=2,gid=" MAKE_STR(AID_READPROC));
// 非特权应用不能使用 Android 命令行
chmod("/proc/cmdline", 0440);
gid_t groups[] = { AID_READPROC };
setgroups(arraysize(groups), groups);
mount("sysfs", "/sys", "sysfs", 0, NULL);
mount("selinuxfs", "/sys/fs/selinux", "selinuxfs", 0, NULL);
mknod("/dev/kmsg", S_IFCHR | 0600, makedev(1, 11));
if constexpr (WORLD_WRITABLE_KMSG) {
mknod("/dev/kmsg_debug", S_IFCHR | 0622, makedev(1, 11));
}
mknod("/dev/random", S_IFCHR | 0666, makedev(1, 8));
mknod("/dev/urandom", S_IFCHR | 0666, makedev(1, 9));
// Mount staging areas for devices managed by vold
// See storage config details at http://source.android.com/devices/storage/
mount("tmpfs", "/mnt", "tmpfs", MS_NOEXEC | MS_NOSUID | MS_NODEV,
"mode=0755,uid=0,gid=1000");
//创建可供读写的 vendor目录
mkdir("/mnt/vendor", 0755);
// 在/dev目录下挂载好 tmpfs 以及 kmsg
// 这样就可以初始化 /kernel Log 系统,供用户打印log
InitKernelLogging(argv);
LOG(INFO) << "init first stage started!";
if (!DoFirstStageMount()) {
LOG(FATAL) << "Failed to mount required partitions early ...";
}
SetInitAvbVersionInRecovery();
// Enable seccomp if global boot option was passed (otherwise it is enabled in zygote).
global_seccomp();
// 优先加载selinux log系统, 紧接着初始化selinux
SelinuxSetupKernelLogging();
SelinuxInitialize();
// 添加 selinux 是否启动成功的log
if (selinux_android_restorecon("/init", 0) == -1) {
PLOG(FATAL) << "restorecon failed of /init failed";
}
setenv("INIT_SECOND_STAGE", "true", 1);
static constexpr uint32_t kNanosecondsPerMillisecond = 1e6;
uint64_t start_ms = start_time.time_since_epoch().count() / kNanosecondsPerMillisecond;
setenv("INIT_STARTED_AT", std::to_string(start_ms).c_str(), 1);
char* path = argv[0];
char* args[] = { path, nullptr };
execv(path, args);
// execv() only returns if an error happened, in which case we
// panic and never fall through this conditional.
PLOG(FATAL) << "execv(\"" << path << "\") failed";
}
//启动第二阶段
InitKernelLogging(argv);
LOG(INFO) << "init second stage started!";
// Set up a session keyring that all processes will have access to. It
// will hold things like FBE encryption keys. No process should override
// its session keyring.
keyctl_get_keyring_ID(KEY_SPEC_SESSION_KEYRING, 1);
// Indicate that booting is in progress to background fw loaders, etc.
close(open("/dev/.booting", O_WRONLY | O_CREAT | O_CLOEXEC, 0000));
//初始化属性
property_init();
// If arguments are passed both on the command line and in DT,
// properties set in DT always have priority over the command-line ones.
process_kernel_dt();
process_kernel_cmdline();
// Propagate the kernel variables to internal variables
// used by init as well as the current required properties.
export_kernel_boot_props();
// Make the time that init started available for bootstat to log.
property_set("ro.boottime.init", getenv("INIT_STARTED_AT"));
property_set("ro.boottime.init.selinux", getenv("INIT_SELINUX_TOOK"));
// Set libavb version for Framework-only OTA match in Treble build.
const char* avb_version = getenv("INIT_AVB_VERSION");
if (avb_version) property_set("ro.boot.avb_version", avb_version);
// 清空设置的环境变量
unsetenv("INIT_SECOND_STAGE");
unsetenv("INIT_STARTED_AT");
unsetenv("INIT_SELINUX_TOOK");
unsetenv("INIT_AVB_VERSION");
// 设置第二阶段的selinux
SelinuxSetupKernelLogging();
SelabelInitialize();
SelinuxRestoreContext();
//创建 epoll 句柄
epoll_fd = epoll_create1(EPOLL_CLOEXEC);
if (epoll_fd == -1) {
PLOG(FATAL) << "epoll_create1 failed";
}
//设置 子进程处理函数
sigchld_handler_init();
if (!IsRebootCapable()) {
// If init does not have the CAP_SYS_BOOT capability, it is running in a container.
// In that case, receiving SIGTERM will cause the system to shut down.
InstallSigtermHandler();
}
LoadRscRoProps();
property_load_boot_defaults();
export_oem_lock_status();
//启动属性服务
start_property_service();
//为USB存储设置udc Contorller, sys/class/udc
set_usb_controller();
const BuiltinFunctionMap function_map;
Action::set_function_map(&function_map);
subcontexts = InitializeSubcontexts();
ActionManager& am = ActionManager::GetInstance();
ServiceList& sm = ServiceList::GetInstance();
LoadBootScripts(am, sm);
// Turning this on and letting the INFO logging be discarded adds 0.2s to
// Nexus 9 boot time, so it's disabled by default.
if (false) DumpState();
am.QueueEventTrigger("early-init");
// Queue an action that waits for coldboot done so we know ueventd has set up all of /dev...
am.QueueBuiltinAction(wait_for_coldboot_done_action, "wait_for_coldboot_done");
// ... so that we can start queuing up actions that require stuff from /dev.
am.QueueBuiltinAction(MixHwrngIntoLinuxRngAction, "MixHwrngIntoLinuxRng");
am.QueueBuiltinAction(SetMmapRndBitsAction, "SetMmapRndBits");
am.QueueBuiltinAction(SetKptrRestrictAction, "SetKptrRestrict");
am.QueueBuiltinAction(keychord_init_action, "keychord_init");
am.QueueBuiltinAction(console_init_action, "console_init");
// Trigger all the boot actions to get us started.
am.QueueEventTrigger("init");
// Repeat mix_hwrng_into_linux_rng in case /dev/hw_random or /dev/random
// wasn't ready immediately after wait_for_coldboot_done
am.QueueBuiltinAction(MixHwrngIntoLinuxRngAction, "MixHwrngIntoLinuxRng");
// Don't mount filesystems or start core system services in charger mode.
std::string bootmode = GetProperty("ro.bootmode", "");
if (bootmode == "charger") {
am.QueueEventTrigger("charger");
} else {
am.QueueEventTrigger("late-init");
}
// Run all property triggers based on current state of the properties.
am.QueueBuiltinAction(queue_property_triggers_action, "queue_property_triggers");
while (true) {
// By default, sleep until something happens.
int epoll_timeout_ms = -1;
if (do_shutdown && !shutting_down) {
do_shutdown = false;
if (HandlePowerctlMessage(shutdown_command)) {
shutting_down = true;
}
}
if (!(waiting_for_prop || Service::is_exec_service_running())) {
am.ExecuteOneCommand();
}
if (!(waiting_for_prop || Service::is_exec_service_running())) {
if (!shutting_down) {
auto next_process_restart_time = RestartProcesses();
// If there's a process that needs restarting, wake up in time for that.
if (next_process_restart_time) {
epoll_timeout_ms = std::chrono::ceil<std::chrono::milliseconds>(
*next_process_restart_time - boot_clock::now())
.count();
if (epoll_timeout_ms < 0) epoll_timeout_ms = 0;
}
}
// If there's more work to do, wake up again immediately.
if (am.HasMoreCommands()) epoll_timeout_ms = 0;
}
epoll_event ev;
int nr = TEMP_FAILURE_RETRY(epoll_wait(epoll_fd, &ev, 1, epoll_timeout_ms));
if (nr == -1) {
PLOG(ERROR) << "epoll_wait failed";
} else if (nr == 1) {
((void (*)()) ev.data.ptr)();
}
}
return 0;
}
Init 进程源码分析


四、 init 启动脚本分析
init.rc 路径 一般在system/core/rootdir下,init脚本是有Android 初始化语言编写。
Android Init Language 语句类型:
- 1.Action
- 2.Command
- 3.Service
- 4.Option
- 5.Import





五、init 进程分析




六 、init 脚本执行






七、init 进程守护
init进程处理消息事件
-
- 根据
Shell或者系统中消息设置系统prop
- 根据
-
- 守护系统服务,如果服务退出,重启退出的服务。



八、init rc 脚本启动Zygote
Zygote 的 classname 为main.
init.rc文件配置代码如下:
... ...
on nonencrypted
class_start main
class_start late_start
on property:sys.init_log_level=*
loglevel ${sys.init_log_level}
... ...
九、启动分析小结

xmind 小结文件下载地址如下: 小结源文件下载地址
至此,本篇已结束,如有不对的地方,欢迎您的建议与指正。同时期待您的关注,感谢您的阅读,谢谢!
