图床工具(上传组件)的使用
介绍
我们一般都会有写博客的想法,写博客的话最好是需要图文结合的,而 markdown 是支持插入图片的,markdown 的图片支持以下三种方式:本地图片、网络图片、base 64,这里我们使用网络图片的方式,我们需要做以下准备工作:
- 阿里云账号:阿里云的 oss 对象存储每个月有 5G 的免费流量,还赠送了一个域名用来访问图片;
- 图床上传工具:集成了 oss 对象存储功能,并且可以映射本地目录到远程目录(可以简单理解为 git 的目录映射)
oss 对象存储
对象存储(Object Storage Service,简称OSS),是阿里云对外提供的海量、安全和高可靠的云存储服务。我们使用阿里云的 oss 服务存储图片。我们需要先登录阿里云,我是直接通过支付宝账号登录的。
(如果没有进入控制台,则点击此处进入控制台)阿里云的控制台页面应该是这样的,我们点击进入对象存储 OSS(如下图)

进入到控制台后,我们需要创建一个 bucket(空间)来承载我们的图片,点击此处新建

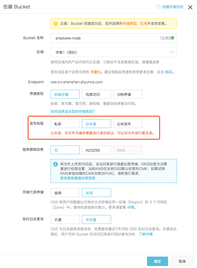
在新建时,Bucket 名称需要具有唯一性(该参数在图床工具需要用到),我一般是使用一个前缀来区分,并没有其他限制。区域的话,根据自己需要来选择即可(区域参数也在图床工具需要用到),这里我使用的是深圳节点。重点是读写权限,我们需要设置为公共读,这样我们的图片才能通过被外网正常访问,如下图

接下来我们需要新建一个 Access Key,在这个界面我们可以拿到 AccessKey ID 和 Access Key Secret ,这两个参数在图床工具中也会用到。(如下图)

到此步为止,我们的 oss 对象存储空间就创建好了,下一步我们开始配置图床工具。
图床工具
首先将图床上传工具下载到本地,然后使用 npm install 进行依赖的安装。
我们需要新建 config/config.json 文件进行 oss 的配置
{
"oss": {
"region": "", // bucket 所在的 region,例如深圳的节点为 oss-cn-shenzhen,可在阿里云查询 oss 对应的 region(第一步的参数)
"accessKeyId": "", // 阿里云 oss 提供的 accessKeyId(第一步的参数)
"accessKeySecret": "", // 阿里云 oss 提供的 accessKeyId(第一步的参数)
"bucket": "", // 阿里云 oss 的 bucket(第一步的参数)
"localResourceDir": "", // 读取的本地图片文件夹;default: images
"allowFile": "" // 允许的图片格式,用逗号隔开;default: png,jpg
}
}
配置文件创建完成后,我们需要创建本地的图片存放目录,文件夹的名称就是配置文件中的 localResourceDir, 如果没有配置该参数的话,默认读取的是根目录下的 images 文件夹。
这里以本文示例,在第一步中使用的四张图片地址分别是
https://p1-jj.byteimg.com/tos-cn-i-t2oaga2asx/gold-user-assets/2019/8/11/16c80b9a24425be1~tplv-t2oaga2asx-image.image
https://p1-jj.byteimg.com/tos-cn-i-t2oaga2asx/gold-user-assets/2019/8/11/16c80b9a24ae651e~tplv-t2oaga2asx-image.image
https://p1-jj.byteimg.com/tos-cn-i-t2oaga2asx/gold-user-assets/2019/8/11/16c80b9a245a23b2~tplv-t2oaga2asx-image.image
https://p1-jj.byteimg.com/tos-cn-i-t2oaga2asx/gold-user-assets/2019/8/11/16c80b9a248ffcf1~tplv-t2oaga2asx-image.image
其中,http://shadows-mall.oss-cn-shenzhen.aliyuncs.com/ 是阿里云提供的一个子域名,而后面的 images/blogs/plugins/upload/1.png 则是本地目录的映射,对应关系如下图

我们在按照路径放置图片后,执行 npm run upload 命令进行上传,控制台会返回上传后的路径,如下图

直接使用控制台输出的路径,就可以使用图片了!
下一章介绍图床工具的实现,手把手教你学会使用 Node 写一个图床工具!