DOM事件模型简谈

375 阅读3分钟

1. 事件模型

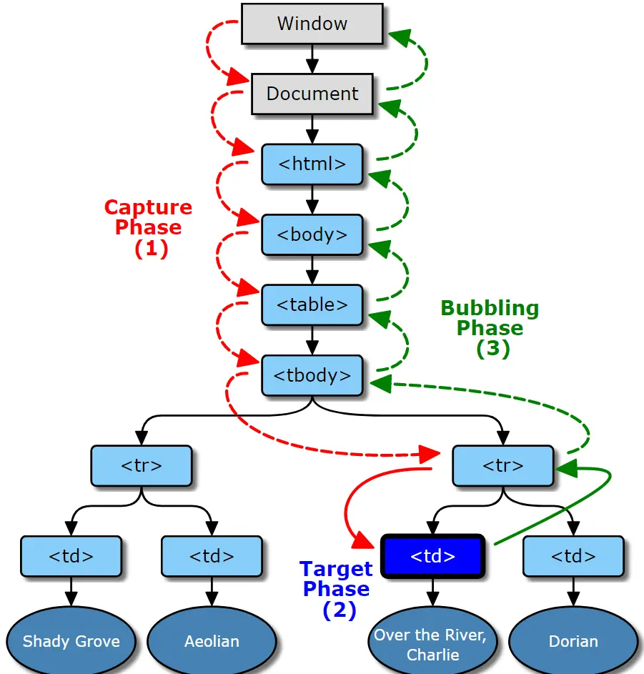
1.1 事件传播图示

理解了这张图,以后有关事件模型的问题基本都可以解决!

image

1.2 事件模型中的三个阶段(按顺序执行)
1. 捕获阶段
2. 目标阶段
3. 冒泡阶段

2. 事件注册方式

//1
element.addEventListener('click',  function(e){
    e  //event对象
}, false);

//2
element.onclick = function(e){ e  //event对象 };

//3
<div onclick="handleClick(this)"></div>
function handleClick(e){ e  //element:<div onclick="handleClick(this)"></div> }

3. addEventListener(eventName, callback, options, useCapture)

options,useCapture是可选项

3.1 当options.capture或者useCapture为true时,代表此事件会在“捕获阶段”就被触发。

何为“捕获阶段触发”?指的是:在事件传播到“目标阶段”后,就会先执行“捕获阶段”的事件回调,然后再执行“目标阶段”的事件回调,最后执行“冒泡阶段”的事件回调。

<div class="par par1">
    <div class="par par2">
        <div class="par par3"></div>
    </div>
</div>

document.querySelector('.par1').addEventListener('click', function(e){
    console.log('par1'); 
});

document.querySelector('.par2').addEventListener('click', function(e){
    console.log('par2'); 
}, true);

document.querySelector('.par3').addEventListener('click', function(e){
    console.log('par3'); 
});

//测试一:点击class为par3的时候,输出如下:
par2  //useCapture为true,所以会在事件传播到“目标阶段”时,就执行“捕获阶段”的事件回调。
par3  //执行“目标阶段”的事件回调
par1  //最后执行“冒泡阶段”的事件回调

4. Event对象

4.1 preventDefault

作用:阻止事件本身默认的行为,但是这个事件依然还是会继续传播,并且对应的事件回调依然会执行

4.1.1 何为默认行为
  1. 复选框选中后,默认有一个"勾号",且checked会变为true;
  2. 按钮点击后,默认会刷新页面

举例说明:

<button onclick="test()">获取checked</button>
<input type="checkbox" id="id-checkbox" />

document.querySelector("#id-checkbox").addEventListener("click", function(event) {
    console.log('checked');
    event.preventDefault();  //阻止默认行为
});

function test(){
    console.log('isChecked: ', document.querySelector('#id-checkbox').checked);
}

//当点击“复选框”时:
①“勾号”未出现,console输出"checked"
②点击“获取checked”按钮时,获取的复选框checked永远false

//当注释掉“event.preventDefault”时:
①勾号出现,console输出"checked"
②点击“获取checked”按钮时,获取的复选框checked为true

//注意,从上面两种情况可以看出,事件绑定的回调函数都会被执行。
4.2 stopPropagation

作用:阻止(捕获/冒泡)事件的继续传播

我们知道,事件的传播有三个阶段:捕获阶段=》目标阶段=>冒泡阶段;当在某一阶段使用stopPropagation时,后续的事件/阶段将不再触发。举例说明:

<div class="par par1">
    <div class="par par2">
        <div class="par par3"></div>
    </div>
</div>

document.querySelector('.par1').addEventListener('click', function(e){
    console.log('par1'); 
});

document.querySelector('.par2').addEventListener('click', function(e){
    console.log('par2'); 
}, true);

document.querySelector('.par3').addEventListener('click', function(e){
    e.stopPropagation();
    console.log('par3'); 
});

//点击class为par3的元素时,输出如下:
par2  //捕获阶段触发
par3  //到达目标阶段,
      //但是由于这里调用了stopPropagation阻止了事件的传播,
      //所以处于冒泡阶段的par1并未被触发。

完毕

以上就是有关事件模型的简单解析,也是日常使用中经常接触的部分;觉得有收获的话,请点个赞!thx~