Flutter视图Widget生命周期
作为一个Android开发者,一定会对Activity的生命周期有这很深刻的印象,而当你在使用Flutter时,其中Widget就是View,其生命周期就是从View创建到销毁的过程。 Widget分为StatelessWidgetStatefulWidget 两种,这两种Widget的生命周期分别如下。
StatelessWidget的生命周期
无状态Widget的生命周期很简单,它只有一个生命周期:build
build
build函数用来构建视图,每次页面刷新是被调用,典型的用法如下:
class MyApp extends StatelessWidget {
@override
Widget build(BuildContext context) {
return new MaterialApp(
title: 'Welcome to Flutter',
home: new Scaffold(
appBar: new AppBar(
title: new Text('Welcome to Flutter'),
),
body: new Center(
child: new Text('Hello World'),
),
),
);
}
}
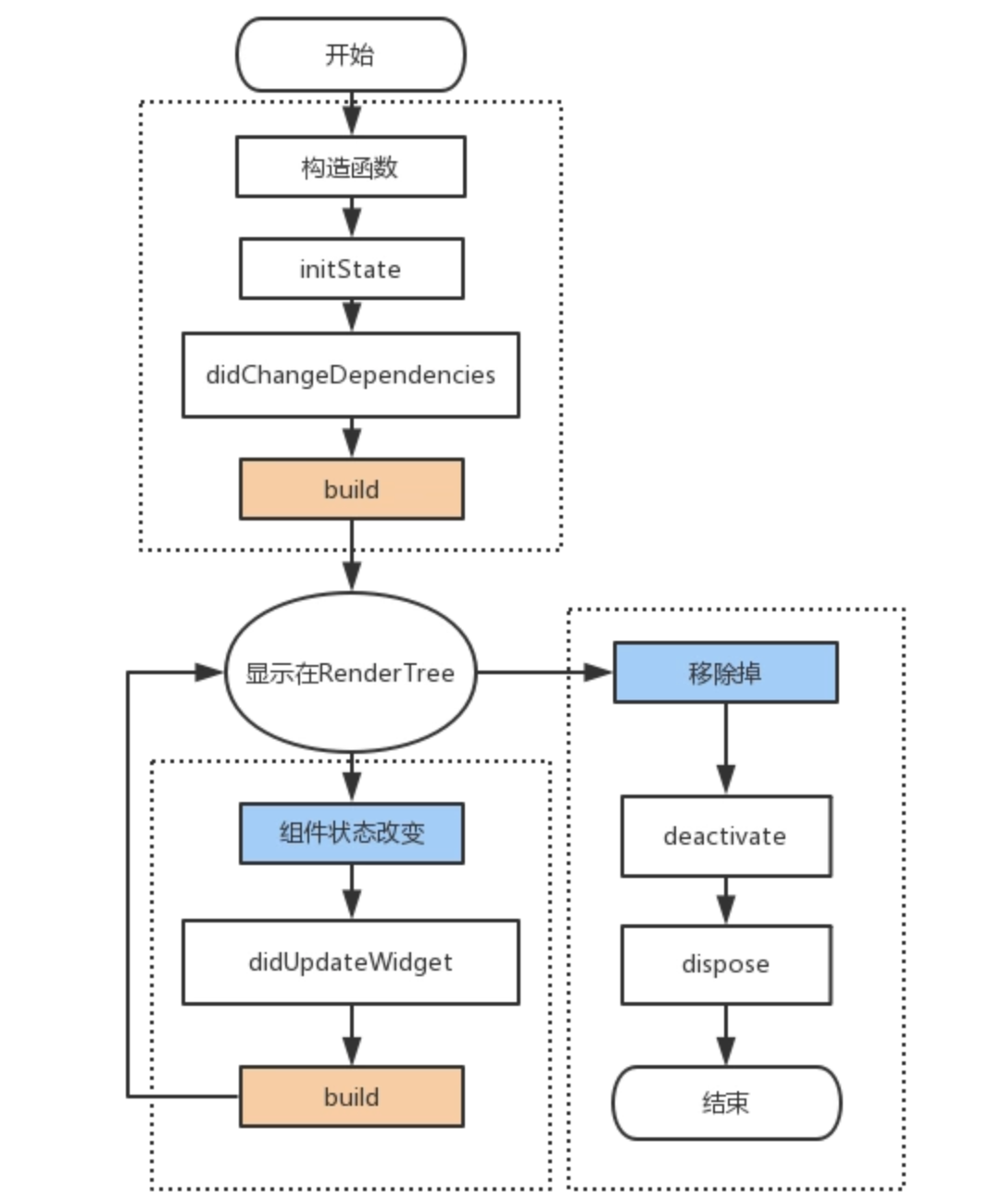
StatefulWidget的生命周期
StatefulWidget生命周期整理如下图:

- 初始化:插入渲染树
- 运行中:在渲染树中存在
- 销毁:从渲染树中移除
初始化阶段
createState
createState必须且仅执行一次,它用来创建state,当创建StatefulWidget时,该放方法被执行
initState
在创建StatefulWidget后,initState是第一个被调用的方法,同createState一样只被调用一次,此时widget的被添加至渲染树,mount的值会变为true,但并没有渲染。可以在该方法内做一些初始化操作。在在override时要低啊用super.initState()
@override
void initState() {
super.initState();
...
}
didChangeDependencies
当widget第一次被创建时,didChangeDependencies紧跟着initState函数之后调用,在widget刷新时,该方法不会被调用。它会在“依赖”发生变化时被Flutter Framework调用,这个依赖是指widget是否使用父widget中InheritedWidget的数据。也即是只有在widget依赖的InheritedWidget发生变化之后,didChangeDependencies才会调用。 这种机制可以使子组件在所依赖的InheritedWidget变化时来更新自身!比如当主题、locale(语言)等发生变化时,依赖其的子widget的didChangeDependencies方法将会被调用。
//通过继承InheritedWidget,将当前计数器点击次数保存在ShareDataWidget的data属性中:
class ShareDataWidget extends InheritedWidget {
ShareDataWidget({
@required this.data,
Widget child
}) :super(child: child);
final int data; //需要在子树中共享的数据,保存点击次数
//定义一个便捷方法,方便子树中的widget获取共享数据
static ShareDataWidget of(BuildContext context) {
return context.inheritFromWidgetOfExactType(ShareDataWidget);
}
//该回调决定当data发生变化时,是否通知子树中依赖data的Widget
@override
bool updateShouldNotify(ShareDataWidget old) {
//如果返回true,则子树中依赖(build函数中有调用)本widget
//的子widget的`state.didChangeDependencies`会被调用
return old.data != data;
}
}
class _TestWidget extends StatefulWidget {
@override
__TestWidgetState createState() => new __TestWidgetState();
}
//然后我们实现一个子组件_TestWidget,在其build方法中引用ShareDataWidget中的数据。
class __TestWidgetState extends State<_TestWidget> {
@override
Widget build(BuildContext context) {
//使用InheritedWidget中的共享数据
return Text(ShareDataWidget
.of(context)
.data
.toString());
}
@override
void didChangeDependencies() {
super.didChangeDependencies();
//父或祖先widget中的InheritedWidget改变(updateShouldNotify返回true)时会被调用。
//如果build中没有依赖InheritedWidget,则此回调不会被调用。
print("Dependencies change");
}
}
注意:如果_TestWidget的build方法中没有使用ShareDataWidget的数据,那么它的didChangeDependencies()将不会被调用,因为它并没有依赖ShareDataWidget。在依赖改变之后build方法也会被调用,所以在大多数场景下都无需使用didChangeDependencies。然而如果你需要在依赖改变后执行一些昂贵的操作,比如网络请求,这时最好的方式就是在此方法中执行,这样可以避免每次build()都执行这些昂贵操作。
build
build函数会在widget第一次创建时紧跟着didChangeDependencies方法之后和UI重新渲染是时调用。build只做widget的创建操作,如果在build里做其他操作,会影响UI的渲染效果
运行中
didUpdateWidget
当组件的状态改变的时候就会调用didUpdateWidget,比如调用了setState.
销毁
deactivate
当要将State对象从渲染树中移除的时候,就会调用 deactivate 生命周期,这标志着 StatefulWidget将要销毁。页面切换时,也会调用它,因为此时State在视图树中的位置发生了变化但是State不会被销毁,而是重新插入到渲染树中。 重写的时候必须要调用 super.deactivate()
dispose
从渲染树中移除view的时候调用,State会永久的从渲染树中移除,和initState正好相反mount值变味false。这时候就可以在dispose里做一些取消监听操作。
总结:
| 函数 | 调用次数 | 调用时间 |
|---|---|---|
| createState | 1 | 第一次创建 |
| initState | 1 | 第一次创建 |
| didChangeDependencies | n | 第一次创建和依赖变化时 |
| build | n | 第一次创建和UI重新渲染时 |
| didUpdateWidget | n | 第一次创建和UI重新渲染时 |
| deactivate | n | state对象将要移除时 |
| dispose | 1 | state对象移除 |