生命周期介绍
简单说就是一个组件从开始到最后消亡所经历的各种状态,就是一个组件的生命周期
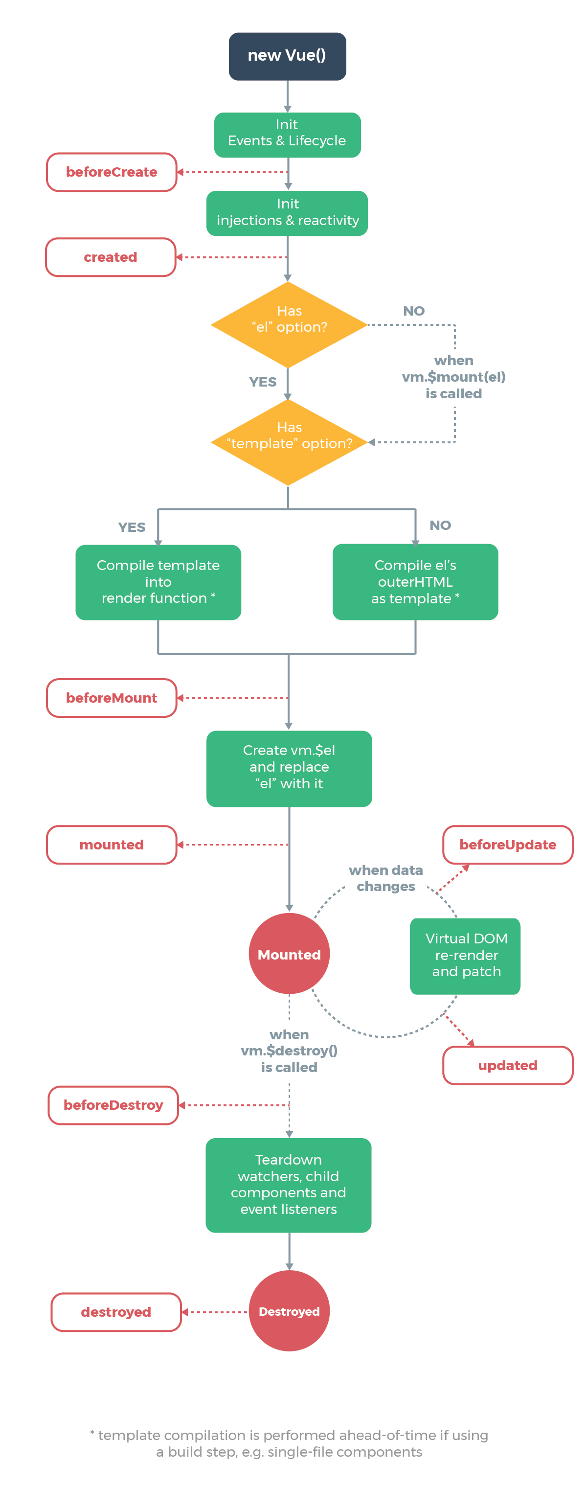
vue的生命周期图

beforeCreate(创建前)
beforeCreate(初始化页面前)
详情:实例初始化之后,组件被创建时,这时候 el,data,message 都是 underfined
场景:可以加入 loading 事件;在服务器端的应用场景中,这个时候发送数据请求比较多一些
created(创建后)
created(初始化界面后)
详情:实例创建完成后,data、methods 被初始化
场景:结束 loading 事件;推荐这个时候发送请求数据,尤其是返回的数据与绑定事件有关时
beforeMount(载入前)
beforeMount(渲染dom前)
详情:完成el和data初始化,在挂载开始之前被调用
场景:可以发送数据请求
注意:在服务器端渲染期间不会被调用
mounted(载入后)
mounted(渲染dom后)
详情:vue实例已经挂载到页面中
场景:获取 el 中 DOM 元素,进行 DOM 操作;如果返回的数据操作依赖 DOM 完成,推荐这个时候发送数据请求
注意:在服务器端渲染期间不会被调用
beforeUpdate(更新前)
beforeUpadated(更新数据前)
详情:数据更新时调用
场景:挂载完成之前访问现有DOM,比如手动移除已添加的事件监听器;也可以进一步修改数据
注意:在服务器渲染期间不会被调用,只有初次渲染会在服务端调用
updated(更新后)
updated(更新数据后)
详情:由于数据更改,重新渲染时调用
场景:可执行依赖与DOM的操作
注意:服务器端渲染期间不会被调用
beforeDestory(销毁前)
beforeDestory(卸载组件前)
详情:实例销毁之前调用
场景:实例销毁之前,执行清理任务,比如:清除定时器等
注意:服务器端渲染期间不会被调用
destoryed(销毁后)
destroyed(卸载组件后)
详情:vue实例销毁后调用。调用后,Vue实例指示的所有东西都会被解绑定,所有的事件监听器会被移除,所有的子实例也会被销毁
场景:提示已删除
注意:服务器端渲染期间不会被调用
生命周期代码的执行效果
<!DOCTYPE html>
<html>
<head>
<title></title>
<meta charset="UTF-8">
<script type="text/javascript" src="https://cdn.jsdelivr.net/vue/2.1.3/vue.js"></script>
</head>
<body>
<div id="app">
<p>{{ message }}</p>
<button v-on:click="change()">change</button>
<button v-on:click="destroy()">destroy</button>
</div>
<script type="text/javascript">
var app = new Vue({
el: '#app',
data: {
message: 18
},
beforeCreate: function () {
console.group('beforeCreate 创建前');
console.log("el: " + this.$el);
console.log("data: " + this.$data);
console.log("message: " + this.message)
},
created: function () {
console.group('created 创建完毕');
console.log("el: " + this.$el);
console.log("data: " + this.$data + JSON.stringify(this.$data));
console.log("message: " + this.message)
},
beforeMount: function () {
console.group('beforeMount 挂载前');
console.log("el: " + this.$el);
console.log("data: " + this.$data);
console.log("message: " + this.message)
},
mounted: function () {
console.group('mounted 挂载结束');
console.log("el: " + this.$el);
console.log("data: " + this.$data);
console.log("message: " + this.message)
},
beforeUpdate: function () {
console.group('beforeUpdate 更新前');
console.log("el: " + this.$el);
console.log("data: " + this.$data);
console.log("message: " + this.message)
},
updated: function () {
console.group('updated 更新完成');
console.log("el: " + this.$el);
console.log("data: " + this.$data);
console.log("message: " + this.message)
},
beforeDestroy: function () {
console.group('beforeDestroy 销毁前');
console.log("el: " + this.$el);
console.log("data: " + this.$data);
console.log("message: " + this.message)
},
destroyed: function () {
console.group('destroyed 销毁完成');
console.log("el: " + this.$el);
console.log("data: " + this.$data);
console.log("message: " + this.message)
},
methods: {
change() {
app.message++;
},
destroy() {
app.$destroy();
}
}
})
</script>
</body>
</html>
页面运行效果

点击change的效果

点击destroy的效果
