反转链表 II
| Category | Difficulty | Likes | Dislikes |
|---|---|---|---|
| algorithms | Medium (45.95%) | 171 | - |
Tags
Companies
说明: 1 ≤ m ≤ n ≤ 链表长度。
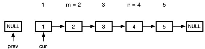
示例:
输入: 1->2->3->4->5->NULL, m = 2, n = 4
输出: 1->4->3->2->5->NULL
/*
* @lc app=leetcode.cn id=92 lang=javascript
*
* [92] 反转链表 II
*/
/**
* Definition for singly-linked list.
* function ListNode(val) {
* this.val = val;
* this.next = null;
* }
*/
/**
* @param {ListNode} head
* @param {number} m
* @param {number} n
* @return {ListNode}
*/
var reverseBetween = function(head, m, n) {
};
1 迭代反转
我们先回顾一下206反转链表
var reverseList = function (head) {
let [prev, cur] = [null, head]
while (cur) {
[cur.next, prev, cur] = [prev, cur, cur.next]
}
return prev
};
这道题的区别,只是我们需要反转的链表,是原链表的其中一部分

那么需要注意的就有两点
-
从哪开始
反转链表的"头节点"
-
到哪结束
反转链表的长度
代码实现

// leetcode 206
var reverseList = function (head) {
let [prev, cur] = [null, head]
while (cur) {
[cur.next, prev, cur] = [prev, cur, cur.next]
}
return prev
};
那那我们就在上面206的基础上修改
先让cur达到要反转的时候再开始执行while循环

根据上图我们知道m是从1开始算的
let [prev, cur] = [null, head]
while (m > 1) {
prev = cur
cur = cur.next
m--;n--;
}
这里我们可以顺便执行n--,这样当cur到达反转链表的"头节点"时,n刚好等于反转链表的长度
于是我们就可以开始反转链表的了
while (n--) {
[cur.next, prev, cur] = [prev, cur, cur.next]
}

这g 时候我们再来看看我们最后要的效果


我们还要在修改两个节点的指针
而这两个节点刚好就是cur和prev准备反转链表的位置
故我们可以在反转链表前,缓存这两个节点

let cur = head
let prev = null
while (m > 1) {
prev = cur
cur = cur.next
m--; n--;
}
let oneLast = prev
let twoLast = cur
while (n--) {
[cur.next, prev, cur] = [prev, cur, cur.next]
}
然后在反转完链表后我们连接上去
oneLast.next = prev
twoLast.next = cur
最后我们只要返回原始链表的头节点,即head节点就可以了
return head
但是这里我们需要考虑两个问题
m === 1
let cur = head
let prev = null
while (m > 1) {
prev = cur
cur = cur.next
m--; n--;
}
let oneLast = prev
如果m等于 1的话,那么while循环就没有执行,故oneList就是null
我们执行oneLast.next = prev就会报错了,因为oneLast是null所以是没有next属性
而且,我们考虑下面这种情况

既然oneLast是NULL,即我们是从头开始反转的,所以原本的head就一定不是反转后的头节点了
故我们需要转一个判断,当oneLast为null时,即我们从head就开始反转链表了,那此时的head就一定不是反转后的头节点,我们就要把head设置为反转链表链表的头节点,即prev
还是直接看图比较容易懂,自己看图
oneLast ? oneLast.next = prev : head = prev
故最终代码就是
var reverseBetween = function (head, m, n) {
let cur = head
let prev = null
while (m > 1) {
prev = cur
cur = cur.next
m--; n--;
}
let oneLast = prev
let twoLast = cur
while (n--) {
[cur.next, prev, cur] = [prev, cur, cur.next]
}
oneLast ? oneLast.next = prev : head = prev
twoLast.next = cur
return head
}
复杂度分析
-
时间复杂度:
1 ≤ m ≤ n ≤ 链表长度,我们从头开始遍历,从m开始交换,直到
n结束,n后面的结点是不用遍历更不用交换的 -
空间复杂度:
。我们仅仅在原有链表的基础上调整了一些指针,只使用了
的额外存储空间来获得结果。
2 递归(栈)
var reverseBetween = function (head, m, n) {
if (!head) return null
let [left, right] = [head, head]
let stop = false
let recurseAndReverse = (right, m, n) => {
// 表示right到达需要反转的链表尾端,开始回溯
if (n === 1) return
// 每次递归往前之前一步,回溯时就表示往后退一步
right = right.next
if (m > 1) left = left.next
recurseAndReverse(right, m - 1, n - 1)
// 只有当 n === 1时 才会进入这里
// 此时 left 和 right 在需要反转链表的首尾
// left → 相遇 ←right 前者表示奇数时相遇 后者表示偶数时
if (left === right || right.next === left) stop = true
if (!stop) {
// 交换首尾的值
[left.val, right.val] = [right.val, left.val]
// left我们一直是引用外部的,所以这个修改是全局的
// 而right作为栈元素,函数回溯时,就会使用当时的值,就能模拟链表后退
left = left.next
}
}
recurseAndReverse(right, m, n)
return head
}
这个写法看起来很难懂,所以会让人觉得好像很厉害,如果我换一种表达,你会觉得这种写法简直就是智障
就是:我们把m~n里数都取出来放入栈中,然后我们再不断的出栈把数依次从从m开始放入,至到n
var reverseBetween = function (head, m, n) {
let cur = head
let prev = null
while (m > 1) {
prev = cur
cur = cur.next
m--; n--;
}
let stack = []
while (n--) {
stack.push(cur.val)
cur = cur.next
}
cur = prev ? prev.next : head
while (stack.length) {
cur.val = stack.pop()
cur = cur.next
}
return head
}
是不是觉得这种方法挺弱智的,就是交换节点的值,而不是改变节点
而上面那个你看不懂的,递归的代码本质就是这么弱智,只不过他的栈是函数栈 ,存储的是节点,而不是存储值
那为什么是存储节点不存储值,是因为智障,因为我们在出栈的时候,可以直接把值放入节点中,智障的存储节点,在放值的时候还需要调用节点.val这样先获取值再存入
那这么智障的写法有什么好处吗?秀呀!秀到别人都看不懂,其实本质就是一个栈
var reverseBetween = function (head, m, n) {
if (!head) return null
let [left, right] = [head, head]
let stop = false
let recurseAndReverse = (right, m, n) => {
if (n === 1) return
right = right.next
if (m > 1) left = left.next
recurseAndReverse(right, m - 1, n - 1)
if (left === right || right.next === left) stop = true
if (!stop) {
[left.val, right.val] = [right.val, left.val]
left = left.next
}
}
recurseAndReverse(right, m, n)
return head
}
明确
left是获取外部函数的,而right是在函数内部的,故每次函数栈里的right是不一样的
算法
- 我们定义一个递归函数用于反转给定链表的一部分。
- 将函数记为
recurse。该函数使用三个参数:m为反转的起点,n为反转的终点, 以及从第n个结点开始,随着递归回溯过程向后移动的指针right。不清楚的话,可以参考后文的示意图。 - 此外,我们还有一个指针
left,它从第m个结点开始向前移动。在Python中, 我们需要一个全局变量,值随着递归的进行而改变。在其他函数调用造成的变化可以持续的编程语言中,可以考虑将该指针加为函数recurse\的一个变量。 - 在递归调用中,给定
m,n,和right, 首先判断n = 1。 若判断为真, 则结束。 - 于是,当
n的值达到 1 时,我们便回溯。这时,right指针在我们要反转的子链表结尾,left到达了字列表的开头。于是,我们置换数据,并将left指针前移:left = left.next。我们需要此变化在回溯过程中保持。 - 自此,每当我们回溯时,
right指针向后移一位。这就是前文所说的模拟。通过回溯模拟向后移动。 - 当
right == left或者right.next == left时停止交换。当子链表的长度为奇数时,情况为前者;当子链表长度为偶数时为后者。我们使用一个全局 boolean 变量 flag 来停止交换。
下面是一系列整个算法的示意图,希望能够帮助你理解清楚。

这是递归过程的第一步。给定所用链表,left 和 right 指针从链表的 head 开始。第一步是以更新过的 m 和 n 进行递归调用,换而言之,它们的值各自减 1。此外,left 和 right 指针向前移动一位。

接下来的两步展示了 left 和 right 指针在链表中的移动。注意到在第二步之后,left 指针抵达了目标位置。因此,后续不再移动。从现在起,只有 right 指针继续移动,直到抵达结点 6。

如你所见,在第五步之后,两个指针均抵达了目标位置,可以开始进行回溯。我们不再继续递归。回溯过程中的操作是交换 left 和 right 结点的数据。

如你所见,在第三步(回溯)之后,right 指针 穿过了 left 指针,此时已经完成了要求部分链表的反转。结果是 [7 → 9 → 8 → 1 → 10 → 2 → 6]。 于是不再进行数据交换,在代码中,我们使用全局 boolean 变量 flag 来停止数据交换。不能直接跳出递归。
复杂度分析
-
时间复杂度: O(N)
对每个结点最多处理两次。一次是递归过程,一次是在回溯过程.在回溯的过程中,我们只回溯了一半的节点就完成全部交换,但总复杂度还是 O(N)。
-
空间复杂度: 最坏情况下为 O(N)。
在最坏的情况下,我们需要反转整个链表。这是此时递归栈的大小。