学习编程语言,我们学习什么

604 阅读4分钟

编程语言种类繁多,很多时候程序员都要去学习一门门新的语言,在这个过程中我有很大的疑问,掌握一门编程语言最重要的是掌握哪些内容,有没有一套通用的方法论。结合自己有限的实践经验,我总结了一些学习语言路径,希望和大家交流。

学习编程语言路径.png

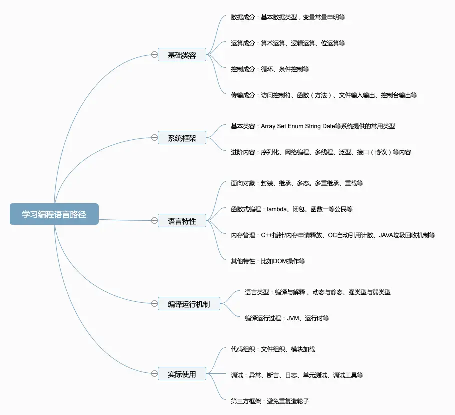
基础类容

不管是什么语言,基础类容基本不变,包括:数据、运算、控制和传输。这一部分一般可以快速学会,需要注意的是通常有差异的部分,比如变量常量申明,作用于范围;访问控制字符;修饰符含义;函数的表达和调用等。

系统框架

为了方便程序员编程,每个语言都会提供系统库。包括数组、集合、日期、字符串等常用的基础类容,以及我们如果想实战就必须接触到的一些UI、序列化、网络编程、多线程、数据库层方面的类容。我认为这一部分常用的类必须学习,其他实战的类或库可以再实际使用的时候再深入学习。

语言特性

每一种语言的诞生都是为了解决某些问题,所以一个程序必然有优点也有缺点,这就是语言的特性,我认为一个编程语言的精髓在于其特性,因此学习这些语言特性是重中之重。

一般而言,一个语言肯定是使用某一种编程范式作为主要编程思想。比如面向对象语言,我们一定会关注封装、继承和多态三种特征如何实现。也会关注一些特殊的比如多重继承、重载,以及为了实现面向对象特征而引入的一些抽象类、接口、泛型、协议等理念。还有构造析构过程,面向对象的底层实现等。

函数式编程的函数一等公民思想,很多面向对象语言也引入了函数式的使用,以及由函数式而引出的响应式编程等。

学习C++就必须学习指针、引用、内存申请和释放。很多语言帮助程序员管理内存,不需要程序员手动去编写这部分内容。但是我认为了解掌握一个语言在这方面的处理和实现还是很重要的。

其他的还有不同语言的特有特性,比如JavaScript的DOM操作等。

编译运行

使用一种语言我们有必要知道他是什么类型的语言。编译、解释或者脚本语言,动态或者静态类型语言,强类型与弱类型语言等等。

编译运行过程也是我们必须了解的,比如使用什么编译器编译运行的。由此引出来的一些内容:JVM,中间字节码,OC的运行时,指令集等概念。

实际使用

学习一门语言最终的目的就是使用其解决实际问题,编出可执行程序。除了学习上面提及的系统框架的一些进阶类容,还要掌握代码文件组织、模块加载、库管理类容。异常处理的相关知识,以及有必要学习一些第三方库以快速开发,避免重复造轮子。

总结

基本路径就是上述按步骤过来,有一些在最开始也不需要特别深入,比如编译运行机制部分,还有一些可以边写程序边学习比如一些比较复杂的系统库和第三方库。由于本人也没有深入学习多种语言,所以总结起来还是不够充分和细致,只能说提供一个入门路径分享。一般深入学习五六种不同类型语言之后,再去学习程序语言设计相关知识和原理,相信会对编程语言理解有一个质的飞跃,之后再接触新的编程语言应该可以信手拈来。这作为一个目标而努力吧。