Android 面试必备 - http 与 https 协议

1,208 阅读4分钟

前言

在讲解 http 与 https 之间的区别之前,我么先来看一下一个常见的面试问题。

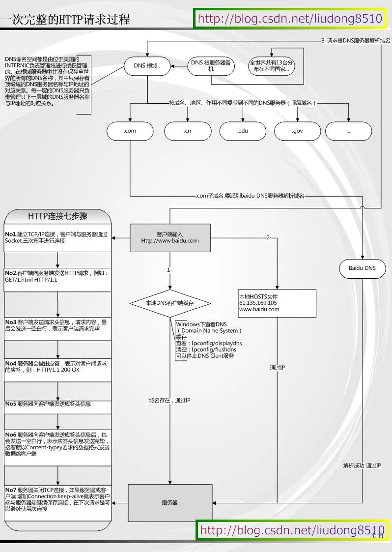
一次完整的 http 协议请求过程是怎样的

image

该图片出自 博客

Http协议的主要特点

  1. 支持客户/服务器模式
  2. 简单快速:客户向服务端请求服务时,只需传送请求方式和路径。
  3. 灵活:允许传输任意类型的数据对象。由Content-Type加以标记。
  4. 无连接:每次响应一个请求,响应完成以后就断开连接。
  5. 无状态:服务器不保存浏览器的任何信息。每次提交的请求之间没有关联。

怎么理解HTTP协议是无状态的无连接的的协议?

非持续性和持续性

HTTP1.0默认非持续性;HTTP1.1默认持续性

持续性:浏览器和服务器建立TCP连接后,可以请求多个对象

非持续性:浏览器和服务器建立TCP连接后,只能请求一个对象

非流水线和流水线

类似于组成里面的流水操作

  • 流水线:不必等到收到服务器的回应就发送下一个报文。
  • 非流水线:发出一个报文,等到响应,再发下一个报文。类似TCP。

http 各个版本之间的区别

1.0 与 1.1

  • http1.0一次只能处理一个请求,不能同时收发数据
  • http1.1可以处理多个请求,能同时收发数据
  • http1.1增加可更多字段,如cache-control,keep-alive.

2.0

  • http 2.0采用二进制的格式传送数据,不再使用文本格式传送数据
  • http2.0对消息头采用hpack压缩算法,http1.x的版本消息头带有大量的冗余消息
  • http2.0 采用多路复用,即用一个tcp连接处理所有的请求,真正意义上做到了并发请求,流还支持优先级和流量控制(HTTP/1.x 虽然通过 pipeline也能并发请求,但是多个请求之间的响应会被阻塞的,所以 pipeline 至今也没有被普及应用,而 HTTP/2 做到了真正的并发请求。同时,流还支持优先级和流量控制。)
  • http2.0支持server push,服务端可以主动把css,jsp文件主动推送到客户端,不需要客户端解析HTML,再发送请求,当客户端需要的时候,它已经在客户端了。

POST和GET的区别

Post一般用于更新或者添加资源信息 Get一般用于查询操作,而且应该是安全和幂等的
Post更加安全 Get会把请求的信息放到URL的后面
Post传输量一般无大小限制 Get不能大于2KB
Post执行效率低 Get执行效率略高

为什么POST效率低,Get效率高

  • Get将参数拼成URL,放到header消息头里传递
  • Post直接以键值对的形式放到消息体中传递。
  • 但两者的效率差距很小很小

Https

HTTPS相当于HTTP的安全版本了,是在http的基础之上加上ssl(Secure Socket Layer)

  • 端口号是443
  • 是由SSL+Http协议构建的可进行加密传输、身份认证的网络协议。

https在客户端(浏览器)与服务端(网站)传输加密的数据大概经历一下流程

  1. 客户端将自己的has算法和加密算法发给服务器
  2. 服务器接收到客户端发来的加密算法和has算法,取出自己的加密算法与has算法,并将自己的身份信息以证书的形式发送给客户端,该证书信息包括公钥,网站地址,预计颁发机构等
  3. 客户端收到服务器发来的证书(即公钥),开始验证证书的合法性,如果证书信任,则生成一串随机的字符串数字作为私钥,并将私钥(密文)用证书(服务器的公钥)进行加密,发送给服务器
  4. 服务器收到客户端发来的数据之后,通过服务器自己的私钥进行解密客户端发来的数据(客户端的私钥),(这样双方都拥有私钥)再进行hash检验,如果结果一致,则将客户端发来的字符串(第3个步骤发送过来的字符串)通过加密发送给客户端
  5. 客户端解密,如果一致的话,就使用之前客户端随机生成的字符串进行对称加密算法进行加密

image


推荐阅读

聊一聊 Android 中巧妙的位操作

二分查找的相关算法题

快速排序的相关算法题(java)

Android 面试必备 - 计算机网络基本知识(TCP,UDP,Http,https)

360面试总结(Android)

Android 技术人(stormjun94)

扫一扫,欢迎关注我的公众号 stormjun94。如果你有好的文章,也欢迎你的投稿。