synchronized





synchronized 底层实现原理




















package com.interview.javabasic.thread;
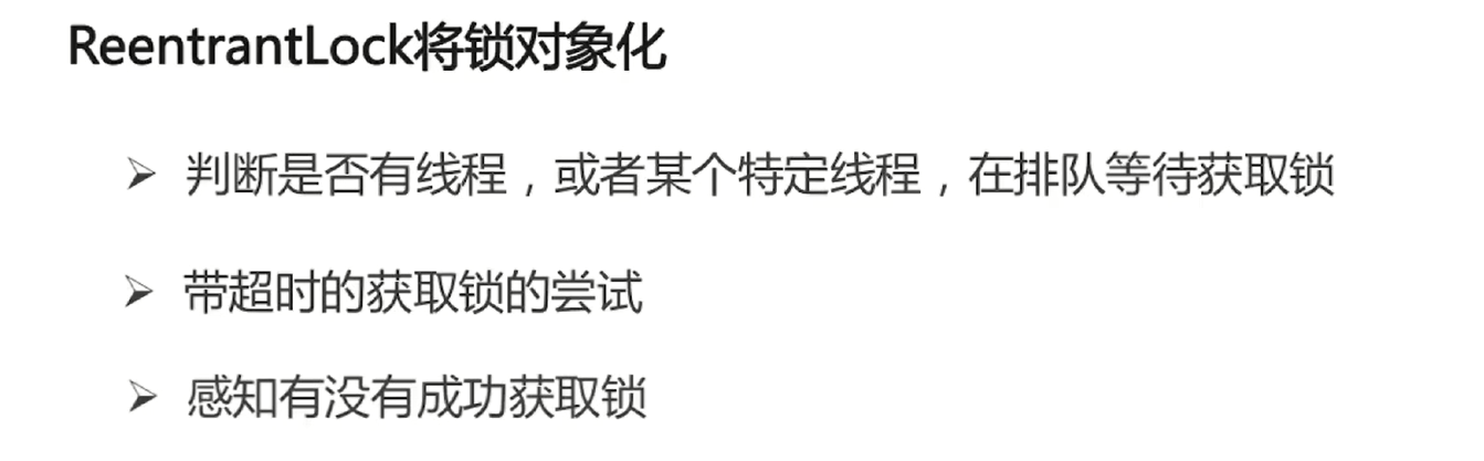
import java.util.concurrent.locks.ReentrantLock;
public class ReentrantLockDemo implements Runnable{
private static ReentrantLock lock = new ReentrantLock(false);// 这里 false 就是非公平 true就是公平
@Override
public void run(){
while (true){
try{
lock.lock();
System.out.println(Thread.currentThread().getName() + " get lock");
Thread.sleep(1000);
} catch (Exception e){
e.printStackTrace();
} finally {
lock.unlock();
}
}
}
public static void main(String[] args) {
ReentrantLockDemo rtld = new ReentrantLockDemo();
Thread thread1 = new Thread(rtld);
Thread thread2 = new Thread(rtld);
thread1.start();
thread2.start();
}
}


unsafe 不安全的后门方法

















CAS Compare and Swap





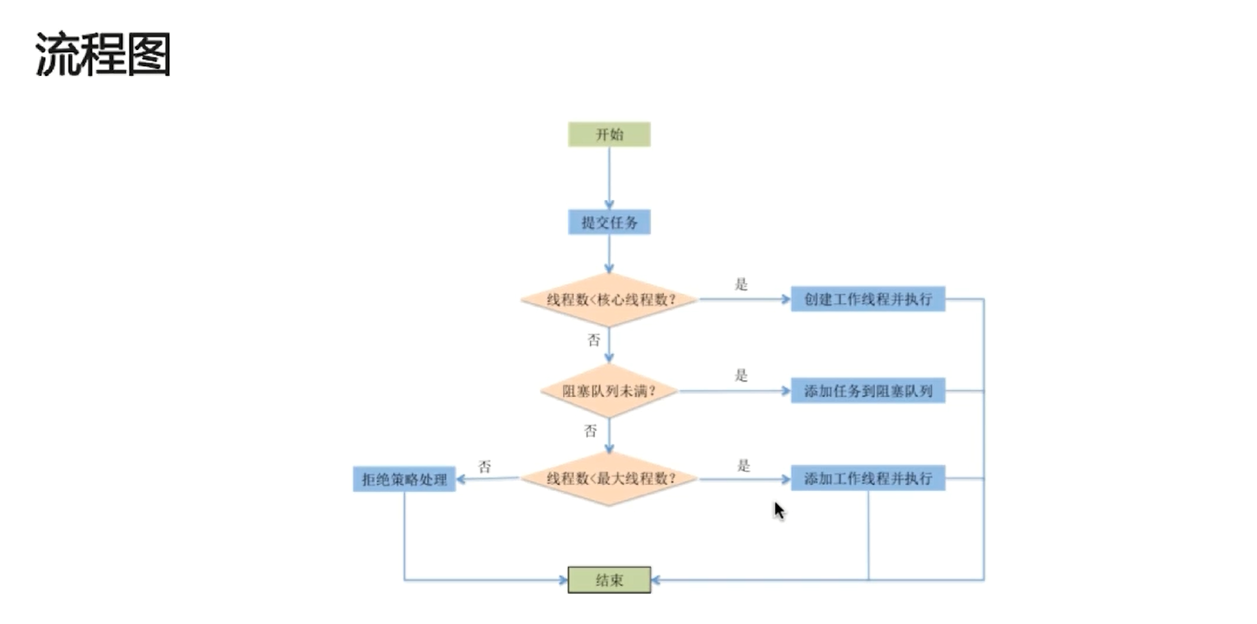
java 线程池













