给Java开发者的RocketMQ详解(发送与高可用设计)

5,475 阅读15分钟

image

前言

本文的目的:

1.同步发送和异步发送原理解析

2.浅谈RocketMQ的架构设计

目录

RocketMQ是什么?

Apache RocketMQ is a distributed messaging and streaming platform with low latency, high performance and reliability, trillion-level capacity and flexible scalability.

Apache RocketMQ 是一个分布式消息传递和流媒体平台,具有低延迟,高性能和可靠性,万亿级容量和灵活的可扩展性。

官方core图

  • 是一个队列模型的消息中间件,具有高性能、高可靠、高实时、分布式特点。
  • Producer、Consumer队列都可以分布式。
  • Producer向一些队列轮流发送消息,队列集合称为Topic,Consumer如果做广播消费,则一个consumer实例消费这个Topic对应的所有队列,如果做集群消费,则多个Consumer实例平均消费这个topic对应的队列集合。
  • 能够保证严格的消息顺序
  • 提供丰富的消息拉取模式
  • 高效的订阅者水平扩展能力
  • 实时的消息订阅机制
  • 亿级消息堆积能力
  • 较少的依赖

RocketMQ好在哪

高可用、高性能

原理简析和API介绍(发送篇)

DefaultMQProducer producer = new DefaultMQProducer("SYNC_PRODUCER_GROUP");
// 设置NameServer地址
producer.setNamesrvAddr("localhost:9876");
// 只需要在发送前初始化一次
producer.start();
// 构建消息实体
Message msg = new Message("SYNC_MSG_TOPIC", "TagA", ("Hello RocketMQ ").getBytes(RemotingHelper.DEFAULT_CHARSET));
// 发送同步消息
SendResult sendResult = producer.send(msg);

producer.start启动都做了哪些重要的事情

流程图

start流程

启动机制

checkConfig 配置检查

主要校验producerGroup属性是否满足
  • changeInstanceNameToPID 生成pid
  • getAndCreateMQClientInstance
创建MQClientlnstance实例

MQClientlnstance封装了RocketMQ网络处理API,是消息生产者( Producer)、消息消费者(Consumer)与NameServer、Broker打交道的网络通道
  • registerProducer注册producer
将当前生产者加入到MQClientlnstance管理中,方便后续调用网络请求、进行心跳检测等
  • mQClientFactory.start() 通过mQClient工厂去启动各项服务
public void start() throws MQClientException {
    synchronized (this) {
        switch (this.serviceState) {
            case CREATE_JUST:
                this.serviceState = ServiceState.START_FAILED;
                // If not specified,looking address from name server
                if (null == this.clientConfig.getNamesrvAddr()) {
                    this.mQClientAPIImpl.fetchNameServerAddr();
                }
                // Start request-response channel
                this.mQClientAPIImpl.start();
                // Start various schedule tasks
                this.startScheduledTask();
                // Start pull service
                this.pullMessageService.start();
                // Start rebalance service
                this.rebalanceService.start();
                // Start push service
                this.defaultMQProducer.getDefaultMQProducerImpl().start(false);
                log.info("the client factory [{}] start OK", this.clientId);
                this.serviceState = ServiceState.RUNNING;
                break;
            case RUNNING:
                break;
            case SHUTDOWN_ALREADY:
                break;
            case START_FAILED:
                throw new MQClientException("The Factory object[" + this.getClientId() + "] has been created before, and failed.", null);
            default:
                break;
        }
    }
}

这块做的事情有点多 首先 this.mQClientAPIImpl.start()

 org.apache.rocketmq.remoting.netty.NettyRemotingClient#start
 
 通过romoting (netty客户端的实现)去建立连接 (反正这块可以理解为通过这个操作,可以服务通信了)

再者我们了解下startScheduledTask大心脏

private void startScheduledTask() {
    // 定时校验nameSrv 保证地址不为空来维持后续服务的可用性
    if (null == this.clientConfig.getNamesrvAddr()) {
        this.scheduledExecutorService.scheduleAtFixedRate(new Runnable() {

            @Override
            public void run() {
                try {
                    MQClientInstance.this.mQClientAPIImpl.fetchNameServerAddr();
                } catch (Exception e) {
                    log.error("ScheduledTask fetchNameServerAddr exception", e);
                }
            }
        }, 1000 * 10, 1000 * 60 * 2, TimeUnit.MILLISECONDS);
    }
    // 定时刷新topic路由信息到客户端实例上
    this.scheduledExecutorService.scheduleAtFixedRate(new Runnable() {

        @Override
        public void run() {
            try {
                MQClientInstance.this.updateTopicRouteInfoFromNameServer();
            } catch (Exception e) {
                log.error("ScheduledTask updateTopicRouteInfoFromNameServer exception", e);
            }
        }
    }, 10, this.clientConfig.getPollNameServerInterval(), TimeUnit.MILLISECONDS);
    // 定时清理离线的broker 并发送心跳保活
    this.scheduledExecutorService.scheduleAtFixedRate(new Runnable() {

        @Override
        public void run() {
            try {
                MQClientInstance.this.cleanOfflineBroker();
                MQClientInstance.this.sendHeartbeatToAllBrokerWithLock();
            } catch (Exception e) {
                log.error("ScheduledTask sendHeartbeatToAllBroker exception", e);
            }
        }
    }, 1000, this.clientConfig.getHeartbeatBrokerInterval(), TimeUnit.MILLISECONDS);
    // 定时获取所有消费进度
    this.scheduledExecutorService.scheduleAtFixedRate(new Runnable() {

        @Override
        public void run() {
            try {
                MQClientInstance.this.persistAllConsumerOffset();
            } catch (Exception e) {
                log.error("ScheduledTask persistAllConsumerOffset exception", e);
            }
        }
    }, 1000 * 10, this.clientConfig.getPersistConsumerOffsetInterval(), TimeUnit.MILLISECONDS);
    // 定时调整线程池
    this.scheduledExecutorService.scheduleAtFixedRate(new Runnable() {

        @Override
        public void run() {
            try {
                MQClientInstance.this.adjustThreadPool();
            } catch (Exception e) {
                log.error("ScheduledTask adjustThreadPool exception", e);
            }
        }
    }, 1, 1, TimeUnit.MINUTES);
}

接着启动了拉取消息服务

通过pullRequestQueue队列来维护拉取的消息

this.rebalanceService.start

内部定时轮询做负载均衡
  • sendHeartbeatToAllBrokerWithLock
给所有broker发送心跳并且加锁
  • registerShutDownHook
注册相关的shutDown钩子

小结

start()的流程主要步骤

  • nameSrv寻址
  • 定时任务:更新路由信息,清理broker,发送心跳保活
  • 负载均衡:通过Round-Robin负载均衡算法,轮询topic下的所有队列来实现发送方的负载均衡

同步发送

同步发送流程图

同步发送流程绿色块的是核心步骤,主要围绕这几块核心阐述一下 这边就不贴具体的代码了 避免篇幅过长

tryToFindTopicPublishInfo查找消息路由

消息发送之前,首先需要获取主题的路由信息,只有获取了这些信息我们才知道消息 要发送到具体的 Broker节点

private TopicPublishInfo tryToFindTopicPublishInfo(final String topic) {
    // 从本地缓存读取尝试获取
    TopicPublishInfo topicPublishInfo = this.topicPublishInfoTable.get(topic);
    if (null == topicPublishInfo || !topicPublishInfo.ok()) {
        this.topicPublishInfoTable.putIfAbsent(topic, new TopicPublishInfo());
        // 通过topic获取配置
        this.mQClientFactory.updateTopicRouteInfoFromNameServer(topic);
        topicPublishInfo = this.topicPublishInfoTable.get(topic);
    }

    if (topicPublishInfo.isHaveTopicRouterInfo() || topicPublishInfo.ok()) {
        return topicPublishInfo;
    } else {
        // 如果没有获取到配置,通过默认的topic去找路由配置信息
        this.mQClientFactory.updateTopicRouteInfoFromNameServer(topic, true, this.defaultMQProducer);
        topicPublishInfo = this.topicPublishInfoTable.get(topic);
        return topicPublishInfo;
    }
}

步骤如下

imageudateTopicRoutelnfoFromNameServer这个方法的功能是消息生产者更新和维护路由缓存,其内部会对比路由信息和本地的缓存路由信息,以此判断是否需要更新路由信息

selectOneMessageQueue 选择消息队列来发消息

其实在这之前有行代码也值得关注一下 这块同步发送,mq本身是有个重试的次数可配置 默认x+1 然后根据发送的次数进行按需重试,如果失败就continue进入for循环

int timesTotal = communicationMode == CommunicationMode.SYNC ? 1 + this.defaultMQProducer.getRetryTimesWhenSendFailed() : 1;

然后我们具体看一下是这么去选择消息队列的

public MessageQueue selectOneMessageQueue(final TopicPublishInfo tpInfo, final String lastBrokerName) {
    //是否开启故障延时机制
    if (this.sendLatencyFaultEnable) {
        try {
            // 通过ThreadLocal保存上一次发送的消息队列下标
            int index = tpInfo.getSendWhichQueue().getAndIncrement();
            // 循环topic下所有的消息队列 确保所在Broker是正常的
            for (int i = 0; i < tpInfo.getMessageQueueList().size(); i++) {
                int pos = Math.abs(index++) % tpInfo.getMessageQueueList().size();
                if (pos < 0)
                    pos = 0;
                MessageQueue mq = tpInfo.getMessageQueueList().get(pos);
                // 判断当前消息队列是否可用
                if (latencyFaultTolerance.isAvailable(mq.getBrokerName())) {
                    if (null == lastBrokerName || mq.getBrokerName().equals(lastBrokerName))
                        return mq;
                }
            }

            final String notBestBroker = latencyFaultTolerance.pickOneAtLeast();
            int writeQueueNums = tpInfo.getQueueIdByBroker(notBestBroker);
            if (writeQueueNums > 0) {
                final MessageQueue mq = tpInfo.selectOneMessageQueue();
                if (notBestBroker != null) {
                    mq.setBrokerName(notBestBroker);
                    mq.setQueueId(tpInfo.getSendWhichQueue().getAndIncrement() % writeQueueNums);
                }
                return mq;
            } else {
                latencyFaultTolerance.remove(notBestBroker);
            }
        } catch (Exception e) {
            log.error("Error occurred when selecting message queue", e);
        }

        return tpInfo.selectOneMessageQueue();
    }

    return tpInfo.selectOneMessageQueue(lastBrokerName);
}

首先在一次消息发送过程中,可能会多次执行选择消息队列这个方法,lastBrokerName 就是上一次选择的执行发送消息失败的Broker.

第一次执行消息队列选择时,lastBrokerName为null,此时直接用sendWhichQueue自增再获取值,与当前路由表中消息队列个数取模,返回该位置的MessageQueue(selectOneMessageQueue()方法),如果消息发送再失败的话, 下次进行消息队列选择时规避上次 MesageQueue 所在的Broker,否则还是很有可能再次失败.

该算法在一次消息发送过程中能成功规避故障的Broker,但如果Broker若机,由于路由算法中的消息队列是按Broker排序的,如果上一次根据路由算法选择的是宕机的 Broker的第一个队列,那么随后的下次选择的是宕机Broker的第二个队列,消息发送很有可能会失败,再次引发重试,带来不必要的性能损耗,那么有什么方法在一次消息发送失败后,暂时将该Broker排除在消息队列选择范围外呢?或许有朋友会问,Broker不可用后路由信息中为什么还会包含该Broker的路由信息呢?其实这不难解释:首先, NameServer检测Broker是否可用是有延迟的,最短为一次心跳检测间隔(1Os);

其次,NameServer不会检测到Broker宕机后马上推送消息给消息生产者,而是消息生产者每隔30s更新一次路由信息,所以消息生产者最快感知Broker最新的路由信息也需要30s。 如果能引人一种机制,在Broker宕机期间,如果一次消息发送失败后,可以将该 Broker暂时排除在消息队列的选择范围中.

updateFaultItem 更新故障延迟机制

/**
 * 更新故障延迟
 *
 * @param brokerName
 * @param currentLatency
 * @param isolation
 */
public void updateFaultItem(final String brokerName, final long currentLatency, boolean isolation) {
    if (this.sendLatencyFaultEnable) {
        long duration = computeNotAvailableDuration(isolation ? 30000 : currentLatency);
        this.latencyFaultTolerance.updateFaultItem(brokerName, currentLatency, duration);
    }
}

/**
 * 计算不可用间隔时间
 *
 * @param currentLatency
 * @return
 */
private long computeNotAvailableDuration(final long currentLatency) {
    for (int i = latencyMax.length - 1; i >= 0; i--) {
        if (currentLatency >= latencyMax[i])
            return this.notAvailableDuration[i];
    }

    return 0;
}

如果isolation为true,则使用30s作为computeNotAvailableDuration方法的参数;

如果isolation为false,则使用本次消息发送时延作为 computeNotAvailableDuration方法的参数,那computeNotAvailableDuration的作用是计算因本次消息发送故障需要将Broker规避的时长,也就是接下来多久的时间内该 Broker将不参与消息发送队列负载.

具体算法:从latencyMax数组尾部开始寻找,找到第一个比currentLatency小的下标,然后从notAvailableDuration数组中获取需要规避的时长,该方法最终调用 LatencyFaultTolerance的updateFaultltem。

用法以及其注意事项

DefaultMQProducer producer = new DefaultMQProducer("SYNC_PRODUCER_GROUP");
    // 设置NameServer地址
    producer.setNamesrvAddr("localhost:9876");
    // 只需要在发送前初始化一次
    producer.start();
    for (int i = 0; i < 1; i++) {
        try {
            // 构建消息实体
            Message msg = new Message("SYNC_MSG_TOPIC", "TagA", ("Hello RocketMQ " + i).getBytes(RemotingHelper.DEFAULT_CHARSET));
            // 发送同步消息
            SendResult sendResult = producer.send(msg);
            System.out.printf("%s%n", sendResult);
        } catch (Exception e) {
            e.printStackTrace();
            Thread.sleep(1000);
        }
    }
producer.shutdown();
  • 首先很多时候我们的系统连sendResult的结果都不关心[也难怪,毕竟框架都是void方法],别跟我说正常情况不会失败,如果失败怎么办,会不会本地做的一些操作会造成脏数据。
  • send前业务方系统都应该做持久化操作,因为本身MQ故障的时候,损失是难以衡量的,为什么要持久化,持久化就是为了故障修复。

小结

    1. 消息队列负载机制

    producer发送消息前,优先从本地路由表中读取,没有就从Name Server获取路由信息,更新本地信息表,并且producer每隔30s从Name Server同步路由信息

    1. 消息发送异常机制

发送高可用的两个方式:重试机制故障规避机制

重试机制就是在发送失败时,x+1的重试次数,尽可能的保障能把消息成功发出去。

故障规避就是在消息发送过程中发现错误,那么就把这个broker加上规避时间,这段时间内都不会去选择这个broker发消息,提高发送消息的成功率。

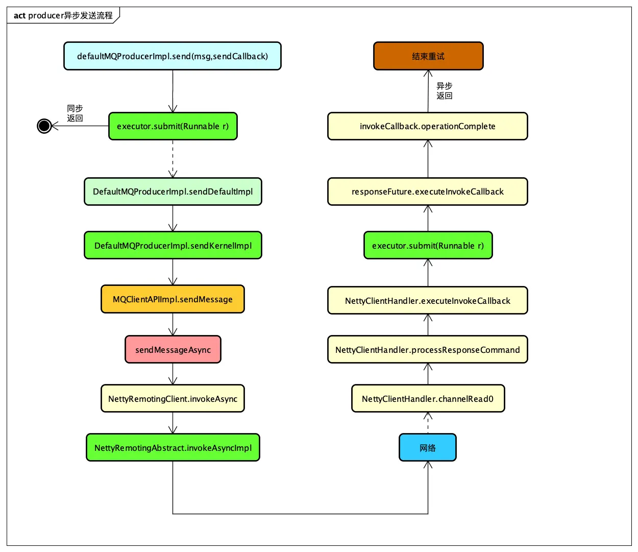
异步发送

流程图

RocketMQ异步回调机制

实现机制

  • 用于注册回调方法SendCallBack OnSuccess、OnException
  • MQClientAPIImpl.sendMessageAsync触发回调
  • 可配置一个特殊的线程池处理response或使用publicExecutor,当线程池拒绝任务,会在当前线程(defaultEventExecutorGroup)中执行回调
private void executeInvokeCallback(final ResponseFuture responseFuture) {
    boolean runInThisThread = false;
    // 这块执行的时候,优先去获取可配置的公用线程池,如果有可用的就使用,没有就跑在当前线程中
    ExecutorService executor = this.getCallbackExecutor();
    if (executor != null) {
        try {
            executor.submit(new Runnable() {
                @Override
                public void run() {
                    try {
                        responseFuture.executeInvokeCallback();
                    } catch (Throwable e) {
                        log.warn("execute callback in executor exception, and callback throw", e);
                    } finally {
                        responseFuture.release();
                    }
                }
            });
        } catch (Exception e) {
            runInThisThread = true;
            log.warn("execute callback in executor exception, maybe executor busy", e);
        }
    } else {
        runInThisThread = true;
    }

    if (runInThisThread) {
        try {
            responseFuture.executeInvokeCallback();
        } catch (Throwable e) {
            log.warn("executeInvokeCallback Exception", e);
        } finally {
            responseFuture.release();
        }
    }
}
  • 递归的调用sendMessageAsync重发消息
 int tmp = curTimes.incrementAndGet();
        if (needRetry && tmp <= timesTotal) {
            String retryBrokerName = brokerName;//by default, it will send to the same broker
            if (topicPublishInfo != null) { //select one message queue accordingly, in order to determine which broker to send
                MessageQueue mqChosen = producer.selectOneMessageQueue(topicPublishInfo, brokerName);
                retryBrokerName = mqChosen.getBrokerName();
            }
            String addr = instance.findBrokerAddressInPublish(retryBrokerName);
            log.info("async send msg by retry {} times. topic={}, brokerAddr={}, brokerName={}", tmp, msg.getTopic(), addr,
                    retryBrokerName);
            try {
                request.setOpaque(RemotingCommand.createNewRequestId());
                sendMessageAsync(addr, retryBrokerName, msg, timeoutMillis, request, sendCallback, topicPublishInfo, instance,
                        timesTotal, curTimes, context, producer);
            } catch (InterruptedException e1) {
                onExceptionImpl(retryBrokerName, msg, timeoutMillis, request, sendCallback, topicPublishInfo, instance, timesTotal, curTimes, e1,
                        context, false, producer);
            } catch (RemotingConnectException e1) {
                producer.updateFaultItem(brokerName, 3000, true);
                onExceptionImpl(retryBrokerName, msg, timeoutMillis, request, sendCallback, topicPublishInfo, instance, timesTotal, curTimes, e1,
                        context, true, producer);
            } catch (RemotingTooMuchRequestException e1) {
                onExceptionImpl(retryBrokerName, msg, timeoutMillis, request, sendCallback, topicPublishInfo, instance, timesTotal, curTimes, e1,
                        context, false, producer);
            } catch (RemotingException e1) {
                producer.updateFaultItem(brokerName, 3000, true);
                onExceptionImpl(retryBrokerName, msg, timeoutMillis, request, sendCallback, topicPublishInfo, instance, timesTotal, curTimes, e1,
                        context, true, producer);
            }
        } else {

            if (context != null) {
                context.setException(e);
                context.getProducer().executeSendMessageHookAfter(context);
            }

            try {
                sendCallback.onException(e);
            } catch (Exception ignored) {
            }
        }

这里很好理解:在remotingClient.invokeAsync这块有异常的话递归重试,并且规避不可用的broker

  • 异步发送的超时语义跟同步发送略有不同

  • 同步在哪里返回?

当前设计线程池提交任务的时候就返回了,是毕竟符合逻辑的; 但是对比4.2的老版本 是在NettyRemotingClient.invokeAsync返回的,严格意义来说 老版本这样设计就已经不能称为严格意义上的异步了;

  • 异步在哪里返回?
    • 请求返回 NettyClientHandler
    • 请求发送失败 ChannelFutureListener NettyRemotingAbstract#requestFail
    • 连接中断 NettyConnectManageHandler.close() NettyRemotingClient.NettyConnectManageHandler
    • 请求超时 NettyRemotingAbstract#scanResponseTable

用法

producer.send(msg, new SendCallback() {
    @Override
    public void onSuccess(SendResult sendResult) {
        countDownLatch.countDown();
        System.out.printf("%-10d OK %s %n", index, sendResult.getMsgId());
    }

    @Override
    public void onException(Throwable e) {
        countDownLatch.countDown();
        System.out.printf("%-10d Exception %s %n", index, e);
        e.printStackTrace();
    }
});

小结

  • 异步的出现就是为了系统的服务能快速响应,比如外卖:下单->结算-> 配送,我们只需要分别同步调用发送,关心对应的回调即可;

作为消息的发送方,如何做到消息不丢失

最多发送一次 最少发送一次 精确发送一次

    1. 首先发送方做持久化操作,防止MQ故障,导致消息都没走到MQ服务器;有了持久化,就方便应对故障修复;
    1. 调用发送api,同步返回的结果我们是需要关心的;
    1. 建议采用RocketMQ的事务消息,保障消息精确发送和正确消费

消息重试延伸

    1. 流控SYSTEM_BUSY不会重试,消息重试并不总会重试
    1. 是否重试次数越多越好?总超时时间=超时时间*(x+1)
    1. 超时可能发生在网络之前,尤其是用户自定义逻辑
    1. 故障延迟机制还可以用于分段流量控制和其他场景

消息存本地

  • 提高发消息的可靠性
  • 使用BerkeleyDB嵌入式KV数据库,消息存储在本地文件
  • 尽量减少对客户端的影响:严格控制存本地的条数和大小,提供异步写库
  • 用户交互:提供规则接口,用户可以自定义存本地规则和重新投递规则
  • 不保证消息一定不丢,但会在丢消息时通知用户并告知丢失的原因

高可用设计思考与拓展

RocketMQ系统架构图

image

  • producer去nameServer找broker 发消息到broker
  • consumer去nameServer找broker 从broker拉或接收消息
  • broker启动的时候注册读写队列相关基本信息,同时定时同步路由信息

多master部署,防止单点故障

namesrv怎么管理broker

  • broker启动往nameServer注册信息 org.apache.rocketmq.broker.BrokerController#doRegisterBrokerAll
private void doRegisterBrokerAll(boolean checkOrderConfig, boolean oneway,
    TopicConfigSerializeWrapper topicConfigWrapper) {
    List<RegisterBrokerResult> registerBrokerResultList = this.brokerOuterAPI.registerBrokerAll(
        this.brokerConfig.getBrokerClusterName(),
        this.getBrokerAddr(),
        this.brokerConfig.getBrokerName(),
        this.brokerConfig.getBrokerId(),
        this.getHAServerAddr(),
        topicConfigWrapper,
        this.filterServerManager.buildNewFilterServerList(),
        oneway,
        this.brokerConfig.getRegisterBrokerTimeoutMills(),
        this.brokerConfig.isCompressedRegister());
}

nameServer将broker丢过来的数据搞成自己维护的一套

  • 每个cluster有哪些broker set
  • 每个broker set包括哪些broker,brokerId和broker的ip:port
  • 每个broker的存活情况,根据每次broker上报来的信息,清除可能下线的broker
  • 每个topic的消息队列信息,几个读队列,几个写队列

producer发送消息的时候知道发送到哪一个broker(为什么是master)

消息冗余(主从结构),防止消息丢失

RocketMQ通过主从结构来实现消息冗余,master接收来自producer发送来的消息,然后同步消息到slave,根据master的role不同,同步的时机可分为两种不同的情况:

  • SYNC_MASTER:如果master是这种角色,每次master在将producer发送来的消息写入内存(磁盘)的时候会同步等待master将消息传输到slave
  • ASYNC_MASTER:这种角色下消息会异步复制到slave

ASYNC_MASTER同步数据到slave

  • salve连接到master,向master上报slave当前的offset
  • master收到后确认给slave发送数据的开始位置
  • master查询开始位置对应的MappedFIle
  • master将查找到的数据发送给slave
  • slave收到数据后保存到自己的CommitLog

SYNC_MASTER同步数据到slave

SYNC_MASTER和ASYNC_MASTER传输数据到salve的过程是一致的,只是时机上不一样。SYNC_MASTER接收到producer发送来的消息时候,会同步等待消息也传输到salve。

  • master将需要传输到slave的数据构造为GroupCommitRequest交给GroupTransferService
  • 唤醒传输数据的线程(如果没有更多数据需要传输的的时候HAClient.run会等待新的消息)
  • 等待当前的传输请求完成

可靠性

  • 所有发往broker的消息,有同步刷盘和异步刷盘机制,总的来说,可靠性非常高
  • 同步刷盘时,消息写入物理文件才会返回成功,因此非常可靠
  • 异步刷盘时,只有机器宕机,才会产生消息丢失,broker挂掉可能会发生,但是机器宕机崩溃是很少发生的,除非突然断电

拓展【RocketMQ是如何做到支撑每秒几十万高并发】

页缓存技术+磁盘顺序写

开始的mq架构直接写入磁盘

写入模型一直观感受,IO操作性能是比较低的

发现操作系统级别有个Page Cache[或 称OS Cache]的东西,

写入模型二基于ECS乞丐版linux环境测试 无cache写入和有cache 无cache写入cache写入

写入819M的操作,cache操作只需要7s 无cache操作就需要80s左右;更何况这是台烂机器的配置,好点的机器应该能相差个百倍;

所以如果按照第一个写入模型 如果写入1条耗时1ms => 1000/s 利用OS Cache的话 假设写入1条耗时0.01ms => 10w/s 这样一来每秒支持几十万已经初步实现

page cache了解链接

零拷贝技术

首先写的问题解决了,那么消费者怎么读,按照我们的经验肯定是缓存啊,那么来吧

读取模型一

数据源:磁盘读到缓存(OS cache) cache copy -> 进程缓存 -> cache copy -> SOCKET

其实性能已经可以了 但是多了两步不必要的拷贝 那么如果没有这两步拷贝是不是就无敌了呢 答案:是

于是引入了零拷贝技术

读取模型二不难理解对Socket缓存仅仅就是拷贝数据的描述符过去,然后数据就直接从os cache中发送到网卡上去了,这个过程大大的提升了数据消费时读取文件数据的性能

结语

若有缘下期见