LeetCode偶尔一题 —— 64. 最小路径和

299 阅读2分钟

题目描述

给定一个包含非负整数的 m x n 网格,请找出一条从左上角到右下角的路径,使得路径上的数字总和为最小。
说明:每次只能向下或者向右移动一步。 示例:

输入:
[
[1,3,1],
[1,5,1],
[4,2,1]
]
输出: 7
解释: 因为路径 1→3→1→1→1 的总和最小。

分析题目

递归

对于有些题目,如果我们一下子想不出来解题思路,其实可以稍微对它分析一下,那么自然就会找到解题的办法。
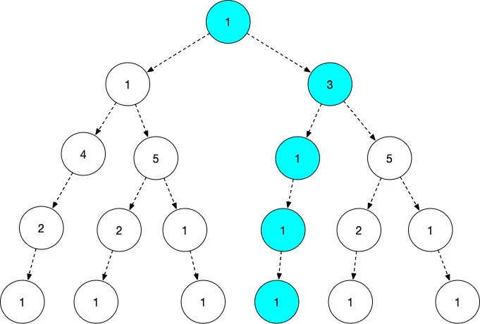
根据题中描述,我们知道每次只能向下或者向右移动一步,我们以此为依据画出示例中所有可能的路径👇

很明显这是一个树形结构,我们只要算出每个头结点叶子结点所经过的路径和,它们中最小的值就是题目中要求的最小路径和,因此我们可以尝试用深度优先搜索来解决它,第一版程序👇

var minPathSum = function (grid) {
    return dfs(0, 0)
    function dfs (i, j) {
        if (i === grid.length || j === grid[0].length) {
            return Number.MAX_SAFE_INTEGER
        }
        if (i === grid.length - 1 && j === grid[0].length - 1) {
            return grid[i][j]
        }
        return grid[i][j] + Math.min(dfs(i + 1, j), dfs(i, j + 1))
    }
}

动态规划

细心的你可能已经发现,这道题其实可以把它分解为一个个子问题,而我们只要解决了子问题,那么只要把子问题合并起来就能给出解。
怎么说呢?原题目让我们求到 grid[i][j] 的最小路径,那么我们只要找到 grid[i][j]上一个或者左一个中和它加起来最小的一个。换成代码也就是求👉 min = Math.min(grid[i][j] + grid[i - 1][j], gird[i][j] + grid[i][j-1])

具体实现如下👇

var minPathSum = function(grid) {
    let x = grid.length - 1, y = grid[0].length - 1
    for (let i = 0; i <= x; i++) {
        for (let j = 0; j <= y; j++) {
            let tmp = grid[i][j]
            if (j === 0) {
                if (i > 0) {
                    grid[i][j] = grid[i - 1][j] + tmp
                }
            } else {
                if (i > 0) {
                    grid[i][j] = Math.min(grid[i - 1][j] + tmp, grid[i][j - 1] + tmp)
                } else {
                    grid[i][j] = grid[i][j - 1] + tmp
                }
            }
        }
    }
    return grid[x][y]
};

原题地址: leetcode-cn.com/problems/mi… 代码不定时更新,欢迎 star 我的 repo

扫描下方的二维码或搜索「tony老师的前端补习班」关注我的微信公众号,那么就可以第一时间收到我的最新文章。