计算机如何从0发展而来

191 阅读7分钟
原文链接: mp.weixin.qq.com

前言

现代计算机已经发展的非常复杂,要理解计算机的运行原理都已经变得异常艰难,虽说我们无法亲自去制造他,但我们可以了解下计算机系统是怎么从0发展而来的。

逻辑门

逻辑门是计算机的基础元件,通过它可以完成逻辑运算(也称布尔运算),这类运算输入输出都只有0和1。

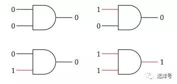
与门

执行“与”操作,两个输入一个输出,只有当两个输入都为1时输出才为1,其它情况都为0。

这里写图片描述

或门

执行“或”操作,两个输入一个输出,只要两个输入其中一个为1输出就为1。

这里写图片描述

非门

执行“非”操作,一个输入一个输出,取输入信号的对立信号。

这里写图片描述

通过以上三种基本的逻辑门就能实现所有逻辑运算,计算机的本质就是由这三种基本门实现,通过成千上万个逻辑门实现计算。

加法

加法是所有一切运算的基础,我们看怎么通过前面说到的逻辑门实现加法运算。计算机与人类的计算方式不同,人类常用十进制,而计算机擅长用二进制,计算机计算时以二进制进行。

异或门(XOR)由三种最基础的门组合得到,异或门结构如下。

image

简记为,

image

组合成半加器,如下,

image

记为,

image

半加器只能处理两个二进制一位数的相加,并且不能处理前面计算的进位。为了处理进位,可以将两个半加器和一个或门连接,组成全加器,如下,

image

全加器只能处理三个二进制一位数(其中一位是进位输入)的相加。如果要实现n位二进制数据的相加,就需要使用n个全加器连接起来。

之所以说加法是一切运算的基础,是因为数学家已经证明了能通过加法能实现其它运算,比如乘法、除法、平方、开方、对数等等。

机器指令

虽说有了逻辑运算已经能帮助人类完成计算了,但是人类直接这样使用是非常不友好而且低效的,比如要做(11+22+33)+(44+55)操作时,我们需要分别先输入三个数并相加,然后自己手动记录下中间结果,类似地需要将另外一个中间结果记录下来,然后再一次输入两个数执行加法运算。

为了让上述过程能自动化,人类搞来了内存,它可以用来存放数据,可以把内存看成很多块,每块都对应有一个地址,通过地址可以对数据进行存储、读取和修改。这里把相关数据都已放到内存中。

image
  • 读取000地址的数到加法器

  • 把001地址的数加到加法器

  • 把002地址的数加到加法器

  • 把加法器的数保存到003地址指向位置

  • 读取004地址的数到加法器

  • 把005地址的数加到加法器

  • 把加法器的数保存到006地址指向位置

  • 读取003地址的数到加法器

  • 把006地址的数加到加法器

  • 停止加法器。

这个过程涉及到四个操作,读取(load)、保存(store)、加(add)和停止(halt)。并且也可以对这些操作进行编码,比如可以分别用100、101、102、103表示。上述过程可用下面指令操作。

load 000add 001add 002store 003load 004add 005store 006load 003add 006halt

对应指令编码为,

100 000102 001102 002101 003...103

有了如上指令,将它们保存到内存中,这样计算机就能够一条条往下执行,不需要人工介入,直到运行到停止指令才结束,整个过程实现自动化。

以上以加法运算过程简单介绍指令运算过程,而真正的计算机需要更多的指令集,这也需要更多的硬件来支持。对于计算机系统的指令集的设计有两种思路:①设计精简的指令集,然后复杂的计算通过编程实现。②设计复杂的指令集,直接通过硬件实现复杂的指令,这种运算速度更快,但增加了硬件的复杂度和成本。

寄存器

实际硬件设计中,因为计算过程中经常涉及到一些常用的数进行操作,于是专门设计了寄存器用来对需要中转的数据进行暂存,这类暂存方式速度远超内存方式,速度很快以至于能够很好匹CPU的执行。类似于前面加法器将计算结果保存在加法器中。

下面两张图第一张体现不同存储直接的速度比较,第二张是一些指令例子。

这里写图片描述
这里写图片描述

编程语言

通过逻辑门的设计和并实现各类运算指令,这样一个计算机系统就设计完成了。计算机运行时就能通过读取存放在内存中的程序指令,然后执行各种计算和操作。

类似100 000的机器指令对于人类来说很难记住,于是就被编码成人类容易记住的形式,比如 load 000,即汇编语言。但汇编语言对人类可能还不够友好,比如下面,

image

左边的是高级语言C语言,而右边的是汇编语言,可以看到虽然汇编已经比机器语言方便很多了,但是如果比起高级语言,汇编还是太麻烦低效,这也是高级语言诞生的原因。

这样一来引入了高级语言,同时也需要额外的一个编译器将高级语言翻译成汇编语言。那么整个过程就为:高级语言->汇编语言->机器指令->CPU执行。

操作系统

从逻辑门到编程语言的计算机系统干的事都是计算,加减乘除等,假如单单只能用来做计算估计就不会有这么多人沉迷电脑,所以随着计算机的发展它有了屏幕,有了各种音频输入输出,有了键盘鼠标,这样计算机就能做更多事情,比如游戏电影。

给计算机系统增加了这么多设备,要与这些设备交互就需要各种驱动程序,为方便将它们连接起来协同工作,出现了操作系统,通过操作系统能将底层的硬件不同实现屏蔽掉,而且它还提供了很多的系统调用来实现各种功能。

image

总结

以上介绍了计算机的相关原理。从逻辑门到机器指令,再到寄存器,再到编程语言,最后到操作系统,计算机系统从0发展成如今超级复杂的系统。

-------------推荐阅读------------

我的开源项目汇总(机器&深度学习、NLP、网络IO、AIML、mysql协议、chatbot)

为什么写《Tomcat内核设计剖析》

2018汇总数据结构算法篇

2018汇总机器学习篇

2018汇总Java深度篇

2018汇总自然语言处理篇

2018汇总深度学习篇

2018汇总JDK源码篇

2018汇总Java并发核心篇

2018汇总读书篇