java集合类详解

157 阅读7分钟

前言

好记性不如烂笔头

平时也阅读源码,但是不做笔记,过些时候可能就记得不太清了,这里想做一下笔记,用来加深自己的印象,同时欢迎大家指正,促使共同进步

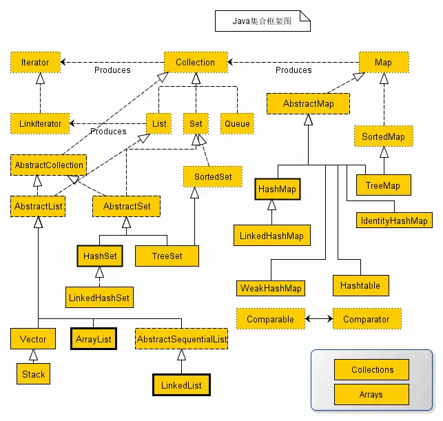
上述类图,点边框为接口类,比如Iterator,Collection,Map,List,Set,Queue等,短实线框为抽象类,比如AbstractCollection,AbstractSet,AbstractList,AbstractMap等,实线框的为实线类,比如HashMap,HashSet,TreeSet等。 从结构图上看,全图类都实现了Iterator接口 下面的分析基于1.8 util下的基础类

List

List集合包括List接口以及List接口的所有实现类。List集合具有以下特点:

集合中的元素允许重复 集合中的元素是有顺序的,各元素插入的顺序就是各元素的顺序 集合中的元素可以通过索引来访问或者设置

List接口常用的实现类有:ArrayList、LinkedList、Vector。

1.ArrayList ArrayList是一个其容量能够动态增长的动态数组。它继承了AbstractList,实现了List、RandomAccess, Cloneable, java.io.Serializable。 基本的ArrayList,长于随机访问元素,但是在List中间插入和移除元素时较慢。同时,ArrayList的操作不是线程安全的!一般在单线程中才使用ArrayList,而在多线程中一般使用Vector或者CopyOnWriteArrayList private static final long serialVersionUID = 8683452581122892189L;

/**
 * Default initial capacity.
 * 默认容量
 */
private static final int DEFAULT_CAPACITY = 10;

/**
 * Shared empty array instance used for empty instances.
 * 空数组
 */
private static final Object[] EMPTY_ELEMENTDATA = {};

/**
 * 默认空数组
 */
private static final Object[] DEFAULTCAPACITY_EMPTY_ELEMENTDATA = {};

/**
 * 用于保存ArrayList中数据的数组
 */
transient Object[] elementData; // non-private to simplify nested class access

/**
 * The size of the ArrayList (the number of elements it contains).
 *ArrayList中所包含元素的个数
 * @serial
 */
private int size;

/**
 */
public ArrayList(int initialCapacity) {
    if (initialCapacity > 0) {
        this.elementData = new Object[initialCapacity];
    } else if (initialCapacity == 0) {
        this.elementData = EMPTY_ELEMENTDATA;
    } else {
        throw new IllegalArgumentException("Illegal Capacity: "+
                                           initialCapacity);
    }
}


public ArrayList() {
    this.elementData = DEFAULTCAPACITY_EMPTY_ELEMENTDATA;
}


public ArrayList(Collection<? extends E> c) {
    elementData = c.toArray();
    if ((size = elementData.length) != 0) {
        // c.toArray might (incorrectly) not return Object[] (see 6260652)
        if (elementData.getClass() != Object[].class)
            elementData = Arrays.copyOf(elementData, size, Object[].class);
    } else {
        // replace with empty array.
        this.elementData = EMPTY_ELEMENTDATA;
    }
}

/**
 * 将此 ArrayList 实例的容量调整为列表的当前大小(实际元素个数)
 */
public void trimToSize() {
    modCount++;
    if (size < elementData.length) {
        elementData = (size == 0)
          ? EMPTY_ELEMENTDATA
          : Arrays.copyOf(elementData, size);
    }
}

/**
 * 增加list实例的容量,以确保他至少能够容纳最小容量参数说指的元素数
 */
public void ensureCapacity(int minCapacity) {
    int minExpand = (elementData != DEFAULTCAPACITY_EMPTY_ELEMENTDATA)
        // any size if not default element table
        ? 0
        // larger than default for default empty table. It's already
        // supposed to be at default size.
        : DEFAULT_CAPACITY;
    //大于10
    if (minCapacity > minExpand) {
        ensureExplicitCapacity(minCapacity);
    }
}

private void ensureCapacityInternal(int minCapacity) {
    if (elementData == DEFAULTCAPACITY_EMPTY_ELEMENTDATA) {
        minCapacity = Math.max(DEFAULT_CAPACITY, minCapacity);
    }

    ensureExplicitCapacity(minCapacity);
}

private void ensureExplicitCapacity(int minCapacity) {
    modCount++;

    // overflow-conscious code
    if (minCapacity - elementData.length > 0)
        grow(minCapacity);
}

private static final int MAX_ARRAY_SIZE = Integer.MAX_VALUE - 8;

/**
 * Increases the capacity to ensure that it can hold at least the
 * number of elements specified by the minimum capacity argument.
 *
 * @param minCapacity the desired minimum capacity
 */
private void grow(int minCapacity) {
    // overflow-conscious code
    int oldCapacity = elementData.length;
    //1.5倍增加
    int newCapacity = oldCapacity + (oldCapacity >> 1);
    if (newCapacity - minCapacity < 0)
        newCapacity = minCapacity;
    if (newCapacity - MAX_ARRAY_SIZE > 0)
        newCapacity = hugeCapacity(minCapacity);
    // minCapacity is usually close to size, so this is a win:
    elementData = Arrays.copyOf(elementData, newCapacity);
}

private static int hugeCapacity(int minCapacity) {
    if (minCapacity < 0) // overflow
        throw new OutOfMemoryError();
    return (minCapacity > MAX_ARRAY_SIZE) ?
        Integer.MAX_VALUE :
        MAX_ARRAY_SIZE;
}

/**
 * Returns the number of elements in this list.
 *
 * @return the number of elements in this list
 */
public int size() {
    return size;
}

/**
 * Returns <tt>true</tt> if this list contains no elements.
 *
 * @return <tt>true</tt> if this list contains no elements
 */
public boolean isEmpty() {
    return size == 0;
}


public boolean contains(Object o) {
    return indexOf(o) >= 0;
}

/**
 * 返回首次出现指定元素的索引,如果没有则返回-1
 */
public int indexOf(Object o) {
    if (o == null) {
        for (int i = 0; i < size; i++)
            if (elementData[i]==null)
                return i;
    } else {
        for (int i = 0; i < size; i++)
            if (o.equals(elementData[i]))
                return i;
    }
    return -1;
}

/**
 * 返回最后一次出现的指定元素的索引如果没有则返回-1
 */
public int lastIndexOf(Object o) {
    if (o == null) {
        for (int i = size-1; i >= 0; i--)
            if (elementData[i]==null)
                return i;
    } else {
        for (int i = size-1; i >= 0; i--)
            if (o.equals(elementData[i]))
                return i;
    }
    return -1;
}

/**
 *  返回实例的浅表副本
 *
 */
public Object clone() {
    try {
        ArrayList<?> v = (ArrayList<?>) super.clone();
        // 将当前ArrayList的全部元素拷贝到v中
        v.elementData = Arrays.copyOf(elementData, size);
        v.modCount = 0;
        return v;
    } catch (CloneNotSupportedException e) {
        // this shouldn't happen, since we are Cloneable
        throw new InternalError(e);
    }
}

/**
 * 按适当顺序(从第一个到最后一个元素)返回包含此列表中所有元素的数组
 */
public Object[] toArray() {
    return Arrays.copyOf(elementData, size);
}

/**
 * 返回ArrayList的模板数组。所谓模板数组,即可以将T设为任意的数据类型
 */
@SuppressWarnings("unchecked")
public <T> T[] toArray(T[] a) {
    if (a.length < size)
        // Make a new array of a's runtime type, but my contents:
        return (T[]) Arrays.copyOf(elementData, size, a.getClass());
    System.arraycopy(elementData, 0, a, 0, size);
    if (a.length > size)
        a[size] = null;
    return a;
}

// Positional Access Operations

@SuppressWarnings("unchecked")
E elementData(int index) {
    return (E) elementData[index];
}

/**
 *  位置访问操作
 */
public E get(int index) {
    rangeCheck(index);

    return elementData(index);
}

/**
 *用指定的元素替代ArrayList中指定位置上的元素,并返回替代前的元素
 */
public E set(int index, E element) {
    rangeCheck(index);

    E oldValue = elementData(index);
    elementData[index] = element;
    return oldValue;
}

/**
 *将指定的元素添加到ArrayList的尾部
 */
public boolean add(E e) {
    ensureCapacityInternal(size + 1);  // Increments modCount!!
    elementData[size++] = e;
    return true;
}

/**
 *将指定的元素插入ArrayList中的指定位置
 */
public void add(int index, E element) {
    rangeCheckForAdd(index);

    ensureCapacityInternal(size + 1);  // Increments modCount!!
    System.arraycopy(elementData, index, elementData, index + 1,
                     size - index);
    elementData[index] = element;
    size++;
}

/**
 * 移除ArrayList中指定位置上的元素,并返回该位置上的元素
 */
public E remove(int index) {
    rangeCheck(index);

    modCount++;
    E oldValue = elementData(index);

    int numMoved = size - index - 1;
    if (numMoved > 0)
        System.arraycopy(elementData, index+1, elementData, index,
                         numMoved);
    elementData[--size] = null; // clear to let GC do its work

    return oldValue;
}

/**
 *移除ArrayList中首次出现的指定元素(如果存在则移除并返回true,否则返回false)
 */
public boolean remove(Object o) {
    if (o == null) {
        for (int index = 0; index < size; index++)
            if (elementData[index] == null) {
                fastRemove(index);
                return true;
            }
    } else {
        for (int index = 0; index < size; index++)
            if (o.equals(elementData[index])) {
                fastRemove(index);
                return true;
            }
    }
    return false;
}

/*
 * 私有方法,用于快速移除
 */
private void fastRemove(int index) {
    modCount++;
    int numMoved = size - index - 1;
    if (numMoved > 0)
        System.arraycopy(elementData, index+1, elementData, index,
                         numMoved);
    elementData[--size] = null; // clear to let GC do its work
}

/**
  *移除ArrayList中的所有元素
 */
public void clear() {
    modCount++;

    // clear to let GC do its work
    for (int i = 0; i < size; i++)
        elementData[i] = null;

    size = 0;
}

/**
 * 将该 collection 中的所有元素添加到ArrayList的尾部
 */
public boolean addAll(Collection<? extends E> c) {
    Object[] a = c.toArray();
    int numNew = a.length;
    ensureCapacityInternal(size + numNew);  // Increments modCount
    System.arraycopy(a, 0, elementData, size, numNew);
    size += numNew;
    return numNew != 0;
}

/**
  *从指定的位置开始,将指定 collection 中的所有元素插入到ArrayList中
 */
public boolean addAll(int index, Collection<? extends E> c) {
    rangeCheckForAdd(index);

    Object[] a = c.toArray();
    int numNew = a.length;
    ensureCapacityInternal(size + numNew);  // Increments modCount

    int numMoved = size - index;
    if (numMoved > 0)
        System.arraycopy(elementData, index, elementData, index + numNew,
                         numMoved);

    System.arraycopy(a, 0, elementData, index, numNew);
    size += numNew;
    return numNew != 0;
}

/**
  * 移除列表中索引在 fromIndex(包括)和 toIndex(不包括)之间的所有元素
 */
protected void removeRange(int fromIndex, int toIndex) {
    modCount++;
    int numMoved = size - toIndex;
    System.arraycopy(elementData, toIndex, elementData, fromIndex,
                     numMoved);

    // clear to let GC do its work
    int newSize = size - (toIndex-fromIndex);
    for (int i = newSize; i < size; i++) {
        elementData[i] = null;
    }
    size = newSize;
}

/**
 * Checks if the given index is in range.  If not, throws an appropriate
 * runtime exception.  This method does *not* check if the index is
 * negative: It is always used immediately prior to an array access,
 * which throws an ArrayIndexOutOfBoundsException if index is negative.
 */
private void rangeCheck(int index) {
    if (index >= size)
        throw new IndexOutOfBoundsException(outOfBoundsMsg(index));
}

/**
 * A version of rangeCheck used by add and addAll.
 */
private void rangeCheckForAdd(int index) {
    if (index > size || index < 0)
        throw new IndexOutOfBoundsException(outOfBoundsMsg(index));
}

/**
 */
private String outOfBoundsMsg(int index) {
    return "Index: "+index+", Size: "+size;
}

/**
 */
public boolean removeAll(Collection<?> c) {
    Objects.requireNonNull(c);
    return batchRemove(c, false);
}

/**
 */
public boolean retainAll(Collection<?> c) {
    Objects.requireNonNull(c);
    return batchRemove(c, true);
}

private boolean batchRemove(Collection<?> c, boolean complement) {
    final Object[] elementData = this.elementData;
    int r = 0, w = 0;
    boolean modified = false;
    try {
        for (; r < size; r++)
            if (c.contains(elementData[r]) == complement)
                elementData[w++] = elementData[r];
    } finally {
        // Preserve behavioral compatibility with AbstractCollection,
        // even if c.contains() throws.
        if (r != size) {
            System.arraycopy(elementData, r,
                             elementData, w,
                             size - r);
            w += size - r;
        }
        if (w != size) {
            // clear to let GC do its work
            for (int i = w; i < size; i++)
                elementData[i] = null;
            modCount += size - w;
            size = w;
            modified = true;
        }
    }
    return modified;
}

/**
 * Save the state of the <tt>ArrayList</tt> instance to a stream (that
 * is, serialize it).
 *
 * @serialData The length of the array backing the <tt>ArrayList</tt>
 *             instance is emitted (int), followed by all of its elements
 *             (each an <tt>Object</tt>) in the proper order.
 */
private void writeObject(java.io.ObjectOutputStream s)
    throws java.io.IOException{
    // Write out element count, and any hidden stuff
    int expectedModCount = modCount;
    s.defaultWriteObject();

    // Write out size as capacity for behavioural compatibility with clone()
    s.writeInt(size);

    // Write out all elements in the proper order.
    for (int i=0; i<size; i++) {
        s.writeObject(elementData[i]);
    }

    if (modCount != expectedModCount) {
        throw new ConcurrentModificationException();
    }
}

/**
 * Reconstitute the <tt>ArrayList</tt> instance from a stream (that is,
 * deserialize it).
 */
private void readObject(java.io.ObjectInputStream s)
    throws java.io.IOException, ClassNotFoundException {
    elementData = EMPTY_ELEMENTDATA;

    // Read in size, and any hidden stuff
    s.defaultReadObject();

    // Read in capacity
    s.readInt(); // ignored

    if (size > 0) {
        // be like clone(), allocate array based upon size not capacity
        ensureCapacityInternal(size);

        Object[] a = elementData;
        // Read in all elements in the proper order.
        for (int i=0; i<size; i++) {
            a[i] = s.readObject();
        }
    }
}

Vector 也是已数组为主体,主要方法以synchronized修饰,保证线程安全性。

LinkedList 以双向链表为主体,add默认尾插法,提供插入删除,头插,尾插等方法操作 实现queue接口,提供队列功能

Stack 继承Vector,提供先进后出功能,

Map

hashMap

linkedhashMap 参考https://juejin.cn/post/6844903544152129550

TreeMap

HashTable

set

Queue