LeetCode 430:扁平化多级双向链表 Flatten a Multilevel Doubly Linked List

423 阅读3分钟

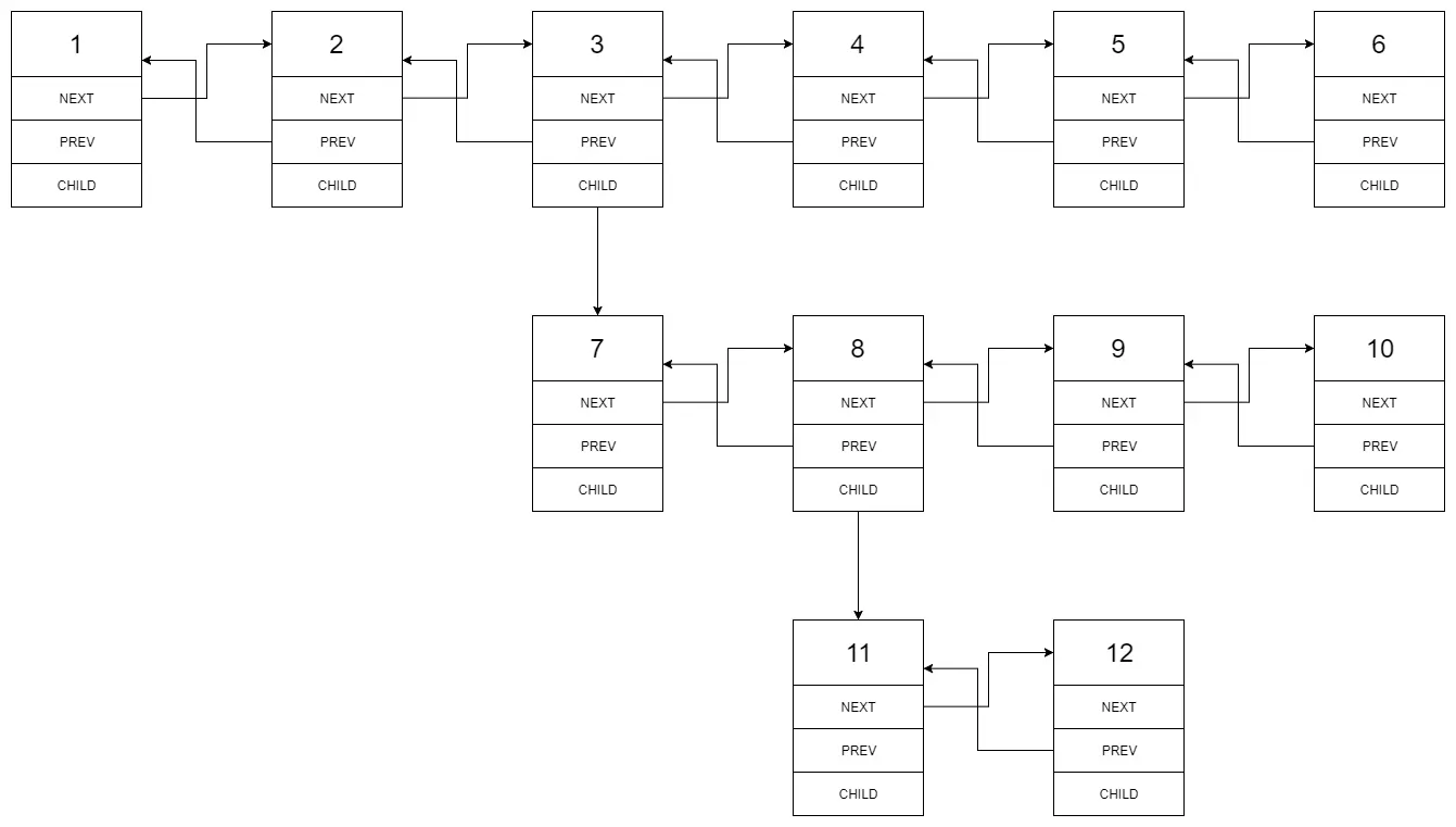
您将获得一个双向链表,除了下一个和前一个指针之外,它还有一个子指针,可能指向单独的双向链表。这些子列表可能有一个或多个自己的子项,依此类推,生成多级数据结构,如下面的示例所示。

扁平化列表,使所有结点出现在单级双链表中。您将获得列表第一级的头部。

You are given a doubly linked list which in addition to the next and previous pointers, it could have a child pointer, which may or may not point to a separate doubly linked list. These child lists may have one or more children of their own, and so on, to produce a multilevel data structure, as shown in the example below.

Flatten the list so that all the nodes appear in a single-level, doubly linked list. You are given the head of the first level of the list.

示例:

输入:
 1---2---3---4---5---6--NULL
         |
         7---8---9---10--NULL
             |
             11--12--NULL

输出:
1-2-3-7-8-11-12-9-10-4-5-6-NULL

以上示例的说明:

给出以下多级双向链表:

img

我们应该返回如下所示的扁平双向链表:

解题思路:

这道题是典型的 DFS(深度优先搜索)型例题,并且给出了图解,只要了解过 DFS 的应该立即就能想到思路。

针对这道题简单说下:深度优先搜索 就像一棵树(二叉树)的前序遍历,从某个顶点(链表头节点)出发,自顶向下遍历,然后遇到顶点的未被访问的邻接点(子节点 Child),继续进行深度优先遍历,重复上述过程(递归),直到所有顶点都被访问为止。

其逻辑以示例输入为例:

 1---2---3---4---5---6--NULL
       |
        7---8---9---10--NULL
              |
             11---12---NULL
从节点 1 开始遍历,当前遍历链表为:1---2---3---4---5---6--NULL

遇到邻接点 2,其子链表为:7---8---9---10--NULL
将子链表头节点 7 作为参数传入 DFS 函数,当前遍历链表为:7---8---9---10---NULL

继续遍历,遇到邻接点 8,其子链表为:11--12--NULL
将子链表头节点 8 作为参数传入 DFS 函数,当前遍历链表为:11--12---NULL

继续遍历,无邻接点,遍历结束,返回当前链表尾节点 12
改变邻接点 8 与子链表头节点 11 关系:7---8---11---12
连接返回值 尾节点 12 和邻接点的下一个节点 9: 7---8---11---12---9---10---NULL

继续遍历,无邻接点,遍历结束,返回当前链表尾节点 10
改变邻接点 2 与 子链表头节点 7 关系:1---2---7---8---11---12---9---10--NULL
连接返回值 尾节点 10 和邻接点的下一个节点 3: 1---2---7---8---11---12---9---10---3---4---5---6--NULL

继续遍历,无邻接点,遍历结束,返回当前链表尾节点 6

递归结束,返回头节点 1,链表为: 1---2---7---8---11---12---9---10---3---4---5---6--NULL

Java:

class Solution {
    public Node flatten(Node head) {
        dfs(head);
        return head;
    }
	//深度优先搜索函数
    private Node dfs(Node head) {
        Node cur = head;
        while (cur != null) {
            if (cur.child != null) {
                //改变当前节点与子节点的关系
                Node next = cur.next;//记录暂存下一个节点
                cur.next = cur.child;//当前节点与子链表头节点连接
                cur.next.prev = cur;
				//传递子链表头节点作为参数到 dfs
                Node childLast = dfs(cur.child);//childLast获得返回值为子链表的尾节点
                childLast.next = next;//子链表尾节点与暂存节点连接
                if (next != null) next.prev = childLast;//暂存节点不为空就将其prev指向子链表尾节点
                cur.child = null;//子链表置空
                cur = childLast;//刷新当前节点,跳过子链表的遍历
            }
            head = cur;//头节点刷新为当前节点
            cur = cur.next;//刷新当前节点
        }
        return head;//返回子链表的尾节点
    }
}

Python3:

class Solution:
    def flatten(self, head: 'Node') -> 'Node':
        self.dfs(head)
        return head

    def dfs(self, head):
        cur = head
        while cur:
            if cur.child:
                next = cur.next
                cur.next = cur.child
                cur.next.prev = cur
                childLast = self.dfs(cur.child)
                childLast.next = next
                if next: next.prev = childLast
                cur.child = None
            head = cur
            cur = cur.next
        return head

欢迎关注微.信公.众号:爱写Bug

爱写Bug.png