100天搞定机器学习|Day4-6 逻辑回归

337 阅读4分钟

逻辑回归avik-jain介绍的不是特别详细,下面再唠叨一遍这个算法。

1.模型

在分类问题中,比如判断邮件是否为垃圾邮件,判断肿瘤是否为阳性,目标变量是离散的,只有两种取值,通常会编码为0和1。假设我们有一个特征X,画出散点图,结果如下所示。这时候如果我们用线性回归去拟合一条直线:hθ(X) = θ0+θ1X,若Y≥0.5则判断为1,否则为0。这样我们也可以构建出一个模型去进行分类,但是会存在很多的缺点,比如稳健性差、准确率低。而逻辑回归对于这样的问题会更加合适。

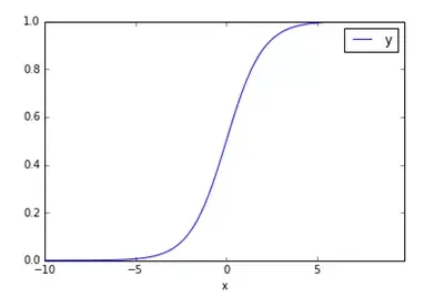
逻辑回归假设函数如下,它对θTX作了一个函数g变换,映射至0到1的范围之内,而函数g称为sigmoid function或者logistic function,函数图像如下图所示。当我们输入特征,得到的hθ(x)其实是这个样本属于1这个分类的概率值。也就是说,逻辑回归是用来得到样本属于某个分类的概率。

2.评价

回想起之前线性回归中所用到的损失函数:

 如果在逻辑回归中也运用这种损失函数,得到的函数J是一个非凸函数,存在多个局部最小值,很难进行求解,因此需要换一个cost函数。重新定义个cost函数如下:

当实际样本属于1类别时,如果预测概率也为1,那么损失为0,预测正确。相反,如果预测为0,那么损失将是无穷大。这样构造的损失函数是合理的,并且它还是一个凸函数,十分方便求得参数θ,使得损失函数J达到最小。

3.优化

我们已经定义好了损失函数J(θ),接下来的任务就是求出参数θ。我们的目标很明确,就是找到一组θ,使得我们的损失函数J(θ)最小。最常用的求解方法有两种:批量梯度下降法(batch gradient descent), 牛顿迭代方法((Newton's method)。两种方法都是通过迭代求得的数值解,但是牛顿迭代方法的收敛速度更加快。

“ 实验-分割线 ” 第0步:数据预览 数据集链接:pan.baidu.com/s/1TkUe-7-Q… 提取码:hrrm 该数据集包含了社交网络中用户的信息。这些信息涉及用户ID,性别,年龄以及预估薪资。一家汽车公司刚刚推出了他们新型的豪华SUV,我们尝试预测哪些用户会购买这种全新SUV。并且在最后一列用来表示用户是否购买。我们将建立一种模型来预测用户是否购买这种SUV,该模型基于两个变量,分别是年龄和预计薪资。因此我们的特征矩阵将是这两列。我们尝试寻找用户年龄与预估薪资之间的某种相关性,以及他是否购买SUV的决定。

步骤1 | 数据预处理

导入库

import numpy as npimport matplotlib.pyplot as pltimport pandas as pd

导入数据集

dataset = pd.read_csv('Social_Network_Ads.csv')
X = dataset.iloc[:, [2, 3]].values
Y = dataset.iloc[:,4].values

将数据集分成训练集和测试集

from sklearn.model_selection import train_test_split
X_train, X_test, y_train, y_test = train_test_split(X, Y, test_size = 0.25, random_state = 0)

特征缩放

from sklearn.preprocessing import StandardScaler
sc = StandardScaler()
X_train = sc.fit_transform(X_train)
X_test = sc.transform(X_test)

步骤2 | 逻辑回归模型

该项工作的库将会是一个线性模型库,之所以被称为线性是因为逻辑回归是一个线性分类器,这意味着我们在二维空间中,我们两类用户(购买和不购买)将被一条直线分割。然后导入逻辑回归类。下一步我们将创建该类的对象,它将作为我们训练集的分类器。

将逻辑回归应用于训练集

from sklearn.linear_model import LogisticRegression
classifier = LogisticRegression()
classifier.fit(X_train, y_train)

步骤3 | 预测

预测测试集结果

y_pred = classifier.predict(X_test)

步骤4 | 评估预测

我们预测了测试集。 现在我们将评估逻辑回归模型是否正确的学习和理解。因此这个混淆矩阵将包含我们模型的正确和错误的预测。

生成混淆矩阵

from sklearn.metrics import confusion_matrix
cm = confusion_matrix(y_test, y_pred)

可视化

from matplotlib.colors import ListedColormap
X_set,y_set=X_train,y_train
X1,X2=np. meshgrid(np. arange(start=X_set[:,0].min()-1, stop=X_set[:, 0].max()+1, step=0.01),
                   np. arange(start=X_set[:,1].min()-1, stop=X_set[:,1].max()+1, step=0.01))
plt.contourf(X1, X2, classifier.predict(np.array([X1.ravel(),X2.ravel()]).T).reshape(X1.shape),             alpha = 0.75, cmap = ListedColormap(('red', 'green')))
plt.xlim(X1.min(),X1.max())
plt.ylim(X2.min(),X2.max())for i,j in enumerate(np. unique(y_set)):
    plt.scatter(X_set[y_set==j,0],X_set[y_set==j,1],                c = ListedColormap(('red', 'green'))(i), label=j)

plt. title(' LOGISTIC(Training set)')
plt. xlabel(' Age')
plt. ylabel(' Estimated Salary')
plt. legend()
plt. show()

X_set,y_set=X_test,y_test
X1,X2=np. meshgrid(np. arange(start=X_set[:,0].min()-1, stop=X_set[:, 0].max()+1, step=0.01),
                   np. arange(start=X_set[:,1].min()-1, stop=X_set[:,1].max()+1, step=0.01))

plt.contourf(X1, X2, classifier.predict(np.array([X1.ravel(),X2.ravel()]).T).reshape(X1.shape),             alpha = 0.75, cmap = ListedColormap(('red', 'green')))
plt.xlim(X1.min(),X1.max())
plt.ylim(X2.min(),X2.max())for i,j in enumerate(np. unique(y_set)):
    plt.scatter(X_set[y_set==j,0],X_set[y_set==j,1],                c = ListedColormap(('red', 'green'))(i), label=j)

plt. title(' LOGISTIC(Test set)')
plt. xlabel(' Age')
plt. ylabel(' Estimated Salary')
plt. legend()
plt. show()

>首发于微信公众号:机器学习与统计学
欢迎扫码关注,领取海量资料