自己学了几年前端,但是一直都没有系统的学习,平时找到一些视频看不懂的也就跳过了,直到今天入职,虽然是实习生,不过我的师父问我的基础基本不会还是很尴尬的,讲一讲入职第一天的感受吧!可能有些东西写的不过完整,在之后的日子里会把自己总结的知识点专门拎出来写。
一、Git Flow
- 前几天用过git,看了一些教程,对git还是大致有些了解的,这里推荐一个网站相比于git的官方文档来说,这里说的还是比较通俗易懂的。
- 至于什么是GitFlow呢?学习了Git之后知道,Git是有分支的,在一个公司或者是一个团体开发一个项目的时候为了提高效率,每个人都会在自己的分支上开发项目,最后合并到一起成为一个上线的项目,但是这个分支总不能随意创建吧,不然反而会变得更加混乱,于是就有了GitFlow,大家都遵循GitFlow的规则来开发,就不会混乱了。
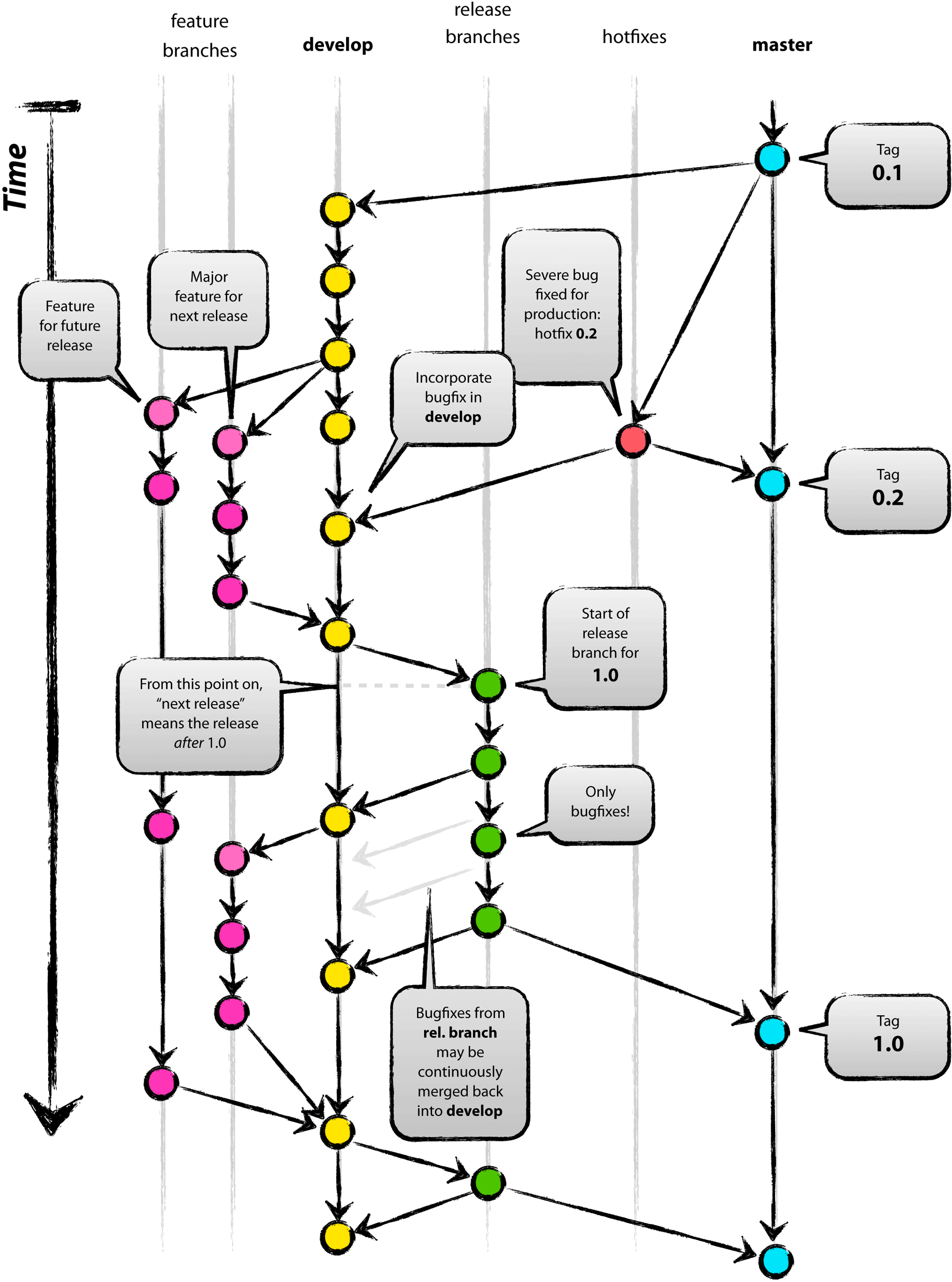
先上图:

常用的分支
1.master
这个分支在创建的时候默认就有了,会一直存在,但是一般不在这个分支上面工作,这个分支每次更改都要打上Tag,也就版本号,我们平时看到的上线的产品就是在master分支上的,所以一般不用于开发,只是用来上线。
2.develop
develop分支也会一直存在,他是开发分支的主干,主要用于合并feature分支,一般也不会在这个分支上面工作。

3.feature
feature分支为新功能分支,这个分支就是我们平常工作的分支了,feature分支可以有很多个,每当我们在完成一个功能的时候,就可以把他合并到develop分支上了

4.release
当做的新功能足够发布一个新版本时候,就可以发布到master上了,但是还不能直接合并,一个公司的产品正式的上线肯定是很严谨的,所以这时候会临时出现一个release分支用于测试,他只会短暂的存在一段时间,测试之后如果没有发现bug,就把他合并到master分支上并且删除这个分支

5.hotfix
再严谨的工作偶尔总会出现纰漏,如果产品上线之后发现了一些必须要解决的bug,hotfix分支就有存在的必要了,他的存在就是再产品上线之后发现了bug要紧急修复,修复完成后再合并到master分支develop分支上,然后就可以删除hotfix分支了,他的存在时间也很短暂

二、webpack
最尴尬的就是webpack了,之前对webpack只是了解,从来都没有写过,可以说是一点也不了解。不了解学呗,先是看了webpack中文网后来看了阮一峰老师的webpack教程,里面有15个demo,每个demo的解释再最下面,虽然都是英文,看不懂就百度翻译一下吧。下载来之后先把webpack全局安装下,命令行输入
-
npm i -g webpack webpack-dev-server
-
安装成功后命令行进入下载的文件夹,输入命令行
-
npm install
-
下载依赖项
-
这几个步骤是必须要的
-
先看下demo01文件目录:

-
bundle.js是打包生成的,不要管他,package.json是配置文件也先不去管他,我们主要关系的就是另外三个文件,先看index.html
<html>
<body>
<script type="text/javascript" src="bundle.js"></script>
</body>
</html>
代码不长,只是引入了一个js文件,然后是main.js
document.write('<h1>Hello World</h1>');
这里就更短的,只有一句基本的基础语法,显示一个HelloWord,按理说这两个文件是没有任何关联的,但是我们npm run dev把他运行起来,发现在index.html里确实出现了HelloWord,两个文件没有直接的关系,他们是怎么对应起来的呢?答案要去第三个文件,webpack.config.js里面,先看代码
module.exports = {
entry: './main.js',
output: {
filename: 'bundle.js'
}
};
webpack的官方文档说过,webpack有个入口,刚开始不理解没关系,看了这个文件之后大概就知道入口文件是什么意思了,entry后面跟的就是入口文件,也就是说从main.js这个文件开始打包,output就是输出文件,从main.js开始,最后打包的结果放到bundle.js文件中,我们可以打开bundle.js文件看看,发现里面是一串很长很长的代码,这里代码也不需要我们去读懂,但是我们可以找到main.js中的那句话,也就是说webpack从main.js出发,虽然现在只有一个文件,但是当工程量大的时候肯定就不止一个文件了,把这些文件从main.js开始,打包起来之后再bundle.js输出出来,html中只要加载一个js文件。之后看下第二个文件夹demo02

module.exports = {
entry: {
bundle1: './main1.js',
bundle2: './main2.js'
},
output: {
filename: '[name].js'
}
};
发现有两个入口文件,输出文件其实也不止一个,[name]代表每个入口文件输出的js文件名称,比如第一个入口文件是main.js,这个字段的key(名称)叫做bundle1,那么[name]就是bundle1,说这么多不如手动操作试一试,首先enter再加一个入口文件
module.exports = {
entry: {
bundle1: './main1.js',
bundle2: './main2.js',
bundle3: './main3.js',
},
output: {
filename: '[name].js'
}
};
自己新建一个main3.js,随便打一句话,然后导入bundle3.js,npm build 一下,然后npm run dev运行起来,发现main3.js中的语句输出出来了,在npm build 之后,bundle3.js文件确实生成出来了。然后是第三个文件

module.exports = {
entry: './main.jsx',
output: {
filename: 'bundle.js'
},
module: {
rules: [
{
test: /\.jsx?$/,
exclude: /node_modules/,
use: {
loader: 'babel-loader',
options: {
presets: ['es2015', 'react']
}
}
}
]
}
};
输入文件和输出文件不多解释了,相比之前两个demo,这里多了一个module字段,module里面有个rules字段,他代表规则,规则可以有很多,一个规则一个rules,rules有个test,test后面是正则表达式,表示这个规则使用于.jsx文件,其他文件规则不归他馆,exclude代表排除,也就是说node_modules这个文件夹里的文件他也不管,这种文件夹里面都是一些依赖库,也不需要打包,然后就是use,loader代表编译器,可以理解为百度翻译一样,use这段就相当于把es21015,也就是es6和react翻译成js语法。
- 后面还有12个demo就不一一解释了,理解了前三个之后后面的还是比较好理解的,要深入学习的话还是要去看webpack的中文网
入职第一个感触还是很多的,其实前天就应该写完了,第一次写博客也不是很熟悉,再加上晚上还断网拖到现在才写好,以后还是要多写写博客,有什么理解透彻了也在这里总结下,有什么写的不好的地方欢迎各位大佬前来批评!!!!