Rxjava2解析-订阅流程

1,475 阅读3分钟

总结一下Rxjava一个最基本的订阅流程是如何实现的,以及Rxjava的设计思路是什么样的

订阅

首先创建一个observerobservable

new Observer<Object>() {
            @Override
            public void onSubscribe(Disposable d) {

            }

            @Override
            public void onNext(Object o) {

            }

            @Override
            public void onError(Throwable e) {

            }

            @Override
            public void onComplete() {

            }
        };
 Observable.create(new ObservableOnSubscribe<Object>() {
            @Override
            public void subscribe(ObservableEmitter<Object> emitter) throws Exception {

            }
        });
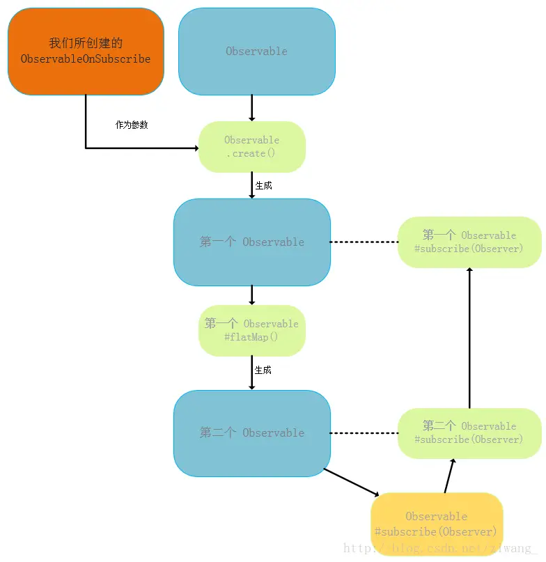
  • 先看Observable的创建过程,create()只是把传进去ObservableOnSubscribe对象包装了一层返回,这里可以忽略

  • 然后是ObservableOnSubscribe类的内部

    final ObservableOnSubscribe<T> source;

    public ObservableCreate(ObservableOnSubscribe<T> source) {
        // 1
        this.source = source;
    }

    @Override
    protected void subscribeActual(Observer<? super T> observer) {
        // 2
        CreateEmitter<T> parent = new CreateEmitter<T>(observer);
        observer.onSubscribe(parent);

        try {
        // 3 
            source.subscribe(parent);
        } catch (Throwable ex) {
            Exceptions.throwIfFatal(ex);
            parent.onError(ex);
        }
    }
1. 在这里把传进来的ObservableOnSubscribe对象保存起来
2. 这里new了一个Emitter,也就是我们用来onNext,onError的类,然后把Emitter传给observer中,由于CreateEmitter实现了Disposable接口,所以可以看到Observer里有一个onSubscribe(Disposable d),我们可以用来控制流的结束等操作,实际上这个Disposable就是源Obserable创建的,
3. 这里把Emitter传给source,也就是传给我们new的ObservableOnSubscribesubscribe()

到这里可以看出最简单的一个订阅流程是什么样的

变化操作

  • 以map操作来看,map变化返回了一个ObservableMap ,也是一个Observable

image.png

image.png
image.png

  • 这里其实可以看出,每一个Observable 都会有一个subscribeActual()方法,这个方法在Observable调用subscrible()之后会被调用,也就是说一个Observable在调用subscrible()之后,实际上的操作逻辑都是在subscribeActual()里面
  • ObservableMapsubscribeActual()里,调用了source.subscribe(new MapObserver<T, U>(t, function)); 这句代码,source是上层的observable,参数为包装过后的observerMapObserver,由图三可以看出,MapObserver内部的onNext是往下游传递一个经过apply()变化过后的数据,也就达到了我们用map变化数据的功能了。

结论

  • Observable只有在调用了subscribed()订阅了observer之后才会开始整个流程,调用了subscribed()之后会调用到subscribeActual(Observer<? super U> t) 实际上就是把observer从最下游,往上面传递。 而在subscribeActual(Observer<? super U> t)这个方法内,会调用source.subscribe(Observer);也就是说最下游开始订阅之后,中间的每一个Observable都会调用到subscribeActual方法,然后调用source也就是上一个Observable的subscribe方法,这样就做到了把observer往上传。然后downstream保存下游的Observable,这样子做是为了上游传递数据的时候,自己先经过变化,然后再把数据给传递到下游 中间具体把observer包装的逻辑都在各自ObservablesubscribeActual中去做,比如map变化,就是把observer包装成MapObserver然后传递到上游.然后源Observable发射数据的时候就调用各自的方法去变换数据,再传递下去 也就是说中间各种变化,实际都是把observer给包装起来,传递到源Observable中去,然后源Observble发射数据了,就一层层的包装变换然后传递下去

image.png

  • onSubscribe()是在源Observable创建好emitter发射器之后,会调用observer的onSubscribe()方法,中间如果有变换的话,由于变化产生的Observable会把下游的observer包装传给上游,同时自己也保存了下游包装过后的的observer,所以会一层层的调用下游包装过的observer的onSubscribe方法,直到最后的源observer
    image.png