知识点整理

164 阅读8分钟

行级元素、块级元素有哪些,区别是什么

1.行级元素/行内元素

display:inline;

多个元素占一行

不可以设置宽高

常见行级元素

<a> <span> <i> <strong> <em>

行级元素 只能嵌套行级元素

2.块级元素

display:block;

自己占一行

可以设置宽高

不设置width的时候 width 默认是100%

不设置height的时候 高被里面内容撑开

块级元素可以嵌套 行级元素、行级块元素、块级元素

特例:h1~h6 p 不可以嵌套块级元素

常见块级元素

<div> <p> <ul> <li> <ol> <h1~h6> <table>

常见css选择器

id选择器

#id{
    
}

class选择器

.class{
    
}

标签选择器

标签{
    
}

后代选择器

a b{
    
}

⼦代选择器

a>b{
    
}

伪类选择器

:

伪元素选择器

::

优先级总结排序:

!important > 行内样式 > ID选择器 > 类选择器 > 元素 > 通配符 > 继承 > 浏览器默认属性

标准盒模型&怪异盒模型

标准盒模型

在标准模式下,一个块的总宽度= width + margin(左右) + padding(左右) + border(左右)
怪异盒模型(IE盒模型)
一个块的总宽度= width + margin(左右)(即width已经包含了padding和border值)

js基本数据类型有哪些

Number类型

Number类型包含整数和浮点数(浮点数数值必须包含一个小数点,且小数点后面至少有一位数字)两种值。

NaN:非数字类型。特点:① 涉及到的 任何关于NaN的操作,都会返回NaN ② NaN不等于自身。

isNaN() 函数用于检查其参数是否是非数字值。

isNaN(123) //false isNaN("hello") //true

String类型

字符串有length属性。

字符串转换:转型函数String(),适用于任何数据类型(null,undefined 转换后为null和undefined);toString()方法(null,defined没有toString()方法)。

Boolean类型

该类型只有两个值,true和false

Undefined类型

只有一个值,即undefined值。使用var声明了变量,但未给变量初始化值,那么这个变量的值就是undefined。

Null类型

null类型被看做空对象指针,前文说到null类型也是空的对象引用。

外边距合并怎么解决

嵌套关系

1.给父元素设置边框(透明的transparent),如果有外边距的大小要求,要把加上的边框减去

2.给父元素设置 overflow:hidden(溢出隐藏)

3.给父元素或子元素设置 绝对定位(position:absolute)

4.给父元素或子元素设置 浮动

并列关系

1.把两个元素的外边距全部设置在一个元素上

2.当元素没有边框或背景色等影响因素存在时,可以给元素加内边距,也能达到效果。

元素浮动会造成什么,如何解决?

元素浮动会造成塌陷问题

1.父元素溢出隐藏 overflow:hidden;

2.新增一个空的子元素 (id="clear") 然后设置样式 (清除浮动)clear:both/right/left

#clear{
    clear:both
}

3.把所有浮动的元素加入一个相同的类:clearfix 然后把该类设置为伪元素(::)并设置样式

.clearfix::after{
    content:'';
    display:block;
    clear:both;
}

伪元素有两种:after(在容器的最后面) before(在容器的最前面)

4.给父元素设置高度

常见的position及特点

常规取值: 1.static(静态) 2.Relative(相对) 3.Absolute(绝对) 4.fixed(固定)

position: relative;相对定位

1> 不影响元素本身特性(无论区块元素还是内联元素会保留其原本特性)

2> 不会使元素脱离文档流(元素原本位置会被保留,即改变位置也不会占用新位置)

3> 没有定位偏移量时对元素无影响(相对于自身原本位置进行偏移)

4>提升层级(用z-index样式的值可以改变一个定位元素的层级关系,从而改变元素的覆盖关系,值越大越在上面,z-index只能在position属性值为relative或absolute或fixed的元素上有效。)(两个都为定位元素,后面的会覆盖前面的定位)

position: absolute;绝对定位

1> 使元素完全脱离文档流(在文档流中不再占位)

2> 使内联元素在设置宽高的时候支持宽高(改变内联元素的特性)

3> 使区块元素在未设置宽度时由内容撑开宽度(改变区块元素的特性)

4> 相对于最近一个有定位的父元素偏移(若其父元素没有定位则逐层上找,直到document——页面文档对象)

5> 相对定位一般配合绝对定位使用(将父元素设置相对定位,使其相对于父元素偏移)

6> 提升层级(同相对定位)

position: fixed;固定定位

fixed生成固定定位的元素,相对于浏览器窗口进行定位。

static(静态)

HTML元素的默认值,不受top、bottom、left、right属性影响,元素出现在正常的文档 流中

js基本数据类型有哪些

js中有5种数据类型:Undefined、Null、Boolean、Number和String

Undefined

Undefined类型只有一个值,即undefined。在使用var声明变量但未对其加以初始化时,这个变量的值就是undefined。 但令人困惑的是,对未初始化的变量执行typeof会返回undefined。

Null

Null类型只有一个值,即null。从逻辑角度来看,null值表示一个空对象指针,而这也正是使用typeof操作符检测null值时会返回“object”的原因。 如果定义的变量准备在将来用于保存对象,那么最好将该变量初始化为null而不是其他值。这样一来,只要直接检查null值就可以知道相应的变量是否已经保存了一个对象的引用。 实际上,undefined值是派生自null值,因此ECMA-262规定对它们的相等性检测要返回true。

Boolean

boolean值有两个字面值:true和false。这两个值和数字值不是一回事,ture不一定等于1,而false也不一定等于0

Number

最基本的数值字面量格式是十进制整数,十进制整数可以直接输入。 整数可以通过八进制或十六进制的字面值来表示。 其中八进制字面值的第一位必须是0,然后是八进制数字序列(0-7)。如果字面值中的数值超出了范围,那么前导零将被忽略,后面的数值将被当作十进制数值解析。 八进制字面量在严格模式是无效的,会导致支持该模式的JavaScript引擎抛出错误。 十六进制的前两位必须是0x,后跟任何十六进制数字,其中A-F可以大写也可以小写。 进行算术计算时,所有以八进制和十六进制表示的数值最终都将被转换为十进制数值。

String

String类型用于标识由零活多个16位Unicode字符组成的字符序列,即字符串。

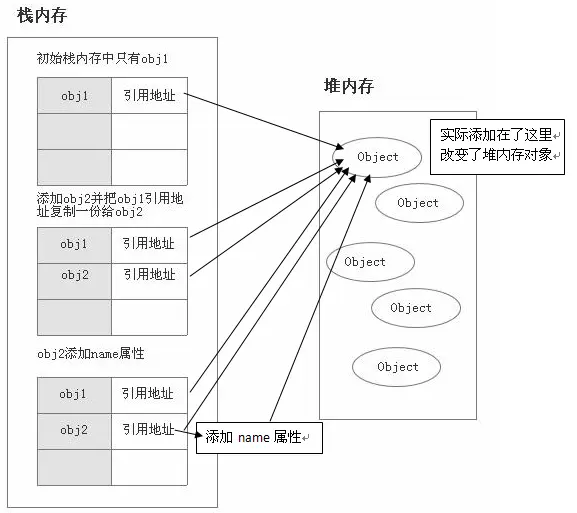
基本数据类型和引用数据类型的区别是什么

1、栈(stack)和堆(heap)

  stack为自动分配的内存空间,它由系统自动释放;而heap则是动态分配的内存,大小也不一定会自动释放

2、数据类型

  JS分两种数据类型:

    基本数据类型:Number、String、Boolean、Null、 Undefined、Symbol(ES6),这些类型可以直接操作保存在变量中的实际值。

    引用数据类型:Object(在JS中除了基本数据类型以外的都是对象,数据是对象,函数是对象,正则表达式是对象)

3、基本数据类型(存放在栈中)

 基本数据类型是指存放在栈中的简单数据段,数据大小确定,内存空间大小可以分配,它们是直接按值存放的,所以可以直接按值访问

4、引用数据类型(存放在堆内存中的对象,每个空间大小不一样,要根据情况进行特定的配置)

引用类型是存放在堆内存中的对象,变量其实是保存的在栈内存中的一个指针(保存的是堆内存中的引用地址),这个指针指向堆内存。

引用类型数据在栈内存中保存的实际上是对象在堆内存中的引用地址。通过这个引用地址可以快速查找到保存中堆内存中的对象

var a = [1,2,3,4,5];
var b = a;//传址 ,对象中传给变量的数据是引用类型的,会存储在堆中;
var c = a[0];//传值,把对象中的属性/数组中的数组项赋值给变量,这时变量C是基本数据类型,存储在栈内存中;改变栈中的数据不会影响堆中的数据
alert(b);//1,2,3,4,5
alert(c);//1
//改变数值 
b[4] = 6;
c = 7;
alert(a[4]);//6
alert(a[0]);//1

从上面我们可以得知,当我改变b中的数据时,a中数据也发生了变化;但是当我改变c的数据值时,a却没有发生改变。

 这就是传值与传址的区别。因为a是数组,属于引用类型,所以它赋予给b的时候传的是栈中的地址(相当于新建了一个不同名“指针”),而不是堆内存中的对象。而c仅仅是从a堆内存中获取的一个数据值,并保存在栈中。所以b修改的时候,会根据地址回到a堆中修改,c则直接在栈中修改,并且不能指向a堆内存中。