来自阿里的面试

345 阅读2分钟

1.自我介绍

2.多线程的实现

  定时器异步实现

3.XMLHttpRequest的理解

3.1 readyState 状态


0-未初始化
此阶段确认XMLHttpRequest对象是否创建,并为调用open()方法进行未初始化作好准备。值为0表示对象已经存在,否则浏览器会报错--对象不存在。

1-载入
此阶段对XMLHttpRequest对象进行初始化,即调用open()方法,根据参数(method,url,true)完成对象状态的设置。并调用send()方法开始向服务端发送请求。值为1表示正在向服务端发送请求。

2-载入完成
此阶段接收服务器端的响应数据。但获得的还只是服务端响应的原始数据,并不能直接在客户端使用。值为2表示已经接收完全部响应数据。并为下一阶段对数据解析作好准备。

3-交互
此阶段解析接收到的服务器端响应数据。即根据服务器端响应头部返回的MIME类型把数据转换成能通过responseBody、responseText或responseXML属性存取的格式,为在客户端调用作好准备。状态3表示正在解析数据。

4-完成
此阶段确认全部数据都已经解析为客户端可用的格式,解析已经完成。值为4表示数据解析完毕,可以通过XMLHttpRequest对象的相应属性取得数据。

3.2 执行过程

创建-初始化请求-发送请求-接收数据-解析数据-完成

<script type="text/javascript">
var xmlhttp;
function loadXMLDoc(url)
{
xmlhttp=null;
if (window.XMLHttpRequest)
  {// code for all new browsers
  xmlhttp=new XMLHttpRequest();
  }
else if (window.ActiveXObject)
  {// code for IE5 and IE6
  xmlhttp=new ActiveXObject("Microsoft.XMLHTTP");
  }
if (xmlhttp!=null)
  {
  xmlhttp.onreadystatechange=state_Change;
  xmlhttp.open("GET",url,true);
  xmlhttp.send(null);
  }
else
  {
  alert("Your browser does not support XMLHTTP.");
  }
}

function state_Change()
{
if (xmlhttp.readyState==4)
  {// 4 = "loaded"
  if (xmlhttp.status==200)
    {// 200 = OK
    // ...our code here...
    }
  else
    {
    alert("Problem retrieving XML data");
    }
  }
}
</script>

4.你所做项目使用这个组件的原因

考察内容:是否调研

5.react部分

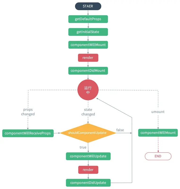
5.1 react生命周期(旧的)


5.2 react 错误处理(怎么使用)

ComponentDidCatch 

5.3 react 废弃周期,react新增周期

废弃

  • componentWillUnmount()
  • componentWillReceiveProps()

  • componentWillUpdate()

新增

  • getDerivedStateFromProps
  • getSnapshotBeforeUpdate

6.是否开发公共组件,开发公共组件的需求背景是什么

7.是否了解阿里的两大框架