摘要: 原创出处 www.iocoder.cn/MyCAT/singl… 「芋道源码」欢迎转载,保留摘要,谢谢!
本文主要基于 MyCAT 1.6.5 正式版

🙂🙂🙂关注微信公众号:【芋道源码】有福利:
- RocketMQ / MyCAT / Sharding-JDBC 所有源码分析文章列表
- RocketMQ / MyCAT / Sharding-JDBC 中文注释源码 GitHub 地址
- 您对于源码的疑问每条留言都将得到认真回复。甚至不知道如何读源码也可以请教噢。
- 新的源码解析文章实时收到通知。每周更新一篇左右。
- 认真的源码交流微信群。
1. 概述
内容形态以 顺序图 + 核心代码 为主。
如果有地方表述不错误或者不清晰,欢迎留言。
对于内容形态,非常纠结,如果有建议,特别特别特别欢迎您提出。
本文讲解 【单库单表】查询 所涉及到的代码。
😂内容和 《MyCAT 源码分析 —— 【单库单表】插入》 超级相似,一方面本身流程基本相同,另外一方面文章结构没拆分好。我们使用 🚀 标记差异的逻辑。
交互如下图:

整个过程,MyCAT Server 流程如下:
- 接收 MySQL Client 请求,解析 SQL。
- 获得路由结果,进行路由。
- 获得 MySQL 连接,执行 SQL。
- 响应执行结果,发送结果给 MySQL Client。
我们逐个步骤分析,一起来看看源码。
2. 接收请求,解析 SQL

【1 - 2】
接收一条 MySQL 命令。在【1】之前,还有请求数据读取、拆成单条 MySQL SQL。
【3】
1: // ⬇️⬇️⬇️【FrontendCommandHandler.java】
2: public class FrontendCommandHandler implements NIOHandler {
3:
4: @Override
5: public void handle(byte[] data) {
6:
7: // .... 省略部分代码
8: switch (data[4]) //
9: {
10: case MySQLPacket.COM_INIT_DB:
11: commands.doInitDB();
12: source.initDB(data);
13: break;
14: case MySQLPacket.COM_QUERY: // 查询命令
15: // 计数查询命令
16: commands.doQuery();
17: // 执行查询命令
18: source.query(data);
19: break;
20: case MySQLPacket.COM_PING:
21: commands.doPing();
22: source.ping();
23: break;
24: // .... 省略部分case
25: }
26: }
27:
28: }
INSERT/SELECT/UPDATE/DELETE 等 SQL 归属于 MySQLPacket.COM_QUERY,详细可见:《MySQL协议分析#4.2 客户端命令请求报文(客户端 -> 服务器)》。
【4】
将 二进制数组 解析成 SQL。核心代码如下:
1: // ⬇️⬇️⬇️【FrontendConnection.java】
2: public void query(byte[] data) {
3: // 取得语句
4: String sql = null;
5: try {
6: MySQLMessage mm = new MySQLMessage(data);
7: mm.position(5);
8: sql = mm.readString(charset);
9: } catch (UnsupportedEncodingException e) {
10: writeErrMessage(ErrorCode.ER_UNKNOWN_CHARACTER_SET, "Unknown charset '" + charset + "'");
11: return;
12: }
13: // 执行语句
14: this.query( sql );
15: }
【5】
解析 SQL 类型。核心代码如下:
1: // ⬇️⬇️⬇️【ServerQueryHandler.java】
2: @Override
3: public void query(String sql) {
4: // 解析 SQL 类型
5: int rs = ServerParse.parse(sql);
6: int sqlType = rs & 0xff;
7:
8: switch (sqlType) {
9: //explain sql
10: case ServerParse.EXPLAIN:
11: ExplainHandler.handle(sql, c, rs >>> 8);
12: break;
13: // .... 省略部分case
14: break;
15: case ServerParse.SELECT:
16: SelectHandler.handle(sql, c, rs >>> 8);
17: break;
18: // .... 省略部分case
19: default:
20: if(readOnly){
21: LOGGER.warn(new StringBuilder().append("User readonly:").append(sql).toString());
22: c.writeErrMessage(ErrorCode.ER_USER_READ_ONLY, "User readonly");
23: break;
24: }
25: c.execute(sql, rs & 0xff);
26: }
27: }
28:
29:
30: // ⬇️⬇️⬇️【ServerParse.java】
31: public static int parse(String stmt) {
32: int length = stmt.length();
33: //FIX BUG FOR SQL SUCH AS /XXXX/SQL
34: int rt = -1;
35: for (int i = 0; i < length; ++i) {
36: switch (stmt.charAt(i)) {
37: // .... 省略部分case case 'I':
38: case 'i':
39: rt = insertCheck(stmt, i);
40: if (rt != OTHER) {
41: return rt;
42: }
43: continue;
44: // .... 省略部分case
45: case 'S':
46: case 's':
47: rt = sCheck(stmt, i);
48: if (rt != OTHER) {
49: return rt;
50: }
51: continue;
52: // .... 省略部分case
53: default:
54: continue;
55: }
56: }
57: return OTHER;
58: }
🚀【6】【7】
解析 Select SQL 类型,分发到对应的逻辑。核心代码如下:
1: // ⬇️⬇️⬇️【SelectHandler.java】
2: public static void handle(String stmt, ServerConnection c, int offs) {
3: int offset = offs;
4: switch (ServerParseSelect.parse(stmt, offs)) { // 解析 Select SQL 类型
5: case ServerParseSelect.VERSION_COMMENT: // select @@VERSION_COMMENT;
6: SelectVersionComment.response(c);
7: break;
8: case ServerParseSelect.DATABASE: // select DATABASE();
9: SelectDatabase.response(c);
10: break;
11: case ServerParseSelect.USER: // select CURRENT_USER();
12: SelectUser.response(c);
13: break;
14: case ServerParseSelect.VERSION: // select VERSION();
15: SelectVersion.response(c);
16: break;
17: case ServerParseSelect.SESSION_INCREMENT: // select @@session.auto_increment_increment;
18: SessionIncrement.response(c);
19: break;
20: case ServerParseSelect.SESSION_ISOLATION: // select @@session.tx_isolation;
21: SessionIsolation.response(c);
22: break;
23: case ServerParseSelect.LAST_INSERT_ID: // select 1499854;
24: // ....省略代码
25: break;
26: case ServerParseSelect.IDENTITY: // select @@identity
27: // ....省略代码
28: break;
29: case ServerParseSelect.SELECT_VAR_ALL: //
30: SelectVariables.execute(c,stmt);
31: break;
32: case ServerParseSelect.SESSION_TX_READ_ONLY: //
33: SelectTxReadOnly.response(c);
34: break;
35: default: // 其他,例如 select * from table
36: c.execute(stmt, ServerParse.SELECT);
37: }
38: }
39: // ⬇️⬇️⬇️【ServerParseSelect.java】
40: public static int parse(String stmt, int offset) {
41: int i = offset;
42: for (; i < stmt.length(); ++i) {
43: switch (stmt.charAt(i)) {
44: case ' ':
45: continue;
46: case '/':
47: case '#':
48: i = ParseUtil.comment(stmt, i);
49: continue;
50: case '@':
51: return select2Check(stmt, i);
52: case 'D':
53: case 'd':
54: return databaseCheck(stmt, i);
55: case 'L':
56: case 'l':
57: return lastInsertCheck(stmt, i);
58: case 'U':
59: case 'u':
60: return userCheck(stmt, i);
61: case 'C':
62: case 'c':
63: return currentUserCheck(stmt, i);
64: case 'V':
65: case 'v':
66: return versionCheck(stmt, i);
67: default:
68: return OTHER;
69: }
70: }
71: return OTHER;
72: }
【8】
执行 SQL,详细解析见下文,核心代码如下:
1: // ⬇️⬇️⬇️【ServerConnection.java】
2: public class ServerConnection extends FrontendConnection {
3: public void execute(String sql, int type) {
4: // .... 省略代码
5: SchemaConfig schema = MycatServer.getInstance().getConfig().getSchemas().get(db);
6: if (schema == null) {
7: writeErrMessage(ErrorCode.ERR_BAD_LOGICDB,
8: "Unknown MyCAT Database '" + db + "'");
9: return;
10: }
11:
12: // .... 省略代码
13:
14: // 路由到后端数据库,执行 SQL
15: routeEndExecuteSQL(sql, type, schema);
16: }
17:
18: public void routeEndExecuteSQL(String sql, final int type, final SchemaConfig schema) {
19: // 路由计算
20: RouteResultset rrs = null;
21: try {
22: rrs = MycatServer
23: .getInstance()
24: .getRouterservice()
25: .route(MycatServer.getInstance().getConfig().getSystem(),
26: schema, type, sql, this.charset, this);
27:
28: } catch (Exception e) {
29: StringBuilder s = new StringBuilder();
30: LOGGER.warn(s.append(this).append(sql).toString() + " err:" + e.toString(),e);
31: String msg = e.getMessage();
32: writeErrMessage(ErrorCode.ER_PARSE_ERROR, msg == null ? e.getClass().getSimpleName() : msg);
33: return;
34: }
35:
36: // 执行 SQL
37: if (rrs != null) {
38: // session执行
39: session.execute(rrs, rrs.isSelectForUpdate() ? ServerParse.UPDATE : type);
40: }
41:
42: }
43:
44: }
3. 获得路由结果

【 1 - 5 】
获得路由主流程。核心代码如下:
1: // ⬇️⬇️⬇️【SelectHandler.java】
2: public RouteResultset route(SystemConfig sysconf, SchemaConfig schema,
3: int sqlType, String stmt, String charset, ServerConnection sc)
4: throws SQLNonTransientException {
5: RouteResultset rrs = null;
6:
7: // SELECT 类型的SQL, 检测缓存是否存在
8: if (sqlType == ServerParse.SELECT) {
9: cacheKey = schema.getName() + stmt;
10: rrs = (RouteResultset) sqlRouteCache.get(cacheKey);
11: if (rrs != null) {
12: checkMigrateRule(schema.getName(),rrs,sqlType);
13: return rrs;
14: }
15: }
16: }
17:
18: // .... 省略代码
19: int hintLength = RouteService.isHintSql(stmt);
20: if(hintLength != -1){ // TODO 待读:hint
21: // .... 省略代码
22: }
23: } else {
24: stmt = stmt.trim();
25: rrs = RouteStrategyFactory.getRouteStrategy().route(sysconf, schema, sqlType, stmt,
26: charset, sc, tableId2DataNodeCache);
27: }
28:
29: // 记录查询命令路由结果缓存
30: if (rrs != null && sqlType == ServerParse.SELECT && rrs.isCacheAble()) {
31: sqlRouteCache.putIfAbsent(cacheKey, rrs);
32: }
33: // .... 省略代码 return rrs;
34: }
35: // ⬇️⬇️⬇️【AbstractRouteStrategy.java】
36: @Override
37: public RouteResultset route(SystemConfig sysConfig, SchemaConfig schema, int sqlType, String origSQL,
38: String charset, ServerConnection sc, LayerCachePool cachePool) throws SQLNonTransientException {
39:
40: // .... 省略代码
41:
42: // 处理一些路由之前的逻辑;全局序列号,父子表插入
43: if (beforeRouteProcess(schema, sqlType, origSQL, sc) ) {
44: return null;
45: }
46:
47: // .... 省略代码
48:
49: // 检查是否有分片
50: if (schema.isNoSharding() && ServerParse.SHOW != sqlType) {
51: rrs = RouterUtil.routeToSingleNode(rrs, schema.getDataNode(), stmt);
52: } else {
53: RouteResultset returnedSet = routeSystemInfo(schema, sqlType, stmt, rrs);
54: if (returnedSet == null) {
55: rrs = routeNormalSqlWithAST(schema, stmt, rrs, charset, cachePool,sqlType,sc);
56: }
57: }
58:
59: return rrs;
60: }
🚀【3】第 7 至 16 行 :当 Select SQL 存在路由结果缓存时,直接返回缓存。
🚀【6】第 29 至 32 行 :记录 Select SQL 路由结果到缓存。
路由 详细解析,我们另开文章,避免内容过多,影响大家对【插入】流程和逻辑的理解。
4. 获得 MySQL 连接,执行 SQL

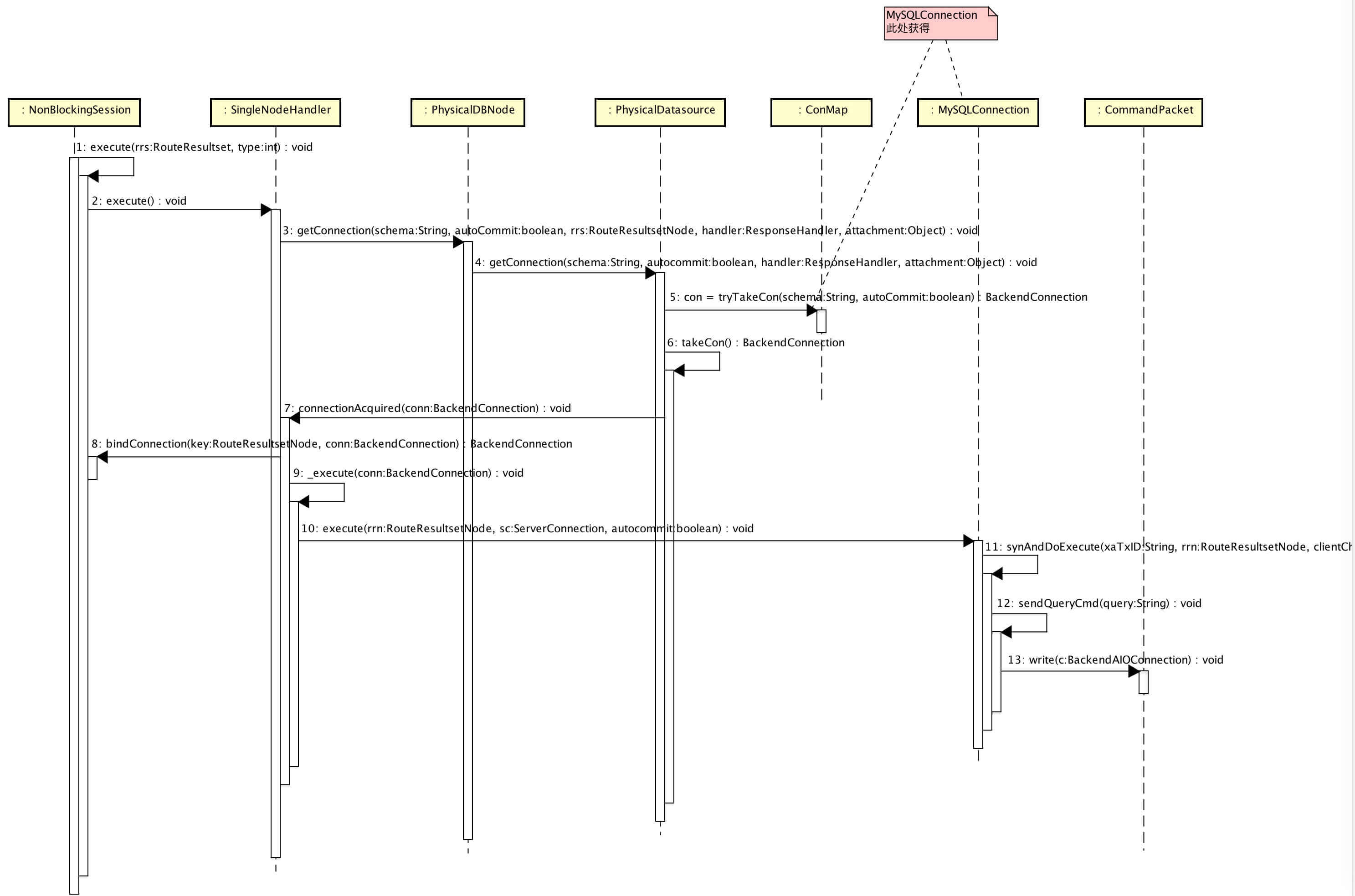
【 1 - 8 】
获得 MySQL 连接。
- PhysicalDBNode :物理数据库节点。
- PhysicalDatasource :物理数据库数据源。
【 9 - 13 】
发送 SQL 到 MySQL Server,执行 SQL。
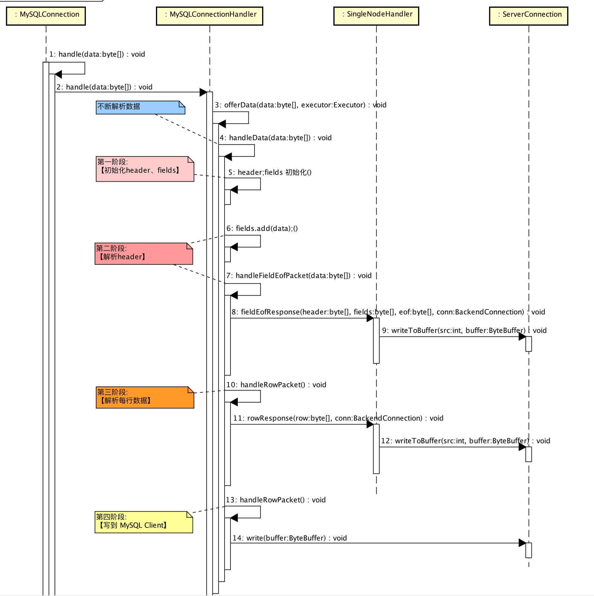
🚀 5. 响应执行 SQL 结果

核心代码如下:
1: // ⬇️⬇️⬇️【MySQLConnectionHandler.java】
2: @Override
3: protected void handleData(byte[] data) {
4: switch (resultStatus) {
5: case RESULT_STATUS_INIT:
6: switch (data[4]) {
7: case OkPacket.FIELD_COUNT:
8: handleOkPacket(data);
9: break;
10: case ErrorPacket.FIELD_COUNT:
11: handleErrorPacket(data);
12: break;
13: case RequestFilePacket.FIELD_COUNT:
14: handleRequestPacket(data);
15: break;
16: default: // 初始化 header fields
17: resultStatus = RESULT_STATUS_HEADER;
18: header = data;
19: fields = new ArrayList<byte[]>((int) ByteUtil.readLength(data,
20: 4));
21: }
22: break;
23: case RESULT_STATUS_HEADER:
24: switch (data[4]) {
25: case ErrorPacket.FIELD_COUNT:
26: resultStatus = RESULT_STATUS_INIT;
27: handleErrorPacket(data);
28: break;
29: case EOFPacket.FIELD_COUNT: // 解析 fields 结束
30: resultStatus = RESULT_STATUS_FIELD_EOF;
31: handleFieldEofPacket(data);
32: break;
33: default: // 解析 fields
34: fields.add(data);
35: }
36: break;
37: case RESULT_STATUS_FIELD_EOF:
38: switch (data[4]) {
39: case ErrorPacket.FIELD_COUNT:
40: resultStatus = RESULT_STATUS_INIT;
41: handleErrorPacket(data);
42: break;
43: case EOFPacket.FIELD_COUNT: // 解析 每行记录 结束
44: resultStatus = RESULT_STATUS_INIT;
45: handleRowEofPacket(data);
46: break;
47: default: // 每行记录
48: handleRowPacket(data);
49: }
50: break;
51: default:
52: throw new RuntimeException("unknown status!");
53: }
54: }
6. 其他 :更新 / 删除
流程基本和 《MyCAT源码分析:【单库单表】插入》 相同。我们就不另外文章解析。
666. 彩蛋
