
随着业务发展,传统数据中心建设复杂性越来越高,基建的管理、设备的繁杂、人力成本的提升,是否让你的运维成本越来越高?企业生产效率却越来越低?
业务快速发展,设备采购周期冗长,大量采购造成CAPEX过重,是否让你的资产成本?折旧成本越来越高?企业生产效率却越来越低?
新业务上线,业务架构越来越复杂,需要各种新的技术及设备的支持,你是否需要分析指标纬度太多?投入产出分析无从下手?还需面对技术过时风险?

以上这些问题,均引出一个近期很热的话题“CAPEX转OPEX”……众所周知CAPEX支出会形成资产入账,折旧部分增加企业成本,同时影响企业的产生效率。CAPEX过重,对投资者来说会导致资本回报下降,利用率不高,OPEX则没有上述问题。一般上市公司会尽量降低CAPEX,增加OPEX的方式提高账面盈利能力。CAPEX转OPEX的方法有很多,但对于大部分如互联网企业、非生产制造型企业来说,IT建设投入的转变带来的收益最为显著。以“托代建”,以“租代买”的收入分成和管理服务方式越来越多地被企业认可,作为减轻资产投入和人员开支的方法。为了满足客户这类需求,京东云推出了系列产品,多种解决方案。
场景一 已有大量服务器,希望部分优化“CAPEX转OPEX”
方案:云托管
京东云在数据中心基础设施以及IT设备层有着丰富的研发、运营、维护、质量管控、全生命周期管理经验,可为提供多种类型的IT设备选型方案,帮助客户快速、高效的进行信息化构建及技术升级。客户可共享京东云部分网络设备和京东云的运维团队,与传统IDC厂商相比,京东云拥有更加专业的运维团队。同时数据中心层级反映了一定程度的稳健性,京东云云托管提供的机房均达到Tier 3+水平。对于客户需求,可提供多层级的服务。首先,可选择类似“零售”方式,一个共享数据中心环境,客户可以在其中租用机架、机柜或机柜内的空间以提高安全性;或者“批发”,云托管数据中心设施内的提供专用的分区,乃至专用机房。

云托管

公有云互通
场景二 向云化迈进,深度优化“CAPEX转OPEX”
方案:云托管+托管物理计算
如果客户有一定量的服务器设备,还想推进“CAPEX转OPEX”该怎么解决呢?京东云可以提供“云托管+托管物理计算”的方案。原有的设备交有京东云来托管管理,减少老旧设备越发庞大的TCO支出。随着业务发展所需的新增及扩展设备,选择“托管物理计算”产品来满足,关于托管物理计算产品是京东云新推出的轻资产托管服务模式 ,是由京东云来为客户的重IT资产“买单”,在轻资产托管模式下可进一步节省固定资产投入,客户租用物理计算,如服务器、网络设备、网络连接。如此一“托”一“租”,轻松实现重资产的轻量化。
此外,云托管+托管物理计服务,可以方便的进行技术设备的升级更新,降低投资和使用成本。基于此方案,可进行基于公有云IaaS产品的“混合”托管,托管可以用作企业混合云战略的一部分。云托管可以作为企业上云的基石,用于数据中心迁移,也可以与公有云IaaS同时使用,具体取决于用户的偏好和要求。

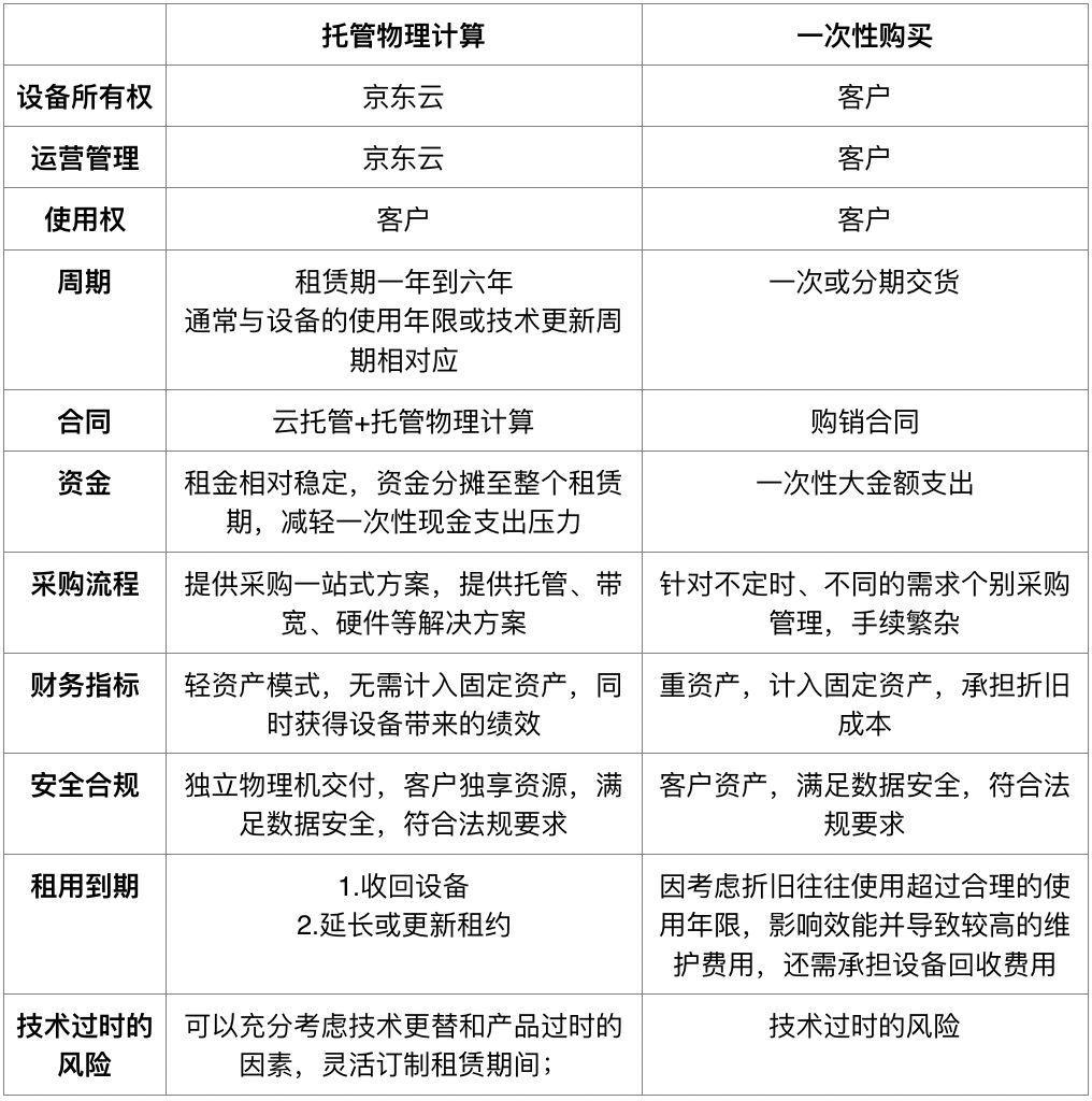
下表是对于传统的一次性购买方式与托管物理计算模式的对比,客户可作为选择方案的参考。

场景三 提升业务响应能力,向边缘扩展
方案:云托管+边缘物理计算+托管物理计算
随着业务的发展,数据中心的部署在地理位置上也需从核心向边缘扩展;另外从地理位置就分散的用户,也会需要更多的边缘数据中心托管设施来确保各自的位置位于其办公地点附近,所以边缘的需求应运而生。京东云边缘物理计算服务选择了优质的边缘节点资源,将计算,网络,存储能力下沉至网络边缘,提供靠近客户的低延时,高带宽,高实时性,本地化的计算存储服务,以及现场运维服务。客户的核心数据中心有云托管来支撑,边缘则有边缘物理计算响应,同时可按照客户需求进行定制化托管物理计算的部署,横向及纵向两个维度皆可满足业务需求。

最后,总结一下京东云云托管、托管物理计算、边缘物理计算系列产品的优势:
-
可扩展性,京东云可提供丰富的空间来扩展客户对于数据中心资源需求;
-
可靠性,高级别数据中心,多个服务提供商的服务提供冗余和灾难恢复、带宽连接、不间断电源和备用发电机;
-
灵活性,新旧基础设施过渡最优选择,可使用最先进的设备来保持行业竞争力;
-
安全性,从硬件到软件,从运维到管理,均可提供多个安全层来保护基础设施;
-
成本控制,可预计的成本投入,资源可视化展示,用户灵活便捷的在线申请,并实时流量监控;
-
降低成本,托管系列产品比从头开始构建数据中心成本更低,更优化的运营成本与较低的资本支出,可提高资金的流动性以提升企业盈利能力。


