【VueSSR系列一】构建流程源码解读

1,782 阅读3分钟

我是图片

最近接手维护一个使用VueSSR搭建的项目,于是乎对VueSSR做了一系列的学习和研究。本文以VueSSR所依赖的第三方包vue-server-renderer@2.6.10进行讲解,内容包括:

  • VueSSR构建流程
  • VueSSRClientPlugin
  • VueSSRServerPlugin

希望本文对你有帮助。

VueSSR构建流程

vue-server-renderer是VueSSR的核心内容,主要作用是在服务端将vue应用程序渲染输出html,同时也支持更高级的特性,例如:结合模板文件,构建clientManifest和server bundle来做到更细粒度的把控,自动注入(资源预加载、关键css)、嵌入vuex状态等特性。为了使用这些高级特性,我们先看一下如何构建出clientManifest和server bundle文件。

简单用图表述了VueSSR的构建流程,如下图展示:

VueSSR构建流程图

如图构建过程中有两个入口文件,通过vue-server-renderer提供的webpack插件VueSSRClientPluginVueSSRServerPlugin,分别构建打包出供客户端和服务端使用的json文件。

VueSSRClientPlugin

vue-ssr-client-manifest.json就是通过VueSSRClientPlugin生成的clientManifest文件,称为客户端构建清单。咱们来看看它的内容:

{
    "publicPath": "/dist/",
    "all": ["static/img/d_icon.522f4d11.png"...],
    "initial": ["manifest.0338f6f2cf8625ed7117.js"...],
    "async": ["0.51ec59b64fde13191f79.js"...],
    "modules": {...}
}

它将输入到renderer中,为模板的资源加载提供信息,推断和注入资源预加载和数据预取指令和首次渲染需要加载script标签。

深入它的源码,我们看看这个插件是怎样生成这些数据的。

// vue-server-renderer/client-plugin.js

var VueSSRClientPlugin = function VueSSRClientPlugin (options) {
  if ( options === void 0 ) options = {};

  this.options = Object.assign({
    filename: 'vue-ssr-client-manifest.json' // 默认文件名
  }, options);
};

VueSSRClientPlugin.prototype.apply = function apply (compiler) {
    ...
};

module.exports = VueSSRClientPlugin;

从结构来看,作为webpack插件,VueSSRClientPlugin只不过是一个原型上挂载apply方法的构造函数,核心逻辑就在apply方法中。

// vue-server-renderer/client-plugin.js

var onEmit = function (compiler, name, hook) {
  if (compiler.hooks) {
    // Webpack >= 4.0.0
    compiler.hooks.emit.tapAsync(name, hook);
  } else {
    // Webpack < 4.0.0
    compiler.plugin('emit', hook);
  }
};

VueSSRClientPlugin.prototype.apply = function apply (compiler) {
    var this$1 = this;

    onEmit(compiler, 'vue-client-plugin', function (compilation, cb) {
      ...
    })
};

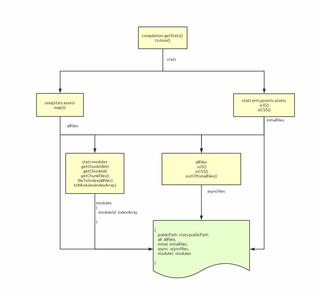
在apply方法中,有这样一段我觉得挺有意思的,就是将兼容逻辑的判断语句都封装到onEmit函数中,这样代码的层次感比较清晰,值得我们去学习,将代码根据功能来分层。我们重点关注下onEmit的回调函数,是如何获取和处理数据输出json文件的。下图我用了伪代码来展示该逻辑的处理流程:

clientManifest处理流程图

简单解析下上面的流程:

  1. 获取编译对象中的包含编译信息的stats对象
  2. 从stats.assets得到应用用到所有资源数组allFiles(元素是文件名)
  3. 从入口文件对象中找出初次渲染加载的js和css文件数组initialFiles
  4. allFiles与initialFiles的差集,过滤出js和css,作为可异步加载资源asyncFiles
  5. 分别从stats.modules找出每个模块对应的chuck代码文件,在将chunk依赖文件转换为allFiles中的indexArray,然后moduleId做key,indexArray作为value组成map对象。
  6. 最后组装成json对象,序列化后挂上compilation.assets对象上,最为json文件输出。

VueSSRServerPlugin

vue服务端构建插件做的事情跟客户端构建插件一样,都是输出一个json文件,源码中的逻辑几乎也一样,不一样的地方在于输出的文件内容:

var bundle = {
  entry: entry,
  files: {},
  maps: {}
};

stats.assets.forEach(function (asset) {
  if (isJS(asset.name)) {
    bundle.files[asset.name] = compilation.assets[asset.name].source();
  } else if (asset.name.match(/\.js\.map$/)) {
    bundle.maps[asset.name.replace(/\.map$/, '')] = JSON.parse(compilation.assets[asset.name].source());
  }
  // do not emit anything else for server
  // 删除编译信息中的源代码的文件信息
  // 保证只输出一个文件vue-ssr-server-bundle.json
  delete compilation.assets[asset.name];
});

从json文件的内容来看,files属性包含了源代码编译后的所有内容,这些内容将用于服务端渲染输出html的正文。maps字段记录sourceMap文件信息,用于提供sourceMap支持。

在构建流程中我们知道源代码会经过两次编译,在客户端构建完的时候已经输入打包后的文件了,假如服务端侯建再输出就会重复,造成浪费,所以需要删除compilation.assets上所有的文件信息。保证最后只输出一个json文件。

值得注意的是这个插件只允许一个入口js文件,为了避免使用了CommonsChunkPlugin分包导致文件内容分散。因为server bundle文件的作用主要是为了记录编译后的源代码内容,以便后续能在服务端渲染中运行。

if (entryAssets.length > 1) {
  throw new Error(
    "Server-side bundle should have one single entry file. " +
    "Avoid using CommonsChunkPlugin in the server config."
  )
}

总结

构建出clientManifest和server bundle两个json文件主要是为了让vue-server-renderer支持一些高级特性,比如自动注入(预加载和预取,inlineStyle关键css)、state等,已达到对输出html更细粒度的控制能力。

他们的作用分别是:

  • clientManifest会为文档的资源加载提供信息,推断和注入资源预加载和数据预取指令和首次渲染需要加载script标签。
  • bundle包含了源代码编译后的所有内容,将用于服务端渲染输出html的正文,已经提供sourceMap支持。

高手都是从表面看到本质的人

这里面涉及到的知识点主要是webpack插件和compilation对象,可以点击这里拓展下知识面。

另外本文用到的流程图可能在表达和像素上都不是很清晰,大家有比较好的画图工具和画图方法,希望推荐一下,感谢!