史上最全的Android系统原理面试知识点集锦

325 阅读2分钟

前言

很多人面试之前,可能没有在互联网公司工作过或者说工作过但年头较短,不知道互联网公司技术面试都会问哪些问题? 再加上可能自己准备也不充分,去面试没几个回合就被面试官几个问题打蒙了,最后以惨败收场。

下述是我整理的Android面试题汇总,由于篇幅原因,在这只把系统原理部分的题目列举出来,后续还会更新其余面试题内容,大家可以关注一下我,及时知晓我更新的知识点,同时这份面试集锦的整理也花费了我很多时间,有需要的朋友可以帮忙转发分享下,点个赞~

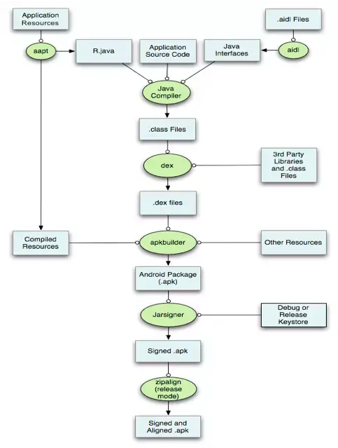
1.打包原理

Android的包文件APK分为两个部分:代码和资源,所以打包方面也分为资源打包和代码打包两个方面,这篇文章就来分析资源和代码的编译打包原理。

具体说来:

  1. 通过AAPT工具进行资源文件(包括AndroidManifest.xml、布局文件、各种xml资源等)的打包,生成R.java文件。
  2. 通过AIDL工具处理AIDL文件,生成相应的Java文件。
  3. 通过Javac工具编译项目源码,生成Class文件。
  4. 通过DX工具将所有的Class文件转换成DEX文件,该过程主要完成Java字节码转换成Dalvik字节码,压缩常量池以及清除冗余信息等工作。
  5. 通过ApkBuilder工具将资源文件、DEX文件打包生成APK文件。
  6. 利用KeyStore对生成的APK文件进行签名。
  7. 如果是正式版的APK,还会利用ZipAlign工具进行对齐处理,对齐的过程就是将APK文件中所有的资源文件举例文件的起始距离都偏移4字节的整数倍,这样通过内存映射访问APK文件的速度会更快。

2.安装流程

Android apk的安装过程主要氛围以下几步:

  1. 复制APK到/data/app目录下,解压并扫描安装包。
  2. 资源管理器解析APK里的资源文件。
  3. 解析AndroidManifest文件,并在/data/data/目录下创建对应的应用数据目录。
  4. 然后对dex文件进行优化,并保存在dalvik-cache目录下。
  5. 将AndroidManifest文件解析出的四大组件信息注册到PackageManagerService中。
  6. 安装完成后,发送广播。

可以使用下面的图表示:

最后

以上就是Android系统原理部分的面试题目,后续还会更新其余面试题内容,大家可以关注一下我,及时知晓我更新的知识点,同时这份面试集锦的整理也花费了我很多时间,有需要的朋友可以帮忙转发分享下,点个赞~

Android架构师之路很漫长,一起共勉吧!