仿概率论系列(二) 需求分析

358 阅读2分钟

仿概率论系列(二) 需求分析

仿APP,首要工作,需求分析

正主界面

我们要仿某个产品的时候,首先要去体验这个产品,在体验中去思考应用的流程走向,只有对流程熟悉了之后,你才能仿出跟正主需求差不多的产品。

为了打消各位看官以为我是来打广告的顾虑,这里我就不贴图了.只贴出我体验过后觉得要对哪几块来做仿造,有些东西我个人不想去体验(例如说:情绪博物馆?感觉像树洞的地方)

脑图

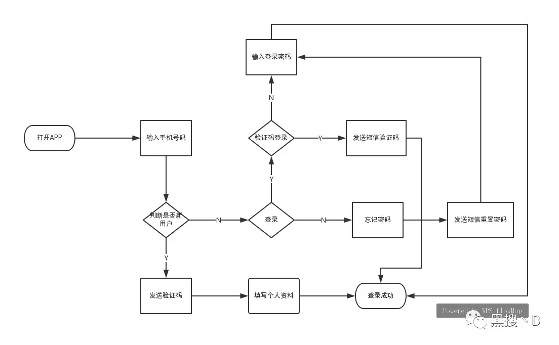
注册登录流程

注册登录流程跟绝大部分的APP做的一毛一毛,也就没什么好说的了.直接贴图吧。

注册登录

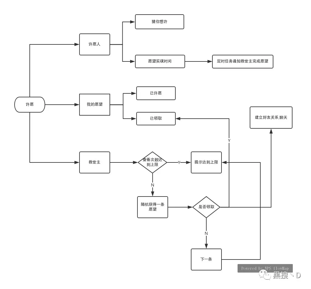
许愿流程

这个模块我个人是觉得挺好玩的,从需求上来说,能满足网络另外一端的一个人的愿望,会让人感觉到更多的新鲜感吧.

当你许下一个愿望,然后由一个陌生人来帮你实现,匿名社交的模式会让你在上面展现真实的自己(不过也有很多人在戴着假面~hhh),你不需要去维系在现实生活中的各种人设.

话不多说,让我们来看一下该模块的执行流程.

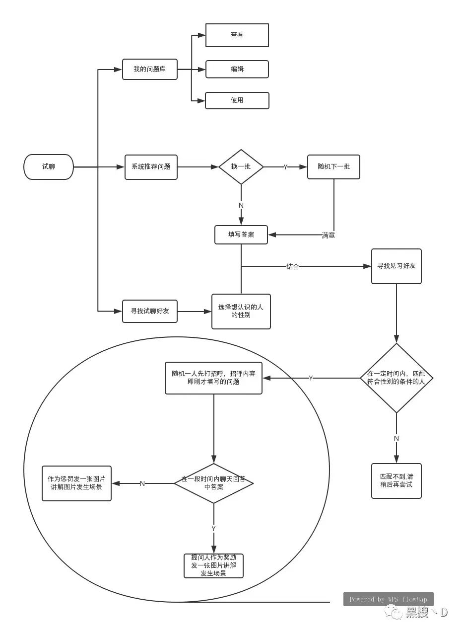
许愿

试聊

三分钟试聊,我觉得概率论的产品提出这个想法真的是超屌~

答题闯关类的交友,让人能够进一步的了解到对方,根据双方提示回答出最终的答案,在实践上让两个人在短时间内有了共同的语言,然后又加上了奖惩制度,让参与者更加专注于在回答问题上面,我觉得这个是概率论这个产品很成功的一个环节.

试聊

写在最后

其他模块我就不多说了,一切都在代码里面~