从源码入手,带你解读Vue数据响应式原理+实现一个简易响应式demo

266 阅读16分钟

前言

使用vue开发有一段时间了,我觉得是时候去深入学习其内部的实现原理了。写过vue的童鞋都知道,响应式系统是其最有意思、最独特的特征之一,这个特征可以让我们摆脱了频繁对dom的操作,得以让我们更专注于数据层面,因为在vue面前,数据和视图是双向绑定的,也就是所谓的数据驱动视图。该文是vue源码学习系列的第一篇,源码是基于2.6.10版本。

读源码前...

关于这个原理,我之前是一直停留于Object.defineProperty这个概念中,知道vue是通过在getter中进行依赖的收集,setter中触发视图层的更新。虽然之前有看过一些源码解读的文章,能大概看懂一些,但毕竟还是没有去读过源码,所以对于这部分的很多细节上的处理是比较模糊的。于是决定通过源码去一步步去了解、学习其幕后的操作是什么。非常感谢,vue是开源的,任何细节都可以在源码中找到答案。

全文分为两个部分,第一部分为从源码中进行原理解读,第二部分为从0开始实现一个简洁的响应式系统

Part1: 原理解读

先来一张官方提供的原理图:

官方原理图

从图中可以看出,render函数会触发getterWatcher对象中进行Collect as Dependency(收集依赖),然后在setter中通知Watcher进行视图层的更新。这个架构图中,可以看出其响应式原理实际上是用了观察者模式,观察者模式是一种一对多的依赖关系,当某个被监听的对象更新时,所有监听它的对象都会收到通知,然后触发相关事件等等。用类比的方式,可以这么说,github上的每个用户都是Watcher,用户间可以互相follow,如果被follow的用户star了某个项目或者created了新项目,followers则会主页上看到他们的动态。这张图只是vue响应式思想的精华,但是还是有很多细节需要去学习和掌握的。

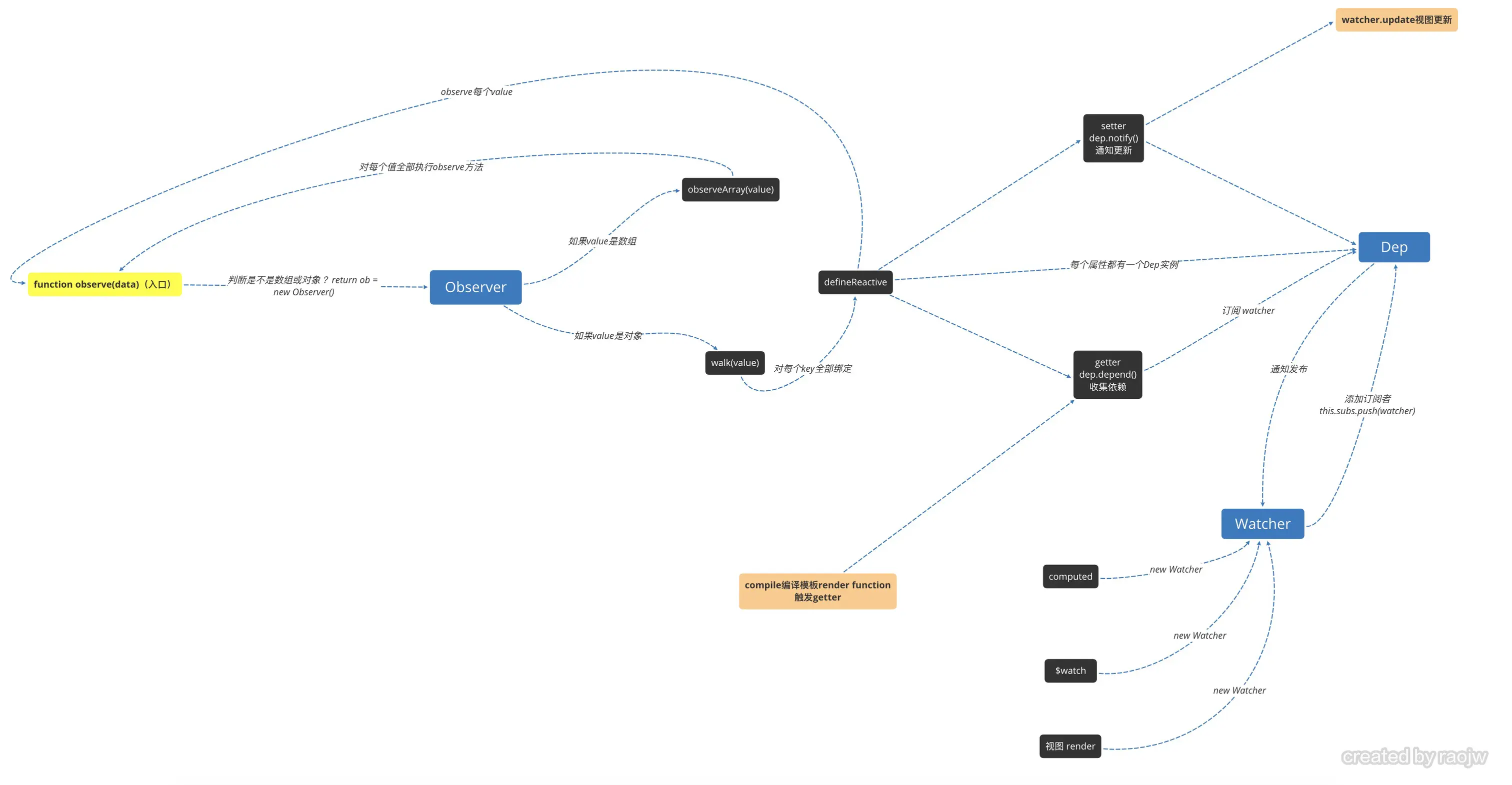
来一张我在读源码过程中,边读边画边改的流程图:

vue响应式原理

这张图可以说很具体的描述了响应式系统工作流程。在画的过程中,通过打断点和写demo,不断地去验证和修改里面的细节,花了我不少精力。但是整体下来,也让我对整个响应式的过程有了更清晰的了解,终于不是停留在Object.defineProperty层面上了。Object.defineProperty虽说确实是基础,但是如果只知道这个api是远远不足以掌握vue响应式原理,况且vue3.0也将用Proxy取代Object.defineProperty

observe

在开发中,打印在vuedata选项注册的对象时常可以看到附带着__ob__这个属性,只知道携带了这个属性的对象就是响应式的,比如这种:

__ob__

那么,这个属性具体是如何注册进去的,又有何用呢?

在我画的流程图可以看出,observe是响应式的入口,这里逻辑主要是给对象实例化一个Observer,也就是上图中响应式对象携带的__ob__属性,我把源码贴出来看看,通过注释来进行解读:

/**
 * Attempt to create an observer instance for a value,
 * returns the new observer if successfully observed,
 * or the existing observer if the value already has one.
 */
export function observe (value: any, asRootData: ?boolean): Observer | void {
  // 注意,这里 isObject 包括对象和数组
  // 也就是过滤掉基本类型和 VNode 的实例
  if (!isObject(value) || value instanceof VNode) {
    return
  }
  let ob: Observer | void
  // 防止重复实例化 Observer
  if (hasOwn(value, '__ob__') && value.__ob__ instanceof Observer) {
    ob = value.__ob__
  } else if (
    // 这里判断暂且忽略
    shouldObserve &&
    !isServerRendering() &&
    (Array.isArray(value) || isPlainObject(value)) &&
    Object.isExtensible(value) &&
    !value._isVue
  ) {
    // 给该对象弄个 Observer
    ob = new Observer(value)
  }
  if (asRootData && ob) {
    ob.vmCount++
  }
  return ob
}

这里的逻辑其实还是比较简单的,通过上面尤大的英文注释也可以看到这块函数的作用。接下来一起看看Observer具体内容。

Observer

Observer是一个类,这个类有2个很重要的方法,分别是walkobserveArray,分别是对对象和数组的进行响应式绑定,来看看实际源码:

export class Observer {
  
  constructor (value: any) {
    this.value = value
    this.dep = new Dep() // 用于收集该响应式对象的依赖
    this.vmCount = 0
    // 使用 Object.defineProperty 定义 __ob__ 属性
    // 这也就是上文提到的为什么控制台打印响应式对象拥有 __ob__ 这个属性
    // 注意 __ob__ 是不可枚举的
    // Vue.set 方法需要用到这个属性
    def(value, '__ob__', this)
    if (Array.isArray(value)) {
      // hasProto => `__proto__` in {}
      if (hasProto) {
        // 针对数组实现响应式的方法
        protoAugment(value, arrayMethods)
      } else {
        copyAugment(value, arrayMethods, arrayKeys)
      }
      this.observeArray(value)
    } else {
      // 对象走这套
      this.walk(value)
    }
  }

  /**
   * Walk through all properties and convert them into
   * getter/setters. This method should only be called when
   * value type is Object.
   */
  walk (obj: Object) {
    const keys = Object.keys(obj)
    for (let i = 0; i < keys.length; i++) {
      // 给对象每个 key 进行响应式绑定,重写 getter/setter 方法
      defineReactive(obj, keys[i])
    }
  }

  /**
   * Observe a list of Array items.
   */
  observeArray (items: Array<any>) {
    for (let i = 0, l = items.length; i < l; i++) {
      // 给数组每个值进行响应式绑定
      // 如果值是对象、数组会递归绑定
      observe(items[i])
    }
  }
}

看完上面Observer的实现,其最主要的目的就是给对象和数组递归进行响应式绑定,只不过这2者的绑定方式有区别的,数组是绑定原理下文会去说,让我们先来看看给对象key进行响应式绑定的defineReactive方法做了哪些事情。

defineReactive

defineReactive其实就是使用Object.defineProperty的地方了,所以说这里会有收集依赖和通知更新的相关逻辑,除了这些,还有一些小细节非常值得我们学习,一起来看看源码:

/**
 * Define a reactive property on an Object.
 */
export function defineReactive (
  obj: Object,
  key: string,
  val: any,
  customSetter?: ?Function,
  shallow?: boolean
) {
  // 用于收集当前对象某个key的依赖
  // 利用闭包,巧妙地实现了每个 key 都拥有了其各自 dep 实例
  const dep = new Dep()

  const property = Object.getOwnPropertyDescriptor(obj, key)
  // 这里会判断该属性是否可以被改写 property ,比如被 Object.freeze() 之后的属性就无法修改
  // 所以不想被 vue 重写 getter/setter 的属性可以用 property.configurable = false
  if (property && property.configurable === false) {
    return
  }

  // cater for pre-defined getter/setters
  const getter = property && property.get
  const setter = property && property.set
  if ((!getter || setter) && arguments.length === 2) {
    val = obj[key]
  }

  // 对每个value都跑一次observe,递归入口
  let childOb = !shallow && observe(val)
  Object.defineProperty(obj, key, {
    enumerable: true,
    configurable: true,
    // 重写 data 每个 key 的 getter 函数
    // 先绑定,记住当前的 dep、childOb
    get: function reactiveGetter () {
      const value = getter ? getter.call(obj) : val
      if (Dep.target) {
        // 收集依赖
        dep.depend()
        // 利用闭包,如果当前对象存在 childOb,通知其收集依赖
        if (childOb) {
          childOb.dep.depend()
          if (Array.isArray(value)) {
            // 收集数组的依赖
            dependArray(value)
          }
        }
      }
      return value
    },
    // 重写data每个key的 setter 函数
    set: function reactiveSetter (newVal) {
      const value = getter ? getter.call(obj) : val
      /* eslint-disable no-self-compare */

      // 新旧值一样就不做处理
      // (newVal !== newVal && value !== value) 是处理 NaN
      if (newVal === value || (newVal !== newVal && value !== value)) {
        return
      }

      /* eslint-enable no-self-compare */
      if (process.env.NODE_ENV !== 'production' && customSetter) {
        customSetter()
      }
      // #7981: for accessor properties without setter
      if (getter && !setter) return
      if (setter) {
        setter.call(obj, newVal)
      } else {
        val = newVal
      }
      // 赋予一个新值时,再次全部执行 observe
      childOb = !shallow && observe(newVal)
      // 通知 Watcher 更新
      dep.notify()
    }
  })
}

这块是响应式对象绑定核心实现的地方,该处出现了dep相关逻辑,分别用于依赖收集和通知更新。每个属性都有其各自的dep实例,这里很巧妙地利用了闭包实现了记住作用域的dep引用。还有一个地方,如果对象的property.configurablefalse,则不会被包装成响应式对象,正如vue文档上说可以用Object.freeze进行相关优化。在这里我们可以看到dep实例有着非常重要的作用,在官方的流程图中并未出现关于dep的解析,让我们一起来结合源码看看dep到时做了什么,是如何收集依赖和派发通知的。

Dep

Dep可以理解成可以被Watcher观察的对象,也可以说是发布者。上文说了每个属性对象都有其各自的dep实例,这些实例都是可以被观察的,那么既然可以被观察,它就要知道有多少位观察者Watcher(也可以称为订阅者),所以这里必须要有收集和存储这些观察者的地方,也就是所谓的依赖收集地。上文有说到setter会执行dep.notify()方法,所以Dep除了有收集依赖,还有向这些依赖发送消息,通知更新的作用。

来看下源码部分:

/**
 * A dep is an observable that can have multiple
 * directives subscribing to it.
 */

let uid = 0

class Dep {
  static target: ?Watcher; // 核心,指向当前 Watcher
  id: number;
  subs: Array<Watcher>;

  constructor () {
    this.id = uid++
    this.subs = [] // 依赖收集池
  }

  // 收集依赖
  addSub (sub: Watcher) {
    this.subs.push(sub)
  }

  // 移除依赖
  removeSub (sub: Watcher) {
    remove(this.subs, sub)
  }

  // `getter` 中出现的 dep.depend
  depend () {
    // 如果当前有存在的 Watcher,就添加依赖
    if (Dep.target) {
      // 这里很巧妙,Watcher.addDep 实际上是调用 this.addSub 方法
      // 也就是通过依赖关系把 Watcher 存到了当前 `dep` 实例中
      Dep.target.addDep(this)
    }
  }

  // 消息通知
  notify () {
    // stabilize the subscriber list first
    // 拷贝一份依赖池,不影响原有的数据
    const subs = this.subs.slice()
    if (process.env.NODE_ENV !== 'production' && !config.async) {
      // subs aren't sorted in scheduler if not running async
      // we need to sort them now to make sure they fire in correct
      // order
      subs.sort((a, b) => a.id - b.id)
    }
    for (let i = 0, l = subs.length; i < l; i++) {
      // 按注册顺序派发消息
      subs[i].update()
    }
  }
}


// The current target watcher being evaluated.
// This is globally unique because only one watcher
// can be evaluated at a time.
// 用于指向当前 Watcher
// 同一时间只有一个 Watcher
Dep.target = null
const targetStack = []

// 给 target 赋值给指定的 Watcher
function pushTarget (target: ?Watcher) {
  targetStack.push(target)
  Dep.target = target
}

// 删除最后一个 Watcher
function popTarget () {
  targetStack.pop()
  Dep.target = targetStack[targetStack.length - 1]
}

我们可以看到,Dep其实扮演着对Watcher管理的一种角色。所以说Dep是响应式系统中不可或缺的一环。同样的,Watcher也是非常重要了,脱离WatcherDep将没有任何意义,下面来看看Watcher的源码实现。

Watcher

let uid = 0

/**
 * A watcher parses an expression, collects dependencies,
 * and fires callback when the expression value changes.
 * This is used for both the $watch() api and directives.
 */
export default class Watcher {
  vm: Component;
  expression: string;
  cb: Function; // 回调
  id: number;
  deep: boolean;
  user: boolean; // user watcher 用户定义的 watcher
  lazy: boolean; // computed watcher computed 选项
  sync: boolean;
  dirty: boolean;
  active: boolean;
  deps: Array<Dep>;
  newDeps: Array<Dep>;
  depIds: SimpleSet;
  newDepIds: SimpleSet;
  before: ?Function;
  getter: Function;
  value: any;

  constructor (
    vm: Component,
    expOrFn: string | Function,
    cb: Function,
    options?: ?Object,
    isRenderWatcher?: boolean
  ) {
    this.vm = vm
    if (isRenderWatcher) {
      vm._watcher = this
    }
    vm._watchers.push(this)
    // options
    if (options) {
      this.deep = !!options.deep
      this.user = !!options.user
      this.lazy = !!options.lazy
      this.sync = !!options.sync
      this.before = options.before
    } else {
      this.deep = this.user = this.lazy = this.sync = false
    }
    this.cb = cb
    this.id = ++uid // uid for batching
    this.active = true
    this.dirty = this.lazy // for lazy watchers
    // 这里 新旧dep 比对主要用于优化
    this.deps = []
    this.newDeps = []
    this.depIds = new Set()
    this.newDepIds = new Set()
    this.expression = process.env.NODE_ENV !== 'production'
      // 便于调试
      ? expOrFn.toString()
      : ''
    // parse expression for getter
    if (typeof expOrFn === 'function') {
      this.getter = expOrFn
    } else {
      this.getter = parsePath(expOrFn)
      if (!this.getter) {
        this.getter = noop
        process.env.NODE_ENV !== 'production' && warn(
          `Failed watching path: "${expOrFn}" ` +
          'Watcher only accepts simple dot-delimited paths. ' +
          'For full control, use a function instead.',
          vm
        )
      }
    }
    // computed 是惰性的,在 evaluate 方法才会去计算取值
    this.value = this.lazy
      ? undefined
      : this.get()
  }

  /**
   * Evaluate the getter, and re-collect dependencies.
   */
  get () {
    pushTarget(this) // 就上文说的让 Dep.target 指向当前实例
    let value
    const vm = this.vm
    try {
      // 这里就是触发 `getter` 的地方,进行依赖收集
      value = this.getter.call(vm, vm)
    } catch (e) {
      if (this.user) {
        handleError(e, vm, `getter for watcher "${this.expression}"`)
      } else {
        throw e
      }
    } finally {
      // "touch" every property so they are all tracked as
      // dependencies for deep watching
      if (this.deep) {
        // 深度收集依赖
        traverse(value)
      }
      popTarget() // 清除 Dep.target 当前指向,避免反复收集
      this.cleanupDeps()
    }
    return value
  }

  /**
   * Add a dependency to this directive.
   */
  // 添加订阅者
  addDep (dep: Dep) {
    const id = dep.id
    if (!this.newDepIds.has(id)) {
      this.newDepIds.add(id)
      this.newDeps.push(dep)
      if (!this.depIds.has(id)) {
        // 上文有说到,watcher.addDep 最终就是调 dep.addSub
        dep.addSub(this)
      }
    }
  }

  /**
   * Clean up for dependency collection.
   */
  // 清除依赖相关逻辑
  cleanupDeps () {
    let i = this.deps.length
    while (i--) {
      const dep = this.deps[i]
      if (!this.newDepIds.has(dep.id)) {
        dep.removeSub(this)
      }
    }
    let tmp = this.depIds
    this.depIds = this.newDepIds
    this.newDepIds = tmp
    this.newDepIds.clear()
    tmp = this.deps
    this.deps = this.newDeps
    this.newDeps = tmp
    this.newDeps.length = 0
  }

  /**
   * Subscriber interface.
   * Will be called when a dependency changes.
   */
  update () {
    /* istanbul ignore else */
    if (this.lazy) {
      this.dirty = true
    } else if (this.sync) {
      // 同步的话,直接执行
      this.run()
    } else {
      // 异步推入更新队列中
      queueWatcher(this)
    }
  }

  /**
   * Scheduler job interface.
   * Will be called by the scheduler.
   */
  // 执行 callback
  run () {
    if (this.active) {
      const value = this.get()
      if (
        // 这里有个优化,会有新老值的对比,如果不变就不会重新执行相关回调,比如 render 函数
        value !== this.value ||
        // Deep watchers and watchers on Object/Arrays should fire even
        // when the value is the same, because the value may
        // have mutated.
        isObject(value) ||
        this.deep
      ) {
        // set new value
        const oldValue = this.value
        this.value = value
        if (this.user) {
          try {
            // 属性
            this.cb.call(this.vm, value, oldValue)
          } catch (e) {
            handleError(e, this.vm, `callback for watcher "${this.expression}"`)
          }
        } else {
          this.cb.call(this.vm, value, oldValue)
        }
      }
    }
  }

  /**
   * Evaluate the value of the watcher.
   * This only gets called for lazy watchers.
   */
  evaluate () {
    this.value = this.get()
    this.dirty = false
  }

  /**
   * Depend on all deps collected by this watcher.
   */
  depend () {
    let i = this.deps.length
    while (i--) {
      this.deps[i].depend()
    }
  }

  /**
   * Remove self from all dependencies' subscriber list.
   */
  teardown () {
    if (this.active) {
      // remove self from vm's watcher list
      // this is a somewhat expensive operation so we skip it
      // if the vm is being destroyed.
      if (!this.vm._isBeingDestroyed) {
        remove(this.vm._watchers, this)
      }
      let i = this.deps.length
      while (i--) {
        this.deps[i].removeSub(this)
      }
      this.active = false
    }
  }
}

Watcher的源码较上面几个模块比起来,代码稍微复杂了些,其实里面包含了对vue的computedwatch选项的相关逻辑,关于这块的实现原理,我会另开一篇文章详细解析,最近还在研究中,所以就暂不详细解读计算属性和侦听属性相关逻辑了。主要是其对Dep有联系的地方进行解读。关于上面的部分,可以精简为下面代码:

class Watcher {
  constructor(vm, fn) {
    this.vm = vm
    Dep.target = this
    this.value = fn()
    this.cb = fn
  }

  addDep(dep) {
    dep.addSub(this)
  }

  update() {
    this.cb(); // vm.render
  }
}

可以看到,其实最核心的地方就是Dep.target的指向收集当前Watcher触发相关回调。我们联系上文提到的dep.addSub方法,其实最终目的就是把当前的观察者收入到触发了getter的属性闭包dep实例中,然后在setter中触发update方法,最终进行相关视图的更新。

那么,在什么时候会实例化Watcher呢?

Watcher有视图render watcheruser watchercomputed watcher这几种。render watcher会在Vuemount的时候进行new Watcher。你可能会问,为什么要在mount时候实例化?其实这是一种优化。当触发mount了,就会调用编译好的render函数,render函数会对响应式对象的值进行访问,也就是会触发getter函数,所以这些属性值的dep实例就会把当前watcher收集起来。所谓的优化,就是只有视图层(template || render)有用到的值,才会把当前watcher实例push到对应的dep实例中,触发了setter才会进行vm.render视图更新。定义了值了的视图层没引用的,即使值变了触发setter,也不会走vm.render,因为watcher没被收集进去。

所以,我试着验证了下,在模板层引用了应用了

<div id="app">
 {{value}}
 {{computedValue}}
</div>

<script>
 const app = new Vue({
   data: {
     value: 123
   },
   computed: {
     computedValue() {
       return this.value + 1
     }
   },
 })
</script>

watcher

在源码处,我打了个log看看valuedep实例收集到的watcher,我们可以看到,图中dep实例收集到了2个watcher,分别是render watchercomputed watcherexpression可以看到对应的回调,不过只有在非生产环境有效,主要是方便我们去调试。

DepWatcher是观察者模式经典实现,依赖的收集和消息的发布都交给DepWatcher则负责了触发视图更新和相关的自定义回调事件。

针对 Array 的处理

上文有个空缺的地方还没有补上,就是数组是如何做到响应式的?Object.defineProperty只能对对象进行响应式绑定,对数组是无法绑定的。vue内部先用一个对象原型去继承数组这些原生方法,再去给该对象定义数组的方法对应的key,当访问这些key时会触发getter劫持监听,这样就做到了push或者pop等方法时视图也进行相关更新。

可能这样干讲会有点难理解,还是结合源码来看看:

还记得上面Observer类中有这些相关逻辑吗:

if (Array.isArray(value)) {
  // hasProto => `__proto__` in {}
    if (hasProto) {
      // 针对数组实现响应式的方法
      protoAugment(value, arrayMethods)
    }
  }

这里有个protoAugment方法,看看里面是什么:

/**
 * Augment a target Object or Array by intercepting
 * the prototype chain using __proto__
 */
function protoAugment (target, src: Object) {
  target.__proto__ = src
}

原来是通过改变__proto__的值来改变target的原型,我们可以在看到,当value值为array时,会把该值的原型指向arrayMethods,那么arrayMethods又是什么呢?

源码如下:

const arrayProto = Array.prototype
// arrayMethods.__proto__ = arrayProto
export const arrayMethods = Object.create(arrayProto)

原来arrayMethods是通过Object.create方法实现对Array原型方法的继承,也就是说arrayMethods的原型对象是arrayProto,所有Array的方法arrayMethods都可以访问。

下面来看看key的绑定和劫持:

// 只劫持一下这几种方法
const methodsToPatch = [
  'push',
  'pop',
  'shift',
  'unshift',
  'splice',
  'sort',
  'reverse'
]

/**
 * Intercept mutating methods and emit events
 */
methodsToPatch.forEach(function (method) {
  // 闭包缓存当前的方法
  const original = arrayProto[method]
  // def 其实是 Object.defineProperty 的封装
  def(arrayMethods, method, function mutator (...args) {
    // 执行拿到结果
    const result = original.apply(this, args)
    // 拿到 Observer 实例
    const ob = this.__ob__
    let inserted
    switch (method) {
      case 'push':
      case 'unshift':
        inserted = args
        break
      case 'splice':
        inserted = args.slice(2)
        break
    }
    // 对于增加数组长度、有新值插入或者更改,都要走一遍`observe`方法
    if (inserted) ob.observeArray(inserted)
    // 通过 dep 发布消息
    ob.dep.notify()
    return result
  })
})

所以,通过源码,我们可以知道了为什么vue无法检测数组某个索引值的改动或者直接修改数组的长度了,文档参考

到这里,vue响应式相关原理已经讲解完毕,结合上面的流程图和源码,再回顾一下,希望能帮助你理解其中的原理知识。vue的源码实现真的非常精妙,我们可以在里面学习到非常多的知识。

Part2: 实现一个简易的响应式系统

有了上面源码基础,再结合自己的理解,我们可以试着从0开始实现一个简易的响应式系统


  function isObject(obj) {
    return obj !== null && typeof obj === 'object';
  };

  // 数组响应式相关实现
  function protoAugment(target, src) {
    target.__proto__ = src
  }

  const arrayProto = Array.prototype;
  const arrayMethods = Object.create(arrayProto);

  const methods = [
    'push', 'pop', 'shift', 'unshift', 'splice', 'sort', 'reverse'
  ];

  methods.forEach(method => {
    Object.defineProperty(arrayMethods, method, {
      value: function mutator(...args) {
        const original = arrayProto[method];
        const result = original.apply(this, args);
        console.log('触发 array methods');
        return result
      }
    })
  })

  class Observer {
    constructor(value) {
      this.value = value;
      this.dep = new Dep();
      Object.defineProperty(value, '__ob__', {
        value: this,
        configurable: true,
        writable: true,
        enumerable: false
      });
      if (Array.isArray(value)) {
        protoAugment(value, arrayMethods);
      } else {
        this.walk(value);
      }
    }

    walk(obj) {
      const keys = Object.keys(obj);
      keys.forEach(key => defineReactive(obj, key));
    }

    observeArray(items) {
      for (let i = 0, l = items.length; i < l; i++) {
        observe(items[i])
      }
    }
  }

  function observe(value) {
    if (!isObject(value)) {
      return;
    }

    let ob

    if (Object.prototype.hasOwnProperty.call(value, '__ob__') && value.__ob__ instanceof Observer) {
      ob = value.__ob__
    } else {
      ob = new Observer(value);
    }

    return ob;
  }

  // 绑定响应式对象
  function defineReactive(obj, key, val) {

    // 把 dep 实例存在当前的闭包里,每个属性都有其对应的 dep 实例
    const dep = new Dep();

    val = obj[key];
    // 递归
    let childOb = observe(val);

    Object.defineProperty(obj, key, {
      enumerable: true,
      configurable: true,
      get: function reactiveGetter() {
        console.log('get');
        // 收集当前属性与 Watcher 中的依赖关系
        dep.depend();
        if (childOb) {
          childOb.dep.depend();
        }
        return val;
      },
      set: function reactiveSetter(newVal) {
        console.log('set');
        if (newVal === val) {
          return;
        }
        val = newVal;
        dep.notify(); // 通知更新
      }
    });
  }

  let depId = 0;

  class Dep {
    constructor() {
      this.id = depId++;
      this.subs = [];
    }

    depend() {
      if (Dep.target) {
        Dep.target.addDep(this)
      }
    }

    addSub(watcher) {
      this.subs.push(watcher)
    }

    // 发布
    notify() {
      const subs = this.subs.slice()
      subs.forEach(sub => sub.update())
    }
  }

  // 观察者
  class Watcher {
    constructor(vm, fn) {
      Dep.target = this // target指向自己
      this.value = fn() // `render` 触发 `getter`,然后通知 `dep` 收集依赖
      this.cb = fn
    }

    addDep(dep) {
      dep.addSub(this)
    }

    update() {
      this.cb();
    }
  }

  class Vue {
    constructor(options) {
      if (options && options.data) {
        this.data = options.data
      }
      observe(this.data);
      // render watcher
      new Watcher(this, this.render.bind(this));
    }

    render() {
      this.data.value; // getter
    }
  }

  const data = {
    value: 123,
    obj: {
      foo: {
        name: 'foo',
      },
    },
    arr: [1, 2, 3],
    text: 'hello'
  }

  const vm = new Vue({
    data
  });

  vm.data.value; // get
  vm.data.value = 666; // set && update

一个简洁的vue响应式系统其实不用很多的代码就能做出来,这都归功于vue数据驱动的思想和优雅的设计。

总结

最后总结下,关于响应式原理,简单来说就是通过Object.defineProperty这个api去进行构造响应式对象,递归对象重写每个key的settergetter方法,并在闭包中给每个key配置一个dep实例,在getter函数中收集各种Watcher实例,最后在setter函数中通知所有收集到的Watcher更新视图,反复去思考、验证这个流程、原理,相信你就能理解了。

通过这次源码阅读和学习,收获颇多。源码阅读算是跟大神近距离交流的一种方式吧,从中可以学习到作者的设计意图和思想。源码学习是非常具有挑战性的,不是说看了一遍就能理解,很多地方的逻辑不会写得很直观,需要反复看,反复嚼,还需要借鉴一些好的资料才能理解。对源码吃得越透,会很好地辅助平常的开发,对问题的解决、bug的定位也会更加迅速。

如果文中存在不足之处,欢迎大家可以指出,一起进步。

参考文章