如何打造一份优雅的简历?

385 阅读13分钟
原文链接: mp.weixin.qq.com

最近一些朋友找我内推,并且给我发了他们的简历。很多简历在我看来都不合格,不只是内容,还有格式,在我这都没过关。然后,我都会把我的简历模板贡献出来,收获了诸多好评。

为了让更多读者朋友拥有一份优雅得体的简历,我会倾其所能,把经验全部传授出来,希望你能有收获。

虽然现在不是求职的高峰期,但是社招、实习还是随时都可以进行的。我也不是一个追热点的人,只求对你有所帮助。另外,简历的制作其实并不是一蹴而就的事,当你知道了写简历的套路,平时就会有意识的积累素材,所以什么时候都可以学习如何打造一份优雅的简历。

简历是什么?在我看来,在面试之前,直接代表你这个人。虽然简历不会说话,但是简历的内容会让面试官直接在脑海里勾勒出你的形象。如果简历排版非常精致,你就会被塑造成一位细心、得体的形象;反之,如果简历里出现了错别字,那粗心这个标签就会打到你身上了。

所以,对待简历一定要重视!它是找工作过程中的第一道关卡,过了这一关,才有在面试中展示自我的机会。当然,平时的积累,个人的真实水平,临场发挥、人脉、运气也都很重要。这篇文章假设那些因素大家都一样,只比拼简历,就看谁简历写得好。

好的简历就是你的名片,不好的简历可能就是你的黑历史。接下来我们进入正题,说说简历该怎么写。

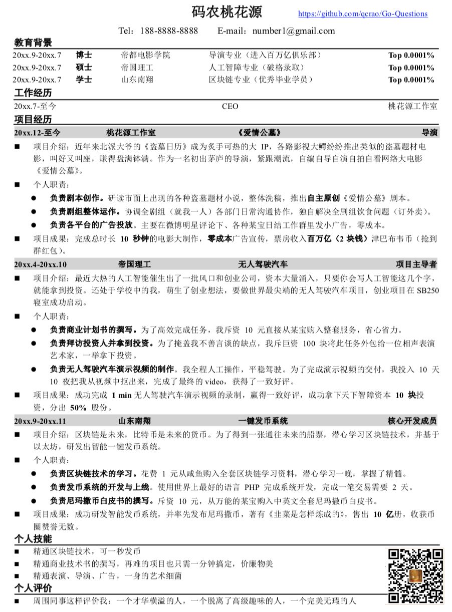
先贴一份完成了的简历。为了不暴露隐私,简历中的信息都是虚构的,但是写法都是按照模板来的,所以仍然不失一份精彩的样例,可以细看研究的。

顺便说一句,这张图片,可以自由传播。如果你仔细研究一下简历中的三个项目,你肯定会被我的才华折服的。

接下来就按简历模板里各个板块的顺序,详细解释每个部分该怎么写。

抬头

直接写名字,电话号码,邮箱,其他信息不用填写。

我找工作那会,实验室的信号不是太好,所以在手机号码后面还留了个座机号码,防止联系不上,这是细节。

关于电子邮箱,校招的同学可以留学校的邮箱;对于社招,gmail.com,163.com,foxmail.com 都不错,qq.com 也是可以的,只是需要把邮箱前缀改成一些有意义的,例如姓名的缩写之类的,这在邮箱设置里直接设置就好了,一定不要出现一些“中二”的邮箱名,例如“今夜无眠”之类的绝对不要出现。

有些同学问,需不需要挂个相片上去?其实,在抬头右侧空白部分,是可以挂上的。但是,我建议男生一率不要挂照片(当然如果你有吴彦祖的风彩当我没说),女生可以适当挂上证件照,前提是颜值是你的一大优势。

当然,一些国企事业单位会强制要求你贴上照片,那就贴好了。但也不要随便找一个白拍照就放上去了,找一家正规的照相馆,化好妆,照片精修后的效果肯定可以提高你在面试官那里的第一印象,这是好的开始。

教育背景

这块直接从最高学历写起,写到本科即可。包括时间,学位,学校,专业,排名这些信息。有些可以体现你实力的东西是可以备注上的,例如优秀毕业生,免试推荐研究生,这些是可以在挂号里备注上的。

有些人说,这样是不是太高调了?借用 caoz 的一句话:你矜持,你活该。

最后,关于排名,如果你是专业第一名,就直接写上;否则,就计算一下你的排名大概占比百分之多少。如果班级排名高,就按班级的排名来,如果学校排名高,就写学校的排名。总之,按最高的来写。研究生一般没有排名这个说法,那你就估个数好了,填上 Top 5%,一般没有问题。

这里教大家一个小技巧,你看前面贴出来的简历是不是排列得很整齐?让你自己动手做,你不一定排得这么整齐。教你一招:

通过表格,能自动地让文字对齐。写完之后,只需要将表格的边框设置为不可见就行了!深藏功与名!隐藏表格边框后的效果是这样的:

有没有惊艳到?如果你早就知道了这个技巧,当我没说。

工作经历

如实写就好了,校招同学这一项可以写下实习经历,如果没有实习,这一项整体就不要了。社招同学不要在这上面弄虚作假,因为社招入职都会做尽调,被查出不诚信就尴尬了。

同样,可以用到上面提到的用表格排版的小技巧。

项目经历

找互联网工作的同学,一定刷过《剑指 offer》这本书,书里面的题在面试过程中出场率还是挺高的。但是,很多同学都只看了其中的题目部分,对于前两章可能就略读了,甚至直接跳过去了。其实,书的前两章是讲如何面试的,同样写得很精彩,值得细细研究。

咱们这篇文章不说面试,只说简历。但书里面有一个非常好的点 —— 描述项目的 STAR 模型:

项目经历这一项按照这个模型来写就 OK 了。

先简述项目背景,为什么要做它,要简短、清晰,也就是 Situation

再来说你负责哪一块,做了哪些有价值的工作,这一块要学会提炼,不能是简单的工作罗列,尽量让人觉得这是有技术含量的,包含 Task&Action

最后,就是这件事完成的效果如何,是性能提升了 100 倍还是从零到一完成了某个复杂的系统,关键在于你要用数字来表达。例如,我经过一系列的优化过程,使得系统响应时间缩短为原来的 50%,或者说响应时间提升 1 倍,平均响应时间达到 1 ms 等等。

举个例子来说:

最开始一行,项目的简要信息。首先 项目的起止时间,这个要斟酌一下,太长显得效率太低,太短可能又显得不深入。不是要教大家不诚信,这块适当“优化”下没太大问题;然后是 地点,可以是学校,也可以是公司,照实写;接着是 项目名,简短、清晰;最后是你的 角色,一般可以写项目总负责人,核心参与者,项目主导者等等,不要太浮夸,也不要太低下。

接着,项目介绍。主要是讲清楚你做这个事的背景是什么。注意,不能说“这是实验室项目要求”或者“老师指定我做的”,要写这个项目的背景,业界是个什么进展,本项目它能解决什么问题,价值在哪,这是应该写的。有些项目确实垃圾,但编也得编一个高大上的介绍,毕竟它代表了你的水平不是嘛?

接着,个人职责。先是概要的一句话,例如负责系统的整体架构,打上一个句号,这是总起,后面用更细致的话来解释。例如,充分调研市面上的相关系统,反复设计修改,设计出一套高可用、高性能、可扩展的系统架构。一般要列三点,多了太长,少了显得工作量少。所以,要挑选最重要的点来说,例如,设计并实现了某个算法,性能是之前的多少倍。

最后,项目成果。这块一定要挑最亮点的来说,而且一定要能用数字量化。常见的就是性能提升了多少倍,支持了多少并发,支持了多少用户,不可用时长为 0,发表文章专利多少篇……

重要词语、数字用加粗来突出显示。这些加粗就是你最擅长的点,也是面试官可能会问你。所以你想让他问你什么,就加粗吧!

个人技能

这一项比较好搞定,把你的技能罗列出来,注意是和工作相关的。你找互联网的工作,写上一句“熟悉 office 的操作”就不太合适了吧。可以写:熟练掌握常见的数据结构和算法,熟悉 C/C++,熟悉 mysql/codis/etcd/zookper……

英语听说读写能力也可以写上,例如“能熟练进行英文的听说读写”。

唯一需要注意的是,不要也不能写“精通”。“精通”是一个非常强的词,很少人能做到。这里并不是谦虚的问题,还涉及到一个预期管理的问题,也就是面对“精通”和“熟悉”,面试官对你的期待是不一样的。

如果你写上“熟悉 Golang”,那么当面试官问你一个比较深入的问题时(例如 Golang 的 map 是怎么进行扩容的),你答上来了,他会觉得你水平比较高,而且还很谦虚。相反,你写的是“精通 Golang”,面试过程中,只要有一个问题没答上,那是不是一下子印象就下去了?

还写人写“精通 C/C++”,要知道,就是 C++ 的作者,他也不能完全掌握 C++ 的特性啊,即使 C++ 编译器,也不是所有的特性它都支持。换句话说,即使是编译器,也不能说它精通 C++。

个人评价

这一栏,可以展示你在工作技能之外的特性。例如,我看到有师兄这样写:

高中班主任这样评价我:你是一个严于律己的人,一个精诚团结的人,一个志向远大的人。

面试官可能会问:班主任为什么要这么评价?这时,他就掉入你提前挖好的“坑”,因为一个可以展示你优秀品质的故事正在等着他,这是你提前准备的已经演练了无数遍了。而且,面试进程也在你的掌握之中了。

注意,不要太多,也不要太浮夸,着重展示你是一个可以合作,善于沟通,工作积极的人。

其他事项

这块说一下其他未尽事项。

校招简历一般只要一页,就算你有再多内容要写,也只能压缩到一页,把那些最重要的,最能展示你能力的那部分内容保留下来,其他的干掉。

社招简历也不要超过两页,这样显得简练,展示的也都是高质量的项目,不能是简单的罗列,要总结升华。这样也可以打印到一页纸上,方便面试官,也就是方便你自己。

工作中,有一项非常重要的能力就是总结、提炼、升华。可能实验室的项目是一些企业的横向项目,就是 1+1=2 的事,非常简单,可能你觉得没啥可写的。这就是你发挥能力的时候了,从这些日常操作中,总结出一些高大上的东西来。如果不会,多参考一下优秀学长学姐的简历。

总之,你写到简历上的项目一定是经过总结升华的,这需要经过你无数次的修改。

还有一点要注意的是,发给别人的简历一定要是 pdf 格式,有些同学直接把 word 版 丟给别人,不同软件版本的电脑上可能会有兼容性问题啊,可能会有乱码,而且 word 版可能会被篡改。另外,打印简历的时候,也是要用 pdf 版本,不会出问题。

简历文件命名也是一个要注意的点。一般用 “码农桃花源-桃花源工作室-18888888888”,也就是“姓名-学校/公司-手机”这样的格式。这样,方便 HR 或者面试官联系你,因为只看文件名就能知道你的联系方式,和一些最重要的信息。再说一次,方便面试官就是方便你自己。

还有一个点,针对不同职位的简历应该是不一样的。这时,你可以把你的项目进行组合,不同职位的简历对应不同的项目组合,有的放矢。有些人会用 git 的不同分支维护不同的简历版本。

总结

简历是你的代表,无声代表你这个人;它也是一个面试索引,能引导面试官的提问。所以如果你特别擅长某个方面,一定要在简历上突出。这相当于给面试官“挖坑”,如果他进坑了,那问的问题一定要你早就烂熟于心的,因为那是你准备无数遍的精彩故事、优化案例。

这样,面试官整个过程都是受你的引导,在你的框框里,不知不觉,在你讲述你擅长内容的过程中,面试进程被你掌握了。面试官接下来的问题,也会是围绕你的回答、故事展开。

要知道,如果你让面试官自己想问题,那你多半是招架不住的,因为真正的高手可能不会看这篇文章,哈哈,开个玩笑。

这篇文章里的简历是用我真实的简历进行修改的,当然主要是修改的内容。而且,为了展示我的幽默,我还编了三个项目,非常精彩,值得一看。我也真的是够了,哈哈。

这份简历模板是我在学校的时候,从师兄师组那学习过来的,包括用表格排版的技巧。他们去的都是像微软、谷歌、FB、BAT 这些高大上的互联网公司。所以这绝对是一份久经考验的简历模板。而且,初看起来,似乎平淡无奇,但细细琢磨,真的是低调奢华有内涵,你值得拥有。

我把 word 版本放到网盘上了,公众号回复“简历模板”或者 “jlmb”,我会回复你下载地址。

仅仅是把你简历上的内容 copy 到这个模板上,你也会觉得“瞬间高大上起来了”。加油!