一文速览Vue全栈

698 阅读10分钟

Vue 是一套用于构建用户界面的渐进式框架。与其它大型框架不同的是,Vue 被设计为可以自底向上逐层应用,专注于声明式渲染视图层,结合丰富的生态系统和核心插件,致力于简单灵活快速驱动SPA、MPA等大小型应用

本文依次介绍 双向数据绑定计算属性组件事件机制插件机制前端路由状态管理服务端渲染等。

1. Vue实例与数据绑定

实例

Vue.js应用的创建很简单,通过构造函数 Vue 就可以创建一个 Vue 的根实例,并启动 Vue;

var app = new Vue({
    //选项
});

变量 app 就代表了这个 Vue 实例,事实上几乎所有的代码都是一个对象,用来写入 Vue 实例的选项内的。

首先,必不可少的一个选项就是el,el用于指定一个页面中己存在的DOM元素来挂载Vue 实例,它可以是 HTMLElement ,也可以是CSS选择器,比如:

<div id='app'></div>
var app =new Vue({
    el: document.getElementByld('app')  // 或者是'#app'
});

一个 Vue 应用由一个通过 new Vue() 创建的根Vue实例,以及可选的嵌套的、可复用的组件树组成。

数据绑定

当一个 Vue 实例被创建时,它将 data 对象中的所有的属性加入到 Vue 的响应式系统中。当这些属性的值发生改变时,视图将会产生“响应”,即匹配更新为新的值。

建议所有会用到的数据都预先在data内声明,这样不至于将数据散落在业务逻辑中,难以维护。 Vue实例本身也代理了 data对象里的所有属性,所以可以这样访问:

var app = new Vue({
    el: '#app',
    data: {
        a: 2
    }
});
console.log(app.a);  // 2

除了显式地声明数据外,也可以指向一个己有的变量,并且它们之间默认建立了双向绑定,当修改其中任意一个时,另一个也会一起变化:

var myData = {
    a: 1
};
var app =new Vue({
    el: '#app',
    data: myData
});
console.log(app.a) ; // 1
//修改属性,原数据也会随之修改
app.a = 2;
console.log(myData.a); // 2
//反之,修改原数据, Vue属性也会修改
myData.a = 3;
console.log(app.a); // 3

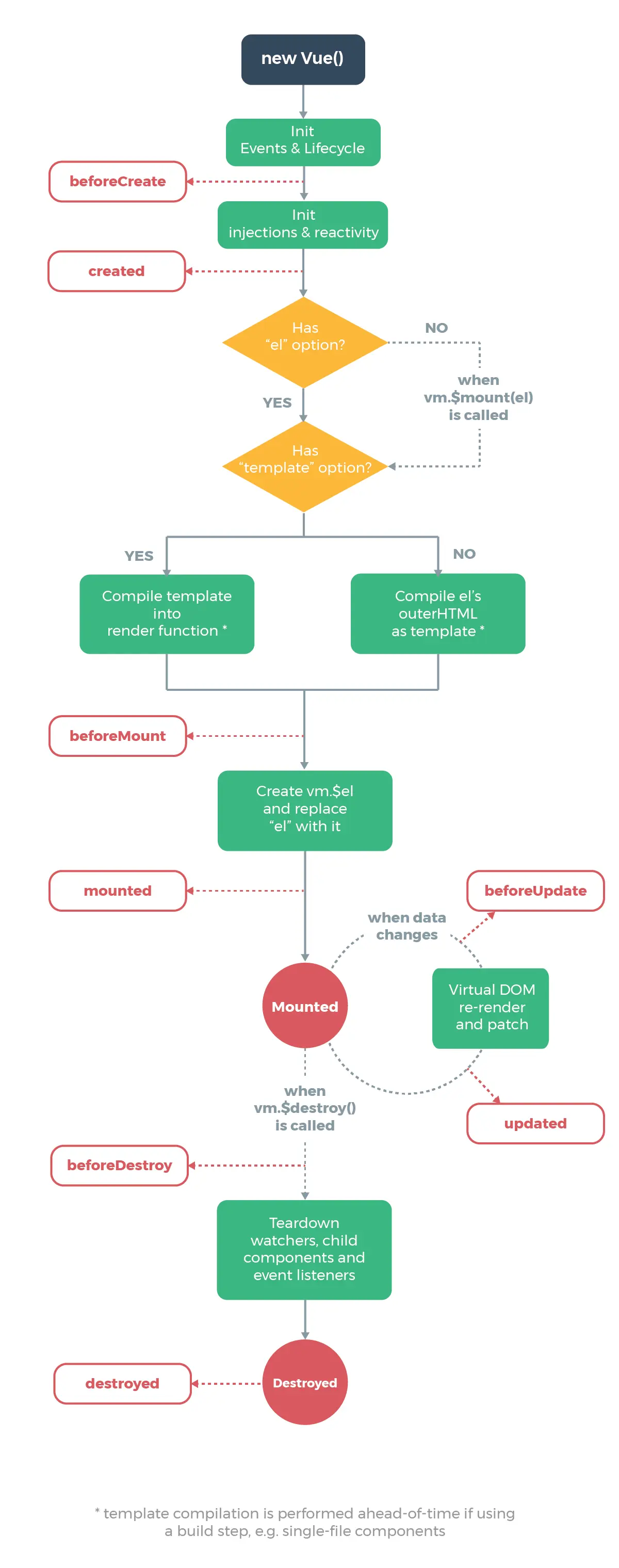
生命周期

每个 Vue 实例创建时,都会经历一系列的初始化过程,同时也会调用相应的生命周期钩子, 我们可以利用这些钩子,在合适的时机执行我们的业务逻辑。

Vue的生命周期大致分为四个阶段:

beforeCreate(此时date、method和el均没有初始化,可以在此加载loading) created(此时date和method初始化完成,但是DOM节点并没有挂载,判断是否有el节点,如果有则编译template,如果没有则使用vm.$mount创建一个默认节点,此时可以在DOM渲染之前进行数据的初始化和method的自执行等)

beforeMount(编译模板,并且将此时在el上挂载一个虚拟的DOM节点) mounted(编译模板,且将真实的DOM节点挂载在el上)

beforeUpdate(在数据有更新时,进入此钩子函数,虚拟DOM被重新创建) updated(数据更新完成时,进入此钩子函数)

beforeDestory(组件销毁前调用,此时将组件上的watchers、子组件和事件都移除掉) destoryed(组件销毁后调用)

在创建时,父子组件的生命周期是: 父组件beforeCreated -> 父组件created -> 父组件beforeMounted -> 子组件beforeCreated -> 子组件created -> 子组件beforeMounted -> 子组件mounted -> 父组件mounted。

在销毁时,父子组件的生命周期是: 父组件beforeDestory -> 子组件beforeDestoryed -> 子组件destoryed -> 父组件destoryed

总之记住,父子组件的生命周期遵循:由外到内,再由内到外

不要在选项属性或回调上使用箭头函数,vue会自动绑定this的上下文环境。

模版语法

Vue.js 使用了基于 HTML 的模板语法,允许开发者声明式地将 DOM 绑定至底层 Vue 实例的数据。所有 Vue.js 的模板都是合法的 HTML ,所以能被遵循规范的浏览器和 HTML 解析器解析。

在底层的实现上,Vue 将模板编译成虚拟 DOM 渲染函数。结合响应系统,Vue 能够智能地计算出最少需要重新渲染多少组件,并把 DOM 操作次数减到最少。

使用双大括号(Mustache 语法)“{{}}”是最基本的文本插值方法,它会自动将我们双向绑定的数据实时显示出来,

<span>Message: {{ msg }}</span>

如果想显示{{}}标签,而不进行替换,使用v-pre即可跳过这个元素和它的子元素的编译过程,例如 :

<span v-pre>{{这里的内容是不会被编译的}}</span>

{{}}中,除了简单的绑定属性值外,还可以使用JavaScript表达式进行简单的运算、三元运算等,例如 :

<div id='app'>
    {{ number / 10 ))
    {{ isOK ? ’确定’ : ’取消’ }}
    {{ text.split(’,’).reverse().join(’,’) }}
</div>

通过使用 v-once 指令,你也能执行一次性地插值,当数据改变时,插值处的内容不会更新。但请留心这会影响到该节点上的其它数据绑定:

<span v-once>这个将不会改变: {{ msg }}</span>

如果你熟悉虚拟 DOM 并且偏爱 JavaScript 的原始力量,你也可以不用模板,直接写渲染 (render)函数,使用可选的 JSX 语法。

指令

指令(Directives) 是带有 v- 前缀的特殊特性。指令特性的值预期是单个 JavaScript 表达式 (v-for是例外情况)。指令的职责是当表达式的值改变时,将其产生的连带影响,响应式地作用于 DOM。 常用的指令如下:

  • v-cloak

v-cloak不需要表达式,它会在 Vue 实例结束编译时从绑定的 HTML 元素上移除 , 经常和css的 display: none配合使用:

<div id='app' v-cloak> {{ message }}</div>
<style>
[v-cloak] {
    display: none;
}
</style>

当网速较慢 Vue.js 文件还没加载完时,在页面上会显示{ { message }}的字样,直到 Vue 创建实例、编译模板时, DOM 才会被替换,所以这个过程屏幕是有闪动的,只要加上v-cloak就可以避免了。在一般情况下, v-cloak 是一个解决初始化慢导致页面闪动的最佳实践,对于简单的项目很实用,但是在具有工程化的项目里,项目的HTML 结构只有一个空的 div元素,剩余的内容都是由路由去挂载不同组件完成的,所以不再需要 v-cloak

  • v-once

v-once 也是一个不需要表达式的指令,作用是定义它的元素或组件只渲染一次,包括元素或组件的所有子节点。首次渲染后,不再随数据的变化重新渲染,将被视为静态内容,例如:

<span v-once>{{ message }}</div>

v-once在业务中也很少使用,当你需要进一步优化性能时,可能会用到。

  • v-html

为了输出真正的 HTML,需要使用 v-html 指令;

var contenthtml = `<span>哈哈大笑😄</span>`;
<span v-html="contenthtml"></span>

你的站点上动态渲染的任意 HTML 可能会非常危险,因为它很容易导致 XSS 攻击。请只对可信内容使用 HTML 插值,绝不要对用户提供的内容使用插值,必要时在服务端进行提前过滤转义。

  • v-if

用于条件性地渲染一块内容,该指令是惰性的,当初始值为false时dom节点不会进行渲染,是针对dom节点的移除和添加,例如 :

<div id='app'>
    <span v-if='false'>{{ message }}</span>
</div>
// 会被渲染为以下节点:
<div id='app'></div>
  • v-show

v-show的用法与v-if基本一致,只不过v-show是改变元素的css属性display。当v-show 表达式的值为 false 时, 元素会隐藏,查看 DOM 结构会看到元素上加载了内联样式 display: none; 例如 :

<div id='app'>
    <span v-show='false'>{{ message }}</span>
</div>
// 会被渲染为以下节点
<div id='app'>
    <span style="display: none;”>哈哈大笑😄</span>
</div>

v-show不能在<template>上使用。相比之下, v-if更适合条件不经常改变的场景,因为它切换开销相对较大,而 v-show 适用于频繁切换条件。

  • v-else

v-else 元素必须紧跟在带 v-if 或者 v-else-if的元素的后面,否则它将不会被识别。例如 :

<span v-if='show'>{{ message.a }}</span>
<span v-else>{{ message.b }}</span>
  • v-for

当需要将一个数组遍历或枚举一个对象循环显示时,就会用到列表渲染指令 v-for。它的表达式需结合 in来使用,类似 item in items 的形式,看下面的示例 :

<ul>
    <li v-for=”book in books” :key="book.id">{{ book.name }}</li>
</ul>

当 Vue 正在更新使用 v-for 渲染的元素列表时,它默认使用“就地更新”的策略。如果数据项的顺序被改变,Vue 将不会移动 DOM 元素来匹配数据项的顺序,而是就地更新每个元素,并且确保它们在每个索引位置正确渲染,所以需要为每个元素设置唯一的key

  • v-bind

v-bind用于动态更新 HTML 元素上的属性,比如 id、class等;

<div id=”app”>
    <a v-bind:href=”url”〉链接</a>
    <img v-bind:src=”imgUrl”>
</div>

以上是 v-bind 最基本的用法,它在 Vue.js 组件中还有着极其重要的作用,可以简写为

  • v-on

v-on在事件绑定上,类似原生 JavaScript 的 onclick等写法,也是在 HTML 上进行监昕的,例如:

<button v-on:click=”counter++”>+ 1</button>

v-on:click的表达式可以直接使用 JavaScript 语句,也可以是一个在 Vue实例中 methods选项内的函数名,例如:

<button v-on:click=”handleAdd(1)”>+ 1</button>

methods: {
    handleAdd: function(count) {
        this.counter += count;
    }
}

v-on:click调用的方法名后可以不跟括号“()” ;

Vue 提供了 一个特殊变量$event,用于访问原生DOM事件,例如下面的实例可以阻止链接打开;

<a href=”http://www.apple.com” @click="handleClick ('禁止打开',$event)">
打开链接 </a>

methods: {
    handleClick: function(message, event) {
        event.preventDefault();
    }
}

v-on可以简写为@

  • v-model

v-model用于表单,进行双向数据绑定。例如:

<input type=”text” id="name" v-model="fullname" />
<p>你好,{{fullname}} !</p>

过滤器

Vue.js 允许你自定义过滤器,可被用于一些常见的文本格式化。过滤器可以用在两个地方:双花括号插值v-bind 表达式。过滤器应该被添加在 JavaScript 表达式的尾部,由“管道”符号指示:

<!-- 在双花括号中 -->
{{ message | capitalize }}

<!-- 在 `v-bind` 中 -->
<div v-bind:id="rawId | formatId"></div>

你可以在一个组件的选项中定义本地的过滤器:

filters: {
  capitalize: function (value) {
    if (!value) return ''
    value = value.toString()
    return value.charAt(0).toUpperCase() + value.slice(1)
  }
}

// 或者在创建 Vue 实例之前全局定义过滤器:
Vue.filter('capitalize', function (value) {
  if (!value) return ''
  value = value.toString()
  return value.charAt(0).toUpperCase() + value.slice(1)
})

过滤器可以串联:

{{ message | filterA | filterB }}

过滤器是 JavaScript 函数,因此可以接收参数:

{{ message | filterA('arg1', arg2) }}

这里,filterA 被定义为接收三个参数的过滤器函数。其中message 的值作为第一个参数,普通字符串 'arg1' 作为第二个参数,表达式 arg2 的值作为第三个参数。

2. 计算属性与响应式依赖

在一个计算属性里可以完成各种复杂的逻辑,包括运算、函数调用等,只要最终返回 一个结果就可以。计算属性还可以依赖多个Vue实例的数据,只要其中任一数据变化,计算属性就会重新执行,视图也会更新。

<span>{{fullName}}</span>
computed: {
    fullName: {
        get: function() {
            return this.firstName + ' ' + this.lastName;
        },
        set: function(newValue) {
            var names= newValue.split (' ') ;
            this.firstName = names[O);
            this.lastName = names[names.length - 1];
        }
    }
}

我们可以通过在表达式中调用方法来达到同样的效果:

<span>{{getName()}}</span>
methods: {
    getName: function() {
        return this.firstName + ' ' + this.lastName;
    }
}

我们可以将同一函数定义为一个方法而不是一个计算属性。两种方式的最终结果确实是完全相同的。然而,不同的是计算属性是基于它们的响应式依赖进行缓存的。只在相关响应式依赖发生改变时它们才会重新求值。

虽然计算属性在大多数情况下更合适,但有时也需要一个自定义的侦听器。这就是为什么 Vue 通过 watch选项提供了一个更通用的方法,来响应数据的变化。当需要在数据变化时执行异步或开销较大的操作时,这个方式是最有用的。

watch: {
    message(newvalue, oldValue) {
        newvalue && this.getNewMessage();
    }
}

3. 组件

组件是可复用的 Vue 实例,通常一个应用会以一棵嵌套的组件树的形式来组织:

组件 ( Component)是 Vue 最核心的功能,也是整个框架设计最精彩的地方,当然也是最难 掌握的。组件需要注册后才可以使用,注册有全局注册和局部注册两种方式。全局注册后, 任何 Vue 实例都可以使用。

全局注册示例代码如下 :

Vue.component(’my-component’, {
    //选项
})

在 Vue 实例中,使用 components选项可以局部注册组件,注册后的组件只有在该实例作用域下有效。组件中也可以使用components选项来注册组件,使组件可以嵌套。示例代码如下:

<div id=”app”>
    <my-component></my-component>
</div>
<script>
var Child = {
    template: '<div>局部注册组件的内容</div>'
};
components: {
    ’my-component’: Child
}
</script>

Vue 组件的模板在某些情况下会受到HTML的限制,比如<table>内规定只允许是<tr><td><th>等这些表格元素,所以在<table>内直接使用组件是无效的。这种情况下可以使用特殊的is属性来挂载组件,示例代码如下 :

<div id=”app”>
    <table>
        <tbody is=”my-component”></tbody>
    </table>
</div>
<script>
var Child = {
    template: '<div>局部注册组件的内容</div>'
};
components: {
    ’my-component’: Child
}
</script>

常见的限制元素还有<ul>、<ol>、<select>;如果使用字符串模板是不受限制的;

除了 template选项外,组件中还可以像 Vue实例那样使用其他的选项,比如 datacomputedmethods 等。但是在使用 data 时和实例稍有区别, data 必须是函数,然后将数据 return 出去, 例如:

Vue.component('my-component', {
    template: '<div>{{ message }}</div>',
    data: function() {
        return {
            message: 'aaa'
        }
    }
});

props传递数据、 events触发事件和slot内容分发就构成了Vue组件的3个API来源,再复 杂的组件也是由这 3 部分构成的。

props

组件不仅仅是要把模板的内容进行复用,更重要的是组件间要进行通信。通常父组件的模板 中包含子组件,父组件要正向地向子组件传递数据或参数,子组件接收到后根据参数的不同来渲染不同的内容或执行操作。这个正向传递数据的过程就是通过 props 来实现的。

在组件中,使用选项 props 来声明需要从父级接收的数据, props 的值可以是两种, 一种是字符串数组,一种是对象:

// 字符串数组
Vue.component ('my-component', {
    props: [ ’ message ’ ] ,
    template: ’<div>{{ message }}</div>’
});
// 对象形式
Vue.component ('my-component', {
    props: {
        //必须是数字类型
        propA : Number,
        //必须是字符串或数字类型
        propB : [String , Number],
        //布尔值,如果没有定义,默认值就是 true
        propC: {
            type: Boolean,
            default: true
        },
        //数字,而且是必传
        propD: {
            type: Number,
            required: true
        },
        //如果是数组或对象,默认值必须是一个函数来返回
        propE: {
            type: Array,
            default: function() {
                return [];
            }
        }
    } ,
    template: ’<div>{{ message }}</div>’
});

events

用集中式的事件中间件可以做到简单的数据传递,这会让组件之间的通信非常顺利,即使是兄弟组件。因为 Vue 通过事件发射器接口执行实例,实际上你可以使用一个空的 Vue 实例,通过单独的事件中心管理组件间的通信:

var eventHub = new Vue();

然后在组件中,可以使用 $emit, $on, $off 分别来分发、监听、取消监听事件:

eventHub.$emit('delete', id);
eventHub.$on('delete', this.delete);
eventHub.$off('delete', this.delete)

slot

Vue 实现了一套内容分发的 API,这套 API 的设计灵感源自 Web Components 规范草案,将 元素作为承载分发内容的出口。

普通插槽

// 父组件
<submit-button>save</submit-button>
// 子组件
<button type="submit">
  <slot>Submit</slot>
</button>

// 最终渲染
<button type="submit">
  Save
</button>

具名插槽

// 父组件
<base-layout>
 <template v-slot:header>
   <h1>Here might be a page title</h1>
 </template>

 <template v-slot:default>
   <p>A paragraph for the main content.</p>
   <p>And another one.</p>
 </template>

 <template v-slot:footer>
   <p>Heres some contact info</p>
 </template>
</base-layout>
// 子组件
<div class="container">
 <header>
   <slot name="header"></slot>
 </header>
 <main>
   <slot></slot>
 </main>
 <footer>
   <slot name="footer"></slot>
 </footer>
</div>

// 最终渲染
<div class="container">
 <header>
   <h1>Here might be a page title</h1>
 </header>
 <main>
   <p>A paragraph for the main content.</p>
   <p>And another one.</p>
 </main>
 <footer>
   <p>Heres some contact info</p>
 </footer>
</div>

作用域插槽

// 父组件
<current-user>
  <template v-slot:default="slotProps">
    {{ slotProps.user.firstName }}
  </template>
</current-user>

// 子组件
<span>
  <slot v-bind:user="user">
    {{ user.lastName }}
  </slot>
</span>

插槽对于组件意义非凡,可以自定义拓展实现很多复杂的业务场景,且低耦合;

通信方式

props/$emit

父子组件进行通信最常用这种方式:

// 父组件
<template>
    <child :updateTitle='updateTitle'></child>
</template>
<script>
export {
    data: {
        return {
            title: '我是父组件'
        }
    },
    methods: {
        updateTitle(value) {
            this.title = value;
        }
    }
}
</script>
// 子组件
<template>
  <header>
    <h1 @click="changeTitle">{{title}}</h1>
  </header>
</template>
<script>
export {
    props: {
        title: {
            type: String,
            default: '我是父组件'
        }
    },
    methods: {
        changeTitle() {
            this.$emit('updateTitle', '我是子组件');
        }
    }
}
</script>

eventBus

父子、兄弟组件之间都可以使用这种方式:

var Event=new Vue();
Event.$emit(事件名,数据);
Event.$on(事件名,data => {});

$emit负责分发事件,$on负责监听了自定义事件,因为有时不确定何时会触发事件,一般会在 mounted 或 created 钩子中来监听。

vuex

Vuex 实现了一个单向数据流,在全局拥有一个 State 存放数据,当组件要更改 State 中的数据时,必须通过 Mutation 进行,Mutation 同时提供了订阅者模式供外部插件调用获取 State 数据的更新。而当所有异步操作(常见于调用后端接口异步获取更新数据)或批量的同步操作需要走 Action,但 Action 也是无法直接修改 State 的,还是需要通过 Mutation 来修改 State 的数据。最后,根据 State 的变化,渲染到视图上。

一般用于比较复杂的大中型应用,一个应用只有一个store,通过插件的机制注入应用本身,下面的全部组件都可以访问到store中的数据,便于数据的管理和追踪变化;

$attrs/$listeners

$attrs包含了父作用域中不被 prop 所识别 (且获取) 的特性绑定 (class 和 style 除外)。当一个组件没有声明任何 prop 时,这里会包含所有父作用域的绑定 (class 和 style 除外),并且可以通过 v-bind="$attrs" 传入内部组件。通常配合 interitAttrs 选项一起使用。

$listeners包含了父作用域中的 (不含 .native 修饰器的) v-on 事件监听器。它可以通过 v-on="$listeners" 传入内部组件。

// 父组件
<template>
    <child :foo="foo" :boo="boo"  title="天道酬勤Lewis"></child>
</template>
// 子组件
<template>
    <p>boo: {{ boo }}</p>
    <p>child: {{ $attrs }}</p>
</template>

Vue2.4 提供了$attrs,$listeners来传递数据与事件,跨级组件之间的通讯变得更简单。 简单来说:$attrs与$listeners 是两个对象,$attrs 里存放的是父组件中绑定的非 Props 属性,$listeners里存放的是父组件中绑定的非原生事件。

provide/inject

Vue2.2.0 新增 API,这对选项需要一起使用,以允许一个祖先组件向其所有子孙后代注入一个依赖,不论组件层次有多深,在上下游关系成立的时间里始终生效。一言而蔽之:祖先组件中通过 provider 来提供变量,然后在子孙组件中通过 inject来注入变量

provide / inject API 主要解决了跨级组件间的通信问题,不过它的使用场景,主要是子组件获取上级组件的状态,跨级组件间建立了一种主动提供与依赖注入的关系。

// 父组件
export default {
  provide: {
    name: '天道酬勤Lewis'
  }
}
// 子组件
export default {
  inject: ['name'],
  mounted () {
    console.log(this.name);  // 天道酬勤Lewis
  }
}

provide 和 inject 绑定并不是可响应的,这是刻意为之的。然而,如果你传入了一个可监听的对象,那么其对象的属性还是可响应的。

4. 事件机制

Vue定义了四种添加事件监听的方法:

$on

Vue.prototype.$on = function (event, fn) {
    var this$1 = this;
    var vm = this;
    //如果传参event是数组,递归调用$on
    if (Array.isArray(event)) {
      for (var i = 0, l = event.length; i < l; i++) {
        this$1.$on(event[i], fn);
      }
    } else {
      (vm._events[event] || (vm._events[event] = [])).push(fn);
      // 这里在注册事件的时候标记bool值也就是个标志位来表明存在钩子,而不需要通过哈希表的方法来查找是否有钩子,这样做可以减少不必要的开销,优化性能。
      if (hookRE.test(event)) {
        vm._hasHookEvent = true;
      }
    }
    return vm
};

$once

Vue.prototype.$once = function (event, fn) {
    var vm = this;
    function on () {
      //在第一次执行的时候将该事件销毁
      vm.$off(event, on);
      //执行注册的方法
      fn.apply(vm, arguments);
    }
    on.fn = fn;
    vm.$on(event, on);
    return vm
};

$emit

  Vue.prototype.$emit = function (event) {
    var vm = this;
    {
      var lowerCaseEvent = event.toLowerCase();
      if (lowerCaseEvent !== event && vm._events[lowerCaseEvent]) {
        tip(
          "Event \"" + lowerCaseEvent + "\" is emitted in component " +
          (formatComponentName(vm)) + " but the handler is registered for \"" + event + "\". " +
          "Note that HTML attributes are case-insensitive and you cannot use " +
          "v-on to listen to camelCase events when using in-DOM templates. " +
          "You should probably use \"" + (hyphenate(event)) + "\" instead of \"" + event + "\"."
        );
      }
    }
    var cbs = vm._events[event];
    if (cbs) {
      //将类数组的对象转换成数组
      cbs = cbs.length > 1 ? toArray(cbs) : cbs;
      var args = toArray(arguments, 1);
      for (var i = 0, l = cbs.length; i < l; i++) {
        try {
          //触发当前实例上的事件,附加参数都会传给监听器回调。
          cbs[i].apply(vm, args);
        } catch (e) {
          handleError(e, vm, ("event handler for \"" + event + "\""));
        }
      }
    }
    return vm
};

$off

  Vue.prototype.$off = function (event, fn) {
    var this$1 = this;
    var vm = this;
    // 如果没有参数,关闭全部事件监听器
    if (!arguments.length) {
      vm._events = Object.create(null);
      return vm
    }
    // 关闭数组中的事件监听器
    if (Array.isArray(event)) {
      for (var i = 0, l = event.length; i < l; i++) {
        this$1.$off(event[i], fn);
      }
      return vm
    }
    // 具体的某个事件
    var cbs = vm._events[event];
    if (!cbs) {
      return vm
    }
    //  fn回调函数不存在,将事件监听器变为null,返回vm
    if (!fn) {
      vm._events[event] = null;
      return vm
    }
    // 回调函数存在
    if (fn) {
      // specific handler
      var cb;
      var i$1 = cbs.length;
      while (i$1--) {
        cb = cbs[i$1];
        if (cb === fn || cb.fn === fn) {
          // 移除 fn 这个事件监听器
          cbs.splice(i$1, 1);
          break
        }
      }
    }
    return vm
};

事件修饰符

<!-- 阻止单击事件继续传播 -->
<a v-on:click.stop="doThis"></a>

<!-- 提交事件不再重载页面 -->
<form v-on:submit.prevent="onSubmit"></form>

<!-- 修饰符可以串联 -->
<a v-on:click.stop.prevent="doThat"></a>

<!-- 只有修饰符 -->
<form v-on:submit.prevent></form>

<!-- 添加事件监听器时使用事件捕获模式 -->
<!-- 即元素自身触发的事件先在此处处理,然后才交由内部元素进行处理 -->
<div v-on:click.capture="doThis">...</div>

<!-- 只当在 event.target 是当前元素自身时触发处理函数 -->
<!-- 即事件不是从内部元素触发的 -->
<div v-on:click.self="doThat">...</div>

5. 插件机制

Vue提供了插件机制,可以在全局添加一些功能。它们可以简单到几个方法、属性,也可以 很复杂,比如一整套组件库。 注册插件需要一个公开的方法 install,它的第一个参数是 Vue 构造器,第二个参数是一个可选的选项对象,示例代码如下:

MyPlugin.install = function (Vue, options) {
    //全局注册组件(指令等功能资源类似〉
    Vue.component ('component-name',{
        //组件内容
    }),
    //添加实例方法
    Vue.prototype.$Notice = function() {
        //逻辑 ...
    },
    //添加全局方法或属性
    Vue.globalMethod = function() {
        //逻辑 ...
    },
    //添加全局混合
    Vue.mixin ({
        mounted: function() {
            //逻辑 ...
        }
    }),
    //添加全局过滤器
    Vue.directive('my-directive', {
        bind (el, binding, vnode, oldVnode) {
            // 逻辑...
        }
    }
  })
};
// 通过 Vue.use()来使用插件:
Vue.use(MyPlugin);
// 或 
Vue.use(MyPlugin, {
    // 参数选项
});

绝大多数情况下,开发插件主要是通过NPM发布后给别人使用的,在自己的项目中可以直接在入口调用以上方法 ,无须多一步注册和使用的步骤 。

6. 前端路由Vue-router

Vue Router 是 Vue.js 官方的路由管理器。它和 Vue.js 的核心深度集成,让构建单页面应用变得易如反掌。

包含的功能有:

  • 嵌套的路由/视图表
  • 模块化的、基于组件的路由配置
  • 路由参数、查询、通配符
  • 基于 Vue.js 过渡系统的视图过渡效果
  • 细粒度的导航控制
  • 带有自动激活的 CSS class 的链接
  • HTML5 历史模式或 hash 模式,在 IE9 中自动降级
  • 自定义的滚动条行为
// 0. 如果使用模块化机制编程,导入Vue和VueRouter,要调用 Vue.use(VueRouter)

// 1. 定义 (路由) 组件。
// 可以从其他文件 import 进来
const Foo = { template: '<div>foo</div>' }
const Bar = { template: '<div>bar</div>' }

// 2. 定义路由
// 每个路由应该映射一个组件。 其中"component" 可以是
// 通过 Vue.extend() 创建的组件构造器,
// 或者,只是一个组件配置对象。
const routes = [
  { path: '/foo', component: Foo },
  { path: '/bar', component: Bar }
]

// 3. 创建 router 实例,然后传 `routes` 配置
// 你还可以传别的配置参数, 不过先这么简单着吧。
const router = new VueRouter({
  routes // (缩写) 相当于 routes: routes
})

// 4. 创建和挂载根实例。
// 记得要通过 router 配置参数注入路由,
// 从而让整个应用都有路由功能
const app = new Vue({
  router
}).$mount('#app')

vue-router 默认 hash 模式 —— 使用 URL 的 hash 来模拟一个完整的 URL,于是当 URL 改变时,页面不会重新加载,这种模式利用监听onhashchange事件,来实现页面的跳转;如果不想要很丑的 hash,我们可以用路由的 history 模式,这种模式充分利用 history.pushState API 来完成 URL 跳转而无须重新加载页面。

const router = new VueRouter({
  mode: 'history',
  routes: [...]
})

当你使用 history 模式时,URL 就像正常的 url,例如 http://yoursite.com/user/id,也好看!

不过这种模式要玩好,还需要后台配置支持。因为我们的应用是个单页客户端应用,如果后台没有正确的配置,当用户在浏览器直接访问 http://oursite.com/user/id 就会返回 404,这就不好看了。

所以呢,你要在服务端增加一个覆盖所有情况的候选资源:如果 URL 匹配不到任何静态资源,则应该返回同一个 index.html 页面,这个页面就是你 app 依赖的页面。

7. 状态管理Vuex

Vuex 是一个专为 Vue.js 应用程序开发的状态管理模式。它采用集中式存储管理应用的所有组件的状态,并以相应的规则保证状态以一种可预测的方式发生变化。

以下是一个完整的vuex理念的简单示意:

  • state,驱动应用的数据源;
  • view,以声明方式将 state 映射到视图;
  • actions,响应在 view 上的用户输入导致的状态变化;
  • mutations, 更改 Vuex 的 store 中的状态的唯一方法是提交 mutation;

一般为了逻辑清晰,会按页面对store进行module的区分,一个完整的module-store如下:

const moduleA = {
    state: { ... },
    mutations: { . . . },
    actions: { ... ),
    getters: { ... )
};

使用Vuex进行数据管理是有一定难度的,如果您不打算开发大型单页应用,使用 Vuex 可能是繁琐冗余的。确实是如此——如果您的应用够简单,您最好不要使用 Vuex。一个简单的 global event bus就足够您所需了。但是,如果您需要构建是一个中大型单页应用,您很可能会考虑如何更好地在组件外部管理状态,Vuex 将会成为自然而然的选择。

8. 服务端渲染Nuxt.js

Vue.js 是构建客户端应用程序的框架。默认情况下,可以在浏览器中输出 Vue 组件,进行生成 DOM 和操作 DOM。然而,也可以将同一个组件渲染为服务器端的 HTML 字符串,将它们直接发送到浏览器,最后将这些静态标记"激活"为客户端上完全可交互的应用程序。

与传统 SPA (单页应用程序 (Single-Page Application)) 相比,服务器端渲染 (SSR) 的优势主要在于:

  1. 更好的 SEO,由于搜索引擎爬虫抓取工具可以直接查看完全渲染的页面。
  2. 更快的内容到达时间 (time-to-content),特别是对于缓慢的网络情况或运行缓慢的设备。

Nuxt.js十分简单易用,天然为Vue而生(Next.jsReact而生);Nuxt.js 是一个基于 Vue.js 的通用应用框架,预设了利用Vue.js开发服务端渲染的应用所需要的各种配置。一个简单的项目只需将 nuxt 添加为依赖组件即可,更多细节请戳这里;

本文整理于【Vue.js实战】和Vue官方文档,如有错误,敬请雅正😄

更多精彩内容欢迎关注我的公众号【天道酬勤Lewis】