由于掘金不支持 mermaid 流程图,所以想看完整的版本,可以到我的个人博客中查看
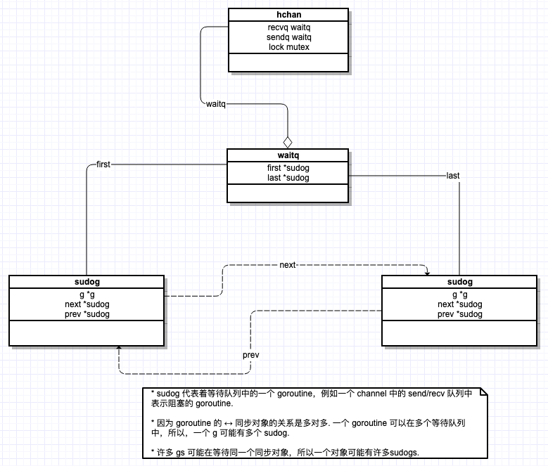
01.chan 的数据结构:
golang 中 chan 的源码在 src/runtime/chan.go 文件中,hchan 则为 chan 的结构体
hchan:
type hchan struct {
qcount uint // 当前缓存数据的总量
dataqsiz uint // 缓存数据的容量
buf unsafe.Pointer // 缓存数据,为一个循环数组,容量大小为 dataqsiz,当前大小为 qcount
elemsize uint16 // 数据类型的大小,比如 int 为 4
closed uint32 // 标记是否关闭
elemtype *_type // 数据的类型
sendx uint // 发送队列 sendq 的长度
recvx uint // 接收队列 recvq 的长度
recvq waitq // 阻塞的接收 goroutine 的队列
sendq waitq // 阻塞的发送 goroutine 的队列
lock mutex // 锁,用于并发控制队列操作
}
waitq:
type waitq struct {
first *sudog
last *sudog
}
waitq 为双向链表,sudog 代表一个封装的 goroutine,其参数 g 为 goroutine 实例结,构如下图:

当 goroutine 遇到阻塞或等待的场景,会被打包成 sudog。一个 goroutine 可能被打包为多个 sudog,分别挂在不同的等待队列上.
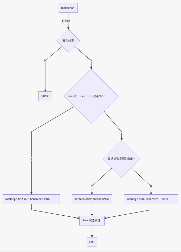
02. 新建 chan:
在 go 中,通过如下代码创建 chan
c := make(chan int, 4)
以上代码,对应的是源码:
func makechan(t *chantype, size int) *hchan
逻辑流程如下:

func makechan(t *chantype, size int) *hchan {
elem := t.elem
// 安全检查,数据项大小不超过 16K
if elem.size >= 1<<16 {
throw("makechan: invalid channel element type")
}
if hchanSize%maxAlign != 0 || elem.align > maxAlign {
throw("makechan: bad alignment")
}
// 获取要分配的内存
mem, overflow := math.MulUintptr(elem.size, uintptr(size))
if overflow || mem > maxAlloc-hchanSize || size < 0 {
panic(plainError("makechan: size out of range"))
}
var c *hchan
switch {
case mem == 0:
// size 为 0 的情况,分配 hchan 结构体大小的内存,64位系统为 96 Byte.
c = (*hchan)(mallocgc(hchanSize, nil, true))
c.buf = c.raceaddr()
case elem.kind&kindNoPointers != 0:
// 数据项不为指针类型,调用 mallocgc 一次性分配内存大小,hchan 结构体大小 + 数据总量大小
c = (*hchan)(mallocgc(hchanSize+mem, nil, true))
c.buf = add(unsafe.Pointer(c), hchanSize)
default:
// 数据项为指针类型,hchan 和 buf 分开分配内存,GC 中指针类型判断 reachable and unreadchable.
c = new(hchan)
c.buf = mallocgc(mem, elem, true)
}
// chan 赋值属性, 数据项大小、数据项类型、缓存数据的容量
c.elemsize = uint16(elem.size)
c.elemtype = elem
c.dataqsiz = uint(size)
return c
}
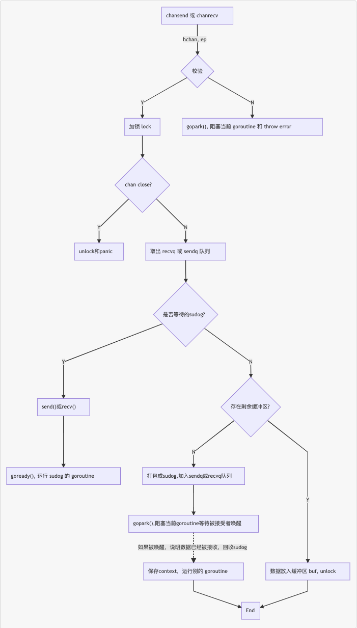
03.读写chan
在 go 中,写入 chan 的代码如下:
v := 1
c := make(chan int)
c <- v
读取 chan 的代码如下:
var v int
c := make(chan int)
c -> v
c <- v 操作对应的源码为 runtime 中的
func chansend(c *hchan, ep unsafe.Pointer, block bool, callerpc uintptr) bool
而 c -> v 操作对应源码为 runtime 中的
func chanrecv(c *hchan, ep unsafe.Pointer, block bool) (selected, received bool)
其中 c 为 chansend 的 c, v 的地址为 chansend 的 ep.
逻辑流程如下:

由于发送和接收的逻辑都是差不多的,所以这里就直接放上发送的逻辑代码来分析就好了
func chansend(c *hchan, ep unsafe.Pointer, block bool, callerpc uintptr) bool {
// 校验
if c == nil {
if !block {
return false
}
// 参数异常,block == true, 进行阻塞 goroutine.
gopark(nil, nil, waitReasonChanSendNilChan, traceEvGoStop, 2)
throw("unreachable")
}
if debugChan {
print("chansend: chan=", c, "\n")
}
if raceenabled {
racereadpc(c.raceaddr(), callerpc, funcPC(chansend))
}
if !block && c.closed == 0 && ((c.dataqsiz == 0 && c.recvq.first == nil) ||
(c.dataqsiz > 0 && c.qcount == c.dataqsiz)) {
return false
}
var t0 int64
if blockprofilerate > 0 {
t0 = cputicks()
}
// 加锁,并发读写控制
lock(&c.lock)
// 查看 chan 是否关闭
if c.closed != 0 {
unlock(&c.lock)
panic(plainError("send on closed channel"))
}
// 从等待接收列队 recvq 中试图获取获取封装的 goroutine sudog.
if sg := c.recvq.dequeue(); sg != nil {
// 找到等待接收 chan 的 goroutine sudog,直接发送 value 给接收者,并通过 goready() 唤醒接受者 goroutine
send(c, sg, ep, func() { unlock(&c.lock) }, 3)
return true
}
// 查看查看缓存空间是否 buf 是否还有剩余
if c.qcount < c.dataqsiz {
// 将数据移动到 qp 中并放入 chan 缓存,sendx++
qp := chanbuf(c, c.sendx)
if raceenabled {
raceacquire(qp)
racerelease(qp)
}
typedmemmove(c.elemtype, qp, ep)
c.sendx++
if c.sendx == c.dataqsiz {
c.sendx = 0
}
c.qcount++
unlock(&c.lock)
return true
}
// chan 如果为非阻塞,unlock 后直接返回
if !block {
unlock(&c.lock)
return false
}
// 将当前 goroutine 封装 sudog,并放入到等待发送队列 sendq 中
gp := getg()
mysg := acquireSudog()
mysg.releasetime = 0
if t0 != 0 {
mysg.releasetime = -1
}
mysg.elem = ep
mysg.waitlink = nil
mysg.g = gp
mysg.isSelect = false
mysg.c = c
gp.waiting = mysg
gp.param = nil
c.sendq.enqueue(mysg)
// 阻塞当前 goroutine,等待被接受者 chanrecv() 的唤醒
goparkunlock(&c.lock, waitReasonChanSend, traceEvGoBlockSend, 3)
// KeepAlive 方法,由于 GC 的缘故,而调用
KeepAlive(ep)
// goroutine 被唤醒,重置 gorotuine 状态 和 sudog
if mysg != gp.waiting {
throw("G waiting list is corrupted")
}
gp.waiting = nil
if gp.param == nil {
if c.closed == 0 {
throw("chansend: spurious wakeup")
}
panic(plainError("send on closed channel"))
}
gp.param = nil
if mysg.releasetime > 0 {
blockevent(mysg.releasetime-t0, 2)
}
mysg.c = nil
releaseSudog(mysg)
return true
}
代码的部分详解:
gopark:M(工作线程) 会保存 goroutine 的上下文,而调度器会让当前工作线程线程 M 绑定执行其他的 goroutine.
KeepAlive(ep): 由于 GC 的机制,当 ep 不再被上下文引用的时候,GC 会主动回收 eq,导致 buf 被回收,所以调用 KeepAlive,告诉 GC 不需要对 eq 变量进行内存回收,具体可以查看 runtime.SetFinalizer 方法部分有详细介绍.
唤醒:goroutine 会在 chanrecv 这个 chan 接收接收函数中,从 hchan.sendq 被取出,执行 goready(), 通知调度器去唤醒,然后放入 P(逻辑处理器) 的执行等待队列中,等待被下一次调用.
send()/recv(): 通过 memmove() 的方式从发送方拷贝 buf 到接收方.
下面我们通过一个使用channel做生产/消费的模型来试图分解一下 chan 的步骤:
func main(){
//初始化任务队列 channel
ch := make(chan Data, 4)
//生产者往channel丢数据
for _, task := range {
ch <- task
}
//初始化消费者
for i := 0; i< ConsumerNum; i++ {
go consumer(ch)
}
...
}
// 消费者
func consumer(ch chan Data){
for {
//收取任务并处理
data := <- ch
process(data)
}
}
从 main 函数开始,golang 就会开启一个 goroutine 来执行代码,我们可以将其记作生产者 G'p, 代码中 go consumer 标记 consumer 函数也开启一个 goroutine 来进行,我们记其为消费者 G'c.
-
初始化任务队列channel 此时会在堆区域分配一块内存,用于存储 hchan 结构体和 buf 的缓存数据。hchan.buf指向一个大小为4的数组,并且hchan.sendx、hchan.recvx置0,hchan.dataqsiz置4。
-
生产者往channel丢数据 G'p 往 ch 发送数据的时候,会执行 lock(&hchan.lock) 对 buf 加锁,把要发送的数据拷贝到 buf 里,hchan.sendx++,之后 unlock(hchan.lock) 释放锁。
-
消费者执行消费行为 G'c 从 ch 中获取数据的时候,会执行 lock(&hchan.lock) 对 buf 加锁,将 buf 里面的一条数据拷贝到接收变量 data 对应的空间中,hchan.recvx++,之后释放锁。
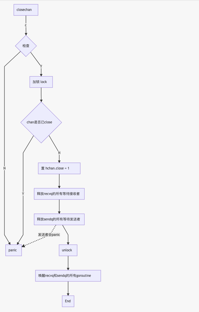
0.4 关闭 chan
在 go 中,关闭 chan 的代码如下:
ch := make(chan int ,10)
close(ch)
close(ch) 对应的runtime的函数:
func closechan(c *hchan)
逻辑流程如下:

func closechan(c *hchan) {
// 检查,chan 是否为空
if c == nil {
panic(plainError("close of nil channel"))
}
// 加锁,防止资源竞争
lock(&c.lock)
// chan 如果已关闭,则 panic
if c.closed != 0 {
unlock(&c.lock)
panic(plainError("close of closed channel"))
}
if raceenabled {
callerpc := getcallerpc()
racewritepc(c.raceaddr(), callerpc, funcPC(closechan))
racerelease(c.raceaddr())
}
// 置 hchan.close = 1, 标记已关闭
c.closed = 1
var glist gList
// 释放recvq的所有等待接收者
for {
sg := c.recvq.dequeue()
if sg == nil {
break
}
if sg.elem != nil {
typedmemclr(c.elemtype, sg.elem)
sg.elem = nil
}
if sg.releasetime != 0 {
sg.releasetime = cputicks()
}
gp := sg.g
gp.param = nil
if raceenabled {
raceacquireg(gp, c.raceaddr())
}
glist.push(gp)
}
// 释放sendq的所有等待发送者
for {
sg := c.sendq.dequeue()
if sg == nil {
break
}
sg.elem = nil
if sg.releasetime != 0 {
sg.releasetime = cputicks()
}
gp := sg.g
gp.param = nil
if raceenabled {
raceacquireg(gp, c.raceaddr())
}
glist.push(gp)
}
// 解锁,unlock
unlock(&c.lock)
// 唤醒recvq和sendq的所有goroutine
for !glist.empty() {
gp := glist.pop()
gp.schedlink = 0
goready(gp, 3)
}
}
close 的主要作用是用于唤醒所有监测 chann 的 goroutine,但是要注意的是:
- 如果 sendq 的缓冲区还有发送者,这些发送者都会 panic
- 如果两次 close chan,会导致 panic
0.5 关于 chan 的面试问题
-
chan 如何处理并发读写问题 hchan 结构体中通过锁
lock mutex参数进行对公共缓存资源 buf 的控制达到并发读写的 race 问题. -
如果往 chan 发送数据,size 满了,或者往 chan 获取数据,buf 空。这会导致阻塞,此时runtime的行为是怎么样的呢? 由于两者逻辑一样,我们就直接讲往 chan 发送数据,size 满了的情况. 如果往 chan 发送数据,size 满了,此时 goroutine 和 buf 会被打包成 sudog,通过 gopark 将 goroutine 状态置为等待, 同时把 sudog 放入 hchan.sendq 等待发送队列中,等待接收者接收并调用 goready() 重新调度 goroutine. 此时 goroutine 被阻塞后,M(工作线程) 会与 goroutine 解绑,通过 P(逻辑处理器) 重新进行调度,M 与新的 goroutine 重新绑定执行.
感悟
还是有一部分以目前的知识还是无法看懂,以后慢慢积累后再回来补坑,或大佬们可以帮我指出一下,谢谢.