一、前言
原打算重新学习一下 volatile 的实现原理,其中涉及到指令调度重排和数据可见性保证,这两者的理解离不开对 CPU Cache的掌握,因此,先重温一下CPU Cache,便有了本文。
二、为何需要CPU Cache
CPU的发展呈现出摩尔定律(近期越来越多的声音觉得结束了),发展速度迅猛,每18-24个月性能翻番。而内存的发展相较之下显得十分缓慢,与CPU的性能差距越来越大。为了缓冲两者的速度差,引入了采用SRAM做Cache的三级缓存(L1、L2、L3),以提高CPU的计算效率。当然了,其实内存并非无法提速,只是出于成本和容量的平衡。
1965 年,英特尔联合创始人戈登·摩尔提出以自己名字命名的「摩尔定律」,意指集成电路上可容纳的元器件的数量每隔 18 至 24 个月就会增加一倍,性能也将提升一倍。

这就好像咱们去超市购物,所购买的东西经常就那么几样,真正购物的时间很短,但是交通耗时、买单排队耗时通常就已经占据了大部分的时间。出于成本考虑,一个小区配备一个超市显然不太可能。于是引入了住宅楼下的自动售卖机、社区的便利店等。如此一来,购物效率自然提高了。
三、L1、L2 、L3 Cache 三级缓存结构
三级缓存集成在CPU中,组成如下,每个CPU核都拥有自己的L1 Cache、L2 Cache,而L3 Cache为所有核心共享。其中,L1距离Execution Units计算单元距离最近,计算速度通常十分接近;L2 、L3分别次之。另外,L1 Cache 一般分为 L1d 数据缓存 和 L1i 指令集缓存,用以减少CPU多核心/多线程竞抢缓存引起的冲突。
读取数据时,逐级访问,即执行单元访问L1,若不存在该数据,则L1访问L2,L2若同样没有则访问L3,最后L3访问内存。

三级缓存的大小通常不大,以本机i5-8259u为例:
i5-8259u:
L1 Data Cache :32.0 KB x 4
L1 Instruction Cache :32.0 KB x 4
L2 Cache :246 KB x 4
L3 Cache :6.00 MB
L4 Cache :0.00 B
Memory :16.0 GB 2133MHz LPDDR3
四、Cache Line:与内存数据交换的最小单位
一个Cache分为N个Cache Line, 一般大小为32byte或64byte,是和内存进行数据交换的最小单位。一个Cache Line 至少有valid、tag、block三个部分,其中block用以存储数据,tag用于指示内存地址,valid则用于表示该数据的有效性。

CPU内核访问数据时,发现该数据处于某个Cache Line中,且valid状态为有效,则成为cache hit,否则,成为cache miss。通常,缓存命中和未命中对于内核的效率影响相差几百个时钟。因此,为了缓存命中率,采用合理有效的缓存数据设置和替换策略对于CPU的计算效率至关重要。就好比社区便利店根据居民的购物习惯,提供高频消费的商品,并且,根据客户喜好的演变进行调整。
CPU的缓存数据设置主要根据空间局部性、时间局部性。
空间局部性:若一个存储位置的数据被访问,那么它附近位置的数据很大可能也会被访问。
时间局部性:若一个存储位置的数据被访问,那么它在将来的时间很大可能被重复访问。
而缓存置换策略一般有三种,FIFO 先进先出,LRU 最近最少使用,和 LFU 最不常使用:
FIFO:First In First Out,根据进入缓存时间,淘汰最早的。
LRU:Least Recently Used,对缓存数据进行使用量统计,淘汰最少使用的。该算法使用最多。
LFU:Least Frequently Used,一段时间内,根据使用量,淘汰最少使用的。
(LUR和LFU算法练习:Leetcode-LRU、Leetcode-LFU)
五、MEIS:缓存一致性
引入多级缓存后,结合行之有效的数据设置和替换策略,大大提高了CPU的计算效率,但是同时也带来了缓存一致性问题。
5.1 底层操作
为了保证 Cache 一致性,CPU 底层提供了两种操作:Write invalidate 和 Write update。
Write invalidate 操作指:当一个内核修改了一份数据,其它内核如果有这份数据,就把 valid 标识为无效。
Write update 操作指:当一个内核修改了一份数据,其它内核如果有这份数据,就都更新为新值。
Write invalidate 操作实现起来更为简单,加上其它内核后续并不需要使用到改数据。缺点在于一个valid标识对应个Cache Line,如此一来,其它原本有效的数据也被设置为无效。Write update 操作会产生大量的更新操作,不过只需要更新修改的数据,而非一个Cache Line。大多数处理器采用的操作都是 Write invalide。
这两个操作也是我们码农常用的缓存操作,修改缓存数据后,将缓存置为无效,或者直接更新。当然,除此之外,对于实时性要求不高的缓存数据,我们还经常采用定期时间,自动过期的策略。
5.2 MESI 协议
Write invalidate 提供了缓存一致性的简单解决思路,具体的实施还需要一套完整的协议,其中比较经典,常作为教材的就是MESI协议,后续许多协议都是基于MESI进行扩展。
与前文讲到的 Cache Line 普通结构不同的是,MESI 协议中,Cache Line 用头两个 bit 来表示 MESI 的四个状态:

这四个状态分别为:
M(Modified):数据被修改了,属于有效状态,但是数据只处于本Cache,和内存不一致。
E(Exclusive):数据独占,属于有效状态,数据仅在本Cache,和内存一致。
S(Shared):数据非独占,属于有效状态,数据存于多个Cache,和内存一致。
I(Invalid):数据无效。
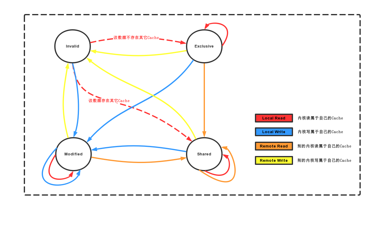
下面用画图示意四个状态,便于理解,图片取自《大话处理器》:

需要注意的是:当状态为E/S时,数据才与缓存一致。而修改某内核Cache的数据后,并不会立即写回内存,而是将该Cache Line标示为M,其它内核的该份数据表示为I,此时的数据是不一致的。
下面为四个状态的转化示意图:

从状态转化图中,可以注意到的是:无论当前Cache Line处于什么状态,对于两个修改操作——Local Write 将本Cache Line 状态变更为 Modified,并将其它Cache Line统一设置为 Invalid(若其它核处于S),等待触发写回内存;而 Remote Write 则将所有存有该份数据的 Cache Line 状态统一变更为 Invalid 失效,相当于重新构建该数据的缓存。
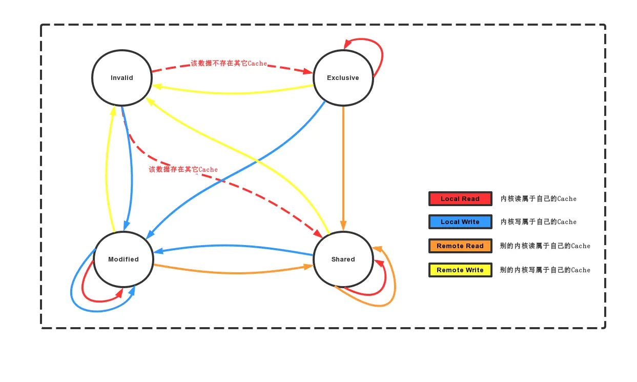
下面分别对四种状态的转化进行具体说明:
当状态为 Invalid 时:
| 当前状态 | 事件 | 下个状态 | 说明 |
|---|---|---|---|
| Invalid | Local Read | Exclusive | 在其它Cache中找不到该数据 |
| Invalid | Local Write | Shared | (1)若存有该数据的Cache Line处于M,则将该数据更新至内存;(2)若存有该数据的Cache Line处于E,则读取数据,并将该两个Cache Line都设置为S;(3)若存有该数据的Cache Line处于S,则读取该数据,将本Cache Line设置为S |
| Invalid | Remote Read | Invalid | 其它核不读该数据 |
| Invalid | Remote Write | Invalid | 其它核不写该数据 |
当状态为 Exclusive 时:
| 当前状态 | 事件 | 下个状态 | 说明 |
|---|---|---|---|
| Exclusive | Local Read | Exclusive | 读自己独占的数据,状态自然不变 |
| Exclusive | Local Write | Modified | 设置为M,因为与内存数据不一致,等触发回写 |
| Exclusive | Remote Read | Shared | 其它核不读该数据 |
| Exclusive | Remote Write | Invalid | 其它核不写该数据 |
当状态为 Shared 时:
| 当前状态 | 事件 | 下个状态 | 说明 |
|---|---|---|---|
| Shared | Local Read | Shared | 读共享数据,无变更数据,状态自然不变 |
| Shared | Local Write | Modified | 设置为M,因为与内存数据不一致,等触发回写 |
| Shared | Remote Read | Shared | 读共享数据,无变更数据,状态自然不变 |
| Shared | Remote Write | Invalid | 其它核修改不属于自己的Cache,采用统一失效策略 |
当状态为 Modified 时:
| 当前状态 | 事件 | 下个状态 | 说明 |
|---|---|---|---|
| Modified | Local Read | Modified | 读自己独有的数据,状态自然不变 |
| Modified | Local Write | Modified | 写自己独有的数据,状态同样不变 |
| Modified | Remote Read | Shared | 读共享数据,无变更数据,状态自然不变 |
| Modified | Remote Write | Invalid | 其它核修改不属于自己的Cache,采用统一失效策略 |