synchronized详解(偏向锁、轻量级锁、锁的存储结构即升级过程)

928 阅读11分钟

参考:


简介:https://www.jianshu.com/p/dab7745c0954

​ 可能在很多人眼里,在java中提到锁、安全性、同步,首先想到的则是java提供的大佬(synchronized)。那么为什么在多线程下,单单靠一个关键字修饰代码块就可以实现所谓的安全性呢?可以说是对初学者而言及神奇又强大的存在。也成了大多数初学者百试不爽的良药。

​ 但是在逐渐对java认知的深入,我们认识到synchronized对于jvm来说是一个重量级的锁。其笨重无比,在如今人们对速度和性能极致要求的现在,现在此时并不能满足性能上的要求。

​ 诚然SUN公司也认识到了这一点,在Java SE 1.6对synchronized进行了各种优化后,有些情况下它就并不那么笨重🐖了。在Java SE 1.6中为了减少获得锁和释放锁带来的性能开销而引入偏向锁和轻量级锁。



锁优化

​ 高效并发是从JDK 1.5 到 JDK 1.6的一个重要改进,HotSpot虚拟机在这个版本上花费了大量精力去实现各种锁优化技术,如:适应性自旋(Adaptive Spinning)、锁消除(Lock Eliminate)、锁粗化(Lock Coarsening)、轻量级锁(Lightweight Locking)和偏向锁(Biased Locking等,这些技术都是为了在先咸亨之间更搞笑地共享数据,以及解决竞争问题,从而提高程序的执行效率。

锁的类型

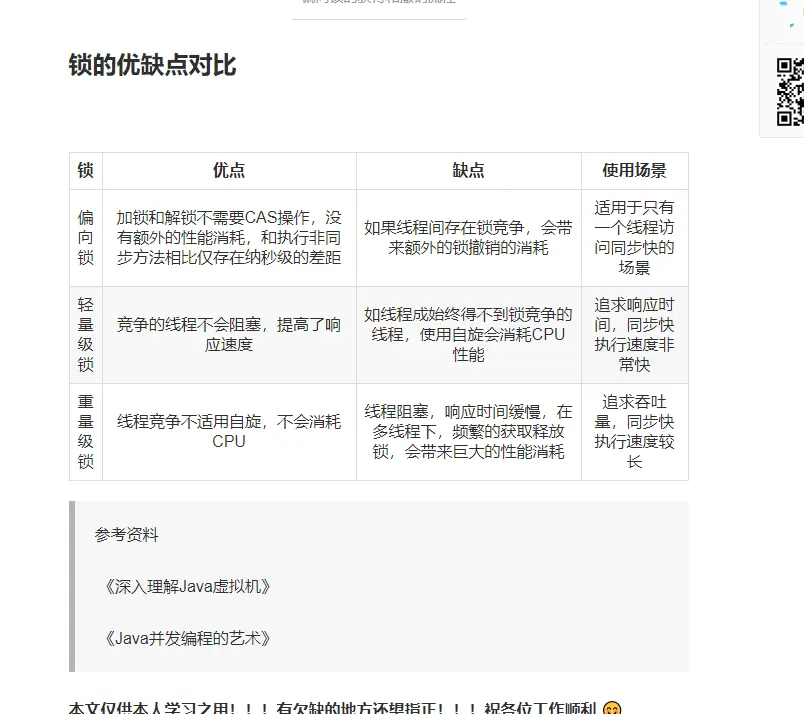
​ 在Java SE 1.6里Synchronied同步锁,一共有四种状态:无锁、偏向锁、轻量级所、重量级锁,它会随着竞争情况逐渐升级。锁可以升级但是不可以降级,目的是为了提供获取锁和释放锁的效率。

锁膨胀方向: 无锁 → 偏向锁 → 轻量级锁 → 重量级锁 (此过程是不可逆的)

自旋锁与自适应自旋锁

自旋锁

​ 引入背景:大家都知道,在没有加入锁优化时,大佬Synchronized时一个非常“胖大”的家伙。在多线程竞争锁时,当一个线程获取锁时,它会阻塞所有正在竞争的线程,这样对性能带来了极大的影响。在挂起线程和恢复线程的操作都需要转入内核态中完成,这些操作个i系统的并发性能带来了很大的压力。同时HotSpot团队注意到在很多情况下,共享数据的锁定状态只会持续很短的一段时间,为了这段时间去挂起和回复阻塞线程并不值得。在如今多处理器环境下,完全可以让另一个没有获取到锁的线程在门外等待一会(自旋),但不放弃CPU的执行时间。等待持有锁的线程是否很快就会释放锁。为了让线程等待,我们只需要让线程执行一个忙循环(自旋),这便是自旋锁由来的原因。

​ 自旋锁早在JDK1.4 中就引入了,只是当时默认时关闭的。在JDK 1.6后默认为开启状态。自旋锁本质上与阻塞并不相同,先不考虑其对多处理器的要求,如果锁占用的时间非常的短,那么自旋锁的新能会非常的好,相反,其会带来更多的性能开销(因为在线程自旋时,始终会占用CPU的时间片,如果锁占用的时间太长,那么自旋的线程会白白消耗掉CPU资源)。因此自旋等待的时间必须要有一定的限度,如果自选超过了限定的次数仍然没有成功获取到锁,就应该使用传统的方式去挂起线程了,在JDK定义中,自旋锁默认的自旋次数为10次,用户可以使用参数-XX:PreBlockSpin来更改。

​ 可是现在又出现了一个问题:如果线程锁在线程自旋刚结束就释放掉了锁,那么是不是有点得不偿失。所以这时候我们需要更加聪明的锁来实现更加灵活的自旋。来提高并发的性能。(这里则需要自适应自旋锁!)

自适应自旋锁

​ 在JDK 1.6中引入了自适应自旋锁。这就意味着自旋的时间不再固定了,而是由前一次在同一个锁上的自旋 时间及锁的拥有者的状态来决定的。如果在同一个锁对象上,自旋等待刚刚成功获取过锁,并且持有锁的线程正在运行中,那么JVM会认为该锁自旋获取到锁的可能性很大,会自动增加等待时间。比如增加到100此循环。相反,如果对于某个锁,自旋很少成功获取锁。那再以后要获取这个锁时将可能省略掉自旋过程,以避免浪费处理器资源。有了自适应自旋,JVM对程序的锁的状态预测会越来越准备,JVM也会越来越聪明。

锁消除

​ 锁消除时指虚拟机即时编译器再运行时,对一些代码上要求同步,但是被检测到不可能存在共享数据竞争的锁进行消除。锁消除的主要判定依据来源于逃逸分析的数据支持。意思就是:JVM会判断再一段程序中的同步明显不会逃逸出去从而被其他线程访问到,那JVM就把它们当作栈上数据对待,认为这些数据时线程独有的,不需要加同步。此时就会进行锁消除。

​ 当然在实际开发中,我们很清楚的知道那些地方时线程独有的,不需要加同步锁,但是在Java API中有很多方法都是加了同步的,那么此时JVM会判断这段代码是否需要加锁。如果数据并不会逃逸,则会进行锁消除。比如如下操作:在操作String类型数据时,由于String是一个不可变类,对字符串的连接操作总是通过生成的新的String对象来进行的。因此Javac编译器会对String连接做自动优化。在JDK 1.5之前会使用StringBuffer对象的连续appen()操作,在JDK 1.5及以后的版本中,会转化为StringBuidler对象的连续append()操作。

    public static String test03(String s1, String s2, String s3) {
        String s = s1 + s2 + s3;
        return s;
    }
上述代码使用javap 编译结果

众所周知,StringBuidler是安全同步的。但是在上述代码中,JVM判断该段代码并不会逃逸,则将该代码带默认为线程独有的资源,则并不需要同步,所以执行了锁消除操作。(还有Vector中的各种操作也可实现锁消除。在没有逃逸出数据安全防卫内)

锁粗话

​ 原则上,我们都知道在加同步锁时,尽可能的将同步块的作用范围限制到尽量小的范围(只在共享数据的实际作用域中才进行同步,这样是为了使得需要同步的操作数量尽可能变小。在存在锁同步竞争中,也可以使得等待锁的线程尽早的拿到锁)。

​ 大部分上述情况是完美正确的,但是如果存在连串的一系列操作都对同一个对象反复加锁和解锁,甚至加锁操作时出现在循环体中的,那即使没有线程竞争,频繁地进行互斥同步操作也会导致不必要地性能操作。

​ 这里贴上根据上述Javap 编译地情况编写地实例java类

    public static String test04(String s1, String s2, String s3) {
        StringBuilder sb = new StringBuilder();
        sb.append(s1);
        sb.append(s2);
        sb.append(s3);
        return sb.toString();
    }

​ 在上述地连续append()操作中就属于这类情况。JVM会检测到这样一连串地操作都是对同一个对象加锁,那么JVM会将加锁同步地范围扩展(粗化)到整个一系列操作的 外部,使整个一连串地append()操作只需要加锁一次就可以了。

轻量级锁

​ 在JDK 1.6之后引入的轻量级锁,需要注意的是轻量级锁并不是替代重量级锁的,而是对在大多数情况下同步块并不会有竞争出现提出的一种优化。它可以减少重量级锁对线程的阻塞带来地线程开销。从而提高并发性能。

​ 如果要理解轻量级锁,那么必须先要了解HotSpot虚拟机中对象头地内存布局。上面介绍Java对象头也详细介绍过。在对象头中(Object Header)存在两部分。第一部分用于存储对象自身的运行时数据,HashCodeGC Age、锁标记位、是否为偏向锁。等。一般为32位或者64位(视操作系统位数定)。官方称之为Mark Word,它是实现轻量级锁和偏向锁的关键。 另外一部分存储的是指向方法区对象类型数据的指针(Klass Point),如果对象是数组的话,还会有一个额外的部分用于存储数据的长度。

轻量级锁加锁

​ 在线程执行同步块之前,JVM会先在当前线程的栈帧中创建一个名为锁记录(Lock Record)的空间,用于存储锁对象目前的Mark Word的拷贝(JVM会将对象头中的Mark Word拷贝到锁记录中,官方称为Displaced Mark Ward)这个时候线程堆栈与对象头的状态如图:

轻量级锁CAS操作之前堆栈与对象的状态

​ 如上图所示:如果当前对象没有被锁定,那么锁标志位位01状态,JVM在执行当前线程时,首先会在当前线程栈帧中创建锁记录Lock Record的空间用于存储锁对象目前的Mark Word的拷贝。

​ 然后,虚拟机使用CAS操作将标记字段Mark Word拷贝到锁记录中,并且将Mark Word更新位指向Lock Record的指针。如果更新成功了,那么这个线程就有用了该对象的锁,并且对象Mark Word的锁标志位更新位(Mark Word中最后的2bit00,即表示此对象处于轻量级锁定状态,如图:

轻量级锁CAS操作之后堆栈与对象的状态

​ 如果这个更新操作失败,JVM会检查当前的Mark Word中是否存在指向当前线程的栈帧的指针,如果有,说明该锁已经被获取,可以直接调用。如果没有,则说明该锁被其他线程抢占了,如果有两条以上的线程竞争同一个锁,那轻量级锁就不再有效,直接膨胀位重量级锁,没有获得锁的线程会被阻塞。此时,锁的标志位为10.Mark Word中存储的时指向重量级锁的指针。

​ 轻量级解锁时,会使用原子的CAS操作将Displaced Mark Word替换回到对象头中,如果成功,则表示没有发生竞争关系。如果失败,表示当前锁存在竞争关系。锁就会膨胀成重量级锁。两个线程同时争夺锁,导致锁膨胀的流程图如下:

轻量级锁及膨胀流程图

偏向锁

​ 引入背景:在大多实际环境下,锁不仅不存在多线程竞争,而且总是由同一个线程多次获取,那么在同一个线程反复获取所释放锁中,其中并还没有锁的竞争,那么这样看上去,多次的获取锁和释放锁带来了很多不必要的性能开销和上下文切换。

​ 为了解决这一问题,HotSpot的作者在Java SE 1.6 中对Synchronized进行了优化,引入了偏向锁。当一个线程访问同步快并获取锁时,会在对象头和栈帧中的锁记录里存储锁偏向的线程ID,以后该线程在进入和推出同步块时不需要进行CAS操作来加锁和解锁。只需要简单地测试一下对象头的Mark Word里是否存储着指向当前线程的偏向锁。如果成功,表示线程已经获取到了锁。

偏向锁、轻量级锁的状态转换

偏向锁的撤销

​ 偏向锁使用了一种等待竞争出现才会释放锁的机制。所以当其他线程尝试获取偏向锁时,持有偏向锁的线程才会释放锁。但是偏向锁的撤销需要等到全局安全点(就是当前线程没有正在执行的字节码)。它会首先暂停拥有偏向锁的线程,让你后检查持有偏向锁的线程是否活着。如果线程不处于活动状态,直接将对象头设置为无锁状态。如果线程活着,JVM会遍历栈帧中的锁记录,栈帧中的锁记录和对象头要么偏向于其他线程,要么恢复到无锁状态或者标记对象不适合作为偏向锁。

偏向锁的获得和撤销流程