Java对象分配原理

3,467 阅读9分钟

本文基于openjdk11及hotspot

Java对象模型: OOP-Klass模型

在正式探讨JVM对象的创建前,先简单地介绍一下hotspot中实现的Java的对象模型。在JVM中,并没有直接将Java对象映射成C++对象,而是采用了oop-klass模型,主要是不希望每个对象中都包含有一份虚函数表,其中:

  1. OOP(Ordinary Object Point),表示对象的实例信息
  2. Klass,是Java类的在C++中的表示,用来描述Java类的信息

简单地说,一个Java类在JVM中被拆分为了两个部分:数据和描述信息,分别对应OOP和Klass。

在具体的JVM源码中,当加载一个Class时,会创建一个InstanceKlass对象,实例化的对象则对应InstanceOopDesc,其中InstanceKlass存放在元空间,InstanceOopDesc存放在堆中。

对象创建过程

首先先来看InstanceOopDesc的数据结构,InstanceOopDesc继承了OopDesc,数据结构如下

// 此处为了方便阅读,改写了一下代码
class instanceOopDesc : public oopDesc {
 private:
  volatile markOop _mark;
  union _metadata {
    Klass*      _klass;
    narrowKlass _compressed_klass;
  } _metadata;
};

其中_metadata指向该对象的InstanceKlass,而_mark中则存储了对象运行时的状态数据,数据结构如下(图中为32位的情况下的数据,64位也大同小异)

32 bits:
--------
hash:25 ------------>| age:4    biased_lock:1 lock:2 (normal object)
JavaThread*:23 epoch:2 age:4    biased_lock:1 lock:2 (biased object)
size:32 ------------------------------------------>| (CMS free block)
PromotedObject*:29 ---------->| promo_bits:3 ----->| (CMS promoted object)

每一行都代表了一种情况,描述了哈希码、GC分代年龄、锁等状态信息,如下:

hash: 哈希码
age: 分代年龄
biased_lock: 偏向锁标识位
lock: 锁状态标识位
JavaThread*: 持有偏向锁的线程ID
epoch: 偏向时间戳

instanceOopDesc其实保存的是对象的头部信息,除了头部信息,对象还有数据,对象数据紧跟着头部后面,图示如下:

image-20190628015456829

1. 入口

image-20190628025924528

上图截取了一段程序字节码,红线所框对应了Java中new操作的字节码,Java中的new操作对应了字节码的三个操作,本文主要讲述第一个操作(new)。字节码中new操作对应JVM中的InterpreterRuntime::_new,代码如下,

// hotspot/share/interpreter/interpreterRuntime.cpp
IRT_ENTRY(void, InterpreterRuntime::_new(JavaThread* thread, ConstantPool* pool, int index))
  Klass* k = pool->klass_at(index, CHECK);
  InstanceKlass* klass = InstanceKlass::cast(k);

  klass->check_valid_for_instantiation(true, CHECK); // 校验:接口/抽象类/Class不能实例化
  klass->initialize(CHECK); // 初始化klass
  oop obj = klass->allocate_instance(CHECK); // 分配实例

  thread->set_vm_result(obj);
IRT_END

里面主要包含了两个部分:初始化klass和分配实例

2. 初始化klass

// hotspot/share/oops/instanceKlass.cpp
void InstanceKlass::initialize(TRAPS) {
  if (this->should_be_initialized()) {
    initialize_impl(CHECK);
  } else {
    assert(is_initialized(), "sanity check");
  }
}

在这里我们继续看initialize_impl()方法

// hotspot/share/oops/instanceKlass.cpp
void InstanceKlass::initialize_impl(TRAPS) {
  HandleMark hm(THREAD);

  link_class(CHECK);     // 链接class

  bool wait = false;

  // Step 1
  {
    Handle h_init_lock(THREAD, init_lock());
    ObjectLocker ol(h_init_lock, THREAD, h_init_lock() != NULL);

    Thread *self = THREAD;

    // Step 2
    while(is_being_initialized() && !is_reentrant_initialization(self)) {
        wait = true;
      ol.waitUninterruptibly(CHECK);
    }

    // Step 3
    if (is_being_initialized() && is_reentrant_initialization(self)) {
      DTRACE_CLASSINIT_PROBE_WAIT(recursive, -1, wait);
      return;
    }

    // Step 4
    if (is_initialized()) {
      DTRACE_CLASSINIT_PROBE_WAIT(concurrent, -1, wait);
      return;
    }

    // Step 5
    if (is_in_error_state()) {
      DTRACE_CLASSINIT_PROBE_WAIT(erroneous, -1, wait);
      ResourceMark rm(THREAD);
      const char* desc = "Could not initialize class ";
      const char* className = external_name();
      size_t msglen = strlen(desc) + strlen(className) + 1;
      char* message = NEW_RESOURCE_ARRAY(char, msglen);
      if (NULL == message) {
        // Out of memory: can't create detailed error message
          THROW_MSG(vmSymbols::java_lang_NoClassDefFoundError(), className);
      } else {
        jio_snprintf(message, msglen, "%s%s", desc, className);
          THROW_MSG(vmSymbols::java_lang_NoClassDefFoundError(), message);
      }
    }

    // Step 6
    set_init_state(being_initialized);
    set_init_thread(self);
  }

  // Step 7
  if (!is_interface()) {
    Klass* super_klass = super();
    if (super_klass != NULL && super_klass->should_be_initialized()) {
      super_klass->initialize(THREAD);
    }
    if (!HAS_PENDING_EXCEPTION && has_nonstatic_concrete_methods()) {
      initialize_super_interfaces(THREAD);
    }

    if (HAS_PENDING_EXCEPTION) {
      Handle e(THREAD, PENDING_EXCEPTION);
      CLEAR_PENDING_EXCEPTION;
      {
        EXCEPTION_MARK;
        // Locks object, set state, and notify all waiting threads
        set_initialization_state_and_notify(initialization_error, THREAD);
        CLEAR_PENDING_EXCEPTION;
      }
      DTRACE_CLASSINIT_PROBE_WAIT(super__failed, -1, wait);
      THROW_OOP(e());
    }
  }

  AOTLoader::load_for_klass(this, THREAD);

  // Step 8
  {
    assert(THREAD->is_Java_thread(), "non-JavaThread in initialize_impl");
    JavaThread* jt = (JavaThread*)THREAD;
    DTRACE_CLASSINIT_PROBE_WAIT(clinit, -1, wait);
    PerfClassTraceTime timer(ClassLoader::perf_class_init_time(),
                             ClassLoader::perf_class_init_selftime(),
                             ClassLoader::perf_classes_inited(),
                             jt->get_thread_stat()->perf_recursion_counts_addr(),
                             jt->get_thread_stat()->perf_timers_addr(),
                             PerfClassTraceTime::CLASS_CLINIT);
    call_class_initializer(THREAD);
  }

  // Step 9
  if (!HAS_PENDING_EXCEPTION) {
    set_initialization_state_and_notify(fully_initialized, CHECK);
    {
      debug_only(vtable().verify(tty, true);)
    }
  }
  else {
    // Step 10 and 11
    Handle e(THREAD, PENDING_EXCEPTION);
    CLEAR_PENDING_EXCEPTION;
    JvmtiExport::clear_detected_exception((JavaThread*)THREAD);
    {
      EXCEPTION_MARK;
      set_initialization_state_and_notify(initialization_error, THREAD);
      CLEAR_PENDING_EXCEPTION;
      JvmtiExport::clear_detected_exception((JavaThread*)THREAD);
    }
    DTRACE_CLASSINIT_PROBE_WAIT(error, -1, wait);
    if (e->is_a(SystemDictionary::Error_klass())) {
      THROW_OOP(e());
    } else {
      JavaCallArguments args(e);
      THROW_ARG(vmSymbols::java_lang_ExceptionInInitializerError(),
                vmSymbols::throwable_void_signature(),
                &args);
    }
  }
  DTRACE_CLASSINIT_PROBE_WAIT(end, -1, wait);
}

2.1 链接

// hotspot/share/oops/instanceKlass.cpp
bool InstanceKlass::link_class_impl(bool throw_verifyerror, TRAPS) {
 
  if (is_linked()) {
    return true;
  }
  
  assert(THREAD->is_Java_thread(), "non-JavaThread in link_class_impl");
  JavaThread* jt = (JavaThread*)THREAD;

  // 先链接父类
  Klass* super_klass = super();
  if (super_klass != NULL) {
    if (super_klass->is_interface()) {
      ResourceMark rm(THREAD);
      Exceptions::fthrow(
        THREAD_AND_LOCATION,
        vmSymbols::java_lang_IncompatibleClassChangeError(),
        "class %s has interface %s as super class",
        external_name(),
        super_klass->external_name()
      );
      return false;
    }

    InstanceKlass* ik_super = InstanceKlass::cast(super_klass);
    ik_super->link_class_impl(throw_verifyerror, CHECK_false);
  }

  // 链接该类的所有借口
  Array<Klass*>* interfaces = local_interfaces();
  int num_interfaces = interfaces->length();
  for (int index = 0; index < num_interfaces; index++) {
    InstanceKlass* interk = InstanceKlass::cast(interfaces->at(index));
    interk->link_class_impl(throw_verifyerror, CHECK_false);
  }

  if (is_linked()) {
    return true;
  }

  // 验证 & 重写
  {
    HandleMark hm(THREAD);
    Handle h_init_lock(THREAD, init_lock());
    ObjectLocker ol(h_init_lock, THREAD, h_init_lock() != NULL);

    if (!is_linked()) {
      if (!is_rewritten()) {
        {
          bool verify_ok = verify_code(throw_verifyerror, THREAD);
          if (!verify_ok) {
            return false;
          }
        }
        
        if (is_linked()) {
          return true;
        }

        // 重写类
        rewrite_class(CHECK_false);
      } else if (is_shared()) {
        SystemDictionaryShared::check_verification_constraints(this, CHECK_false);
      }

      // 重写完成后链接方法
      link_methods(CHECK_false);

      // 初始化vtable和itable
      ClassLoaderData * loader_data = class_loader_data();
      if (!(is_shared() &&
            loader_data->is_the_null_class_loader_data())) {
        ResourceMark rm(THREAD);
        vtable().initialize_vtable(true, CHECK_false);
        itable().initialize_itable(true, CHECK_false);
      }
      
      // 将类的状态标记为已链接
      set_init_state(linked);
      if (JvmtiExport::should_post_class_prepare()) {
        Thread *thread = THREAD;
        assert(thread->is_Java_thread(), "thread->is_Java_thread()");
        JvmtiExport::post_class_prepare((JavaThread *) thread, this);
      }
    }
  }
  return true;
}

class链接的过程就是这样,主要步骤总结如下:

  1. 链接父类和实现的接口
  2. 重写类
  3. 初始化vtable和itable
  4. 将类的状态标记为已链接

关于重写类和初始化vtable、itable的内容有空新开一章,本文就不描述具体细节了。

2.2 初始化过程

这段初始化klass步骤在JVM规范中有详细描述,假设当前类(接口)为C,它持有一个独有的初始化锁LC

  1. 同步锁LC,防止并发导致多次初始化
  2. 如果有其他线程正在初始化C,就释放LC并阻塞当前线程直到那个线程完成初始化
  3. 如果是执行初始化的是当前线程,则表明是递归请求,释放LC并正常完成初始化
  4. 如果C已经被初始化了,则释放LC并正常完成初始化
  5. 如果C的对象处于一个错误状态,则释放LC并抛出NoClassDefFoundError异常
  6. 记录C正在被当前线程初始化并释放LC,初始化类中所有final static字段
  7. 如果C是一个类,初始化其父类和接口
  8. 判断C是否打开断言
  9. 执行类(接口)的初始化方法
  10. 标记C已经完全初始化,并唤醒所有的等待线程
  11. 如果初始化失败,则抛出异常,并将C标记为错误,同时唤醒所有的等待线程

上文为JVM11规范中的步骤,实际中可以看到hotspot在实现时和规范所写略有偏差,但基本差不多。

3. 分配实例

// hotspot/share/oops/instanceKlass.cpp
instanceOop InstanceKlass::allocate_instance(TRAPS) {
  bool has_finalizer_flag = has_finalizer(); // 是否存在非空finalize()方法
  int size = size_helper();  // 类的大小

  instanceOop i;

  i = (instanceOop)Universe::heap()->obj_allocate(this, size, CHECK_NULL);  // 分配对象
  if (has_finalizer_flag && !RegisterFinalizersAtInit) {
    i = register_finalizer(i, CHECK_NULL);
  }
  return i;
}

在这里我们比较关注的是堆空间分配对象环节,

3.1 堆空间分配对象

代码如下:

// hotspot/share/gc/shared/memAllocator.cpp
oop MemAllocator::allocate() const {
  oop obj = NULL;
  {
    Allocation allocation(*this, &obj);
    HeapWord* mem = mem_allocate(allocation);
    if (mem != NULL) {
      obj = initialize(mem);
    }
  }
  return obj;
}

很容易可以看到,此处的主流程分为两个部分,内存分配和初始化。

3.1.1 内存分配

直接打开代码,如下:

// hotspot/share/gc/shared/memAllocator.cpp
HeapWord* MemAllocator::mem_allocate(Allocation& allocation) const {
  if (UseTLAB) {
    HeapWord* result = allocate_inside_tlab(allocation);
    if (result != NULL) {
      return result;
    }
  }

  return allocate_outside_tlab(allocation);
}

在这段代码中,我们可以看到一个很耳熟的东西——TLAB(ThreadLocalAllocBuffer),默认情况下TLAB是打开状态,而且其对Java性能提升非常显著。首先,先简单介绍一下TLAB的概念,

因为JVM堆空间是所有线程共享的,因此分配一个对象时会锁住整个堆,这样效率就会比较低下。因此JVM在eden区分配了一块空间作为线程的私有缓冲区,这个缓冲区称为TLAB。不同线程不共享TLAB,因此在TLAB中分配对象时是无需上锁的,从而可以快速分配。

在这段代码中,内存分配划分为了两个部分——TLAB内分配和TLAB外分配。

a. TLAB内分配

我们先来看看TLAB内分配的过程,

// hotspot/share/gc/shared/memAllocator.cpp
HeapWord* MemAllocator::allocate_inside_tlab(Allocation& allocation) const {
  HeapWord* mem = _thread->tlab().allocate(_word_size);
  if (mem != NULL) {
    return mem;
  }
  return allocate_inside_tlab_slow(allocation);
}

同样的在TLAB的分配的过程中,也被拆成了两种情况,一种是直接使用线程现有的TLAB来进行分配,代码如下,在下面的这段代码中,我们可以看到TLAB的分配就只是简单地将top指针向上增加了size大小,并且将原先top的位置分配给了obj,因此分配效率可以说是极速了。(事实上,TLAB就是通过start、top、end等指针标记了TLAB的存储信息以及分配空间)

// hotspot/share/gc/shared/threadLocalAllocBuffer.inline.hpp
inline HeapWord* ThreadLocalAllocBuffer::allocate(size_t size) {
  invariants();     // 校验TLAB是否合法
  HeapWord* obj = top();
  if (pointer_delta(end(), obj) >= size) {
    set_top(obj + size);
    invariants();
    return obj;
  }
  return NULL;
}

接下来我们来看看TLAB内的慢分配,

// hotspot/share/gc/shared/memAllocator.cpp
HeapWord* MemAllocator::allocate_inside_tlab_slow(Allocation& allocation) const {
  HeapWord* mem = NULL;
  ThreadLocalAllocBuffer& tlab = _thread->tlab();

  if (ThreadHeapSampler::enabled()) {
    tlab.set_back_allocation_end();
    mem = tlab.allocate(_word_size);
    if (mem != NULL) {
      allocation._tlab_end_reset_for_sample = true;
      return mem;
    }
  }

  // 如果TLAB的剩余空间大于阈值,则保留TLAB,这样就会进入TLAB外分配。在这里,每次TLAB分配失败,该TLAB都会调大该阈值,以防线程重复分配同样大小的对象
  if (tlab.free() > tlab.refill_waste_limit()) {
    tlab.record_slow_allocation(_word_size);
    return NULL;
  }

  // 计算一个新的TLAB的大小,公式=min{可用空间,期待空间+对象占据空间,最大TLAB空间}
  size_t new_tlab_size = tlab.compute_size(_word_size);

  // 清理原先的TLAB。会将剩余的未使用空间填充进一个假数组,创造EDEN连续的假象,并且将start、end、top等指针全部置为空
  tlab.clear_before_allocation();

  if (new_tlab_size == 0) {
    return NULL;
  }

  // 创建一个新的TLAB,空间可能在min_tlab_size到new_tlab_size之间
  size_t min_tlab_size = ThreadLocalAllocBuffer::compute_min_size(_word_size);
  mem = _heap->allocate_new_tlab(min_tlab_size, new_tlab_size, &allocation._allocated_tlab_size);
  if (mem == NULL) {
    return NULL;
  }

  // 将分配的空间数据全部清0
  if (ZeroTLAB) {
    Copy::zero_to_words(mem, allocation._allocated_tlab_size);
  }

  // 将mem位置分配word_size大小给obj
  tlab.fill(mem, mem + _word_size, allocation._allocated_tlab_size);
  return mem;
}
b. TLAB外分配
// hotspot/share/gc/shared/memAllocator.cpp
HeapWord* MemAllocator::allocate_outside_tlab(Allocation& allocation) const {
  allocation._allocated_outside_tlab = true;
  HeapWord* mem = _heap->mem_allocate(_word_size, &allocation._overhead_limit_exceeded);
  if (mem == NULL) {
    return mem;
  }

  NOT_PRODUCT(_heap->check_for_non_bad_heap_word_value(mem, _word_size));
  size_t size_in_bytes = _word_size * HeapWordSize;
  _thread->incr_allocated_bytes(size_in_bytes);

  return mem;
}

这里的核心关注点只有一个——堆内存分配,此处以openjdk11的默认GC——G1为例,看一看分配的过程。

// hotspot/share/gc/g1/g1CollectedHeap.cpp
HeapWord* G1CollectedHeap::mem_allocate(size_t word_size,
                              					bool*  gc_overhead_limit_was_exceeded) {
  assert_heap_not_locked_and_not_at_safepoint();

  if (is_humongous(word_size)) {
    return attempt_allocation_humongous(word_size);
  }
  size_t dummy = 0;
  return attempt_allocation(word_size, word_size, &dummy);
}

在G1中,对象的分配分为了两种形式:大对象分配、普通分配。由于代码比较长,简单描述大对象的分配过程如下:

  1. 检查是否需要GC,如需要则触发GC,因为大对象消耗堆的速度非常快
  2. 计算大对象需要占据多少区块,尝试分配连续的空闲区块
  3. 如果没有足够的连续空间,找到一块包含空闲和使用中的连续区块,尝试扩展
  4. 尝试GC,如果失败达到阈值则分配失败,进行下一步的普通分配

接下来的普通分配过程较为复杂,本文就不再深入探究了。

3.1.2 初始化对象

代码如下

// hotspot/share/gc/shared/memAllocator.cpp
oop ObjAllocator::initialize(HeapWord* mem) const {
  mem_clear(mem);
  return finish(mem);
}

其中mem_clear()方法比较简单,就是将对象除头部以外的数据全部置为0,代码如下,

// hotspot/share/gc/shared/memAllocator.cpp
void MemAllocator::mem_clear(HeapWord* mem) const {
  const size_t hs = oopDesc::header_size();
  oopDesc::set_klass_gap(mem, 0);
  Copy::fill_to_aligned_words(mem + hs, _word_size - hs);
}

接下来看看finish()函数,

// hotspot/share/gc/shared/memAllocator.cpp
oop MemAllocator::finish(HeapWord* mem) const {
  assert(mem != NULL, "NULL object pointer");
  if (UseBiasedLocking) {
    oopDesc::set_mark_raw(mem, _klass->prototype_header());
  } else {
    oopDesc::set_mark_raw(mem, markOopDesc::prototype());
  }
  oopDesc::release_set_klass(mem, _klass);
  return oop(mem);
}

还记得对象头中有两个属性mark和metadata吗?finish()方法就是设置对象的头部数据。

3.2 注册finalize()方法

由于平时几乎很少用到finalize(),且内部逻辑比较复杂,因此本文暂时不探究finalize的注册机制。

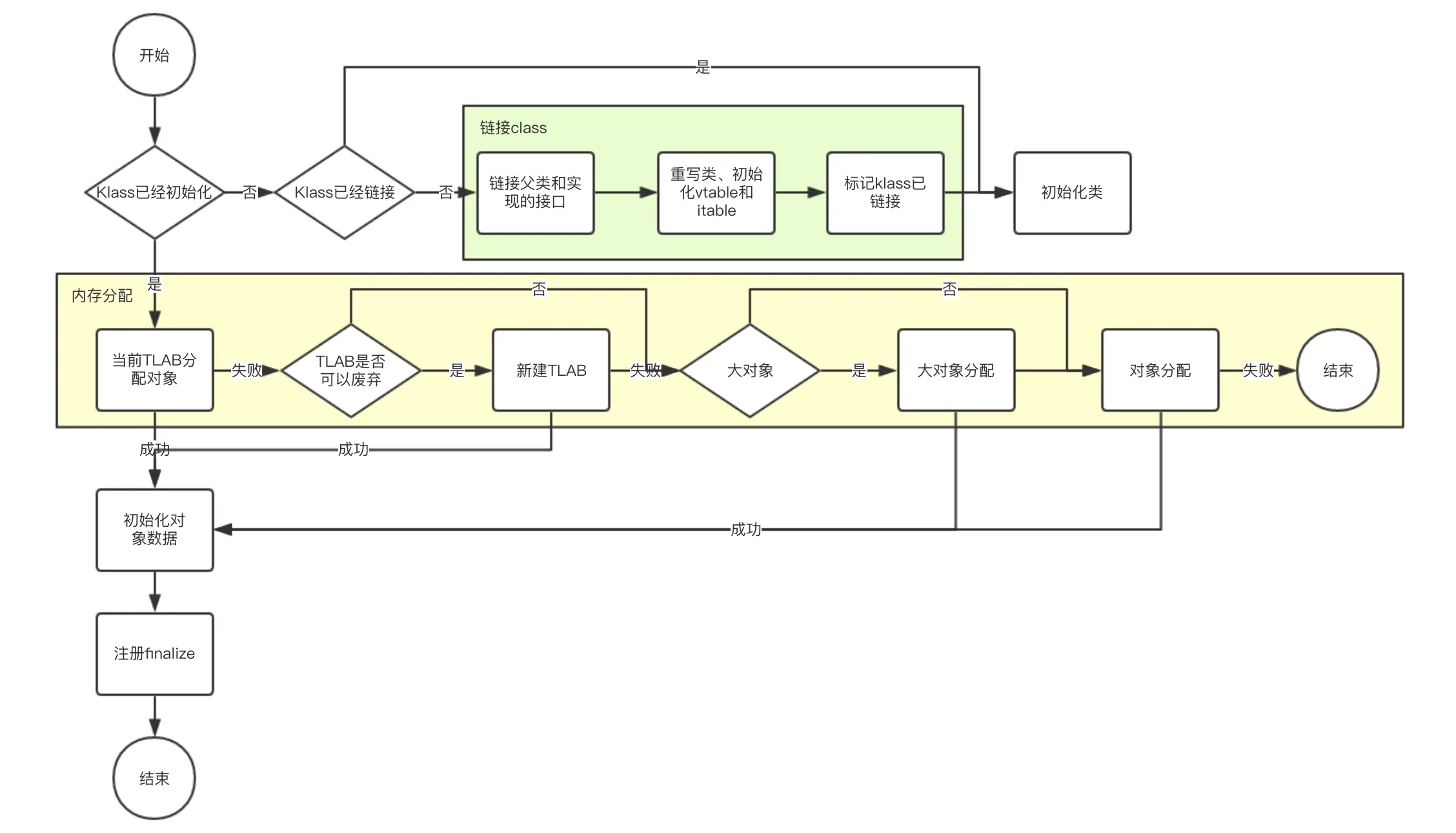
4. 整体流程

整个JVM对象分配的整体流程大致如下,

image-20190628025235263

参考

[1] The Java® Virtual Machine Specification Java SE 11 Edition