问题背景
随着Flutter这一框架的快速发展,有越来越多的业务开始使用Flutter来重构或新建其产品。但在我们的实践过程中发现,一方面Flutter开发效率高,性能优异,跨平台表现好,另一方面Flutter也面临着插件,基础能力,底层框架缺失或者不完善等问题。
举个栗子,我们在实现一个自动化录制回放的过程中发现,需要去修改Flutter框架(Dart层面)的代码才能够满足要求,这就会有了对框架的侵入性。要解决这种侵入性的问题,更好地减少迭代过程中的维护成本,我们考虑的首要方案即面向切面编程。
那么如何解决AOP for Flutter这个问题呢?本文将重点介绍一个闲鱼技术团队开发的针对Dart的AOP编程框架AspectD。
AspectD:面向Dart的AOP框架
AOP能力究竟是运行时还是编译时支持依赖于语言本身的特点。举例来说在iOS中,Objective C本身提供了强大的运行时和动态性使得运行期AOP简单易用。在Android下,Java语言的特点不仅可以实现类似AspectJ这样的基于字节码修改的编译期静态代理,也可以实现Spring AOP这样的基于运行时增强的运行期动态代理。
那么Dart呢?一来Dart的反射支持很弱,只支持了检查(Introspection),不支持修改(Modification);其次Flutter为了包大小,健壮性等的原因禁止了反射。
因此,我们设计实现了基于编译期修改的AOP方案AspectD。
设计详图

典型的AOP场景
下列AspectD代码说明了一个典型的AOP使用场景:
aop.dart
import 'package:example/main.dart' as app;
import 'aop_impl.dart';
void main()=> app.main();
aop_impl.dart
import 'package:aspectd/aspectd.dart';
@Aspect()
@pragma("vm:entry-point")
class ExecuteDemo {
@pragma("vm:entry-point")
ExecuteDemo();
@Execute("package:example/main.dart", "_MyHomePageState", "-_incrementCounter")
@pragma("vm:entry-point")
void _incrementCounter(PointCut pointcut) {
pointcut.proceed();
print('KWLM called!');
}
}
面向开发者的API设计
PointCut的设计
@Call("package:app/calculator.dart","Calculator","-getCurTime")
PointCut需要完备表征以怎么样的方式(Call/Execute等),向哪个Library,哪个类(Library Method的时候此项为空),哪个方法来添加AOP逻辑。
PointCut的数据结构:
@pragma('vm:entry-point')
class PointCut {
final Map<dynamic, dynamic> sourceInfos;
final Object target;
final String function;
final String stubId;
final List<dynamic> positionalParams;
final Map<dynamic, dynamic> namedParams;
@pragma('vm:entry-point')
PointCut(this.sourceInfos, this.target, this.function, this.stubId,this.positionalParams, this.namedParams);
@pragma('vm:entry-point')
Object proceed(){
return null;
}
}
其中包含了源代码信息(如库名,文件名,行号等),方法调用对象,函数名,参数信息等。
请注意这里的@pragma('vm:entry-point')注解,其核心逻辑在于Tree-Shaking。在AOT(ahead of time)编译下,如果不能被应用主入口(main)最终可能调到,那么将被视为无用代码而丢弃。AOP代码因为其注入逻辑的无侵入性,显然是不会被main调到的,因此需要此注解告诉编译器不要丢弃这段逻辑。
此处的proceed方法,类似AspectJ中的ProceedingJoinPoint.proceed()方法,调用pointcut.proceed()方法即可实现对原始逻辑的调用。原始定义中的proceed方法体只是个空壳,其内容将会被在运行时动态生成。
Advice的设计
@pragma("vm:entry-point")
Future<String> getCurTime(PointCut pointcut) async{
...
return result;
}
此处的@pragma("vm:entry-point")效果同a中所述,pointCut对象作为参数传入AOP方法,使开发者可以获得源代码调用信息的相关信息,实现自身逻辑或者是通过pointcut.proceed()调用原始逻辑。
Aspect的设计
@Aspect()
@pragma("vm:entry-point")
class ExecuteDemo {
@pragma("vm:entry-point")
ExecuteDemo();
...
}
Aspect的注解可以使得ExecuteDemo这样的AOP实现类被方便地识别和提取,也可以起到开关的作用,即如果希望禁掉此段AOP逻辑,移除@Aspect注解即可。
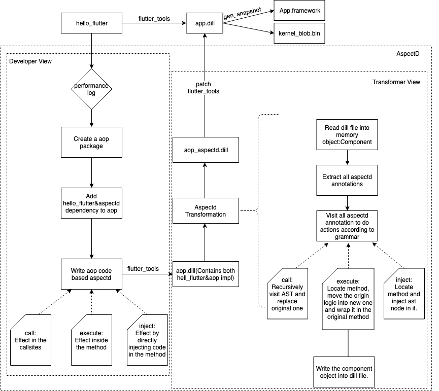
AOP代码的编译
包含原始工程中的main入口
从上文可以看到,aop.dart引入import 'package:example/main.dart' as app;,这使得编译aop.dart时可包含整个example工程的所有代码。
Debug模式下的编译
在aop.dart中引入import 'aop_impl.dart';这使得aop_impl.dart中内容即便不被aop.dart显式依赖,也可以在Debug模式下被编译进去。
Release模式下的编译
在AOT编译(Release模式下),Tree-Shaking逻辑使得当aop_impl.dart中的内容没有被aop中main调用时,其内容将不会编译到dill中。通过添加@pragma("vm:entry-point")可以避免其影响。
当我们用AspectD写出AOP代码,透过编译aop.dart生成中间产物,使得dill中既包含了原始项目代码,也包含了AOP代码后,则需要考虑如何对其修改。在AspectJ中,修改是通过对Class文件进行操作实现的,在AspectD中,我们则对dill文件进行操作。
Dill操作
dill文件,又称为Dart Intermediate Language,是Dart语言编译中的一个概念,无论是Script Snapshot还是AOT编译,都需要dill作为中间产物。
Dill的结构
我们可以通过dart sdk中的vm package提供的dump_kernel.dart打印出dill的内部结构。
dart bin/dump_kernel.dart /Users/kylewong/Codes/AOP/aspectd/example/aop/build/app.dill /Users/kylewong/Codes/AOP/aspectd/example/aop/build/app.dill.txt

Dill变换
dart提供了一种Kernel to Kernel Transform的方式,可以通过对dill文件的递归式AST遍历,实现对dill的变换。
基于开发者编写的AspectD注解,AspectD的变换部分可以提取出是哪些库/类/方法需要添加怎样的AOP代码,再在AST递归的过程中通过对目标类的操作,实现Call/Execute这样的功能。
一个典型的Transform部分逻辑如下所示:
@override
MethodInvocation visitMethodInvocation(MethodInvocation methodInvocation) {
methodInvocation.transformChildren(this);
Node node = methodInvocation.interfaceTargetReference?.node;
String uniqueKeyForMethod = null;
if (node is Procedure) {
Procedure procedure = node;
Class cls = procedure.parent as Class;
String procedureImportUri = cls.reference.canonicalName.parent.name;
uniqueKeyForMethod = AspectdItemInfo.uniqueKeyForMethod(
procedureImportUri, cls.name, methodInvocation.name.name, false, null);
}
else if(node == null) {
String importUri = methodInvocation?.interfaceTargetReference?.canonicalName?.reference?.canonicalName?.nonRootTop?.name;
String clsName = methodInvocation?.interfaceTargetReference?.canonicalName?.parent?.parent?.name;
String methodName = methodInvocation?.interfaceTargetReference?.canonicalName?.name;
uniqueKeyForMethod = AspectdItemInfo.uniqueKeyForMethod(
importUri, clsName, methodName, false, null);
}
if(uniqueKeyForMethod != null) {
AspectdItemInfo aspectdItemInfo = _aspectdInfoMap[uniqueKeyForMethod];
if (aspectdItemInfo?.mode == AspectdMode.Call &&
!_transformedInvocationSet.contains(methodInvocation) && AspectdUtils.checkIfSkipAOP(aspectdItemInfo, _curLibrary) == false) {
return transformInstanceMethodInvocation(
methodInvocation, aspectdItemInfo);
}
}
return methodInvocation;
}
通过对于dill中AST对象的遍历(此处的visitMethodInvocation函数),结合开发者书写的AspectD注解(此处的
AspectD支持的语法
不同于AspectJ中提供的BeforeAroundAfter三种预发,在AspectD中,只有一种统一的抽象即Around。
从是否修改原始方法内部而言,有Call和Execute两种,前者的PointCut是调用点,后者的PointCut则是执行点。
Call
import 'package:aspectd/aspectd.dart';
@Aspect()
@pragma("vm:entry-point")
class CallDemo{
@Call("package:app/calculator.dart","Calculator","-getCurTime")
@pragma("vm:entry-point")
Future<String> getCurTime(PointCut pointcut) async{
print('Aspectd:KWLM02');
print('${pointcut.sourceInfos.toString()}');
Future<String> result = pointcut.proceed();
String test = await result;
print('Aspectd:KWLM03');
print('${test}');
return result;
}
}
Execute
import 'package:aspectd/aspectd.dart';
@Aspect()
@pragma("vm:entry-point")
class ExecuteDemo{
@Execute("package:app/calculator.dart","Calculator","-getCurTime")
@pragma("vm:entry-point")
Future<String> getCurTime(PointCut pointcut) async{
print('Aspectd:KWLM12');
print('${pointcut.sourceInfos.toString()}');
Future<String> result = pointcut.proceed();
String test = await result;
print('Aspectd:KWLM13');
print('${test}');
return result;
}
Inject
仅支持Call和Execute,对于Flutter(Dart)而言显然很是单薄。一方面Flutter禁止了反射,退一步讲,即便Flutter开启了反射支持,依然很弱,并不能满足需求。
举个典型的场景,如果需要注入的dart代码里,x.dart文件的类y定义了一个私有方法m或者成员变量p,那么在aop_impl.dart中是没有办法对其访问的,更不用说多个连续的私有变量属性获得。另一方面,仅仅对方法整体进行操作可能是不够的,我们可能需要在方法的中间插入处理逻辑。
为了解决这一问题,AspectD设计了一种语法Inject,参见下面的例子:
flutter库中包含了一下这段手势相关代码:
@override
Widget build(BuildContext context) {
final Map<Type, GestureRecognizerFactory> gestures = <Type, GestureRecognizerFactory>{};
if (onTapDown != null || onTapUp != null || onTap != null || onTapCancel != null) {
gestures[TapGestureRecognizer] = GestureRecognizerFactoryWithHandlers<TapGestureRecognizer>(
() => TapGestureRecognizer(debugOwner: this),
(TapGestureRecognizer instance) {
instance
..onTapDown = onTapDown
..onTapUp = onTapUp
..onTap = onTap
..onTapCancel = onTapCancel;
},
);
}
如果我们想要在onTapCancel之后添加一段对于instance和context的处理逻辑,Call和Execute是不可行的,而使用Inject后,只需要简单的几句即可解决:
import 'package:aspectd/aspectd.dart';
@Aspect()
@pragma("vm:entry-point")
class InjectDemo{
@Inject("package:flutter/src/widgets/gesture_detector.dart","GestureDetector","-build", lineNum:452)
@pragma("vm:entry-point")
static void onTapBuild() {
Object instance; //Aspectd Ignore
Object context; //Aspectd Ignore
print(instance);
print(context);
print('Aspectd:KWLM25');
}
}
通过上述的处理逻辑,经过编译构建后的dill中的GestureDetector.build方法如下所示:

此外,Inject的输入参数相对于Call/Execute而言,多了一个lineNum的命名参数,可用于指定插入逻辑的具体行号。
构建流程支持
虽然我们可以通过编译aop.dart达到同时编译原始工程代码和AspectD代码到dill文件,再通过Transform实现dill层次的变换实现AOP,但标准的flutter构建(即flutter_tools)并不支持这个过程,所以还是需要对构建过程做细微修改。
在AspectJ中,这一过程是由非标准Java编译器的Ajc来实现的。在AspectD中,通过对flutter_tools打上应用Patch,可以实现对于AspectD的支持。
kylewong@KyleWongdeMacBook-Pro fluttermaster % git apply --3way /Users/kylewong/Codes/AOP/aspectd/0001-aspectd.patch
kylewong@KyleWongdeMacBook-Pro fluttermaster % rm bin/cache/flutter_tools.stamp
kylewong@KyleWongdeMacBook-Pro fluttermaster % flutter doctor -v
Building flutter tool...
实战与思考
基于AspectD,我们在实践中成功地移除了所有对于Flutter框架的侵入性代码,实现了同有侵入性代码同样的功能,支撑上百个脚本的录制回放与自动化回归稳定可靠运行。
从AspectD的角度看,Call/Execute可以帮助我们便捷实现诸如性能埋点(关键方法的调用时长),日志增强(获取某个方法具体是在什么地方被调用到的详细信息),Doom录制回放(如随机数序列的生成记录与回放)等功能。Inject语法则更为强大,可以通过类似源代码诸如的方式,实现逻辑的自由注入,可以支持诸如App录制与自动化回归(如用户触摸事件的录制与回放)等复杂场景。
进一步来说,AspectD的原理基于Dill变换,有了Dill操作这一利器,开发者可以自由地对Dart编译产物进行操作,而且这种变换面向的是近乎源代码级别的AST对象,不仅强大而且可靠。无论是做一些逻辑替换,还是是Json<-->模型转换等,都提供了一种新的视角与可能。
写在最后
AspectD作为闲鱼技术团队新开发的面向Flutter的AOP框架,已经可以支持主流的AOP场景并在Github开源,欢迎使用。Aspectd for Flutter
如果你在使用过程中,有任何问题或者建议,欢迎提issue或者PR.或者直接联系作者
本文作者:闲鱼技术-正物
本文为云栖社区原创内容,未经允许不得转载。