校招面试阿里拿个java开发岗的offer的面经附带java学习体系

1,758 阅读4分钟

首先介绍一下自己的情况,我是16年硕士毕业的,15年下学期开始找实习,因为基本找到一个比较好的实习,好好表现就可以转正,后面找工作就没那么费劲了。

15年的话,做软件开发的程序员,梦想肯定都是优先大厂,比如BAT,就是传说中的阿里巴巴,百度,腾讯,美团,华为,网易等。因为如果拿到offer话,转正几率比较大,对于后面找工作,这段实习经历也算是比较能拿的出手的经历了,也是很有帮助的。

下面开始介绍:

研二下学期开学基本就是开始复习准备了,自身够硬才可以。这里准备基本就是做简历,看书,留意各个大厂的招聘进度。下面我从这三个方面说:

开始做简历,一定要言简意赅。如果打算面试不同的岗位一定不要用同一份简历,面开发岗的话就要突出你的开发能力,面测试岗就要突出你的测试岗的能力,逻辑能力,面产品岗的话就要突出你的产品设计和创造力。

简历一般都要改好多次的,简历上的东西一定要有代表性,写的项目一定要特别熟悉。不仅仅是熟悉技术那块,最好就是项目的背景,整体功能规划,和同类型产品相比,它存在的优势,技术开发,技术选型,项目管理,开发过程中遇到的问题,如何解决的。

最好你能准备一些你开发过程中你深入的点,将平常的事情,做的特别不一样的地方。比如通信方面,对象序列化方面,动态代理方面等等,也许你没直接用过,但是你通过框架间接用过都可以准备在你介绍项目的时候说出来你的理解。面试官会认为你不仅仅是用,还比较深入研究,这很是一个加分项。

看书,因为我是java开发岗,看的书有《java核心技术》,《深入理解java虚拟机》(主要看的是运行时内存区域划分那部分)。《深入浅出mysql》,主要看优化,高可用,备份恢复,索引那部分,如果你基础不好的话,顺便把基础的看一遍也OK。《计算机网络》主要看HTTP协议,TCP协议,因为这是开发过程中前后端,客户端通信最经常用到的,所以一定要准备。《数据结构》这个是最基础的,也要看下,整本书都是重点。

因为上学期间做的项目基本都是比较简单的,所以你基础一定要打好,扎实,再稍微深入一点,面试官就会觉的你很不一样了。

如果你有师兄师姐师弟师妹在这些大厂就更好了,因为这些大厂为了抢到好员工,基本也会让入职一年左右的员工来推荐他们的师弟师妹。所以你只需要留意,大厂的官网开始校招内推的时候,会有消息在班级群里的,你到时候联系他们就可以了。内推最大的好处就是不用笔试,有时候笔试很能刷掉一部分的人呢,如果你对笔试不太在行,那么内推对你来说绝对是一大福音。

以上都准备好了的话,你就安心等待面试就好了,要和大家多交流,看面过的同学都问了哪些问题,查缺补漏。当然没个面试官都有自己的偏好,问的问题差异也会很大,所以即使你准备了你考到,也不用太担心。重点还是你简历上的东西,面试官会根据你简历问的。如果简历上的东西面试官不感兴趣,这时候看你有没有办法在面试过程中去引导面试官,让他听你讲你的长处。如果你不会引导,面试官就会根据题库随便问了,这时候就是考验你基本功的时候了。

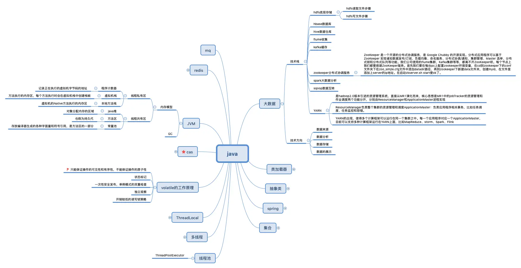
java准备的知识点:

java基础(类,接口,抽象,继承,多态),关键字,语法这些一定要刷起来,牛客网可以多看看。 java必考:集合(list,set,map),有哪些实现类,区别是什么,哪些是线程安全的,底层如何实现的,其中map的底层实现面试基本必问题。 java进阶:多线程,nio,jvm,动态代理,设计模式。ThreadLocal,volatile的工作原理。 分布式缓存,redis,memcache的区别及实现方式。 微服务相关的,服务治理,限流,熔断等。dubbo和springboot家族对比看看。 mysql,分库分表,备份,分布式事务如何实现 只要大家好好准备,都能拿到满意的offer,最后祝大家都能拿到满意的offer。给大家奉上我的java知识体系参考。