定时调度器是什么
laravel默认提供了一个命令定时任务的功能,在其他的php框架下面,没有这个定时任务,我们要跑一些异步脚本怎么操作呢,只能依赖我们系统提供的crontab来做,这就导致我们每次发版本新增定时任务都要去服务器更改crontab代码,获取更新这个配置。
执行命令是php artisan schedule:run 来执行,那放在哪里执行呢,没错这个调起还是需要依赖我们crontab来执行,但是只需要配置一次,后续所有定时任务都在我们业务代码进行控制
场景
我们有一个导入数据的定时任务
//每分钟导入库数据
$schedule->command(self::SIGNATURE)->withoutOverlapping()->everyMinute()->runInBackground();
- 这里导入长时间最好使用runInBackground(),表示异步执行,其实就是在shell脚本的末尾加上 & 符号,在linux上完全依赖系统的方式完成。
- 这里使用了withoutOverlapping() 表示在同一时刻只能有一个任务执行,主要逻辑使用的是排它锁实现,依赖于我们cache的driver,我这里使用的是redis,后面作为锁的过期直接redis提供的key过期来做。
出现问题
这个任务在正常情况下都是非常完美的,因为同一时刻只有一个再跑,跑完就可以,但是一个场景出现
有一天我们的qa同学刚部署环境后,我们服务端就在默默的导入库了,因为使用withoutOverlapping($expire_at=1440)这个时候在redis就有一个锁产生了,这个默认带参数是锁的过期时间,默认是一天,然后因为我们docker环境需要更改参数然后进行后端server服务的重启,我们重启也是比较暴力,就是直接发送kill的信号,导致所有在里面跑的进程瞬间kill,而这时候我们的redis的锁缺还存在,而且是1440分钟左右,那当我们server再启动后,发现锁一直存在,没办法进行后续的操作了,只能等着。
解决
- 那我把锁的时间减少行不行,原来1天,我改成30分钟,没问题,开始第一版方案我们也是这样做,官方也是可以这样做的。
- 后来我们一想,能否做到一个监控程序呢,进程退出后立马监控到过期呢,这样就不用固定一个时间,这当然是所有软件开发者理想状态:要你开你就开,我挂了锁也就去掉了,不论正常与否。
解决方案

说明:
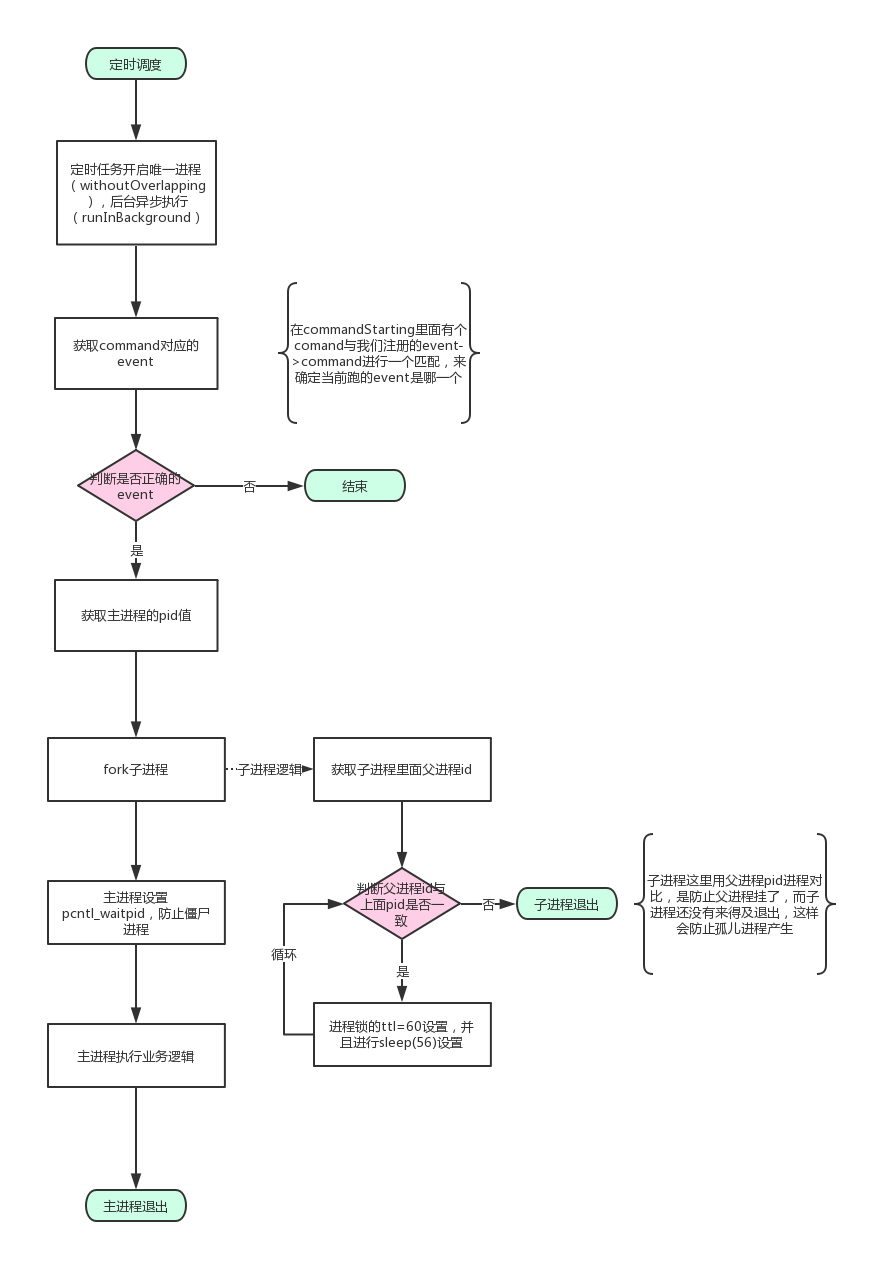
- 这里命令启动时候,获取进程的pid,然后fork子进程,可以将这个pid传递给子进程。
- 子进程每隔10s进行一个探活,获取父进程的id与传入的pid是否一致,这里普及一个知识点,如果父进程异常退出,这个子进程未退出就会被init进程(pid=1)接管,那么这就是一个孤儿进程。
- 同时子进程每次探活的时候就会更改redis的锁的过期时间,如果探活时间间隔是10s,那么我们的过期时间设置就是14s,多冗余一点时间。
代码实现
代码实现总是那么苍白无力哈,这里就写一个laravel的扩展来做,好处就是不影响我们主体的任何代码就完成了,我们的laravel可以随意升级。
github地址:github.com/zzh78727258…
composer地址:packagist.org/packages/ze…
总结
- 整体实现没有使用判断进程是否存在的ps grep等命令,因为我们docker环境不一定支持这些命令,只是用简单的pid与parent_id做对比。
- laravel的在命令开始于结束都进行钩子方式,我们在Listener下面进行监听即可
public function subscribe($events)
{
$events->listen(
[
CommandStarting::class, // 命令开始的时候
],
__CLASS__ . '@handle'
);
}
- 整体代码是基于laravel扩展化的,不会影响laravel的升级操作。