B树、B+树、B*树以及在数据库索引的应用

1,190 阅读36分钟
1.背景:

动态查找树主要有:二叉查找树(Binary Search Tree),平衡二叉查找树(Balanced Binary Search Tree),红黑树(Red-Black Tree ),B-tree/B+-tree/ B*-tree (B~Tree)。前三者是典型的二叉查找树结构,其查找的时间复杂度O(log2N)与树的深度相关,那么降低树的深度自然会提高查找效率。

但是咱们有面对这样一个实际问题:就是大规模数据存储中,实现索引查询这样一个实际背景下,树节点存储的元素数量是有限的(如果元素数量非常多的话,查找就退化成节点内部的线性查找了),这样导致二叉查找树结构由于树的深度过大而造成磁盘I/O读写过于频繁,进而导致查询效率低下(为什么会出现这种情况,待会在外部存储器-磁盘中有所解释),那么如何减少树的深度(当然是不能减少查询的数据量),一个基本的想法就是:采用多叉树结构(由于树节点元素数量是有限的,自然该节点的子树数量也就是有限的)。

也就是说,因为磁盘的操作费时费资源,如果过于频繁的多次查找势必效率低下。那么如何提高效率,即如何避免磁盘过于频繁的多次查找呢?根据磁盘查找存取的次数往往由树的高度所决定,所以,只要我们通过某种较好的树结构减少树的结构尽量减少树的高度,那么是不是便能有效减少磁盘查找存取的次数呢?那这种有效的树结构是一种怎样的树呢? 

这样我们就提出了一个新的查找树结构——多路查找树。根据平衡二叉树的启发,自然就想到平衡多路查找树结构,也就是这篇文章所要阐述的第一个主题B~tree,即B树结构(后面,我们将看到,B树的各种操作能使B树保持较低的高度,从而达到有效避免磁盘过于频繁的查找存取操作,从而有效提高查找效率)。 

B-tree树即B树,B即Balanced,平衡的意思。因为B树的原英文名称为B-tree,而国内很多人喜欢把B-tree译作B-树,其实,这是个非常不好的直译,很容易让人产生误解。如人们可能会以为B-树是一种树,而B树又是另一种树。而事实上是,B-tree就是指的B树。特此说明。

在开始介绍B~tree之前,先了解下相关的硬件知识,才能很好的了解为什么需要B~tree这种外存数据结构。 

2.外存储器—磁盘

计算机存储设备一般分为两种:内存储器(main memory)和外存储器(external memory)。 内存存取速度快,但容量小,价格昂贵,而且不能长期保存数据(在不通电情况下数据会消失)。

外存储器—磁盘是一种直接存取的存储设备(DASD)。它是以存取时间变化不大为特征的。可以直接存取任何字符组,且容量大、速度较其它外存设备更快。

2.1磁盘的构造 磁盘是一个扁平的圆盘(与电唱机的唱片类似)。盘面上有许多称为磁道的圆圈,数据就记录在这些磁道上。磁盘可以是单片的,也可以是由若干盘片组成的盘组,每一盘片上有两个面。如下图11.3中所示的6片盘组为例,除去最顶端和最底端的外侧面不存储数据之外,一共有10个面可以用来保存信息。


当磁盘驱动器执行读/写功能时。盘片装在一个主轴上,并绕主轴高速旋转,当磁道在读/写头(又叫磁头) 下通过时,就可以进行数据的读 / 写了。

般磁盘分为固定头盘(磁头固定)和活动头盘。固定头盘的每一个磁道上都有独立的磁头,它是固定不动的,专门负责这一磁道上数据的读/写。

活动头盘 (如上图)的磁头是可移动的。每一个盘面上只有一个磁头(磁头是双向的,因此正反盘面都能读写)。它可以从该面的一个磁道移动到另一个磁道。所有磁头都装在同一个动臂上,因此不同盘面上的所有磁头都是同时移动的(行动整齐划一)。当盘片绕主轴旋转的时候,磁头与旋转的盘片形成一个圆柱体。各个盘面上半径相同的磁道组成了一个圆柱面,我们称为柱面 。因此,柱面的个数也就是盘面上的磁道数。  

2.2磁盘的读/写原理和效率

磁盘上数据必须用一个三维地址唯一标示:柱面号、盘面号、块号(磁道上的盘块)。

读/写磁盘上某一指定数据需要下面3个步骤:

(1) 首先移动臂根据柱面号使磁头移动到所需要的柱面上,这一过程被称为定位或查找 。

(2) 如上图11.3中所示的6盘组示意图中,所有磁头都定位到了10个盘面的10条磁道上(磁头都是双向的)。这时根据盘面号来确定指定盘面上的磁道。

(3) 盘面确定以后,盘片开始旋转,将指定块号的磁道段移动至磁头下。

经过上面三个步骤,指定数据的存储位置就被找到。这时就可以开始读/写操作了。

访问某一具体信息,由3部分时间组成:

● 查找时间(seek time) Ts: 完成上述步骤(1)所需要的时间。这部分时间代价最高,最大可达到0.1s左右。  

● 等待时间(latency time) Tl: 完成上述步骤(3)所需要的时间。由于盘片绕主轴旋转速度很快,一般为7200转/分(电脑硬盘的性能指标之一, 家用的普通硬盘的转速一般有5400rpm(笔记本)、7200rpm几种)。因此一般旋转一圈大约0.0083s。 

● 传输时间(transmission time) Tt: 数据通过系统总线传送到内存的时间,一般传输一个字节(byte)大概0.02us=2*10^(-8)s 

磁盘读取数据是以盘块(block)为基本单位的。位于同一盘块中的所有数据都能被一次性全部读取出来。而磁盘IO代价主要花费在查找时间Ts上。因此我们应该尽量将相关信息存放在同一盘块,同一磁道中。或者至少放在同一柱面或相邻柱面上,以求在读/写信息时尽量减少磁头来回移动的次数,避免过多的查找时间Ts。 

所以,在大规模数据存储方面,大量数据存储在外存磁盘中,而在外存磁盘中读取/写入块(block)中某数据时,首先需要定位到磁盘中的某块,如何有效地查找磁盘中的数据,需要一种合理高效的外存数据结构,就是下面所要重点阐述的B-tree结构,以及相关的变种结构:B+-tree结构和B*-tree结构。

3.B树 

3.1什么是B树

我们知道,B 树是为了磁盘或其它存储设备而设计的一种多叉(下面你会看到,相对于二叉,B树每个内结点有多个分支,即多叉)平衡查找树。与本blog之前介绍的红黑树很相似,但在降低磁盘I/0操作方面要更好一些。许多数据库系统都一般使用B树或者B树的各种变形结构,如下文即将要介绍的B+树,B*树来存储信息。

 B树与红黑树最大的不同在于,B树的结点可以有许多子女,从几个到几千个。那为什么又说B树与红黑树很相似呢?因为与红黑树一样,一棵含n个结点的B树的高度也为O(lgn),但可能比一棵红黑树的高度小许多,应为它的分支因子比较大。所以,B树可以在O(logn)时间内,实现各种如插入(insert),删除(delete)等动态集合操作。

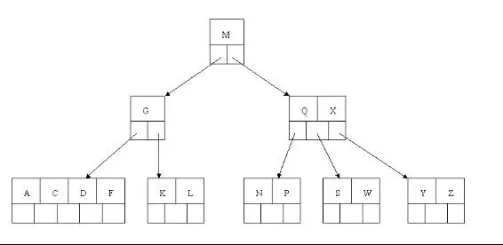
如下图所示,即是一棵B树,一棵关键字为英语中辅音字母的B树,现在要从树种查找字母R(包含n[x]个关键字的内结点x,x有n[x]+1]个子女(也就是说,一个内结点x若含有n[x]个关键字,那么x将含有n[x]+1个子女)。所有的叶结点都处于相同的深度,带阴影的结点为查找字母R时要检查的结点):


相信,从上图你能轻易的看到,一个内结点x若含有n[x]个关键字,那么x将含有n[x]+1个子女。如含有2个关键字D H的内结点有3个子女,而含有3个关键字Q T X的内结点有4个子女。

 用阶定义的B树

B 树又叫平衡多路查找树。一棵m阶的B 树 (注:切勿简单的认为一棵m阶的B树是m叉树,虽然存在四叉树八叉树KD,及vp/R树/R*树/R+树/X树/M树/线段树/希尔伯特R树/优先R树等空间划分树,但与B树完全不等同)的特性如下

  1. 树中每个结点最多含有m个孩子(m>=2);

  2. 除根结点和叶子结点外,其它每个结点至少有[ceil(m / 2)]个孩子(其中ceil(x)是一个取上限的函数);
  3. 若根结点不是叶子结点,则至少有2个孩子(特殊情况:没有孩子的根结点,即根结点为叶子结点,整棵树只有一个根节点);
  4. 所有叶子结点都出现在同一层,叶子结点不包含任何关键字信息(可以看做是外部接点或查询失败的接点,实际上这些结点不存在,指向这些结点的指针都为null);
  5. 每个非终端结点中包含有n个关键字信息: (n,P0,K1,P1,K2,P2,......,Kn,Pn)。其中: a) Ki (i=1...n)为关键字,且关键字按顺序升序排序K(i-1)< Ki。 b) Pi为指向子树根的接点,且指针P(i-1)指向子树种所有结点的关键字均小于Ki,但都大于K(i-1)。 c) 关键字的个数n必须满足: [ceil(m / 2)-1]<= n <= m-1。如下图所示:


用度定义的B树 

  针对上面的5点,再阐述下:B树中每一个结点能包含的关键字(如之前上面的D H和Q T X)数有一个上界和下界。这个下界可以用一个称作B树的最小度数(算法导论中文版上译作度数,最小度数即内节点中节点最小孩子数目)m(m>=2)表示。

  • 每个非根的内结点至多有m个子女,每个非根的结点必须至少含有m-1个关键字,如果树是非空的,则根结点至少包含一个关键字;

  • 每个结点可包含至多2m-1个关键字。所以一个内结点至多可有2m个子女。如果一个结点恰好有2m-1个关键字,我们就说这个结点是满的(而稍后介绍的B*树作为B树的一种常用变形,B*树中要求每个内结点至少为2/3满,而不是像这里的B树所要求的至少半满);
  • 当关键字数m=2(t=2的意思是,mmin=2,m可以>=2)时的B树是最简单的(有很多人会因此误认为B树就是二叉查找树,但二叉查找树就是二叉查找树,B树就是B树,B树是一棵含有m(m>=2)个关键字的平衡多路查找树),此时,每个内结点可能因此而含有2个、3个或4个子女,亦即一棵2-3-4树,然而在实际中,通常采用大得多的t值。 

 B树中的每个结点根据实际情况可以包含大量的关键字信息和分支(当然是不能超过磁盘块的大小,根据磁盘驱动(disk drives)的不同,一般块的大小在1k~4k左右);这样树的深度降低了,这就意味着查找一个元素只要很少结点从外存磁盘中读入内存,很快访问到要查找的数据。如果你看完上面关于B树定义的介绍,思维感觉不够清晰,请继续参阅下文第6小节、B树的插入、删除操作 部分。 

   3.2B树的类型和节点定义

B树的类型和节点定义如下图所示:



注意:这个图指针是从1开始的,二定义中是从0开始的

   3.3文件查找的具体过程(涉及磁盘IO操作)

为了简单,这里用少量数据构造一棵3叉树的形式,实际应用中的B树结点中关键字很多的。上面的图中比如根结点,其中17表示一个磁盘文件的文件名;小红方块表示这个17文件内容在硬盘中的存储位置;p1表示指向17左子树的指针。

其结构可以简单定义为:

typedef struct {

    /*文件数*/

    int  file_num;

    /*文件名(key)*/

    char * file_name[max_file_num];

    /*指向子节点的指针*/

     BTNode * BTptr[max_file_num+1];

     /*文件在硬盘中的存储位置*/

     FILE_HARD_ADDR offset[max_file_num];

}BTNode;

假如每个盘块可以正好存放一个B树的结点(正好存放2个文件名)。那么一个BTNODE结点就代表一个盘块,而子树指针就是存放另外一个盘块的地址。

下面,咱们来模拟下查找文件29的过程:

  1. 根据根结点指针找到文件目录的根磁盘块1,将其中的信息导入内存。【磁盘IO操作 1次】 
  2. 此时内存中有两个文件名17、35和三个存储其他磁盘页面地址的数据。根据算法我们发现:17<29<35,因此我们找到指针p2。
  3. 根据p2指针,我们定位到磁盘块3,并将其中的信息导入内存。【磁盘IO操作 2次】 
  4. 此时内存中有两个文件名26,30和三个存储其他磁盘页面地址的数据。根据算法我们发现:26<29<30,因此我们找到指针p2。
  5. 根据p2指针,我们定位到磁盘块8,并将其中的信息导入内存。【磁盘IO操作 3次】
  6. 此时内存中有两个文件名28,29。根据算法我们查找到文件名29,并定位了该文件内存的磁盘地址。    

分析上面的过程,发现需要3次磁盘IO操作和3次内存查找操作。关于内存中的文件名查找,由于是一个有序表结构,可以利用折半查找提高效率。至于IO操作是影响整个B树查找效率的决定因素。

 当然,如果我们使用平衡二叉树的磁盘存储结构来进行查找,磁盘4次,最多5次,而且文件越多,B树比平衡二叉树所用的磁盘IO操作次数将越少,效率也越高。

3.4 B树的高度

  根据上面的例子我们可以看出,对于辅存做IO读的次数取决于B树的高度。而B树的高度由什么决定的呢?

若B树某一非叶子节点包含N个关键字,则此非叶子节点含有N+1个孩子结点,而所有的叶子结点都在第I层,我们可以得出:

  1. 因为根至少有两个孩子,因此第2层至少有两个结点。
  2. 除根和叶子外,其它结点至少有┌m/2┐个孩子,
  3. 因此在第3层至少有2*┌m/2┐个结点,
  4. 在第4层至少有2*(┌m/2┐^2)个结点,
  5. 在第 I 层至少有2*(┌m/2┐^(l-2) )个结点,于是有: N+1 ≥ 2*┌m/2┐I-2;
  6. 考虑第L层的结点个数为N+1,那么2*(┌m/2┐^(l-2))≤N+1,也就是L层的最少结点数刚好达到N+1个,即: I≤ log┌m/2┐((N+1)/2 )+2;

所以当B树包含N个关键字时,B树的最大高度为l-1(因为计算B树高度时,叶结点所在层不计算在内),即:l - 1 = log┌m/2┐((N+1)/2 )+1

 这个B树的高度公式从侧面显示了B树的查找效率是相当高的。

曾在一次面试中被问到,一棵含有N个总关键字数的m阶的B树的最大高度是多少?答曰:log_ceil(m/2)(N+1)/2 + 1 (上面中关于m阶B树的第1点特性已经提到:树中每个结点含有最多含有m个孩子,即m满足:ceil(m/2)<=m<=m。而树中每个结点含孩子数越少,树的高度则越大,故如此)。在2012微软4月份的笔试中也问到了此问题。

此外,还有读者反馈,说上面的B树的高度计算公式与算法导论一书上的不同,而后我特意翻看了算法导论第18章关于B树的高度一节的内容,如下图所示:


在上图中书上所举的例子中,也许,根据我们大多数人的理解,它的高度应该是4,而书上却说的是“一棵高度为3的B树”。我想,此时,你也就明白了,算法导论一书上的高度的定义是从“0”开始计数的,而我们中国人的习惯是树的高度是从“1”开始计数的。特此说明。

4.B+-tree

B+-tree:是应文件系统所需而产生的一种B-tree的变形树。 

一棵m阶的B+树和m阶的B树的异同点在于:

1.所有的非终端结点可以看成是索引部分。 只有叶子节点才含有数据信息(而B 树的非终节点也包含需要查找的数据信息)

2.非叶子结点的子树指针P[i],指向关键字值属于[K[i], K[i+1])的子树(B-树是开区间);

3.为所有叶子结点增加一个链指针按照自小而大的顺序链接;

4.所有关键字都在叶子结点出现;

争议:

B+树有n棵子树的结点中含有n-1 个关键字还是含有n个关键字; (个人认为是保持一致的,因为如果不保持一致,关键字和子数个数相同,则关键字的某个值域将无法处理,比如有2个关键字 10,15那对应有3个值域,分别为:(-∞,-10),[10,15),[15,+∞)

注意:

以下关于B+树的讲解按照n-1个关键字展开



根据B+树的结构,我们可以发现B+树相比于B树,在文件系统,数据库系统当中,更有优势,原因如下:


  1. B+树的磁盘读写代价更低
    B+树的内部结点并没有指向关键字具体信息的指针。因此其内部结点相对B树更小。如果把所有同一内部结点的关键字存放在同一盘块中,那么盘块所能容纳的关键字数量也越多。一次性读入内存中的需要查找的关键字也就越多。相对来说I/O读写次数也就降低了。
  2. B+树的查询效率更加稳定
    由于内部结点并不是最终指向文件内容的结点,而只是叶子结点中关键字的索引。所以任何关键字的查找必须走一条从根结点到叶子结点的路。所有关键字查询的路径长度相同,导致每一个数据的查询效率相当。
  3. B+树更有利于对数据库的扫描
    B树在提高了磁盘IO性能的同时并没有解决元素范围查询的效率低下的问题,而B+树只需要遍历叶子节点就可以解决对全部关键字信息的扫描,所以对于数据库中频繁使用的range query,B+树有着更高的性能。                                                                                                                                  走进搜索引擎的作者梁斌老师针对B树、B+树给出了他的意见(为了真实性,特引用其原话,未作任何改动): “B+树还有一个最大的好处,方便扫库,B树必须用中序遍历的方法按序扫库,而B+树直接从叶子结点挨个扫一遍就完了,B+树支持range-query非常方便,而B树不支持。这是数据库选用B+树的最主要原因。                                                                                                                   比如要查 5-10之间的,B+树一把到5这个标记,再一把到10,然后串起来就行了,B树就非常麻烦。B树的好处,就是成功查询特别有利,因为树的高度总体要比B+树矮。不成功的情况下,B树也比B+树稍稍占一点点便宜。 

B+树的查询

B+树的查询有2种,一种是从树根节点查询,另外一种是直接查询叶子结点链表进行查询

5.B*-tree

B*-tree是B+-tree的变体,在B+树的基础上(所有的叶子结点中包含了全部关键字的信息,及指向含有这些关键字记录的指针),B*树中非根和非叶子结点再增加指向兄弟的指针;B*树定义了非叶子结点关键字个数至少为(2/3)*M,即块的最低使用率为2/3(代替B+树的1/2)。

6、B树的插入、删除操作

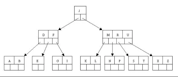
我们以一棵5阶(即树中任一结点至多含有4个关键字,5棵子树)B树实例进行讲解(如下图所示):

备注:关键字数(2-4个)针对--非根结点(包括叶子结点在内),孩子数(3-5个)--针对根结点和叶子结点之外的内结点。当然,根结点是必须至少有2个孩子的,不然就成直线型搜索树了。下图中,读者可以看到关键字数2-4个,内结点孩子数3-5个:


关键字为大写字母,顺序为字母升序。

 typedef struct{

   int Count;         // 当前节点中关键元素数目

   ItemType Key[4];   // 存储关键字元素的数组

   long Branch[5];    // 伪指针数组,(记录数目)方便判断合并和分裂的情况

} NodeType;


6.1、插入(insert)操作 插入一个元素时,首先在B树中是否存在,如果不存在,即在叶子结点处结束,然后在叶子结点中插入该新的元素,注意:如果叶子结点空间足够,这里需要向右移动该叶子结点中大于新插入关键字的元素,如果空间满了以致没有足够的空间去添加新的元素,则将该结点进行“分裂”,将一半数量的关键字元素分裂到新的其相邻右结点中,中间关键字元素上移到父结点中(当然,如果父结点空间满了,也同样需要“分裂”操作),而且当结点中关键元素向右移动了,相关的指针也需要向右移。如果在根结点插入新元素,空间满了,则进行分裂操作,这样原来的根结点中的中间关键字元素向上移动到新的根结点中,因此导致树的高度增加一层。如下图所示: 


1、OK,下面咱们通过一个实例来逐步讲解下。插入以下字符字母到一棵空的B 树中(非根结点关键字数小了(小于2个)就合并,大了(超过4个)就分裂):C N G A H E K Q M F W L T Z D P R X Y S,首先,结点空间足够,4个字母插入相同的结点中,如下图:


2、当咱们试着插入H时,结点发现空间不够,以致将其分裂成2个结点,移动中间元素G上移到新的根结点中,在实现过程中,咱们把A和C留在当前结点中,而H和N放置新的其右邻居结点中。如下图:


3、当咱们插入E,K,Q时,不需要任何分裂操作


4、插入M需要一次分裂,注意M恰好是中间关键字元素,以致向上移到父节点中


5、插入F,W,L,T不需要任何分裂操作


6、插入Z时,最右的叶子结点空间满了,需要进行分裂操作,中间元素T上移到父节点中,注意通过上移中间元素,树最终还是保持平衡,分裂结果的结点存在2个关键字元素。


7、插入D时,导致最左边的叶子结点被分裂,D恰好也是中间元素,上移到父节点中,然后字母P,R,X,Y陆续插入不需要任何分裂操作(别忘了,树中至多5个孩子)。


8、最后,当插入S时,含有N,P,Q,R的结点需要分裂,把中间元素Q上移到父节点中,但是情况来了,父节点中空间已经满了,所以也要进行分裂,将父节点中的中间元素M上移到新形成的根结点中,注意以前在父节点中的第三个指针在修改后包括D和G节点中。这样具体插入操作的完成,下面介绍删除操作,删除操作相对于插入操作要考虑的情况多点。


6.2、删除(delete)操作

首先查找B树中需删除的元素,如果该元素在B树中存在,则将该元素在其结点中进行删除,如果删除该元素后,首先判断该元素是否有左右孩子结点,如果有,则上移孩子结点中的某相近元素(“左孩子最右边的节点”或“右孩子最左边的节点”)到父节点中,然后是移动之后的情况;如果没有,直接删除后,移动之后的情况

删除元素,移动相应元素之后,如果某结点中元素数目(即关键字数)小于ceil(m/2)-1,则需要看其某相邻兄弟结点是否丰满(结点中元素个数大于ceil(m/2)-1)(还记得第一节中关于B树的第5个特性中的c点么?: c)除根结点之外的结点(包括叶子结点)的关键字的个数n必须满足: (ceil(m / 2)-1)<= n <= m-1。m表示最多含有m个孩子,n表示关键字数。在本小节中举的一颗B树的示例中,关键字数n满足:2<=n<=4),如果丰满,则向父节点借一个元素来满足条件;如果其相邻兄弟都刚脱贫,即借了之后其结点数目小于ceil(m/2)-1,则该结点与其相邻的某一兄弟结点进行“合并”成一个结点,以此来满足条件。那咱们通过下面实例来详细了解吧。

 以上述插入操作构造的一棵5阶B树(树中最多含有m(m=5)个孩子,因此关键字数最小为ceil(m / 2)-1=2。还是这句话,关键字数小了(小于2个)就合并,大了(超过4个)就分裂)为例,依次删除H,T,R,E。 


1、首先删除元素H,当然首先查找H,H在一个叶子结点中,且该叶子结点元素数目3大于最小元素数目ceil(m/2)-1=2,则操作很简单,咱们只需要移动K至原来H的位置,移动L至K的位置(也就是结点中删除元素后面的元素向前移动)


2、下一步,删除T,因为T没有在叶子结点中,而是在中间结点中找到,咱们发现他的继承者W(字母升序的下个元素),将W上移到T的位置,然后将原包含W的孩子结点中的W进行删除,这里恰好删除W后,该孩子结点中元素个数大于2,无需进行合并操作。


3、下一步删除R,R在叶子结点中,但是该结点中元素数目为2,删除导致只有1个元素,已经小于最小元素数目ceil(5/2)-1=2,而由前面我们已经知道:如果其某个相邻兄弟结点中比较丰满(元素个数大于ceil(5/2)-1=2),则可以向父结点借一个元素,然后将最丰满的相邻兄弟结点中上移最后或最前一个元素到父节点中(有没有看到红黑树中左旋操作的影子?),在这个实例中,右相邻兄弟结点中比较丰满(3个元素大于2),所以先向父节点借一个元素W下移到该叶子结点中,代替原来S的位置,S前移;然后X在相邻右兄弟结点中上移到父结点中,最后在相邻右兄弟结点中删除X,后面元素前移。 


4、最后一步删除E, 删除后会导致很多问题,因为E所在的结点数目刚好达标,刚好满足最小元素个数(ceil(5/2)-1=2),而相邻的兄弟结点也是同样的情况,删除一个元素都不能满足条件,所以需要该节点与某相邻兄弟结点进行合并操作;首先移动父结点中的元素(该元素在两个需要合并的两个结点元素之间)下移到其子结点中,然后将这两个结点进行合并成一个结点。所以在该实例中,咱们首先将父节点中的元素D下移到已经删除E而只有F的结点中,然后将含有D和F的结点和含有A,C的相邻兄弟结点进行合并成一个结点。 


5、也许你认为这样删除操作已经结束了,其实不然,在看看上图,对于这种特殊情况,你立即会发现父节点只包含一个元素G,没达标(因为非根节点包括叶子结点的关键字数n必须满足于2=<n<=4,而此处的n=1),这是不能够接受的。如果这个问题结点的相邻兄弟比较丰满,则可以向父结点借一个元素。假设这时右兄弟结点(含有Q,X)有一个以上的元素(Q右边还有元素),然后咱们将M下移到元素很少的子结点中,将Q上移到M的位置,这时,Q的左子树将变成M的右子树,也就是含有N,P结点被依附在M的右指针上。所以在这个实例中,咱们没有办法去借一个元素,只能与兄弟结点进行合并成一个结点,而根结点中的唯一元素M下移到子结点,这样,树的高度减少一层。


为了进一步详细讨论删除的情况,再举另外一个实例

这里是一棵不同的5序B树,那咱们试着删除C


于是将删除元素C的右子结点中的D元素上移到C的位置,但是出现上移元素后,只有一个元素的结点的情况。

又因为含有E的结点,其相邻兄弟结点才刚脱贫(最少元素个数为2),不可能向父节点借元素,所以只能进行合并操作,于是这里将含有A,B的左兄弟结点和含有E的结点进行合并成一个结点。


这样又出现只含有一个元素F结点的情况,这时,其相邻的兄弟结点是丰满的(元素个数为3>最小元素个数2),这样就可以想父结点借元素了,把父结点中的J下移到该结点中,相应的如果结点中J后有元素则前移,然后相邻兄弟结点中的第一个元素(或者最后一个元素)上移到父节点中,后面的元素(或者前面的元素)前移(或者后移);注意含有K,L的结点以前依附在M的左边,现在变为依附在J的右边。这样每个结点都满足B树结构性质。


从以上操作可看出:除根结点之外的结点(包括叶子结点)的关键字的个数n满足:(ceil(m / 2)-1)<= n <= m-1,即2<=n<=4。这也佐证了咱们之前的观点。删除操作完。

7 B+树的插入

B+树插入:

1)若为空树,直接插入,此时也就是根结点

2)对于叶子结点:根据key找叶子结点,对叶子结点进行插入操作。插入后,如果当前结点key的个数不大于m-1,则插入就结束。反之将这个叶子结点分成左右两个叶子结点进行操作,左叶子结点包含了前m/2个记录,右结点包含剩下的记录key,将第m/2+1个记录的key进位到父结点中(父结点必须是索引类型结点),进位到父结点中的key左孩子指针向左结点,右孩子指针向右结点。

3)针对索引结点:如果当前结点key的个数小于等于m-1,插入结束。反之将这个索引类型结点分成两个索引结点,左索引结点包含前(m-1)/2个数据,右结点包含m-(m-1)/2个数据,然后将第m/2个key父结点中,进位到父结点的key左孩子指向左结点, 父结点的key右孩子指向右结点。

》〉》〉下面以5阶B+树举例进行插入,根据B+树的定义,结点最多有4个值,最少有2个值。

a)空树插入5,8,10,15

b)插入16

超过了最大值4,所以分裂,以中间为准

c)插入17,18

结点的关键字等于5,大于4,进行分裂。

符合条件,插入完成。

2.2 B+树删除

》〉》〉下面以5阶B+树举例进行删除,根据B+树的定义,结点最多有4个值,最少有2个值。

下面是初始状态

a)删除22,删除后个数为2,删除结束

b)删除15,结果如下:

删除之后,只有一个值,而兄弟有三个值,所以从兄弟结点借一个关键字,并更新索引结点

大家可以考虑删除7.我在这里直接给出结果

以上就是B树和B+树的操作,建议大家拿支笔操作一下,毕竟提高能力是没有错的。

8. B~tree 在数据库索引中的应用

MyISAM 和 InnoDB 是MySQL的两代搜索引擎;
区别在于,对于辅助索引的实现原理不一样,并且MyISAM是索引和文件分离的,而InnoDB不是;

一般以主键为索引的叫做主索引,而以其他键为索引的叫做辅助索引;

直接上MyISAM的实现原理,利用B+树实现, 

这里写图片描述

由上图可以看出,col1是主键,而叶子结点存储的数据是一个地址,通过地址找到数据;

下面是辅助索引(和主索引不同的是辅助索引的key是可以重复的)

这里写图片描述

仔细对照MyISAM的这两张图,看看有什么主索引和辅助索引有什么区别?

下面看看InnoDB B+树实现

这里写图片描述

这是主索引,即利用主键构造的B+树;

注意,和MyISAM不同的是叶子结点的数据域保存的是全部数据;

下面在看辅助索引:

这里写图片描述

仔细看辅助索引和主索引的区别,辅助索引的叶子结点保存的是主键;这就是MyISAM和InnoDB最大的不同; 

既然MyISAM和InnoDB是MySQL的两代引擎,肯定会有一个提升,而InnoDB是最新一代,那么它到底优在哪里? 

试想,MyISAM和InnoDB都是以B+树为基础实现的,相对于B树的不同其实前面已经讲过,即数据域和结点分离; 

而MyISAM更是索引和文件分离,B+树的叶子结点的数据域存放的是文件内容的地址,主索引和辅助索引的B+树都是如此,那么如果我改变了一个地址,是不是所有的索引树都得改变,正如前面我们讲的在磁盘上频繁的读写操作是效率很低的,而这块又不适用局部原理,因为逻辑上相邻的结点,物理上不一定相邻,那么这样就会造成效率上的降低; 

于是乎,InnoDB就产生了,它让除了主索引以外的辅助索引的叶子结点的数据域都保存主键,先通过辅助索引找到主键,然后通过主键找到叶子结点的所有数据,听起来貌似很麻烦,遍历了两棵树,但是,这样如果有了修改的话,改变的只是主索引,其它辅助缩印都不用动,而且,数据库中的树的每一个结点的key可不是咱们给的那么少,试想如果一个结点有1024个key,那么高度为2的B+树都有1024*1024个key,所以一般树的高度都很低,所以,遍历树的消耗几乎忽略不计!


MySql 对B+树的分裂的优化

在上图B+树的基础上,继续插入记录6,7,B+树结构会产生以下的一系列变化:

插入记录6,新的B+树结构如下:

插入记录7,由于叶页面中只能存放4条记录,插入记录7,导致叶页面分裂,产生一个新的叶页面。

传统B+树页面分裂操作分析:

  • 按照原页面中50%的数据量进行分裂,针对当前这个分裂操作,3,4记录保留在原有页面,5,6记录,移动到新的页面。最后将新纪录7插入到新的页面中;
  • 50%分裂策略的优势:
    • 分裂之后,两个页面的空间利用率是一样的;如果新的插入是随机在两个页面中挑选进行,那么下一次分裂的操作就会更晚触发;
  • 50%分裂策略的劣势:
    • 空间利用率不高:按照传统50%的页面分裂策略,索引页面的空间利用率在50%左右;
    • 分裂频率较大:针对如上所示的递增插入(递减插入),每新插入两条记录,就会导致最右的叶页面再次发生分裂;

疑问

传统50%分裂的策略,有不足之处,如何优化?接着往下看。

B+树分裂操作的优化

由于传统50%分裂的策略,有不足之处,因此,目前所有的关系型数据库,包括Oracle/InnoDB/PostgreSQL,以及本人以前参与研发的Oscar数据库,目前正在研发的NTSE、TNT存储引擎,都针对B+树索引的递增/递减插入进行了优化。经过优化,以上的B+树索引,在记录6插入完毕,记录7插入引起分裂之后,新的B+树结构如下图所示:

对比上下两个插入记录7之后,B+树索引的结构图,可以发现二者有很多的不同之处:

  • 新的分裂策略,在插入7时,不移动原有页面的任何记录,只是将新插入的记录7写到新页面之中;
  • 原有页面的利用率,仍旧是100%;
  • 优化分裂策略的优势:
    • 索引分裂的代价小:不需要移动记录;
    • 索引分裂的概率降低:如果接下来的插入,仍旧是递增插入,那么需要插入4条记录,才能再次引起页面的分裂。相对于50%分裂策略,分裂的概率降低了一半;
    • 索引页面的空间利用率提高:新的分裂策略,能够保证分裂前的页面,仍旧保持100%的利用率,提高了索引的空间利用率;
  • 优化分裂策略的劣势:
    • 如果新的插入,不再满足递增插入的条件,而是插入到原有页面,那么就会导致原有页面再次分裂,增加了分裂的概率。

因此,此优化分裂策略,仅仅是针对递增递减插入有效,针对随机插入,就失去了优化的意义,反而带来了更高的分裂概率。

在InnoDB的实现中,为每个索引页面维护了一个上次插入的位置,以及上次的插入是递增/递减的标识。根据这些信息,InnoDB能够判断出新插入到页面中的记录,是否仍旧满足递增/递减的约束,若满足约束,则采用优化后的分裂策略;若不满足约束,则退回到50%的分裂策略。

遗留问题

再字段上建立索引的时候必然存在关键字重复的问题,这个是如何存储的?

解答:由于辅助索引除了关键字以外还保存了主键信息,主键非空唯一,所以,当建立索引的字段相等时,就根据主键来排序,这样一来就没有真正相同的关键字了,完美解决!